Sign in to use this feature.

Years

Between: -

Subjects

remove_circle_outline
remove_circle_outline
remove_circle_outline
remove_circle_outline
remove_circle_outline
remove_circle_outline
remove_circle_outline
remove_circle_outline
remove_circle_outline

Journals

remove_circle_outline
remove_circle_outline
remove_circle_outline
remove_circle_outline
remove_circle_outline
remove_circle_outline
remove_circle_outline
remove_circle_outline
remove_circle_outline
remove_circle_outline
remove_circle_outline
remove_circle_outline
remove_circle_outline
remove_circle_outline

Article Types

Countries / Regions

remove_circle_outline
remove_circle_outline
remove_circle_outline
remove_circle_outline
remove_circle_outline

Search Results (1,197)

Search Parameters:
Keywords = strain mapping

Order results
Result details
Results per page
Select all
Export citation of selected articles as:
25 pages, 5501 KB  
Article
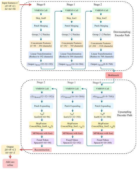
VMRNN-DMSA: A Spatiotemporal Prediction Model for Shiitake Mushroom Fruiting Body Growth
by Xingmei Xu, Shujuan Wei, Zuocheng Jiang, Jiali Wang, Jinying Li and Jing Zhou
Agriculture 2026, 16(6), 642; https://doi.org/10.3390/agriculture16060642 - 11 Mar 2026
Abstract
In traditional time-series image prediction tasks, both accuracy and image quality tend to deteriorate as the prediction horizon extends. To address this challenge in Shiitake mushroom fruiting body growth prediction, this study selected Shiitake mushroom strain No. 509, cultivated by the Shanghai Academy [...] Read more.
In traditional time-series image prediction tasks, both accuracy and image quality tend to deteriorate as the prediction horizon extends. To address this challenge in Shiitake mushroom fruiting body growth prediction, this study selected Shiitake mushroom strain No. 509, cultivated by the Shanghai Academy of Agricultural Sciences, as the experimental subject and proposed an enhanced model, VMRNN-DMSA, based on the Vision Mamba RNN Depth architecture. This model integrates a skip-connection mechanism with a Max Feature Map module to effectively filter and fuse features, enhancing feature representation and prediction accuracy. Additionally, a Spatial Attention Mechanism was introduced to strengthen the perception of key regions and improve spatial modeling. Furthermore, an Adaptive Kernel Convolution module with irregular context convolution kernels was incorporated to extract fine-grained local features and enhance visual quality. A weighted loss function was used to balance pixel-level accuracy, structural fidelity, and perceptual quality. This function combines Mean Squared Error Loss, Multi-Scale Structural Similarity, and Perceptual Loss. Experimental results showed that the proposed method achieved an MSE of 39.4255, an SSIM of 0.8579, and a PSNR of 22.0774. Compared with baseline models, MSE decreased by 29.05%, while SSIM and PSNR increased by 19.34% and 14.52%, respectively. These results indicate that VMRNN-DMSA significantly improves both prediction accuracy and image quality in long-term forecasting tasks, providing a reliable reference for the growth prediction of other edible fungi. Full article
(This article belongs to the Section Artificial Intelligence and Digital Agriculture)
Show Figures

Figure 1

8 pages, 492 KB  
Viewpoint
Beyond Variant Evolution: Structurally and Functionally Conserved Regions in the 5′UTR of SARS-CoV-2 as Resilient Antiviral Targets
by Andrea Masotti
Biomedicines 2026, 14(3), 622; https://doi.org/10.3390/biomedicines14030622 - 10 Mar 2026
Viewed by 82
Abstract
Background: Severe acute respiratory syndrome coronavirus 2 (SARS-CoV-2) is a positive-sense RNA virus, and its genome includes a highly conserved 5′ untranslated region (5′UTR). This region contains the so-called ‘leader sequence’, a crucial genomic region responsible for the viral replication and the [...] Read more.
Background: Severe acute respiratory syndrome coronavirus 2 (SARS-CoV-2) is a positive-sense RNA virus, and its genome includes a highly conserved 5′ untranslated region (5′UTR). This region contains the so-called ‘leader sequence’, a crucial genomic region responsible for the viral replication and the synthesis of all subgenomic RNAs (sgRNAs). It has been demonstrated that targeting highly conserved genomic regions is essential for developing broad-spectrum antiviral therapies that resist viral mutation and evasion. Hypothesis: Given the high level of nucleotide homology between SARS-CoV and SARS-CoV-2, particularly in essential regions like the 5′UTR, the identification of a perfect sequence alignment across SARS-CoV-2 variants within this conserved region would provide a robust, mutation-resistant target for novel RNA-based drugs, such as small interfering RNAs (siRNAs) or microRNAs (miRNAs). Materials and Methods: Sequence alignment was performed across the different SARS-CoV-2 strains (i.e., the different variants that have appeared so far) to identify conserved genomic areas, leading to the selection of potential target sites for antiviral molecules. Specifically, computational analyses were utilized to map available binding sites for human miRNAs within the SARS-CoV-2 5′UTR. Results: Comparative alignments revealed that the leader sequence/5′UTR region is highly stable and conserved in all the considered SARS-CoV-2 sequences, representing a common therapeutic target across different variants and strains. Discussion: The perfect alignment observed in the 5′UTR confirms that this region is a highly critical target, less prone to mutations in all the considered variants. This property makes the region ideal for therapeutic intervention using non-coding RNAs. If endogenous miRNAs were found to bind this region (e.g., miR-638, miR-3150b-3p, etc.) and promote viral replication similarly to mechanisms observed in viruses like hepatitis C virus (HCV), their activity could be inhibited using chemically modified antisense analogs, such as locked nucleic acid (LNA) oligonucleotides. Full article
(This article belongs to the Special Issue Bioinformatics Analysis of RNA for Human Health and Disease)
Show Figures

Graphical abstract

17 pages, 4376 KB  
Article
Study of the Microstructure Characterization and In Situ Observation of Crack Propagation in TC4/Al3Ti Metal–Intermetallic Laminated Composites
by Yuzhong Miao, Yan Shi, Wenbo Wang, Xuefeng Ding and Shoubin Zhang
Materials 2026, 19(6), 1052; https://doi.org/10.3390/ma19061052 - 10 Mar 2026
Viewed by 86
Abstract
TC4/Al3Ti metal–intermetallic laminated (MIL) composites were fabricated by the vacuum hot-pressing process at 650 °C. The microstructure characteristics, i.e., grain boundary distribution, crystallographic orientation and Kernel Average Misorientation (KAM) map, were analyzed using EBSD. Meanwhile, the distribution of local strain and [...] Read more.
TC4/Al3Ti metal–intermetallic laminated (MIL) composites were fabricated by the vacuum hot-pressing process at 650 °C. The microstructure characteristics, i.e., grain boundary distribution, crystallographic orientation and Kernel Average Misorientation (KAM) map, were analyzed using EBSD. Meanwhile, the distribution of local strain and the fracture behavior of TC4/Al3Ti MIL composites during tensile process were determined by Digital Image Correlation (DIC) and in situ tensile experiments, respectively. Results show that the TC4/Al3Ti interfaces are well bonded and exhibit a distinct wavy morphology. The obvious Kirkendall pores and centerline are observed within the central region of the Al3Ti layer. The texture components of (10-10) <0001> and (11-20) <10-10> are predominant in the TC4 layers; (100) <001> and (110) <001> are observed in the Al3Ti layer. Additionally, the average geometrically necessary dislocation (GNDs) density is 2.53 × 1014 m−2 in the TC4 layer, whereas it is 1.74 × 1014 m−2 in the Al3Ti layer. In the tensile test, the fracture resistance of TC4/Al3Ti MIL composites is significantly improved by the plastic deformation of the TC4 layers and the suppression of crack-tip instability. It is found that the extrinsic toughening mechanisms contain crack deflection, crack blunting, crack bridging, multiple cracking modes, and the plastic deformation of ductile TC4 layers in TC4/Al3Ti MIL composites. The real-time observation technique may provide more complete insights into the relationship between fracture behavior and enhanced toughness. Full article
(This article belongs to the Special Issue Advances in Composites: Alloy and Laminate)
Show Figures

Graphical abstract

22 pages, 9042 KB  
Article
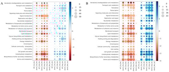
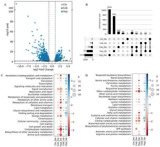
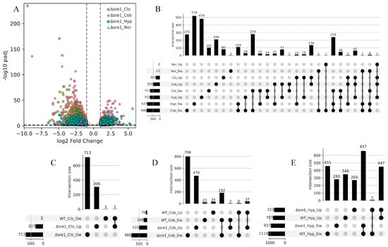
Transcriptomic Insights into Sre1-Related Regulatory Responses to Hypoxia, Cobalt Chloride, and Clotrimazole in Phaffia rhodozyma
by Marcelo Baeza, María Soledad Gutiérrez, Melissa Gómez and Jennifer Alcaíno
J. Fungi 2026, 12(3), 200; https://doi.org/10.3390/jof12030200 - 10 Mar 2026
Viewed by 83
Abstract
Sterol regulatory element-binding proteins (SREBPs) are transcription factors that regulate lipid homeostasis and have been associated with hypoxia adaptation in fungi. In the yeast Phaffia rhodozyma, the SREBP ortholog named Sre1 regulates sterol biosynthesis, but its contribution to stress-responsive transcriptional programs remains [...] Read more.
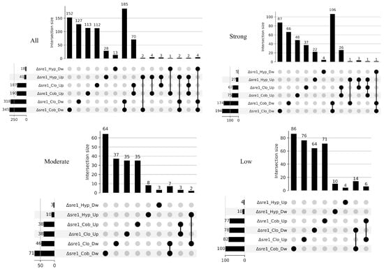
Sterol regulatory element-binding proteins (SREBPs) are transcription factors that regulate lipid homeostasis and have been associated with hypoxia adaptation in fungi. In the yeast Phaffia rhodozyma, the SREBP ortholog named Sre1 regulates sterol biosynthesis, but its contribution to stress-responsive transcriptional programs remains poorly understood. We performed RNA-seq analyses to evaluate the transcriptional responses of wild-type (WT) and ∆sre1 mutant strains exposed to hypoxia, cobalt chloride (CoCl2), and clotrimazole treatments. Differentially expressed genes (DEGs) were analyzed using KEGG mapping to assess the treatment-induced transcriptional changes in both strains and to evaluate the potential contribution of Sre1 to these responses. In the WT strain, hypoxia induced the most extensive transcriptional changes, while CoCl2 elicited a moderate response partially overlapping with hypoxia. Downregulated DEGs predominated in both conditions, and all CoCl2-associated KEGG pathways were also identified under hypoxia. In contrast, the Δsre1 mutant showed an increased number of DEGs in response to clotrimazole and CoCl2, with most clotrimazole-responsive genes being mutant-specific, indicating distinct Sre1-associated transcriptional responses under these conditions. Shared downregulated DEGs under CoCl2 and hypoxia suggest that basal Sre1 activity may contribute to modulation of gene expression programs related to core cellular processes. However, Sre1-dependent regulation alone did not account for the extensive transcriptional reprogramming observed under the applied hypoxic treatment. Full article
(This article belongs to the Special Issue Stress Research in Filamentous Fungi and Yeasts)
Show Figures

Figure 1

24 pages, 25033 KB  
Article
Tuning Eutectic High Entropy Alloy Microstructures: The Role of Consolidation and Particle Size Distribution in EHEA AlCoCrFeNi2.1
by Daniel Guerrero, Rita Carbajales, Miguel A. Monclus, José Antonio Calero, Luis Antonio Díaz, Miguel Ángel Lagos, Mónica Campos and Paula Alvaredo
Metals 2026, 16(3), 302; https://doi.org/10.3390/met16030302 - 8 Mar 2026
Viewed by 188
Abstract
Eutectic alloys stand out for their ability to combine high strength and good ductility; a behaviour rooted in their characteristic two-phase microstructure—lamellar or globular—formed at a constant solidification temperature that minimizes segregation and suppresses brittle phases. Their low interfacial energy limits microcrack propagation, [...] Read more.
Eutectic alloys stand out for their ability to combine high strength and good ductility; a behaviour rooted in their characteristic two-phase microstructure—lamellar or globular—formed at a constant solidification temperature that minimizes segregation and suppresses brittle phases. Their low interfacial energy limits microcrack propagation, while interfacial sliding and dislocation blocking at phase boundaries enhance both strength and toughness. In this work, we investigate how controlled microstructural modifications influence the behaviour of the eutectic high-entropy alloy AlCoCrFeNi2.1, composed of B2 (Ni–Al-rich) and L12 (Co–Fe–Ni-rich) phases. Because these phases exhibit distinct mechanical responses, microconstituent morphology becomes a design parameter. Powder metallurgy is the only processing route capable of providing the level of microstructural control required in this study. It preserves the rapidly solidified eutectic architecture of gas-atomised powders while allowing its intentional transformation during consolidation. Two strategies were implemented: (i) tuning the thermal–electrical input in Spark Plasma Sintering (SPS) and Electrical Resistance Sintering (ERS), and (ii) engineering the particle size distribution, including a bimodal design that enhances surface-energy-driven morphological transitions. SPS enables a gradual lamellar-to-globular evolution, whereas ERS induces ultrafast transformations governed by current intensity. The bimodal PSD significantly accelerates globularisation at lower energy input. EBSD-KAM (Electron Backscatter Diffraction—Kernel Average Misorientation) mapping identifies the lamellar B2 phase as metastable and highly strained, while globular B2 domains show reduced dislocation density. Nanoindentation confirms that intrinsic phase properties remain unchanged, whereas microhardness scales with morphology and lamellar spacing. These results demonstrate that the macroscopic mechanical response is governed by microstructure, establishing powder metallurgy as a uniquely powerful pathway for microstructure-driven design in eutectic HEAs. Full article
(This article belongs to the Special Issue Feature Papers in Entropic Alloys and Meta-Metals (2nd Edition))
Show Figures

Figure 1

15 pages, 13973 KB  
Article
First Molecular Characterization and Comprehensive Bioinformatic Analysis of Avian Infectious Bronchitis Virus from Uzbekistan Reveals GI-1, GI-13, and GI-23 Genotypes in Broilers
by Ozge Ardicli, Tugce Serim Kanar, Kadir Baris Ucar, Serpil Kahya Demirbilek, Sjaak J. de Wit, Sena Ardicli, Huseyn Babayev and Kamil Tayfun Carli
Viruses 2026, 18(3), 332; https://doi.org/10.3390/v18030332 - 8 Mar 2026
Viewed by 220
Abstract
Avian Infectious Bronchitis Virus (IBV) is a highly contagious Gammacoronavirus that poses a significant threat to the global poultry industry. Despite its worldwide prevalence, a critical knowledge gap exists regarding the genetic diversity of IBV in Central Asia, particularly in Uzbekistan. This study [...] Read more.
Avian Infectious Bronchitis Virus (IBV) is a highly contagious Gammacoronavirus that poses a significant threat to the global poultry industry. Despite its worldwide prevalence, a critical knowledge gap exists regarding the genetic diversity of IBV in Central Asia, particularly in Uzbekistan. This study is the first comprehensive molecular characterization of IBV in Uzbekistan. This study also provides a unique and informative bioinformatic analysis of the detected strains. Three IBV strains were isolated and identified from chickens suspected of IBV infection. The isolates were identified and subjected to S1 gene sequencing, phylogenetic analysis, recombination screening, selective pressure mapping, and in silico structural and antigenic profiling. Phylogenetic inference revealed that the isolates clustered within the established genotypes GI-1, GI-13, and GI-23. Comparative alignments revealed distinct nucleotide and amino acid substitutions relative to global reference strains. The evolutionary patterns are consistent with a predominantly clonal mode of evolution. Structural modeling and B-cell epitope prediction revealed pronounced antigenic and topological divergence among the Uzbek isolates. Genotype-specific substitutions, particularly in solvent-exposed regions of the spike protein, were associated with altered epitope profiles, implying potential impacts on vaccine cross-protection. These findings contribute to current knowledge of IBV molecular characterization and provide the first reference framework for the Central Asian region. The study highlights the importance of continuous molecular surveillance, region-specific vaccination strategies, and integrated genomic monitoring for novel IBV variants. Full article
(This article belongs to the Special Issue Avian Viruses and Antiviral Immunity)
Show Figures

Graphical abstract

25 pages, 3162 KB  
Protocol
An MNase-ChIP-Seq Protocol to Profile Histone Modifications at a DNA Break in Yeast
by Elena Di Nisio, Chiara Frigerio, Valerio Licursi, Sara Castelli, Benedetta Caraba, Rodolfo Negri and Michela Clerici
Methods Protoc. 2026, 9(2), 42; https://doi.org/10.3390/mps9020042 - 7 Mar 2026
Viewed by 183
Abstract
Eukaryotic DNA is wrapped around octamers of four core histones, forming nucleosomes. Histone post-translational modifications (PTMs) influence chromatin structure and the recruitment of regulatory factors, thereby affecting gene expression and DNA repair, including the response to DNA double-strand breaks (DSBs). Here, we describe [...] Read more.
Eukaryotic DNA is wrapped around octamers of four core histones, forming nucleosomes. Histone post-translational modifications (PTMs) influence chromatin structure and the recruitment of regulatory factors, thereby affecting gene expression and DNA repair, including the response to DNA double-strand breaks (DSBs). Here, we describe a robust chromatin immunoprecipitation protocol combined with micrococcal nuclease digestion and DNA sequencing (MNase-ChIP-seq) to map histone modifications and their genome-wide distribution after the induction of a single DSB by the HO endonuclease in Saccharomyces cerevisiae. We validate the method by detecting changes in histone H3 methylation following HO transcriptional activation and DSB induction. This protocol enables reliable analysis of histone PTMs across mutant strains or stress conditions, supporting studies of chromatin dynamics in yeast. Full article
(This article belongs to the Section Molecular and Cellular Biology)
Show Figures

Figure 1

13 pages, 6504 KB  
Article
MyoNet: Deep Learning-Based Myocardial Strain Quantification from Cine Cardiac MRI
by Dayeong An, Andrew Nencka, Patrick Clarysse, Pierre Croisille, Carmen Bergom and El-Sayed Ibrahim
Bioengineering 2026, 13(3), 310; https://doi.org/10.3390/bioengineering13030310 - 7 Mar 2026
Viewed by 177
Abstract
To develop and assess MyoNet, a deep learning (DL)-based network for measuring myocardial regional function from cine cardiac magnetic resonance (CMR) images, and compare its efficacy with ResMyoNet as an efficient alternative to SinMod-derived reference. MyoNet was tested alongside ResMyoNet on datasets from [...] Read more.
To develop and assess MyoNet, a deep learning (DL)-based network for measuring myocardial regional function from cine cardiac magnetic resonance (CMR) images, and compare its efficacy with ResMyoNet as an efficient alternative to SinMod-derived reference. MyoNet was tested alongside ResMyoNet on datasets from Dahl salt-sensitive rat models undergoing radiation therapy (RT). Both networks were designed to extract displacement maps from cine images, were specifically optimized for detailed myocardial deformation, employed advanced convolution operations with alternating kernel sizes for spatial and temporal analysis, and robust loss functions. MyoNet demonstrated superior performance in myocardial strain measurement, achieving high consistency with the SinMod-derived reference strains. It outperformed ResMyoNet, achieving higher performance metrics, including SSIM of 0.961 and 0.960, ICC of 0.973 and 0.975, and Pearson CC of 0.973 and 0.953 for circumferential (Ecc) and radial (Err) strains, respectively. Its accuracy and efficiency in generating strain measurements were validated through comprehensive statistical analyses. MyoNet offers a significant advancement in myocardial strain analysis from cine CMR images, potentially revolutionizing cardiac imaging in pre-clinical studies. Its ability to provide detailed and reliable measurements positions it as a valuable tool for clinical applications, particularly in monitoring the cardiac health of cancer patients. Full article
Show Figures

Graphical abstract

45 pages, 6607 KB  
Review
Traceability and Anti-Counterfeiting in Agri-Food Supply Chains: A Review of RFID, IoT, Blockchain, and AI Technologies
by Mohamed Riad Sebti, Ultan McCarthy, Anastasia Ktenioudaki, Mariateresa Russo and Massimo Merenda
Sensors 2026, 26(5), 1685; https://doi.org/10.3390/s26051685 - 6 Mar 2026
Viewed by 271
Abstract
By 2050, the global population is expected to reach approximately 10 billion, leading to a projected 50% increase in food demand relative to 2013 levels. If not adequately anticipated, this growing demand will place significant strain on agri-food systems worldwide, with disproportionate impacts [...] Read more.
By 2050, the global population is expected to reach approximately 10 billion, leading to a projected 50% increase in food demand relative to 2013 levels. If not adequately anticipated, this growing demand will place significant strain on agri-food systems worldwide, with disproportionate impacts on low- and middle-income countries. Moreover, current projections may underestimate the accelerating effects of climate change, political instability, and civil unrest, which continue to disrupt food production and distribution systems. In this context, technological advancements offer a promising pathway to enhance efficiency, improve transparency, and mitigate risks related to food safety, adulteration, and counterfeiting. Emerging innovations can decouple food production from environmental degradation while strengthening monitoring, verification, and accountability across supply chains. This review examines state-of-the-art technologies developed to support traceability and anti-counterfeiting in agri-food supply chains, considering their application across the full spectrum of stakeholders. To provide a system-level perspective, the review adopts a five-layer socio-technical traceability and anti-counterfeiting framework, comprising identity, sensing, intelligence, integrity, and interaction layers, which is used to map enabling technologies and reinterpret the evolution of traceability systems (TS 1.0–TS 4.0) as a progression of functional capabilities rather than isolated technological upgrades. Using this framework, the review analyzes the advantages and limitations of current solutions and clarifies how traceability and anti-counterfeiting functions emerge through technology integration. It further identifies gaps that hinder large-scale and equitable adoption. Finally, future research directions are outlined to address current technical, economic, and governance challenges and to guide the development of more resilient, trustworthy, and sustainable agri-food traceability systems. Full article
Show Figures

Figure 1

15 pages, 449 KB  
Review
Biomechanical Applications of Finite Element Analysis in Orthodontics: A Scoping Review of Force Distribution, Tooth Movement, and Mechanical Performance
by Valenciana-Solís Jesús Antonio, Gaitán-Fonseca César, Flores Héctor, Zavala-Alonso Verónica, Bermúdez-Jiménez Carlos, Martínez-Torres Carlos and Pozos-Guillén Amaury
Dent. J. 2026, 14(3), 148; https://doi.org/10.3390/dj14030148 - 6 Mar 2026
Viewed by 152
Abstract
Background/Objectives: Clinical and scientific professionalization in orthodontics requires a comprehensive understanding of the biomechanical principles governing force generation and distribution produced by orthodontic appliances, beyond purely esthetic considerations. In this context, finite element analysis (FEA) has emerged as a fundamental computational tool for [...] Read more.
Background/Objectives: Clinical and scientific professionalization in orthodontics requires a comprehensive understanding of the biomechanical principles governing force generation and distribution produced by orthodontic appliances, beyond purely esthetic considerations. In this context, finite element analysis (FEA) has emerged as a fundamental computational tool for the detailed evaluation of the biomechanical behavior of the dentoalveolar system. The aim of this study was to map and synthesize the available scientific evidence on the application of FEA in the assessment of force distribution, tooth movement, and the mechanical response of periodontal tissues during orthodontic treatment. Methods: Original studies published between 2020 and 2025 that relied exclusively on computational simulations using FEA were included. Eligible studies addressed orthodontic biomechanics, including tooth movement, appliance–tooth–periodontium interactions, or the mechanical evaluation of orthodontic attachments. Clinical studies, narrative reviews, and articles without finite element modeling were excluded. A systematic literature search was conducted in the PubMed and ScienceDirect databases to answer the following question: Which FEA methodologies have been used to evaluate the biomechanical behavior of orthodontic appliances? Results: Data were categorized according to key biomechanical variables. The findings indicate an increasing use of FEA as a supportive tool in orthodontic research. However, significant limitations were identified, including lack of methodological standardization, limited model validation, and insufficient correlation between computational outcomes and clinical evidence. Conclusions: Currently, FEA in orthodontics is used predominantly for descriptive purposes, particularly for visualizing stress and strain distributions. Greater standardization and validation are required to enhance its translational applicability in clinical relevance. Full article
(This article belongs to the Special Issue Accelerated Orthodontics: The Modern Innovations in Orthodontics)
Show Figures

Graphical abstract

27 pages, 5695 KB  
Article
Hot Deformation Behavior of High-Nitrogen Steels and Numerical Simulation of Continuous Rolling
by Yayu Zhai, Zhen Zhang, Yinghua Wang, Zhan Li, Maoqiang Zhang and Xiangji Li
Metals 2026, 16(3), 285; https://doi.org/10.3390/met16030285 - 3 Mar 2026
Viewed by 127
Abstract
In this paper, high-strength high-nitrogen steel Cr18Mn15 was fabricated using centrifugal casting. High-temperature tensile tests were subsequently performed on the centrifugally cast material. Based on the dynamic material model (DMM), power dissipation and instability maps were constructed for the steel. [...] Read more.
In this paper, high-strength high-nitrogen steel Cr18Mn15 was fabricated using centrifugal casting. High-temperature tensile tests were subsequently performed on the centrifugally cast material. Based on the dynamic material model (DMM), power dissipation and instability maps were constructed for the steel. The results revealed that the optimal processing conditions for Cr18Mn15 are within a temperature range of 940 °C to 980 °C and a strain rate range of 0.001 s−1 to 0.01 s−1. Flow instability was observed primarily under high strain rate conditions (1 s−1) at a lower temperature of 900 °C. Four constitutive equation models were established based on the experimental results, and the prediction accuracy was assessed by calculating their average absolute relative errors (AAREs) and correlation coefficients (r). It was found that the Modified-JC constitutive model could simultaneously take care of both accuracy and simulation convergence with an AARE of 17.823 and Pearson’s correlation coefficient (PCC) of 0.968. For the practical application of Cr18Mn15 high-nitrogen steel, a three-layer composite tube forming and a continuous rolling equipment were developed. The rolling and spreading process was simulated using finite elements, and the stress field, strain field, and temperature field in the spreading process were analyzed to determine the following optimum process parameters of the alloy: a temperature of 950 °C, a processing line speed of 1 m/s, and a preheating temperature of 200 °C. Full article
(This article belongs to the Special Issue Recent Advances in Analysis of Metal Rolling Processes)
Show Figures

Figure 1

14 pages, 4608 KB  
Article
Identification of Novel B Cell Epitopes on the Nucleocapsid Protein of Porcine Epidemic Diarrhea Virus
by Ruiying Wang, Meng Zhong, Ye Liu, Zichen Gao, Jianing Hu, Haiyan Zhang, Qingtao Liu, Bin Zhou and Xiuli Feng
Viruses 2026, 18(3), 309; https://doi.org/10.3390/v18030309 - 2 Mar 2026
Viewed by 251
Abstract
Porcine epidemic diarrhea (PED), caused by the porcine epidemic diarrhea virus (PEDV), is an acute and highly contagious intestinal disease that inflicts substantial economic losses on the global swine industry. The nucleocapsid (N) protein of PEDV plays a critical role during viral infection [...] Read more.
Porcine epidemic diarrhea (PED), caused by the porcine epidemic diarrhea virus (PEDV), is an acute and highly contagious intestinal disease that inflicts substantial economic losses on the global swine industry. The nucleocapsid (N) protein of PEDV plays a critical role during viral infection and replication. In this study, the full-length N gene was cloned and expressed using the prokaryotic expression vector pET-32a (+). The purified recombinant N protein was used to immunize BALB/c mice. Subsequently, splenocytes from the immunized mice were fused with SP2/0 cells, and hybridoma cell lines secreting monoclonal antibodies (mAbs) against N protein were screened via indirect ELISA. The linear B-cell epitopes recognized by the mAbs were mapped using truncated N protein fragments. Results showed that three stable hybridoma cell lines (1A3, 1G1 and 1A10) secreting N protein-specific mAbs were obtained. Epitope mapping revealed that mAbs 1A3 and 1G1 recognized the epitope 71SNWHF75, whereas mAb 1A10 recognized 66RIEQP70. Bioinformatics analysis indicated that these epitopes are highly conserved among the analyzed PEDV strains and show no cross-reactivity with the N proteins of other coronaviruses. These findings could provide valuable experimental materials for further investigation of the N protein’s structure and function and support the development of diagnostic assays and subunit antigen vaccine for PEDV. Full article
(This article belongs to the Section Animal Viruses)
Show Figures

Figure 1

24 pages, 6097 KB  
Article
Fractal Geometry–Porosity-Coupled Mathematical Modeling of Mechanical Degradation in Low-Carbon Marine Concrete with High-Volume SCMs Under Sulfate–Chloride–Carbonate–Magnesium Attack
by Xiu-Cheng Zhang and Ying Peng
Fractal Fract. 2026, 10(3), 160; https://doi.org/10.3390/fractalfract10030160 - 28 Feb 2026
Viewed by 165
Abstract
Marine concrete is often exposed to multiple aggressive ions, so mechanical deterioration cannot be reliably interpreted using single-ion durability concepts. This study investigates ocean-oriented concretes incorporating high contents of mineral admixtures under coupled sulfate/chloride/carbonate/magnesium actions and develops a pore-structure-based D–P dual-parameter framework linking [...] Read more.
Marine concrete is often exposed to multiple aggressive ions, so mechanical deterioration cannot be reliably interpreted using single-ion durability concepts. This study investigates ocean-oriented concretes incorporating high contents of mineral admixtures under coupled sulfate/chloride/carbonate/magnesium actions and develops a pore-structure-based D–P dual-parameter framework linking microstructural descriptors to macroscopic peak stress and peak strain. Three binder systems were designed: ordinary Portland cement concrete (OPC), cement–silica fume concrete (CSC, 20% silica fume), and cement–silica fume–fly ash concrete (CSFC, 20% silica fume + 50% fly ash). Specimens were immersed for 12 and 24 months in four representative binary-salt solutions. Porosity evolution and pore-size-class distributions were quantified by low-field NMR, while pore complexity was characterized using multi-scale fractal dimensions. The results show that mineral admixtures generally refine the pore system and improve the integrity of fine pores; CSFC exhibits the most robust microstructural stability across the tested environments, whereas CSC shows a pronounced degradation of fine-pore structure under CE4. A second-order response surface model built on Z-score normalized fractal dimension (D) and porosity (P) achieves reliable predictability for peak strain (R2 = 0.85) and peak stress (R2 = 0.79). Global Sobol sensitivity analysis reveals distinct controlling mechanisms: peak strain is predominantly governed by porosity (S_P = 85.9%), whereas peak stress is controlled by the combined effects of porosity, pore complexity, and their interaction (S_P = 42.4%, S_D = 19.8%, S_{D × P} = 37.8%). Local sensitivity mapping further identifies high-sensitivity regimes at extreme pore states, providing mechanistic guidance for mixture optimization. Overall, the proposed D–P framework quantitatively bridges pore volume/geometry evolution and mechanical degradation, offering a practical predictive tool for durability-oriented design of marine concretes under multi-ionic attack. Full article
(This article belongs to the Section Engineering)
Show Figures

Figure 1

32 pages, 8989 KB  
Article
Efficient Reconstruction of High-Resolution Tidal Turbine Blade Deflection and Strain Maps Through Sensing Location Optimisation
by Marek J. Munko, Miguel A. Valdivia Camacho, Fergus Cuthill, Conchúr M. Ó Brádaigh and Sergio Lopez Dubon
J. Mar. Sci. Eng. 2026, 14(5), 408; https://doi.org/10.3390/jmse14050408 - 24 Feb 2026
Viewed by 269
Abstract
During fatigue tests of tidal turbine blades, digital image correlation (DIC) is used to collect vital information about the specimen. DIC provides high-resolution displacement and strain maps of selected blade sections; however, continuous operation is hindered by the need to acquire, transfer, and [...] Read more.
During fatigue tests of tidal turbine blades, digital image correlation (DIC) is used to collect vital information about the specimen. DIC provides high-resolution displacement and strain maps of selected blade sections; however, continuous operation is hindered by the need to acquire, transfer, and process large volumes of high-resolution images, precluding real-time use during long tests. We address this problem by optimising sparse sensing locations on the blade surface so that full-field maps can be accurately reconstructed from a small subset of pixel measurements. In contrast to most DIC improvements found in the literature, which focus on accelerating the processing stage, this approach circumvents the need to collect high-resolution data. We evaluate this approach in a case study at FastBlade, a dedicated testing facility for tidal turbine blades. With less than 1% of the original pixels measured, the mean relative error evaluated on the dataset is 0.4% and 16% for displacement and strain maps, respectively, with the larger strain error reflecting the higher spatial complexity of strain fields. The optimised layouts outperform random and grid-like arrangements. The framework enables real-time monitoring and, subject to relevant validation, might be applied to reconstruct high-resolution strain maps directly from strain-gauge readings, potentially extending to in-ocean blade monitoring. Given the high accuracy of deflection reconstructions, using them to derive strain fields is suggested as a direction for further study. Full article
(This article belongs to the Special Issue Analysis of Strength, Fatigue, and Vibration in Marine Structures)
Show Figures

Figure 1

17 pages, 1500 KB  
Article
Intestinal Microbiota and Probiotic Characteristics of Two Indigenous Chicken Breeds (Hotan Black Chicken and Baicheng You Chicken) from the Tarim Basin
by Xufeng Dou, Guodong Zhang, Xiaomei Dong, Chengqian Wang, Wei Dong, Xu’na Ding, Hui’e Wang, Yuxia Mei, Haihong Jiao and Min Ren
Animals 2026, 16(4), 672; https://doi.org/10.3390/ani16040672 - 21 Feb 2026
Viewed by 355
Abstract
Drawing on two indigenous chicken breeds that have adapted for centuries to the hyper-arid Tarim Basin, namely the Baicheng You Chicken and Hotan Black Chicken, this study provides a high-resolution map of their gut microbiota across the duodenum, jejunum, ileum and cecum and [...] Read more.
Drawing on two indigenous chicken breeds that have adapted for centuries to the hyper-arid Tarim Basin, namely the Baicheng You Chicken and Hotan Black Chicken, this study provides a high-resolution map of their gut microbiota across the duodenum, jejunum, ileum and cecum and subsequently isolates putative probiotic strains from cecal contents using conventional culture techniques. In the duodenum, Lactobacillus dominated Hotan Black Chicken (43.16%), whereas Ligilactobacillus prevailed in Baicheng You Chicken (37.03%). This segregation persisted in the jejunum, with Lactobacillus accounting for 62.55% of Hotan Black Chicken reads and Ligilactobacillus accounting for 60.76% reads in Baicheng You Chicken. The ileal core of Hotan Black Chicken remained Lactobacillus (50.63%), while Baicheng You Chicken shifted to Enterococcus (32.37%). In the cecum, both breeds converged on the Rikenellaceae RC9 gut group as the single dominant lineage (Hotan Black Chicken, 46.87%; Baicheng You Chicken, 46.23%). At the genus level, Hotan Black Chicken was enriched in Lactobacillus and Ligilactobacillus, whereas Baicheng You Chicken harbored a greater proportion of Enterococcus. Concurrently, eight strains with in vitro probiotic attributes were isolated, four from each breed, identified as Ligilactobacillus salivarius, Limosilactobacillus reuteri, Lactobacillus gallinarum, Enterococcus lactis, Enterococcus faecium, Enterococcus faecalis, and Bacillus velezensis. This study deciphers the intestinal microbiome of two native Tarim Basin chicken breeds, Hotan Black Chicken and Baicheng You Chicken, and mines them for autochthonous probiotic strains. The obtained dataset has established a foundational resource for poultry-related probiotics adapted to extremely arid environments, providing theoretical insights and practical value for poultry nutritionists in water-scarce regions in the future. Full article
Show Figures

Graphical abstract

Back to TopTop