Sign in to use this feature.

Years

Between: -

Subjects

remove_circle_outline
remove_circle_outline
remove_circle_outline
remove_circle_outline
remove_circle_outline
remove_circle_outline
remove_circle_outline

Journals

Article Types

Countries / Regions

Search Results (24)

Search Parameters:
Keywords = stigmatizing language

Order results
Result details
Results per page
Select all
Export citation of selected articles as:
22 pages, 3965 KB  
Systematic Review
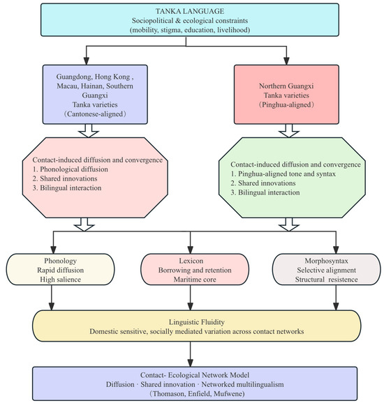
Endangered Tanka Language of the Maritime Communities Across Southeast China: Convergence and Loss
by Yanmei Dai and Cong Wang
Languages 2026, 11(3), 45; https://doi.org/10.3390/languages11030045 - 5 Mar 2026
Viewed by 200
Abstract
Amidst global concerns for linguistic diversity, this systematic review synthesizes six decades (1965–2025) of research on Tanka, a critically endangered language spoken by the boat people along Southeast China. Analyzing 42 studies identified through the PRISMA framework, the review reveals significant sociolinguistic and [...] Read more.
Amidst global concerns for linguistic diversity, this systematic review synthesizes six decades (1965–2025) of research on Tanka, a critically endangered language spoken by the boat people along Southeast China. Analyzing 42 studies identified through the PRISMA framework, the review reveals significant sociolinguistic and epistemological imbalances. Research output disproportionately focuses on phonetics and phonology (50%), while neglecting grammar, lexicon, and sociolinguistic vitality. Linguistically, Tanka demonstrates substantial contact-induced convergence with Cantonese or Pinghua within multilingual ecologies; nevertheless, it retains distinctive phonological shifts, a unique maritime lexicon, and grammatical innovations, reflecting both regional alignment and endogenous community practices. Its heterogeneous genetic affiliation highlights local sociohistorical contact dynamics. Rapid intergenerational language shift is documented across communities, driven by intersecting pressures, including state-led urbanization, Mandarin-centric education policies, demographic shifts, occupational change, and enduring social stigmatization. Therefore, community attitudes often prioritize socio-economic mobility through dominant languages over heritage maintenance. Persistent gaps include limited syntactic and discourse analysis, minimal use of quantitative and computational methods (e.g., AI-assisted documentation), insufficient geographic coverage, and a lack of longitudinal shift studies. The field thus urgently requires enhanced international engagement via English publications and a decisive shift towards collaborative, community-centered revitalization frameworks that address power asymmetries and harness cultural resilience. Full article
Show Figures

Figure 1

14 pages, 282 KB  
Review
Digital Mental Health Through an Intersectional Lens: A Narrative Review
by Rose Yesha, Max C. E. Orezzoli, Kimberly Sims and Aviv Y. Landau
Healthcare 2026, 14(2), 211; https://doi.org/10.3390/healthcare14020211 - 14 Jan 2026
Viewed by 1104
Abstract
For individuals with mental illness who experience multidimensional marginalization, the risks of encountering discrimination and receiving inadequate care are compounded. Artificial intelligence (AI) systems have propelled the provision of mental healthcare through the creation of digital mental health applications (DMHAs). DMHAs can be [...] Read more.
For individuals with mental illness who experience multidimensional marginalization, the risks of encountering discrimination and receiving inadequate care are compounded. Artificial intelligence (AI) systems have propelled the provision of mental healthcare through the creation of digital mental health applications (DMHAs). DMHAs can be trained to identify specific markers of distress and resilience by incorporating community knowledge in machine learning algorithms. However, DMHAs that use rule-based systems and large language models (LLMs) may generate algorithmic bias. At-risk populations face challenges in accessing culturally and linguistically competent care, often exacerbating existing inequities. Creating equitable solutions in digital mental health requires AI training models that adequately represent the complex realities of marginalized people. This narrative review analyzes the current literature on digital mental health through an intersectional framework. Using an intersectional framework considers the nuanced experiences of individuals whose identities lie at the intersection of multiple stigmatized social groups. By assessing the disproportionate mental health challenges faced by these individuals, we highlight several culturally responsive strategies to improve community outcomes. Culturally responsive strategies include digital mental health technologies that incorporate the lived experience of individuals with intersecting identities while reducing the incidence of bias, harm, and exclusion. Full article
23 pages, 765 KB  
Perspective
Public Health Risk Management, Policy, and Ethical Imperatives in the Use of AI Tools for Mental Health Therapy
by Francis C. Ohu, Darrell Norman Burrell and Laura A. Jones
Healthcare 2025, 13(21), 2721; https://doi.org/10.3390/healthcare13212721 - 28 Oct 2025
Cited by 2 | Viewed by 2624
Abstract
Background: The deployment of large language models (LLMs) in mental health therapy presents a compelling yet deeply fraught opportunity to address widespread disparities in access to psychological care. Recent empirical evidence reveals that these AI systems exhibit substantial shortcomings when confronted with complex [...] Read more.
Background: The deployment of large language models (LLMs) in mental health therapy presents a compelling yet deeply fraught opportunity to address widespread disparities in access to psychological care. Recent empirical evidence reveals that these AI systems exhibit substantial shortcomings when confronted with complex clinical contexts. Methods: This paper synthesizes key findings from a critical analysis of LLMs operating in therapeutic roles and argues for the urgent establishment of comprehensive risk management frameworks, policy interventions, and ethical protocols governing their use. Results: LLMs tested in simulated therapeutic settings frequently exhibited stigmatizing attitudes toward mental health conditions and responded inappropriately to acute clinical symptoms such as suicidal ideation, psychosis, and delusions. Real-world evaluations reinforce these concerns. Some studies found that therapy and companion bots endorsed unsafe or harmful suggestions in adolescent crisis vignettes, while others reported inadequate chatbot responses to self-harm and sexual assault queries, prompting concern from clinicians, disappointment from patients, and calls for stronger oversight from policymakers. These failures contravene fundamental principles of safe clinical practice, including non-maleficence, therapeutic alliance, and evidence-based care. Moreover, LLMs lack the emotional intelligence, contextual grounding, and ethical accountability that underpin the professional responsibilities of human therapists. Their propensity for sycophantic or non-directive responses, driven by alignment objectives rather than clinical efficacy, further undermines their therapeutic utility. Conclusions: This analysis highlights barriers to the replacement of human therapists with autonomous AI systems. It also calls attention to the regulatory vacuum surrounding LLM-based wellness and therapy applications, many of which are widely accessible and unvetted. Recommendations include professional standards, transparency in training and deployment, robust privacy protections, and clinician oversight. The findings underscore the need to redefine AI as supportive, not substitutive. Full article
Show Figures

Graphical abstract

18 pages, 317 KB  
Article
First- and Second-Generation Migrants: Attitudes Towards Homosexuality: The Role of Generation, Gender, and Religion
by Gaetano Di Napoli, Maria Garro, Marco Andrea Piombo and Cinzia Novara
Behav. Sci. 2025, 15(9), 1190; https://doi.org/10.3390/bs15091190 - 31 Aug 2025
Viewed by 1805
Abstract
In Italy, the debate on migrants often focuses on issues such as social integration, economic conditions, and access to services. However, a little-investigated aspect concerns the double stigmatization of LGBTQ+ migrants, a reality made invisible by both the lack of research and the [...] Read more.
In Italy, the debate on migrants often focuses on issues such as social integration, economic conditions, and access to services. However, a little-investigated aspect concerns the double stigmatization of LGBTQ+ migrants, a reality made invisible by both the lack of research and the strict anti-LGBTQ+ laws present in many countries of origin. This study aimed to compare homonegativity levels between first- and second-generation migrants. A quantitative approach was used, with 127 participants (age 18–55, M = 30.63, SD = 11.58) completing an anonymous online questionnaire in three different languages. The instrument included a sociodemographic form and the Italian Scale for Measuring Homonegativity. A multivariate General Linear Model (GLM) analysis revealed significant effects of generation (p < 0.001, η2 = 0.688) and gender (p < 0.01, η2 = 0.144), with second-generation youth and women reporting lower levels of homonegativity. Religious affiliation had a minimal impact, influencing only the perception of deviance towards gay men (p < 0.05). Interactions between factors were generally non-significant, except for gender and religion. These findings underline the importance of generational and gender differences in the formation of homonegativity and highlight the need for further research to explore the cultural and social dynamics influencing these attitudes. In addition, there is a need to further explore how experiences of discrimination influence the well-being of LGBTQ+ migrants and what resilience strategies are adopted to address the challenges of homonegativity and marginalization. Full article
(This article belongs to the Special Issue Community Resilience and Migrant Wellbeing)
28 pages, 1376 KB  
Article
Fitting in with Porteños: Case Studies of Dialectal Feature Production, Investment, and Identity During Study Abroad
by Rebecca Pozzi, Chelsea Escalante, Lucas Bugarín, Myrna Pacheco-Ramos, Ximena Pichón and Tracy Quan
Languages 2025, 10(4), 68; https://doi.org/10.3390/languages10040068 - 28 Mar 2025
Cited by 2 | Viewed by 1947
Abstract
In recent years, several studies across a variety of target languages (e.g., Chinese, French, and Spanish) have demonstrated that students who study abroad acquire target-like patterns of variation. In Spanish-speaking contexts, recent research has moved beyond investigating the acquisition of features specific to [...] Read more.
In recent years, several studies across a variety of target languages (e.g., Chinese, French, and Spanish) have demonstrated that students who study abroad acquire target-like patterns of variation. In Spanish-speaking contexts, recent research has moved beyond investigating the acquisition of features specific to Spain to examine that of features used in immersion contexts such as Mexico, the Dominican Republic, Ecuador, Peru, and Argentina. Nevertheless, many of these studies either rely on quantitative variationist analysis or implement qualitative analysis of one or two target dialectal features. In addition, learner omission and expression of pronominal subjects in these contexts have been largely underexplored. Using a mixed-methods approach, this study not only quantitatively examines learners’ production of several features of Buenos Aires Spanish, including sheísmo/zheísmo, /s/-weakening, voseo, and subject pronoun expression, but it also qualitatively relates the production of these features to learners’ experiences during a five-month semester in Argentina. It aims to answer the following research questions: When and to what degree do three English-speaking students studying abroad for five months in Buenos Aires, Argentina acquire target-like production of [ʃ] and/or [ʒ], s-weakening, vos, and subject pronoun expression? How do participants’ experiences, communities of practice, investments, identities, and imagined communities relate to this production? Speech data were gathered prior to, at the midpoint, and at the end of the semester by means of sociolinguistic interviews and elicitation tasks. To further understand the connection between these learners’ use of the target features and their overseas experiences, we explored the case studies of three learners of Spanish of differing proficiency levels (beginning, intermediate, and advanced) using qualitative data collected during semi-structured interviews at each interview time. The results suggest that all three learners increased their production of the prestigious, salient dialectal features of sheísmo/zheísmo and vos during the sojourn and that the amount of increase was greater at each proficiency level. While the beginning and intermediate learners did not move toward target-like norms in their use of the often-stigmatized, less salient, variable features of /s/-weakening and subject pronoun expression, the advanced learner did. As such, stigma, salience, and variability, as well as proficiency level, may play a role in the acquisition of variable features. Learners’ investment in the target language and participation in local communities of practice increased at each proficiency level as well, and learners’ imagined communities beyond their study abroad experiences were related to their identity construction and linguistic choices abroad. Full article
(This article belongs to the Special Issue The Acquisition of L2 Sociolinguistic Competence)
Show Figures

Figure 1

20 pages, 2504 KB  
Article
Tundra Nenets: A Heritage Language in Its Own Land? Linguistic Identity and Language Loss
by Polina Berezovskaya
Languages 2024, 9(11), 348; https://doi.org/10.3390/languages9110348 - 14 Nov 2024
Cited by 1 | Viewed by 3327
Abstract
Through fieldwork conducted between 2014 and 2016 in Arkhangelsk, Naryan-Mar, Krasnoye, and Saint Petersburg, this paper investigates the endangered status of Tundra Nenets, an underrepresented and understudied Samoyedic minority language in northern Russia. Criteria for assessing language endangerment are applied to Tundra Nenets [...] Read more.
Through fieldwork conducted between 2014 and 2016 in Arkhangelsk, Naryan-Mar, Krasnoye, and Saint Petersburg, this paper investigates the endangered status of Tundra Nenets, an underrepresented and understudied Samoyedic minority language in northern Russia. Criteria for assessing language endangerment are applied to Tundra Nenets while also taking into consideration the interplay between language identity, reactive ethnicity, negative attitudes, and state politics. The personal story of NC, a Tundra Nenets woman, serves as a case study and exemplifies the impact of decades of marginalization, stigmatization, and discrimination on the cultural and linguistic identity. NC’s narrative illustrates how negative attitudes are exacerbating the decline of Tundra Nenets, further threatening its survival. Because of its absence from schools and institutions, Tundra Nenets seems to be turning into a heritage language in its own homeland. This paper studies the complex interplay between identity, language, and societal pressures, illustrating the broader challenges faced by the Tundra Nenets and other minority communities in maintaining their linguistic and cultural heritage. While the situation remains dire and political action is called for, efforts in boosting language awareness, documentation, and revitalization offer potential pathways for the preservation of Tundra Nenets, drawing on successful examples from other endangered language communities. Full article
(This article belongs to the Special Issue Linguistic Practices in Heritage Language Acquisition)
Show Figures

Figure 1

20 pages, 2701 KB  
Article
Sociolinguistic Style, Awareness, and Agency among Southern California Latinx Spanish–English Bilinguals
by Claudia Holguín Mendoza and Eve Higby
Languages 2024, 9(10), 323; https://doi.org/10.3390/languages9100323 - 8 Oct 2024
Cited by 1 | Viewed by 3431
Abstract
This study examined different degrees of awareness regarding the stigmatization of Southern California (SoCal) Spanish across four groups of Spanish–English bilinguals from Southern California (n = 87). The participants were presented with Spanish sentences and asked to decide which profile of speaker [...] Read more.
This study examined different degrees of awareness regarding the stigmatization of Southern California (SoCal) Spanish across four groups of Spanish–English bilinguals from Southern California (n = 87). The participants were presented with Spanish sentences and asked to decide which profile of speaker would likely express that sentence, given six options, such as: “someone living in Los Angeles/SoCal who grew up in Mexico” or “a Spanish-English bilingual who grew up in Los Angeles/SoCal”. Experimental stimuli included seven different linguistic categories of stigmatization, including English contact forms. The participants tended to attribute the stigmatized forms to bilinguals who grew up in Southern California. Central Colloquial and Taboo categories were more salient and perceived as forms used by people in Mexico. In contrast, English borrowings and redundancies seemed to be recognized by the participants, particularly for simultaneous bilinguals who grew up in Southern California, as salient forms of an identified Southern California Spanish variety. The results are interpreted within Exemplar Theory, with certain stigmatized forms indexing “Mexican Spanish” exemplars, and English borrowings identified as exemplars of SoCal Spanish. We advocate for usage-based approaches to understanding language perceptions and critical approaches to interrogating academic discourses. Full article
(This article belongs to the Special Issue Language Contact in Borderlands)
Show Figures

Figure 1

11 pages, 931 KB  
Article
Early Detection of Mental Health Crises through Artificial-Intelligence-Powered Social Media Analysis: A Prospective Observational Study
by Masab A. Mansoor and Kashif H. Ansari
J. Pers. Med. 2024, 14(9), 958; https://doi.org/10.3390/jpm14090958 - 9 Sep 2024
Cited by 21 | Viewed by 15068
Abstract
Background: The early detection of mental health crises is crucial for timely interventions and improved outcomes. This study explores the potential of artificial intelligence (AI) in analyzing social media data to identify early signs of mental health crises. Methods: We developed a multimodal [...] Read more.
Background: The early detection of mental health crises is crucial for timely interventions and improved outcomes. This study explores the potential of artificial intelligence (AI) in analyzing social media data to identify early signs of mental health crises. Methods: We developed a multimodal deep learning model integrating natural language processing and temporal analysis techniques. The model was trained on a diverse dataset of 996,452 social media posts in multiple languages (English, Spanish, Mandarin, and Arabic) collected from Twitter, Reddit, and Facebook over 12 months. Its performance was evaluated using standard metrics and validated against expert psychiatric assessments. Results: The AI model demonstrated a high level of accuracy (89.3%) in detecting early signs of mental health crises, with an average lead time of 7.2 days before human expert identification. Performance was consistent across languages (F1 scores: 0.827–0.872) and platforms (F1 scores: 0.839–0.863). Key digital markers included linguistic patterns, behavioral changes, and temporal trends. The model showed varying levels of accuracy for different crisis types: depressive episodes (91.2%), manic episodes (88.7%), suicidal ideation (93.5%), and anxiety crises (87.3%). Conclusions: AI-powered analysis of social media data shows promise for the early detection of mental health crises across diverse linguistic and cultural contexts. However, ethical challenges, including privacy concerns, potential stigmatization, and cultural biases, need careful consideration. Future research should focus on longitudinal outcome studies, ethical integration of the method with existing mental health services, and developing personalized, culturally sensitive models. Full article
(This article belongs to the Special Issue Ehealth, Telemedicine, and AI in the Precision Medicine Era)
Show Figures

Figure 1

30 pages, 3680 KB  
Article
Language Attitudes in a Historic Latino Community: The Case of Spanish in Northwest Indiana
by Eva Mendieta
Languages 2024, 9(8), 263; https://doi.org/10.3390/languages9080263 - 30 Jul 2024
Cited by 5 | Viewed by 3407
Abstract
Despite the burgeoning Latino population in the Midwest, research on language attitudes in this region remains sparse. This study addresses this gap by examining language attitudes and beliefs towards Spanish in the Northwest Indiana region, one of the oldest Latino immigration gateways in [...] Read more.
Despite the burgeoning Latino population in the Midwest, research on language attitudes in this region remains sparse. This study addresses this gap by examining language attitudes and beliefs towards Spanish in the Northwest Indiana region, one of the oldest Latino immigration gateways in the Midwest. Data collected from a 2018–2019 sociolinguistic survey, involving 236 participants representative of the local Latino community, form the basis of the analysis. The study aims to elucidate attitudes towards various Spanish dialects, particularly the local variety. Findings indicate widespread acceptance of the local Spanish variety, with participants viewing its divergence from Mexican or Puerto Rican Spanish as normal and inevitable. Despite perceptions of linguistic mixing with English, the community’s Spanish is valued as an effective communication tool and cultural asset, including in educational settings. This positive attitude towards a stigmatized linguistic variety suggests a preference for any form of Spanish over none, particularly in situations of low Spanish language maintenance. The study of language attitudes shows that speakers will tend to reproduce in their speech new ways of speaking that they find acceptable. This generalized behavior, in turn, leads toward linguistic change. Full article
(This article belongs to the Special Issue Spanish in the US: A Sociolinguistic Approach)
Show Figures

Figure 1

12 pages, 282 KB  
Commentary
Patient–Provider Health Communication Strategies: Enhancing HPV Vaccine Uptake among Adolescents of Color
by Mia Ann Xu, Jasmin Choi, Ariadna Capasso and Ralph DiClemente
Healthcare 2023, 11(12), 1702; https://doi.org/10.3390/healthcare11121702 - 10 Jun 2023
Cited by 18 | Viewed by 4186
Abstract
Cervical cancer remains a public health issue in the United States, particularly among stigmatized racial and ethnic populations. The human papillomavirus (HPV) vaccine has been clinically proven to prevent cervical cancers, and other HPV-associated cancers, among men and women. However, HPV vaccine uptake [...] Read more.
Cervical cancer remains a public health issue in the United States, particularly among stigmatized racial and ethnic populations. The human papillomavirus (HPV) vaccine has been clinically proven to prevent cervical cancers, and other HPV-associated cancers, among men and women. However, HPV vaccine uptake is suboptimal; only 55% of adolescents complete the two-dose series by age 15. Past research has shown that provider HPV vaccine communication for people of marginalized races/ethnicities is subpar. This article focuses on provider communication strategies to promote HPV vaccine uptake effectively and equitably. The authors reviewed the literature on evidence-based patient–provider HPV vaccine communication techniques to create a set of communication language providers could use and avoid using to enhance HPV vaccine acceptance and uptake among adolescents of marginalized racial and ethnic groups. Evidence has shown that information and the manner of dissemination are critical for influencing HPV vaccine uptake. These communication strategies must be suited to the context of the targeted population, and the message content can be broadly categorized into source, content, and modality. Strategies to improve patient–provider communication among adolescents of color using source, modality, and content include the following: (1) Source: increase provider self-efficacy to provide the recommendation, building rapport between providers and parents; (2) Content: persistent, forceful language with minimal acquiescence should be employed, reframing the conversation focus from sex to cancer; and (3) Modality: use multiple vaccine reminder modalities, and work with the community to culturally adapt the vaccination language. Utilizing effective behavior-change communication adapted for adolescents of color can reduce missed opportunities for HPV prevention, potentially decreasing racial and ethnic disparities in HPV-related morbidity and mortality. Full article
(This article belongs to the Special Issue Innovative Approaches to HPV Vaccination Promotion)
12 pages, 302 KB  
Article
“Disorder” versus “Abuse”? Exploratory Data on Stigmatizing Terminology among Medical Students at a Swiss University
by Manon Baehler, Emilien Jeannot, Deborah Lidsky, Gilles Merminod, Cheryl Dickson and Olivier Simon
Psychiatry Int. 2023, 4(2), 90-101; https://doi.org/10.3390/psychiatryint4020012 - 20 Apr 2023
Cited by 1 | Viewed by 2056
Abstract
The study of wording and its impact on medical practice is key for the training of future physicians. Negative, imprecise, and disrespectful terms are still widespread in the medical field and contribute to the stigmatization of people in treatment, which ultimately limits their [...] Read more.
The study of wording and its impact on medical practice is key for the training of future physicians. Negative, imprecise, and disrespectful terms are still widespread in the medical field and contribute to the stigmatization of people in treatment, which ultimately limits their access to care. In this study, we explore the feasibility and acceptability of a method to investigate medical students’ perceptions of wording and stigma. This method involves a questionnaire that medical students complete after having read a clinical vignette. One of the two versions of the vignette is made available, which only varies in the way the patient is referred to (“substance abuser” vs. “having a substance use disorder”). Medical students from the University of Lausanne between their first and sixth year were contacted via the university’s mailing lists. They were randomly exposed to one of the two versions of the vignette and responded to the questionnaire online. This exploratory study shows that it is feasible and acceptable to assess the influence and perceptions of stigmatizing terminology among students through a vignette-based questionnaire comparing two wording options. In line with the initial study, we find trends in favor of the non-stigmatizing terminology; however, beliefs are widely held about the need for judicial “punishment” to address consumption behavior. No statistically significant differences are found between the two groups. The study of wording and its impact on access to care is a crucial issue which seems necessary to integrate into pre-graduate training. It permits the deconstruction of prejudices related to medical knowledge and offers perspectives for intervention and research to improve the right to health, which includes the fundamental right to access to care. Full article
15 pages, 505 KB  
Systematic Review
The Therapeutic Impact of Plant-Based and Nutritional Supplements on Anxiety, Depressive Symptoms and Sleep Quality among Adults and Elderly: A Systematic Review of the Literature
by Darshan Kamat, Yazan A. Al-Ajlouni and Ryan C. W. Hall
Int. J. Environ. Res. Public Health 2023, 20(6), 5171; https://doi.org/10.3390/ijerph20065171 - 15 Mar 2023
Cited by 9 | Viewed by 11004
Abstract
Background: The emerging research in the literature continues to forecast a drastic and alarming increase in negative mental health and sleep health outcomes among populations, especially after the COVID-19 pandemic, which significantly influenced people’s way of life. With mental health pharmaceutical interventions continuing [...] Read more.
Background: The emerging research in the literature continues to forecast a drastic and alarming increase in negative mental health and sleep health outcomes among populations, especially after the COVID-19 pandemic, which significantly influenced people’s way of life. With mental health pharmaceutical interventions continuing to be stigmatized and inaccessible among populations, natural supplements provide an opportunity for intervention. Objective: This study sought to conduct a systematic review of the literature on the most recent comprehensive evidence for which nutritional supplements have the greatest therapeutic impact on symptoms of anxiety, depression, and insomnia. Methods: A systematic search of the literature, utilizing several databases, including PubMed and Web of Science, was conducted on 29 April 2022. We used developed keywords and MeSH terms for the search. The study eligibility criteria included (1) a randomized control trial; (2) investigating a plant-based therapeutic or natural supplement as the intervention; (3) measuring at least one health outcome of the following: anxiety symptoms, depressive symptoms, or sleep health outcomes; (4) utilizing validated measurement tools to measure the outcome of interest; (5) written in the English language; (6) peer reviewed; and (7) focused on adults and elderly populations. Main Results: Following the PRISMA guidelines, 76 studies were included in this review. We used the revised Risk of Bias tool (RoB2) to assess the quality of all included randomized control trials. A qualitative data synthesis was conducted. Overall, we found several valuable insights from the evidence in the literature, including evidence that demonstrates the benefits of probiotics and vitamin B complexes on anxiety symptoms, depressive symptoms, and sleep quality. Implication of Key Findings: This review provides the most updated findings in the literature on the topic, including an abundance of research that was published in the past 5 years. Given the expected rise in negative mental and sleep health outcomes following the pandemic, the supplements and therapeutics identified in this study should be the target of intervention measures to increase their accessibility and affordability and allow them to be incorporated into clinical guidelines of treatment. PROSPERO registration number: CRD42022361130. Full article
(This article belongs to the Special Issue Systematic Reviews and Meta-Analyses in Public Health)
Show Figures

Figure 1

14 pages, 1735 KB  
Article
Do Teachers Question the Reality of Pain in Their Students? A Survey Using the Concept of Pain Inventory-Proxy (COPI-Proxy)
by Rebecca Fechner, Melanie Noel, Arianne Verhagen, Erin Turbitt and Joshua W. Pate
Children 2023, 10(2), 370; https://doi.org/10.3390/children10020370 - 13 Feb 2023
Cited by 6 | Viewed by 3601
Abstract
An assessment of a teacher’s concept of their student’s pain could be useful to guide preventative and targeted school-based pain science education. We aimed to assess a teacher’s own concept of pain against their concept of their student’s pain and examine the psychometric [...] Read more.
An assessment of a teacher’s concept of their student’s pain could be useful to guide preventative and targeted school-based pain science education. We aimed to assess a teacher’s own concept of pain against their concept of their student’s pain and examine the psychometric properties of the tool. Teachers of 10–12-year-old children were invited to participate in an online survey via social media. We modified the Concept of Pain Inventory (COPI) by inserting a vignette (COPI-Proxy), and we included questions to explore teacher stigma. Overall, a sample of 233 teachers participated in the survey. The COPI-Proxy scores showed that teachers can conceptualize their student’s pain separately but are influenced by their own beliefs. Only 76% affirmed the pain in the vignette as real. Teachers used potentially stigmatizing language to describe pain in their survey responses. The COPI-Proxy had acceptable internal consistency (Cronbach’s alpha = 0.72) and moderate convergent validity with the COPI (r = 0.56). The results show the potential benefit of the COPI-Proxy for assessing someone’s concept of another’s pain, particularly for teachers who are important social influencers of children. Full article
Show Figures

Figure 1

17 pages, 389 KB  
Article
Building Connections and Critical Language Awareness between Learning Communities Collaborating across Two Distant States
by Damián Vergara Wilson and Marisol Marcin
Languages 2022, 7(4), 257; https://doi.org/10.3390/languages7040257 - 2 Oct 2022
Cited by 10 | Viewed by 4285
Abstract
Can Critical Language Awareness (CLA) be increased through sociolinguistically based student projects in learning communities collaborating across distant states? If so, how can educators detect this increase in CLA? During the spring of 2020, students in mixed learning communities (SHL/L2) at the intermediate [...] Read more.
Can Critical Language Awareness (CLA) be increased through sociolinguistically based student projects in learning communities collaborating across distant states? If so, how can educators detect this increase in CLA? During the spring of 2020, students in mixed learning communities (SHL/L2) at the intermediate level at two large universities collaborated through online tools to deepen their sociolinguistic understanding of the Spanish of the United States through authentic sociolinguistic data collection. The data for the current study come from interviews with four of these students and from their final reflection papers, providing participant-based depictions of their language experience including criticality and resistance to it. We find evidence that students already expressed elements of CLA before entering the class, and that they also achieved new critical insights through participating and collaborating in class projects. To identify gains in CLA conveyed by student voices, we operationalized CLA as expressions of language experience that either challenged hegemonic paradigms (e.g., stigmatization of certain forms) or identified the role of hegemonic forces in collective or individual behavior. In order to tie CLA to widespread tools used in education, we connect it to notions of the Revised Bloom’s Taxonomy. Overall, we propose observable goals that can be used to understand and assess the presence of CLA in students’ discourse. Full article
(This article belongs to the Special Issue Developing Heritage Language Learners’ Critical Language Awareness)
15 pages, 404 KB  
Article
Critical Language Awareness in the Spanish as a Heritage Language College Classroom
by Mary Hudgens Henderson
Languages 2022, 7(3), 157; https://doi.org/10.3390/languages7030157 - 21 Jun 2022
Cited by 13 | Viewed by 3990
Abstract
This article analyzes the critical language awareness (CLA) of Spanish university-level students who were enrolled in a 16-week Spanish heritage language (SHL) course, using CLA as an instructional approach. Students’ attitudes towards bilingualism, Spanglish, language variation, and prescriptivist grammar were measured via pretest [...] Read more.
This article analyzes the critical language awareness (CLA) of Spanish university-level students who were enrolled in a 16-week Spanish heritage language (SHL) course, using CLA as an instructional approach. Students’ attitudes towards bilingualism, Spanglish, language variation, and prescriptivist grammar were measured via pretest and posttest surveys that used a four-point Likert scale of strongly agree, agree, disagree, or strongly disagree, along with a text box asking participants to explain their answers. The CLA instructional methods delivered in the course included the analysis of code-switching grammar constraints, the study of standard language ideologies and monolingual language ideologies, the analysis of stigmatized grammar features found in varieties of Spanish, and English-influenced lexicon. Ten out of fourteen items were included in a factor analysis which yielded a statistically significant change between pretest and posttest. Qualitative analysis of answer explanations showed that some students adapted their language ideologies to the new information and did not change their beliefs at a deep level. Future CLA research should identify “CLA proficiency” levels as well as how to differentiate for students who hold deeply entrenched language ideologies. Full article
(This article belongs to the Special Issue Developing Heritage Language Learners’ Critical Language Awareness)
Back to TopTop