Sign in to use this feature.

Years

Between: -

Subjects

remove_circle_outline
remove_circle_outline
remove_circle_outline
remove_circle_outline
remove_circle_outline
remove_circle_outline
remove_circle_outline
remove_circle_outline
remove_circle_outline

Journals

remove_circle_outline
remove_circle_outline
remove_circle_outline
remove_circle_outline
remove_circle_outline
remove_circle_outline
remove_circle_outline
remove_circle_outline
remove_circle_outline
remove_circle_outline
remove_circle_outline
remove_circle_outline
remove_circle_outline
remove_circle_outline
remove_circle_outline
remove_circle_outline
remove_circle_outline
remove_circle_outline
remove_circle_outline
remove_circle_outline
remove_circle_outline
remove_circle_outline
remove_circle_outline
remove_circle_outline
remove_circle_outline
remove_circle_outline
remove_circle_outline

Article Types

Countries / Regions

remove_circle_outline
remove_circle_outline
remove_circle_outline
remove_circle_outline
remove_circle_outline
remove_circle_outline
remove_circle_outline

Search Results (2,007)

Search Parameters:
Keywords = stigmas

Order results
Result details
Results per page
Select all
Export citation of selected articles as:
15 pages, 988 KB  
Article
Validating the Nepalese Short Attitudes Toward Mental Health Problems Scale (N-SATMHPS): A Culturally Sensitive Tool for Assessing Mental Health Stigma
by Dev Bandhu Poudel, Takashi Yoshioka, Rory Colman and Yasuhiro Kotera
Int. J. Environ. Res. Public Health 2025, 22(12), 1884; https://doi.org/10.3390/ijerph22121884 - 18 Dec 2025
Abstract
(1) Background: Negative attitudes toward mental health problems remain a barrier for help-seeking, especially in collectivist, lower-middle-income countries like Nepal. While the Attitudes Towards Mental Health Problems Scale (ATMHPS) has been used globally, it has not been formally validated for Nepalese populations. This [...] Read more.
(1) Background: Negative attitudes toward mental health problems remain a barrier for help-seeking, especially in collectivist, lower-middle-income countries like Nepal. While the Attitudes Towards Mental Health Problems Scale (ATMHPS) has been used globally, it has not been formally validated for Nepalese populations. This study aimed to culturally adapt and psychometrically validate a concise Nepalese version of the scale. (2) Methods: We conducted a cross-sectional study and recruited participants through an opportunity sampling method. We developed the Nepalese Short Version of the Attitudes Towards Mental Health Problems Scale (N-SATMHPS) using Dataset 1 (n = 384) and validated it with Dataset 2 (n = 803). Items were selected based on internal consistency indices. Fourteen items showing the strongest reliability were retained from the original seven subscales. A confirmatory factor analysis and internal consistency testing were used to assess psychometric properties. (3) Results: The N-SATMHPS showed a strong internal consistency (α = 0.74–0.92) and excellent model fit (χ2/df = 1.92, CFI = 0.982, TLI = 0.970, RMSEA = 0.049, SRMR = 0.026). Correlations with the full version ranged from r = 0.79 to 0.96. Discriminant validity with Mental Health Literacy Questionnaire—Young Adults (MHLQ-YA) showed weak but significant correlations, confirming construct distinction. (4) Conclusions: The scale captured key Nepalese cultural constructs, such as shame and family honor. It also aligned with collectivist cultural expectations. The N-SATMHPS demonstrates strong psychometric performance and cultural relevance. It is suitable for research and intervention work aimed at reducing stigma and improving mental health in Nepal. Full article
(This article belongs to the Special Issue Cross-Cultural Perspectives on Mental Health Personal Recovery)
Show Figures

Figure A1

14 pages, 220 KB  
Review
Women with Schizophrenia: Gender-Specific Needs, Migration Vulnerability, and Emerging Digital Approaches
by Promethi Das Deep, Nitu Ghosh, Catherine Gaither and Tracey S. Hodges
Women 2025, 5(4), 49; https://doi.org/10.3390/women5040049 - 18 Dec 2025
Abstract
Women in vulnerable living situations with schizophrenia face intersecting challenges, including migration-related trauma, caregiving burdens, and systemic barriers such as cultural dislocation, limited healthcare access, and stigma. These factors heighten vulnerability compared with men and contribute to delayed diagnoses, poor treatment adherence, and [...] Read more.
Women in vulnerable living situations with schizophrenia face intersecting challenges, including migration-related trauma, caregiving burdens, and systemic barriers such as cultural dislocation, limited healthcare access, and stigma. These factors heighten vulnerability compared with men and contribute to delayed diagnoses, poor treatment adherence, and adverse outcomes. Advances in artificial intelligence (AI) and digital tools offer potential support, though they should be regarded as complementary rather than stand-alone solutions. This review synthesizes literature on gender-specific care for women with schizophrenia, examining clinical, social, and reproductive needs alongside the impact of migration and psychosocial adversity. Emerging models, including women-focused psychiatric units, perinatal services, and community therapeutic spaces, illustrate holistic approaches that integrate the medical, psychological, and social dimensions of care. Digital interventions, such as smartphone applications, mobile health tools, and digital participation strategies, are considered supportive extensions that offer opportunities to improve access, reduce costs, and enhance continuity of care. Despite this promise, digital tools remain under-validated for women in precarious contexts. Ethical challenges, including algorithmic bias, data privacy risks, and the exclusion of undocumented or marginalized groups, further constrain equitable implementation. This review aims to articulate conceptual linkages among gender, migration, and digital innovation in schizophrenia care, identifying thematic patterns, ethical tensions, and structural limitations in the existing literature. The synthesis provides a foundation for future hypothesis development and interdisciplinary research to advance inclusive and equity-driven mental health interventions. Full article
29 pages, 378 KB  
Article
Small Firms, Big Gap: Rethinking MSME Rescue in EU Insolvency Law
by Emilie Ghio
Laws 2025, 14(6), 99; https://doi.org/10.3390/laws14060099 - 17 Dec 2025
Abstract
This paper argues that despite two decades of reform, the European Union’s (EU) insolvency framework remains structurally and behaviourally inaccessible to micro-, small-, and medium-sized enterprises (MSMEs). While policy rhetoric has embraced the idea of a “rescue culture,” practical implementation has prioritised larger, [...] Read more.
This paper argues that despite two decades of reform, the European Union’s (EU) insolvency framework remains structurally and behaviourally inaccessible to micro-, small-, and medium-sized enterprises (MSMEs). While policy rhetoric has embraced the idea of a “rescue culture,” practical implementation has prioritised larger, well-resourced firms. Drawing on international guidance and case studies from Ireland, France, and the United States (US), the paper shows that legal reform alone is insufficient. Structural complexity, cultural stigma, and weak institutional outreach continue to block MSMEs’ access to rescue. The paper proposes a forward-looking agenda for EU reform centred on three pillars: legal simplification tailored to MSMEs, institutional scaffolding to enhance visibility and support, and cultural reframing to normalise restructuring as a second chance. It concludes that a functioning rescue culture must treat MSMEs not as scaled-down versions of large firms but as distinct users with unique constraints and capacities. Full article
(This article belongs to the Special Issue Developments in International Insolvency Law: Trends and Challenges)
19 pages, 311 KB  
Article
Young Australian Women’s Views on Peer Support for Self-Harm: A Qualitative Study
by Amy Wang, Demee Rheinberger, Samantha Tang, Helen Christensen, Alison L. Calear, Katherine Boydell, Alexis Whitton, Aimy Slade and Anastasia Hronis
Int. J. Environ. Res. Public Health 2025, 22(12), 1874; https://doi.org/10.3390/ijerph22121874 - 17 Dec 2025
Abstract
Self-harm among young women has been rising internationally and in Australia, yet many are not in contact with formal services. Peer support may play an important role in managing self-harm; however, it remains under-investigated. This qualitative study explored how young Australian women perceive [...] Read more.
Self-harm among young women has been rising internationally and in Australia, yet many are not in contact with formal services. Peer support may play an important role in managing self-harm; however, it remains under-investigated. This qualitative study explored how young Australian women perceive peer support for managing self-harm. Using purposive sampling, twenty-seven women (M = 20.9, SD = 2.1) with lived or living experiences of self-harm participated in semi-structured interviews. Data were analysed using reflexive thematic analysis. Five themes highlighted perceived benefits and risks of peer support: 1. Affirmation—peer support offers understanding and validation that reduce shame and stigma; 2. Connection to community—shared experience reduces isolation and supports learning; 3. Empowerment—peer support promotes hope, autonomy, and help-seeking; 4. Capacity matters—limited psychological knowledge and emotional resources can constrain or burden peers; 5. Perception can be distorted—in un-moderated online contexts, normalisation, glamorisation, and competitive dynamics of self-harm may increase risk. These findings offer insight into how young women understand the different aspects of peer support for self-harm and may inform the development of structured and moderated peer support options. Future research should focus on the design and evaluation of safe and effective peer support initiatives. Full article
17 pages, 643 KB  
Review
Period Poverty Among Black, Hispanic and Low-Income Communities in the United States: Challenges and Recommendations
by Anuli Njoku, Mousa Al-Hassan, Sharaban Tohura and Kayla Garcia
Hygiene 2025, 5(4), 58; https://doi.org/10.3390/hygiene5040058 - 17 Dec 2025
Abstract
Period poverty refers to the lack of access to or affordability of menstrual hygiene supplies such as sanitary products and the inaccessibility of washing facilities, waste disposal and educational materials. Period poverty can significantly affect menstruating individuals’ physical, mental, and reproductive health and [...] Read more.
Period poverty refers to the lack of access to or affordability of menstrual hygiene supplies such as sanitary products and the inaccessibility of washing facilities, waste disposal and educational materials. Period poverty can significantly affect menstruating individuals’ physical, mental, and reproductive health and emotional wellbeing; negatively impact educational outcomes; cause financial strain; result in absenteeism from work and school; create barriers to healthcare access; and perpetuate poor health outcomes for generations. Barriers to menstrual equity include lack of access to period support, cost, poor sanitary facilities, lack of education, social and cultural stigma, and legal restrictions. Therefore, it is crucial to actively advocate for initiatives to increase access to menstrual hygiene products, raise public awareness, and educate individuals on safe menstrual practices. Approximately 500 million girls and women worldwide and an estimated 16.9 million people in the United States experience period poverty, with the issue being particularly common among marginalized groups such as Black or Hispanic menstruating individuals and those who are homeless, living in poverty, of low income, or attending college. This article investigates the physical, psychological, educational and social impacts of inequitable access to menstrual products, menstrual education, and sanitation facilities among menstruating individuals who are Black, Hispanic or of low income within the United States. We examine the threat this poses to health equity and propose recommendations to address this pervasive issue. Full article
Show Figures

Figure 1

15 pages, 554 KB  
Article
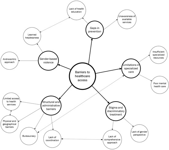
Barriers to Healthcare Access for Homeless Women: Perspectives of Social Intervention Professionals
by María Virginia Matulič Domandzič, José Manuel Díaz González, Núria Fustier García and Eliana González Gómez
Int. J. Environ. Res. Public Health 2025, 22(12), 1872; https://doi.org/10.3390/ijerph22121872 - 16 Dec 2025
Abstract
(1) Background: Female homelessness is one of the most invisible forms of social exclusion, aggravated by structural and gender factors and by experiences of violence. This research analyzes the multifaceted barriers hindering women experiencing homelessness from accessing healthcare services, from the perspective of [...] Read more.
(1) Background: Female homelessness is one of the most invisible forms of social exclusion, aggravated by structural and gender factors and by experiences of violence. This research analyzes the multifaceted barriers hindering women experiencing homelessness from accessing healthcare services, from the perspective of social intervention professionals. (2) Methods: A qualitative study was conducted using three focus groups with 21 professionals from Santa Cruz de Tenerife, Lleida and Barcelona. An interpretative phenomenological approach guided data collection and analysis, and transcripts were examined through thematic analysis to identify common patterns in professionals’ meaning-making regarding healthcare barriers. (3) Results: Gender-based violence cuts across the life trajectories of most women experiencing homelessness, hindering their access to healthcare services. Barriers identified include lack of documentation, stigma and discriminatory treatment, limited access to specialized services, the absence of a gender perspective in healthcare, and a lack of coordination between social and health services. In addition, the study highlights the lack of preventive programs and health education tailored to this population. (4) Conclusions: It is essential to adopt a comprehensive, intersectional and gender-sensitive approach to safeguard the right to health for these women. Measures such as training for healthcare personnel, simplifying bureaucratic procedures, creating specialized resources, and improving inter-institutional coordination are proposed. Full article
Show Figures

Figure 1

24 pages, 600 KB  
Systematic Review
Longitudinal Evidence on Peer Victimisation and Persistent Mental Health Outcomes in Youth: A Systematic Review
by Alessandra Giuliani, Irene Petruccelli and Giulio D’Urso
Behav. Sci. 2025, 15(12), 1734; https://doi.org/10.3390/bs15121734 - 15 Dec 2025
Viewed by 145
Abstract
Longitudinal studies consistently demonstrate that repeated exposure to peer victimisation can have enduring consequences for children and adolescents’ mental health. Documented outcomes include elevated risks of disorders such as depression, anxiety disorders, post-traumatic stress symptoms, and self-harm or suicidality, as well as broader [...] Read more.
Longitudinal studies consistently demonstrate that repeated exposure to peer victimisation can have enduring consequences for children and adolescents’ mental health. Documented outcomes include elevated risks of disorders such as depression, anxiety disorders, post-traumatic stress symptoms, and self-harm or suicidality, as well as broader psychosocial difficulties such as low self-esteem, loneliness, and internalising difficulties. However, prevalence estimates and effect sizes vary widely, reflecting differences in study design, measurement strategies, follow-up length, and the operationalisation of victimisation. This systematic review synthesises findings from 24 longitudinal studies to provide a comprehensive account of the mental health and psychosocial outcomes associated with peer victimisation. Evidence was strongest for depression and anxiety disorders, where multiple population-based cohorts in the United States, United Kingdom, Ireland, and Scandinavia showed robust prospective and retrospective associations, with risks amplified by repeated or persistent exposure. Peer victimisation also functioned as a traumatic stressor, predicting later post-traumatic stress symptoms, while self-harm and suicidality were elevated in several large-scale studies, though findings were less consistent. Additional work linked victimisation to later impaired well-being, including low self-esteem and internalizing difficulties. Mediators such as rumination, hostile attributions, and internalised stigma and moderators including gender, school belonging, and family support further explained heterogeneity in outcomes. By integrating findings across diverse contexts, this review clarifies the breadth and severity of long-term consequences of peer victimisation, highlighting both psychological mechanisms and contextual buffers. These insights can inform theoretical models of victimisation as a developmental risk factor and support the design of targeted prevention and intervention strategies. Full article
(This article belongs to the Special Issue Violence and Bullying: Risks, Intervention, Prevention)
Show Figures

Figure 1

16 pages, 593 KB  
Review
Perception and Acceptance of HPV Vaccination Among Women Treated for Cervical Intraepithelial Neoplasia: An Evidence-Based Narrative Review
by Vasilios Lygizos, Rafaela Panagopoulou, Vasilios Pergialiotis, Eleni Sivylla Bikouvaraki, Sofoklis Stavros, Periklis Panagopoulos and Chrysi Christodoulaki
J. Clin. Med. 2025, 14(24), 8859; https://doi.org/10.3390/jcm14248859 - 15 Dec 2025
Viewed by 50
Abstract
High-risk human papillomavirus (HPV), including types 16–18, is the established cause of cervical intraepithelial neoplasia (CIN) and invasive carcinoma of the cervix. While preventive vaccination is highly effective in preventing infection from becoming reconstituted following treatment of existing disease, its use among cervical [...] Read more.
High-risk human papillomavirus (HPV), including types 16–18, is the established cause of cervical intraepithelial neoplasia (CIN) and invasive carcinoma of the cervix. While preventive vaccination is highly effective in preventing infection from becoming reconstituted following treatment of existing disease, its use among cervical intraepithelial neoplasia (CIN)-positive females has remained sporadic. The following review provides an update on the current state of evidence about the acceptance, awareness, or perception of HPV vaccination by women following a diagnosis or treatment of CIN. Methods: A narrative synthesis of literature from the publication period of 2010 to 2025 was performed on PubMed, Scopus, and Google Scholar. Surveys that quantified literature on post-CIN vaccination attitudes, risk perceptions, or behavioral factors were considered. Results: Acceptance levels varied from 20–95% across all continents. The highest acceptance levels (≥80%) among the populations belong to the European and Oceanian groups, followed by moderate acceptance among the North Americans (60–80%), which was influenced by financial costs, misconceptions, and sociocultural stigmas. Several systemic-level features in Europe and Oceania have been shown to be consistently associated across these regions with high acceptance rates. These features include public funding of HPV vaccine delivery universally in these regions and reminder and recall systems established in their electronic health records. In these two regions, provider recommendation demonstrates particular significance because there is follow-up care after treatment of CIN. In these regions, mass awareness about HPV conducted in conjunction with their cervical screening programs increases baseline knowledge and favorability towards HPV vaccination. The lowest levels (20–70%) of awareness of HPV diseases and vaccination programs among Asians and Africans can be attributed to obstacles that include misconceptions about fertility concerns. In the case of Asia, there are various socially ingrained stigma factors that contribute to the poor awareness and acceptance levels. These factors include the possibility of being perceived as promiscuous, embarrassment linked to STI conditions, as well as the possibility of rejection from partners and in-laws. In particular regions, there might be stigmas attached to HPV vaccination that cause tension within married women who perceive the vaccine as an indicator of being unfaithful. Also, distrust from the general community has been driven by past incidents, including the halting of proactive HPV vaccine recommendations in Japan in 2013. Moreover, there are numerous myths concerning infertility and menstruation linked to poor vaccine acceptance. The key determinant of acceptance levels was physician endorsement, lack of knowledge of the association of HPV-CIN, or the belief that there is no need for vaccination after treatment. Conclusion: The acceptance of HPV vaccination among women following CIN is influenced by educational level, the structure of the healthcare system, and sociocultural factors. Incorporating evidence-based cervical vaccination counseling into follow-up care after biopsy could help increase its acceptance and prevent recurrent high-grade lesions. Full article
(This article belongs to the Special Issue Advances in Gynecological Diseases (Second Edition))
Show Figures

Figure 1

19 pages, 815 KB  
Article
Developing a Female Sex Worker-Led Program to Improve the Uptake of Oral Pre-Exposure Prophylaxis in South Africa: An Intervention Mapping Study
by Nosipho Faith Makhakhe and Gift Khumalo
Int. J. Environ. Res. Public Health 2025, 22(12), 1862; https://doi.org/10.3390/ijerph22121862 - 14 Dec 2025
Viewed by 149
Abstract
In 2016, the South African government approved free oral PrEP distribution among high-risk groups like female sex workers (FSWs) to reduce new HIV infections. Despite the availability, unique barriers exist that challenge PrEP persistence, including limited knowledge, side effects, stigma, and mobility that [...] Read more.
In 2016, the South African government approved free oral PrEP distribution among high-risk groups like female sex workers (FSWs) to reduce new HIV infections. Despite the availability, unique barriers exist that challenge PrEP persistence, including limited knowledge, side effects, stigma, and mobility that hinder adherence. As such, engaging FSWs in the design of an FSW-led intervention program is crucial to promote PrEP uptake, adherence, and retention. Processes of an intervention mapping approach were applied to design and develop the program in KwaZulu-Natal, South Africa. A needs analysis was completed through existing literature and through engagements with FSWs, FSW peer educators, and a healthcare provider. The working group, comprising eight FSW peer educators and a researcher, co-created the intervention following a six-step mapping process. A total of six meetings took place, during which intervention determinants, change objectives, theory-based methods, and the intervention program were discussed and formulated, as well as implementing partners and the evaluation plan identified. The program focuses on the development of agency, self-efficacy, and hope among FSWs and aims to destigmatize PrEP through positive messaging, equipping FSWs with the ability to differentiate PrEP from ARVs given to people living with HIV. Through role-playing, participants will practice discussing PrEP with their intimate partners and friends, receive suggestions on managing pill supply and side effects, and be equipped to become PrEP ambassadors. The introduction of PrEP as a pill for high-risk groups can be stigmatizing. Therefore, it is crucial to involve marginalized groups in the design and implementation of their interventions to foster acceptance and develop a sense of ownership, ensuring the programs’ sustainability. Full article
(This article belongs to the Special Issue Women and Pre-Exposure Prophylaxis for HIV Prevention)
Show Figures

Figure 1

16 pages, 308 KB  
Article
Measuring Public Occupational Stigma Toward Morticians: Scale Development, Validation, and Implications
by Jiejing Yu and Dongmei Huang
Behav. Sci. 2025, 15(12), 1729; https://doi.org/10.3390/bs15121729 - 13 Dec 2025
Viewed by 124
Abstract
The present study employed stigma theory to devise a scale measuring public occupational stigma towards morticians and subsequently analyzed its impact. In Phase 1 (n = 575), the researchers developed the Public Occupational Stigma toward Morticians Scale (POSMS) and conducted item analysis [...] Read more.
The present study employed stigma theory to devise a scale measuring public occupational stigma towards morticians and subsequently analyzed its impact. In Phase 1 (n = 575), the researchers developed the Public Occupational Stigma toward Morticians Scale (POSMS) and conducted item analysis and exploratory factor analysis. Phase 2 (n = 536, n = 466) conducted confirmatory factor analysis and retest reliability testing for the scale. Phase 3 (n = 1111) validated construct validity, measurement invariance across genders, and criterion-related validity. In summary, these results supported the reliability and validity of the POSMS and confirmed that public occupational stigma toward morticians had negative consequences. This study fills a gap in research on occupational stigma within the funeral industry and offers practical insights for addressing stigma-related issues in other professions. Full article
(This article belongs to the Special Issue The Impact of Social Stigma on Marginalized Populations)
14 pages, 516 KB  
Article
As Effective as You Perceive It: The Relationship Between ChatGPT’s Perceived Effectiveness and Mental Health Stigma
by Scott N. Hannah, Deirdre Drake, Christopher D. Huntley and Joanne M. Dickson
Behav. Sci. 2025, 15(12), 1724; https://doi.org/10.3390/bs15121724 - 12 Dec 2025
Viewed by 176
Abstract
Individuals are increasingly using artificial intelligence chatbots, such as ChatGPT, to seek conversational support for their personal mental health difficulties. Heightened concerns about mental health stigma may make anonymous, on-demand chatbot interactions more appealing for some than traditional face-to-face support. This study examined [...] Read more.
Individuals are increasingly using artificial intelligence chatbots, such as ChatGPT, to seek conversational support for their personal mental health difficulties. Heightened concerns about mental health stigma may make anonymous, on-demand chatbot interactions more appealing for some than traditional face-to-face support. This study examined if using ChatGPT-4 for personal mental health difficulties is associated with two distinct forms of stigma, anticipated stigma and self-stigma. Our main aim was to investigate if the perceived effectiveness of ChatGPT use for mental health issues mediates the relationship between ChatGPT usage and anticipated stigma and self-stigma. The sample comprised 73 participants, mostly undergraduate psychology students. Participants completed online self-report measures to assess ChatGPT usage for mental health purposes, perceived effectiveness of ChatGPT for mental health issues, and anticipated stigma and self-stigma. Perceived effectiveness of ChatGPT was significantly and positively correlated with ChatGPT usage, and significantly negatively correlated with reduced anticipated stigma. Cross-sectional analyses found that perceived effectiveness significantly mediated the relationship between ChatGPT use and anticipated stigma, but not for self-stigma. The results indicate that ChatGPT use, when perceived as effective, is associated with a reduction in anticipated stigma concerning mental health issues. More research is now needed in this emerging area to inform best practice on the use of AI aids for mental health issues. Full article
(This article belongs to the Special Issue Understanding Mental Health and Well-Being in University Students)
Show Figures

Figure 1

19 pages, 902 KB  
Article
Prevention of Postpartum Depression via a Digital ACT-Based Intervention: Evaluation of a Prototype Using Multiple Case Studies
by Anna Elena Nicoletti, Silvia Rizzi, Stefano Fait and Oscar Mayora-Ibarra
Behav. Sci. 2025, 15(12), 1723; https://doi.org/10.3390/bs15121723 - 12 Dec 2025
Viewed by 108
Abstract
Postpartum depression (PPD) affects up to 15% of mothers, yet access to preventive psychological interventions during pregnancy remains limited. Acceptance and Commitment Therapy (ACT) has demonstrated efficacy in promoting psychological flexibility and preventing mental distress. Nevertheless, no studies have yet evaluated its use [...] Read more.
Postpartum depression (PPD) affects up to 15% of mothers, yet access to preventive psychological interventions during pregnancy remains limited. Acceptance and Commitment Therapy (ACT) has demonstrated efficacy in promoting psychological flexibility and preventing mental distress. Nevertheless, no studies have yet evaluated its use for the prevention of PPD through a chatbot-based digital intervention. The present study describes the development and preliminary evaluation of an ACT-based chatbot intervention (REA) to support women during late pregnancy and the early postpartum period. Nineteen participants interacted with the low-fidelity REA prototype, explored its features, completed two questionnaires, and then participated in semi-structured interviews. Quantitative data were analysed using the Wilcoxon signed-rank test; qualitative data were analysed using thematic analysis. Quantitative analysis revealed significantly elevated scores for the majority of variables, including empathy and listening, fluency, lexicon, clarity, engagement, functionality, aesthetics, information, and perceived impact. The interview findings demonstrated a notable level of appreciation for the intervention. The participants described the chatbot as engaging and supportive, highlighting a smooth interaction flow, content-appropriate language, and messages of suitable length. The REA prototype demonstrated high acceptability, usability, and perceived usefulness among a diverse range of stakeholders, thus supporting its potential as a scalable, stigma-reducing tool for the prevention of PPD. Subsequent research endeavours will focus on refining the chatbot’s personalisation features and conducting comprehensive clinical trials to evaluate its efficacy. Full article
(This article belongs to the Special Issue Psychological Flexibility for Health and Wellbeing)
Show Figures

Figure 1

24 pages, 643 KB  
Article
From Pressure to Peril: Investigating the Drivers of Suicide Planning and Attempts in University Students Struggling with Academic Anxiety
by Gulzar H. Shah, Masha Asad Khan, Maham Muzamil and Mahira Ahmed
Behav. Sci. 2025, 15(12), 1721; https://doi.org/10.3390/bs15121721 - 12 Dec 2025
Viewed by 233
Abstract
Self-harm is a growing public health concern, particularly among university students facing academic anxiety. This study explored the underlying factors driving suicide planning and attempts in this population. Using a qualitative design, we conducted thematic analysis of interviews with eight counselors and eight [...] Read more.
Self-harm is a growing public health concern, particularly among university students facing academic anxiety. This study explored the underlying factors driving suicide planning and attempts in this population. Using a qualitative design, we conducted thematic analysis of interviews with eight counselors and eight students from five public and private universities. Analysis via NVivo Software revealed six core themes: (1) current mental health support and coping strategies, (2) triggers of suicidal ideation linked to family and psychological stressors, (3) perceptions of campus mental health services, (4) cultural and societal misconceptions surrounding suicide, (5) institutional barriers to accessing mental health care, and (6) student-driven recommendations for prevention and support. These findings highlight the complex interplay between academic pressure, emotional distress, and limited institutional support. The study emphasizes the need for universities to enhance access to mental health services, reduce stigma through open dialogue and peer support, and engage families through targeted workshops. Tailored interventions addressing academic, emotional, and familial challenges—such as flexible deadlines and improved counseling access—can significantly reduce suicidal ideation and promote student well-being. Full article
(This article belongs to the Special Issue Suicidal Behaviors: Prevention, Intervention and Postvention)
Show Figures

Figure 1

18 pages, 513 KB  
Article
Perspectives of Non-Medical Professionals Working in a Mental Health Service on Eating Disorders: Awareness, Knowledge, and Stigmatisation
by Hakan Öğütlü, Uğur Tekeoğlu and Fiona McNicholas
Nutrients 2025, 17(24), 3878; https://doi.org/10.3390/nu17243878 - 12 Dec 2025
Viewed by 154
Abstract
Background: Eating disorders (EDs) are serious mental health conditions often beginning in adolescence and are associated with significant morbidity and mortality. Although previous research has focused on medical staff, little is known about how EDs are recognised and managed by non-medical mental [...] Read more.
Background: Eating disorders (EDs) are serious mental health conditions often beginning in adolescence and are associated with significant morbidity and mortality. Although previous research has focused on medical staff, little is known about how EDs are recognised and managed by non-medical mental health professionals within community-based systems. This study examined their awareness, knowledge, and stigmatising beliefs toward EDs in Türkiye, highlighting implications for training and policy development. Methods: A study-specific questionnaire adapted from a validated tool previously used with general practitioners was administered to 42 non-medical professionals (95.2% female; mean age = 33.2 ± 5.6 years) working in community mental health services in Ankara, Türkiye. Participants were randomly assigned to one of six clinical vignettes depicting a young person with anorexia nervosa (AN), bulimia nervosa, binge eating disorder, avoidant/restrictive food intake disorder (ARFID), depression, or type-1 diabetes. The questionnaire assessed illness perception, causal attributions, emotional reactions, professional knowledge, and stigmatising beliefs. Results: Only 28.6% (n = 12) correctly identified the disorder in their assigned vignette. BED had the highest diagnostic accuracy (50%), while AN and ARFID were most frequently misidentified. Participants commonly believed that EDs mainly affected females, had a short duration, and were less responsive to treatment. Stigmatising beliefs—such as personal blame—were also noted. Conclusions: Findings revealed limited awareness and knowledge of EDs—particularly AN and ARFID—among non-medical mental health professionals. Misconceptions that EDs are self-inflicted may delay recognition and referral. The results underscore the need for targeted education, anti-stigma interventions, and integration of ED content into professional training to improve early detection and community-based support. Full article
(This article belongs to the Section Nutrition and Public Health)
Show Figures

Figure 1

15 pages, 314 KB  
Review
Face Value: Beauty, Punishment, and the Moral Politics of Appearance
by Franziska Hartung, Maxime Levasseur, Ewan J. Lomax and Gareth Richards
Behav. Sci. 2025, 15(12), 1717; https://doi.org/10.3390/bs15121717 - 11 Dec 2025
Viewed by 141
Abstract
Faces are central to human interaction, serving as primary sources of identity, emotional cues, and social judgments. Facial attractiveness is strongly linked to perceptions of trustworthiness and moral goodness, leading to preferential treatment across education, employment, and legal contexts. Deviations from facial norms—such [...] Read more.
Faces are central to human interaction, serving as primary sources of identity, emotional cues, and social judgments. Facial attractiveness is strongly linked to perceptions of trustworthiness and moral goodness, leading to preferential treatment across education, employment, and legal contexts. Deviations from facial norms—such as asymmetry or visible differences—are, by contrast, often associated with negative traits, social avoidance, and dehumanisation. Across cultures and centuries, deliberate facial disfiguration has been used as a form of punishment for perceived moral or legal transgressions. Evidence from ancient Egypt, Mediaeval Europe, and early modern legislation, as well as modern acid attacks, indicates that intentional facial disfiguration has long served as a means of ongoing punishment through humiliation and identity disruption. Motivations for targeting the face may be rooted in its central role in identity, beauty, symmetry, and symbolic purity. Despite contemporary legal efforts to curb acid attacks and related violence, legislation specifically addressing intentional facial disfiguration remains limited. Modern psychological research confirms that acquiring a facial difference can severely impact quality of life, social functioning, and identity. This paper synthesises historical, cultural, and psychological perspectives on punitive facial disfiguration, highlighting its enduring role as a mechanism of social control. Future research should examine perpetrators’ decision-making, possible differences between different types of facial disfiguration, and the perceptual and emotional consequences of different facial injuries to inform prevention strategies and improve support for victims. Full article
(This article belongs to the Special Issue Emotions and Stereotypes About People with Visible Facial Difference)
Back to TopTop