Developing a Female Sex Worker-Led Program to Improve the Uptake of Oral Pre-Exposure Prophylaxis in South Africa: An Intervention Mapping Study
Highlights
- This study demonstrates the systematic application of the Intervention Mapping framework to design a targeted strategy addressing the determinants of Pre-Exposure Prophylaxis (PrEP) uptake among FSWs.
- It highlights the efficacy of participatory approaches, illustrating how FSWs can be integrated into the research process not merely as beneficiaries but as active co-creators and decision-makers in the formulation of HIV prevention interventions.
- HIV prevention strategies must be multilevel in scope. Rather than relying solely on biomedical approaches, interventions must encompass the social, behavioral, and structural determinants of prevention. To ensure interventions are contextually appropriate, they must be predicated on a rigorous needs assessment.
- Meaningful engagement of the target population in both the design and implementation phases is essential to maximize intervention uptake and ensure long-term sustainability.
Abstract
1. Introduction
2. Materials and Methods
2.1. Step 1: Needs Analysis
2.2. Step 2: Identifying Objectives
2.3. Step 3: Developing Theory-Based Methods and Practical Intervention Strategies
2.4. Step 4: Integrating Methods and Practical Strategies into an Intervention Workshop Program
3. Results
3.1. Step 1: Needs Analysis
3.2. Step 2: Identifying Objectives
3.2.1. Behavioral and Environmental Outcomes
3.2.2. Matrices of Individual Change Objectives
- (i)
- Self-efficacy: The intervention program aims to build self-efficacy and confidence in PrEP use amongst FSWs. Change objectives include encouraging engagement with other PrEP-using FSWs, imaginative exercises about PrEP’s life impact, monitoring adherence progress, and developing persuasive awareness messages that foster hope, pride, and confidence.
- (ii)
- Agency: The intervention program aims to empower FSWs to make independent decisions about PrEP. Change objectives involve assisting FSWs in defining their intentions for choosing PrEP, articulating goals and action plans, and reflecting on how their current choices align with their life vision.
- (iii)
- Hope: The intervention program aims to foster hope within FSWs by focusing on positive aspects of their lives. Change objectives include goal setting, pathway development, encouraging gratitude journaling, and reflecting on past overcome hardships to nurture a sense of hope.
- (iv)
- Future Aspirations: The intervention program aims to encourage FSWs to articulate their future goals. Change objectives involve shifting focus from past/present to future views, identifying desired changes and their rationale, and engaging FSWs in long-term (1, 2, 5, 10 years) time perspective exercises for their lives.
- (v)
- Management of Side Effects: The intervention program provides practical suggestions for managing PrEP side effects. Change objectives emphasize understanding that side effects are short-lived and offering practical advice, such as taking pills at night, visiting a clinic, or speaking to a peer educator.
3.2.3. Matrices of Interpersonal Change Objectives
- (i)
- Stigma: The objective is to destigmatize PrEP through knowledge and positive messaging. Change objectives include educating FSWs that PrEP is an antiretroviral preventing HIV transmission, using positive messages that frame PrEP as promoting sexual agency and wellness (rather than focusing on high-risk groups), and challenging predominant negative discourses around PrEP.
- (ii)
- Encourage support from intimate partners: The objective is to equip FSWs to negotiate PrEP use with their partners. Change objectives involve teaching FSWs how to explain PrEP’s benefits as an additional HIV prevention method and encouraging partners to also consider PrEP. Role-playing is suggested as a method for this training.
- (iii)
- Address conflicts between FSWs on PrEP and those on antiretrovirals: The objective is to equip FSWs to handle conflict and confrontation from peers regarding PrEP legitimacy. Change objectives highlight the need to address conflict stemming from a lack of knowledge and the misconception that all FSWs are HIV positive. It also identifies underlying factors like fierce competition and jealousy within the FSW community (where being HIV-negative might be seen as an “achievement” due to high prevalence) as contributors to this conflict, suggesting dialog as a solution.
3.2.4. Matrices of Environmental Change Objectives
- (i)
- PrEP Ambassadors: The objective is to train FSW PrEP enthusiasts to educate their peers. Change objectives involve an intervention program where peer educators train interested FSWs. These trained FSWs would then volunteer as PrEP ambassadors, providing localized awareness and motivation to their friends and peers.
- (ii)
- PrEP Normalization: The objective is to promote PrEP to the wider community to normalize its use as an HIV prevention method. Change objectives include calls for government and healthcare providers to create mass awareness messages about PrEP, targeting not only high-risk groups but also the general population. This approach aims to curb stigma and integrate PrEP as a normalized method of HIV prevention.
- (iii)
- PrEP Education: The objective is for healthcare providers and peer educators to explain PrEP and its similarities/differences with antiretrovirals in simple language. Change objectives emphasize that FSWs need to understand the relationship between PrEP and antiretrovirals. Educators should use clear, everyday language, avoid medical jargon, and visually illustrate how the pills differ, despite their similarities.
- (iv)
- PrEP Access: The objective is to make PrEP more widely available beyond specific NGOs, including other government clinics. Change objectives include expanding PrEP accessibility to FSWs operating outside city centers and ensuring PrEP is available at various distribution centers across South Africa.
- (v)
- Mobility: The objective is to provide FSWs with options for managing their pill supply when traveling or away from their primary residence. Change objectives involve enabling FSWs to access PrEP in different parts of South Africa and allowing them to receive extra quantities of pills to cover periods when they are away.
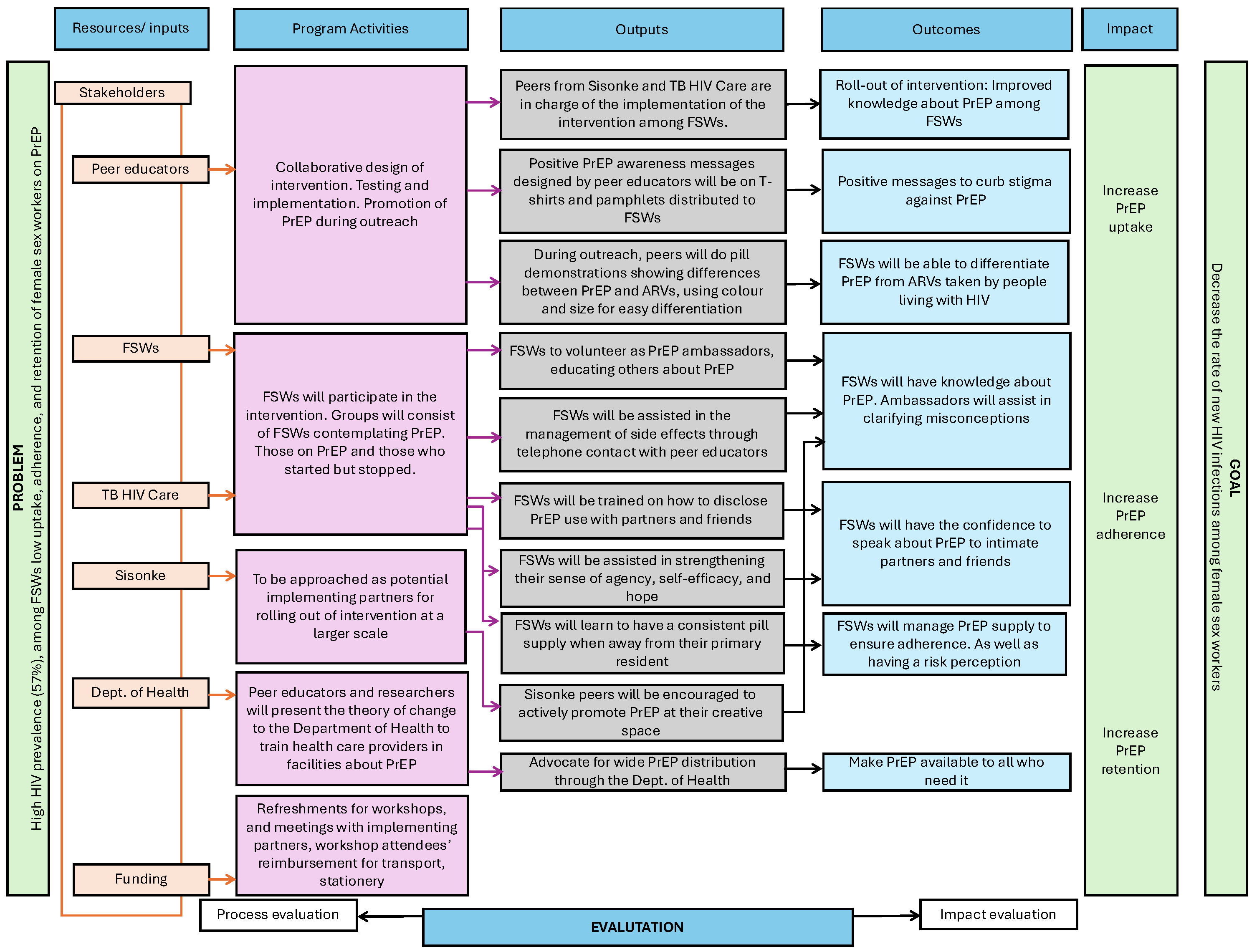
3.2.5. Logic Framework Depicting the Intervention Process
3.3. Step 3: Developing Theory-Based Methods and Practical Intervention Strategies
3.4. Step 4: Integrating Methods and Practical Strategies into an Intervention Workshop Program
3.4.1. Part 1 of the Walk in Hope PrEP Workshop Program
3.4.2. Part 2 of the Walk in Hope PrEP Workshop Program
3.4.3. Feedback and Conclusion on the Walk in Hope PrEP Workshop Program
4. Discussion
Limitations
5. Conclusions
Author Contributions
Funding
Institutional Review Board Statement
Informed Consent Statement
Data Availability Statement
Conflicts of Interest
Abbreviations
| FSWs | Female sex-workers |
| PrEP | Pre-exposure prophylaxis |
| ART | Anti-retroviral treatment |
Appendix A. Theory-Based Methods
| Determinants and Change Objectives | Theory-Based Methods | Examples of Strategies and Practical Applications | Examples of Activities and Materials |
|---|---|---|---|
| Promote PrEP to the wider community (organizational). | Systems change (systems theory) [47]. | Engage the Department of Health to discuss the benefits of widening PrEP distribution. | Have meetings with the Department of Health and present the theory of change. |
| PrEP access: PrEP must be accessible to the wider community. | Systems change [47]. | FSWs need wider access to PrEP and not just from special clinics and NGOs. FSWs living outside the cities where the PrEP-distributing NGOs do not operate may not have access to PrEP. | Engage the Department of Health to promote and distribute PrEP at clinics and hospitals. |
| PrEP education: Healthcare providers and peer educators must show and explain the differences and similarities between PrEP and antiretrovirals in simple, everyday language. | Using imagery (Theories of information processing). | Educate FSWs about the similarities and differences between PrEP and antiretrovirals. | Take both the antiretroviral container and the PrEP container and show how the two containers differ and how the regimens differ. Then take out the actual pills and show the differences. |
| Engage FSWs in the development of awareness messages. | Framing (Protection motivation theory) [48]. | Engage FSWs in the design of gain-frame/positive messages and loss-frame messages (HIV risk) about PrEP. | FSW peer educators will each brainstorm two to three messages that outline the positive aspects of PrEP use. According to the participants, the current message about PrEP is vague and says nothing specific about PrEP preventing HIV. |
| PrEP ambassadors | Use of lay health workers; peer education (Theories of social networks and social support) [49]. Ambassadors are change agents (diffusion of innovation theory) [50]. | PrEP ambassadors will be asked to volunteer. These volunteers will come from the groups of FSWs who would have participated in the intervention program. Ambassadors will promote the use of PrEP at their brothels and streets where they work. | Peer educators will use this intervention program to train FSWs; those who are willing will be PrEP ambassadors. Ambassadors will be assisted by peer educators on verbal persuasion and will be role models for other FSWs with regard to adherence to PrEP. |
| Side effects management | Planning coping responses (Theories of self-regulation) [51]. | FSWs will be encouraged to list possible PrEP side effects and coping mechanisms. | FSW peer educators will provide a step-by-step process on how PrEP users can cope with side effects. |
| Planning for access and adherence to PrEP for eventualities | Planning coping responses, self-efficacy, and self-regulation [52]. | Suggestions will be provided on how to ensure a steady supply of pills when one is away from their primary residence. | FSW peer educators suggest that if FSWs know that they will be away, they need to approach the PrEP distributing organization for an extra supply of pills. They should also keep a small pill box in the bag that helps to ensure that they have some supply of their pills should they decide to stay overnight with their client. |
| Stigma (Destigmatize PrEP through knowledge) | Shifting perspectives (Theories of stigma and discrimination) [53]. | Through PrEP education and promotion. | Using scenarios and role play to equip participants on how they can deal with stigma, as well as how they can respond to the stigma they experience from friends and partners. |
| Ability to disclose the use of PrEP to intimate partners | Guided practice (Social cognitive theory and theories of self-regulation) [52,54]. | FSWs will be encouraged to disclose the use of PrEP to their partners. | Through scenarios and role play, FSWs will be equipped on how to disclose the use of PrEP to their partners so that they can promote trust and openness in their relationships. |
| Self-efficacy | Modeling (Theories of learning) [55]. | FSWs need to express confidence in their ability to take PrEP and adhere to it. | FSWs will be exposed to their peers who are PrEP enthusiasts (PrEP ambassadors) and will engage with role-model scenarios. |
| Agency | Goal setting and self-affirmations (Goal setting theory, theories of self-regulation) [55,56]. | FSWs will be encouraged to focus on the power of making decisions and taking positive action. | FSWs will engage in a reflective exercise on how they have used their agency in the past to make decisions and how they could have made better choices. They will also reflect on how having the power of choice can have an effect on their ability to prevent HIV and bring them closer to their personal goals. |
| Hope | Self-affirmation Goal setting (Goal setting theory, theories of self-regulation) [55,56]. Positive thinking and emotions [56,57]. | FSWs will be encouraged to focus on those aspects of their lives that give them hope and meaning. | Keep a gratitude journal, as well as reflect on how they have managed to overcome adversity through resourcefulness. List all the people who benefit from their existence and ways in which they provide hope to others. |
| Future aspirations | Motivational interviewing Goal setting (theories of self-regulation) [58,59]. | FSWs will be engaged in personal goals. | FSWs will be asked about their goals for taking PrEP. They will engage in an exercise where they will provide a visual representation of their goals and will be asked to provide a plan on how they will accomplish those goals. |
Appendix B. Program Part One: Personal Awareness and Development
| Dialog 1: Tree of Life | |
| Activity | Objectives |
|
|
|
|
|
|
| Dialog 2: Who am I? and Who are We? | |
| Activity | Objectives |
|
|
|
|
|
|
| Dialog 3: Power from within and power with others | |
| Activity | Objectives |
|
|
| Dialog 4: My actions; my responsibility | |
| Activity | Objectives |
|
|
| Dialog 5: Hope | |
| Activity | Objectives |
|
|
| Dialog 6: Walking the Talk—Performativity | |
| Activity | Objectives |
|
|
Appendix C. Program Part Two: Pre-Exposure Prophylaxis Education and Promotion
| Discussion Activity | Objectives |
|---|---|
|
|
|
|
|
|
References
- Dehar, M.-A.; Casswell, S.; Duignan, P. Formative and Process Evaluation of Health Promotion and Disease Prevention Programs. Eval. Rev. 1993, 17, 204–220. [Google Scholar] [CrossRef]
- Department of Health & Human Services. HIV Prevention Activities; HIV.Gov: Rockville, MD, USA, 2025. Available online: https://www.hiv.gov/federal-response/federal-activities-agencies/hiv-prevention-activities (accessed on 1 September 2025).
- World Health Organization (WHO). Policy Brief: Consolidated Guidelines on HIV Prevention, Diagnosis, Treatment and Care for Key Populations; WHO: Geneva, Switzerland, 2016; Available online: https://www.who.int/publications/i/item/9789241511124 (accessed on 1 September 2025).
- World Health Organization (WHO). Department for HIV, Tuberculosis, Hepatitis and Sexually Transmitted Infections: Populations; WHO: Geneva, Switzerland, 2025; Available online: https://www.who.int/teams/global-hiv-hepatitis-and-stis-programmes/populations (accessed on 23 May 2025).
- Lamprecht, D.J.; Martinson, N.; Variava, E. Effect of HIV on Mortality among Hospitalised Patients in South Africa. S. Afr. J. HIV Med. 2023, 24, 1477. [Google Scholar] [CrossRef] [PubMed]
- Tesfie, T.K.; Yismaw, G.A.; Yirsaw, B.G.; Abuhay, H.W.; Alemayehu, M.A.; Derseh, N.M.; Alemu, G.G.; Agimas, M.C. Prevalence and Associated Factors of HIV among Female Sex Workers in Eastern and Southern Africa: Systematic Review and Meta-Analysis. PLoS ONE 2024, 19, e0313868. [Google Scholar] [CrossRef] [PubMed]
- Carney, T.; Williams, P.M.P.; Plüddemann, A.; Parry, C.D. Sexual HIV Risk among Substance-Using Female Commercial Sex Workers in Durban, South Africa. Afr. J. AIDS Res. 2015, 14, 153–158. [Google Scholar] [CrossRef]
- Carter, M. Female Sex Workers Frequently Offered Larger Fees by Their Clients in Return for Sex Without a Condom; Aidsmap: London, UK, 2013. Available online: https://www.aidsmap.com/news/jun-2013/female-sex-workers-frequently-offered-larger-fees-their-clients-return-sex-without (accessed on 1 September 2025).
- Strathdee, S.A.; West, B.S.; Reed, E.; Moazan, B.; Azim, T.; Dolan, K. Substance Use and HIV among Female Sex Workers and Female Prisoners. JAIDS J. Acquir. Immune Defic. Syndr. 2015, 69, S110–S117. [Google Scholar] [CrossRef]
- Evans, D.; Walker, R. The Policing of Sex Work in South Africa: A Research Report on the Human Rights Challenges Across Two South African Provinces; Sonke Gender Justice and SWEAT: Cape Town, South Africa, 2018; Available online: https://sweat.org.za/wp-content/uploads/2024/09/SWEAT-Policing-Sex-Work-SA.pdf (accessed on 1 September 2025).
- Dehne, K.L.; Dallabetta, G.; Wilson, D.; Garnett, G.P.; Laga, M.; Benomar, E.; Fakoya, A.; Baggaley, R.C.; Nelson, L.J.; Kasedde, S.; et al. HIV Prevention 2020: A Framework for Delivery and a Call for Action. Lancet HIV 2016, 3, e323–e332. [Google Scholar] [CrossRef]
- World Health Organization (WHO). Progress Report 2016: Prevent HIV, Test and Treat All: WHO Support for Country Impact; WHO: Geneva, Switzerland, 2016; Available online: https://apps.who.int/iris/handle/10665/251713 (accessed on 1 September 2025).
- Eakle, R.; Bothma, R.; Bourne, A.; Gumede, S.; Motsosi, K.; Rees, H. “I Am Still Negative”: Female Sex Workers’ Perspectives on Uptake and Use of Daily Pre-Exposure Prophylaxis for HIV Prevention in South Africa. PLoS ONE 2019, 14, e0212271. [Google Scholar] [CrossRef]
- Cáceres, C.F.; Borquez, A.; Klausner, J.D.; Baggaley, R.; Beyrer, C. Implementation of Pre-exposure Prophylaxis for Human Immunodeficiency Virus Infection: Progress and Emerging Issues in Research and Policy. J. Int. AIDS Soc. 2016, 19, 21108. [Google Scholar] [CrossRef]
- South African National AIDS Council (SANAC). The South African National Sex Worker HIV Plan, 2016–2019; SANAC: Pretoria, South Africa, 2016; Available online: https://sanac.org.za/download/721/sex-worker/3857/south-african-national-sex-worker-hiv-plan-2016-2019.pdf (accessed on 1 September 2025).
- Ortblad, K.F.; Oldenburg, C.E. Tailoring Combination HIV Prevention for Female Sex Workers. Lancet HIV 2018, 5, e406–e407. [Google Scholar] [CrossRef]
- Parsell, C.; Eggins, E.; Marston, G. Human Agency and Social Work Research: A Systematic Search and Synthesis of Social Work Literature. Br. J. Soc. Work 2016, 47, 238–255. [Google Scholar] [CrossRef]
- Artino, A.R., Jr. Academic Self-Efficacy: From Educational Theory to Instructional Practice. Perspect. Med. Educ. 2012, 1, 76–85. [Google Scholar] [CrossRef]
- Colla, R.; Williams, P.; Oades, L.G.; Camacho-Morles, J. “A New Hope” for Positive Psychology: A Dynamic Systems Reconceptualization of Hope Theory. Front. Psychol. 2022, 13, 809053. [Google Scholar] [CrossRef]
- Schwartz, S.; Viswasam, N.; Abdalla, P. Integrated Interventions to Address Sex Workers’ Needs and Realities: Academic and Community Insights on Incorporating Structural, Behavioural, and Biomedical Approaches. In Sex Work, Health, and Human Right; Springer: Cham, Switzerland, 2021; pp. 231–253. [Google Scholar] [CrossRef]
- Artz, L.; Klazinga, L.; Müller, A. Sexual and Gender-Based Violence and HIV in South Africa: An HIV Facility-Based Study. S. Afr. Med. J. 2020, 110, 377. [Google Scholar] [CrossRef] [PubMed]
- Kharsany, A.B.M.; McKinnon, L.R.; Lewis, L.; Cawood, C.; Khanyile, D.; Maseko, D.V.; Goodman, T.C.; Beckett, S.; Govender, K.; George, G.; et al. Population Prevalence of Sexually Transmitted Infections in a High HIV Burden District in KwaZulu-Natal, South Africa: Implications for HIV Epidemic Control. Int. J. Infect. Dis. 2020, 98, 130–137. [Google Scholar] [CrossRef]
- Khumalo, G.E.; Ntuli, S.; Lutge, E.; Mashamba-Thompson, T.P. Geo-Analysis: The Distribution of Community Health Workers in Relation to the HIV Prevalence in KwaZulu-Natal Province, South Africa. BMC Health Serv. Res. 2022, 22, 326. [Google Scholar] [CrossRef] [PubMed]
- Bartholomew, L.K.; Parcel, G.S.; Kok, G. Intervention Mapping: A Process for Developing Theory and Evidence-Based Health Education Programs. Health Educ. Behav. 1998, 25, 545–563. [Google Scholar] [CrossRef]
- Durks, D.; Fernandez-Llimos, F.; Hossain, L.N.; Franco-Trigo, L.; Benrimoj, S.I.; Sabater-Hernández, D. Use of Intervention Mapping to Enhance Health Care Professional Practice: A Systematic Review. Health Educ. Behav. 2017, 44, 524–535. [Google Scholar] [CrossRef] [PubMed]
- Bartholomew, L.K.; Parcel, G.S.; Kok, G.; Gottlieb, N.H.; Fernandez, M.E. Planning Health Promotion Programs: An Intervention Mapping Approach, 4th ed.; Wiley: Hoboken, NJ, USA, 2016. [Google Scholar]
- Naeem, M.; Ozuem, W.; Howell, K.; Ranfagni, S. Demystification and Actualisation of Data Saturation in Qualitative Research through Thematic Analysis. Int. J. Qual. Methods 2024, 23, 1–17. [Google Scholar] [CrossRef]
- Johnson, T.P. Snowball Sampling: Introduction. In Wiley StatsRef: Statistics Reference Online, 1st ed.; Balakrishnan, N., Colton, T., Everitt, B., Piegorsch, W., Ruggeri, F., Teugels, J.L., Eds.; Wiley: New York, NY, USA, 2014. [Google Scholar] [CrossRef]
- Braun, V.; Clarke, V. Using Thematic Analysis in Psychology. Qual. Res. Psychol. 2006, 3, 77–101. [Google Scholar] [CrossRef]
- Mills, T.; Lawton, R.; Sheard, L. Advancing Complexity Science in Healthcare Research: The Logic of Logic Models. BMC Med. Res. Methodol. 2019, 19, 55. [Google Scholar] [CrossRef]
- Breuer, E.; De Silva, M.J.; Fekadu, A.; Luitel, N.P.; Murhar, V.; Nakku, J.; Petersen, I.; Lund, C. Using Workshops to Develop Theories of Change in Five Low and Middle Income Countries: Lessons from the Programme for Improving Mental Health Care (PRIME). Int. J. Ment. Health Syst. 2014, 8, 15. [Google Scholar] [CrossRef]
- Kok, G. A Practical Guide to Effective Behavior Change: How to Apply Theory- and Evidence-Based Behavior Change Methods in an Intervention. Eur. Health Psychol. 2018, 16, 156–170. [Google Scholar] [CrossRef]
- Enriquez, M.; McKinsey, N. Strategies to Improve HIV Treatment Adherence in Developed Countries: Clinical Management at the Individual Level. HIV/AIDS-Res. Palliat. Care 2011, 3, 45. [Google Scholar] [CrossRef]
- Melchior, R.; Nemes, M.I.B.; Alencar, T.M.D.; Buchalla, C.M. Desafios Da Adesão Ao Tratamento de Pessoas Vivendo Com HIV/Aids No Brasil. Rev. De Saúde Pública 2007, 41, 87–93. [Google Scholar] [CrossRef] [PubMed]
- Stirratt, M.J.; Gordon, C.M. Adherence to Biomedical HIV Prevention Methods: Considerations Drawn from HIV Treatment Adherence Research. Curr. HIV/AIDS Rep. 2008, 5, 186–192. [Google Scholar] [CrossRef] [PubMed]
- Newman, P.A. Reflections on Sonagachi: An Empowerment-Based HIV-Preventive Intervention for Female Sex Workers in West Bengal, India. Women’s Stud. Q. 2003, 31, 168–179. [Google Scholar]
- Huschke, S. Empowering Sex Workers? Critical Reflections on Peer-Led Risk-Reduction Workshops in Soweto, South Africa. Glob. Health Action 2019, 12, 1522149. [Google Scholar] [CrossRef]
- Kerrigan, D.; Wirtz, A.; Semini, I.; N’Jie, N.; Stanciole, A.; Butler, J.; Oelrichs, R.; Beyrer, C. The Global HIV Epidemics Among Sex Workers; World Bank: Washington, DC, USA, 2012. [Google Scholar]
- Cornish, F.; Campbell, C. The Social Conditions for Successful Peer Education: A Comparison of Two HIV Prevention Programs Run by Sex Workers in India and South Africa. Am. J. Community Psychol. 2009, 44, 123–135. [Google Scholar] [CrossRef]
- Sarafian, I. Process Assessment of a Peer Education Programme for HIV Prevention among Sex Workers in Dhaka, Bangladesh: A Social Support Framework. Soc. Sci. Med. 2011, 75, 668–675. [Google Scholar] [CrossRef]
- Hoke, T.H.; Feldblum, P.J.; Van Damme, K.; Nasution, M.D.; Grey, T.W.; Wong, E.L.; Ralimamonjy, L.; Raharimalala, L.; Rasamindrakotroka, A. Temporal Trends in Sexually Transmitted Infection Prevalence and Condom Use Following Introduction of the Female Condom to Madagascar Sex Workers. Int. J. STD AIDS 2007, 18, 461–466. [Google Scholar] [CrossRef]
- Ng, M.; Gakidou, E.; Levin-Rector, A.; Khera, A.; Murray, C.J.; Dandona, L. Assessment of Population-Level Effect of Avahan, an HIV-Prevention Initiative in India. Lancet 2011, 378, 1643–1652. [Google Scholar] [CrossRef]
- Pickles, M.; Boily, M.-C.; Vickerman, P.; Lowndes, C.M.; Moses, S.; Blanchard, J.F.; Deering, K.N.; Bradley, J.; Ramesh, B.M.; Washington, R.; et al. Assessment of the Population-Level Effectiveness of the Avahan HIV-Prevention Programme in South India: A Preplanned, Causal-Pathway-Based Modelling Analysis. Lancet Glob. Health 2013, 1, e289–e299. [Google Scholar] [CrossRef] [PubMed]
- Cowan, F.M.; Chabata, S.T.; Musemburi, S.; Fearon, E.; Davey, C.; Ndori-Mharadze, T.; Bansi-Matharu, L.; Cambiano, V.; Steen, R.; Busza, J.; et al. Strengthening the Scale-up and Uptake of Effective Interventions for Sex Workers for Population Impact in Zimbabwe. J. Int. AIDS Soc. 2019, 22, e25320. [Google Scholar] [CrossRef] [PubMed]
- Cowan, F.M.; Davey, C.; Fearon, E.; Mushati, P.; Dirawo, J.; Chabata, S.; Cambiano, V.; Napierala, S.; Hanisch, D.; Wong-Gruenwald, R.; et al. Targeted Combination Prevention to Support Female Sex Workers in Zimbabwe Accessing and Adhering to Antiretrovirals for Treatment and Prevention of HIV (SAPPH-IRe): A Cluster-Randomised Trial. Lancet HIV 2018, 5, e417–e426. [Google Scholar] [CrossRef]
- Milimu, J.W.; Parmley, L.; Matjeng, M.; Madibane, M.; Mabika, M.; Livington, J.; Lawrence, J.; Motlhaoleng, O.; Subedar, H.; Tsekoa, R.; et al. Oral Pre-Exposure Prophylaxis Implementation in South Africa: A Case Study of USAID-Supported Programs. Front. Reprod. Health 2024, 6, 1473354. [Google Scholar] [CrossRef]
- Best, A.; Greenhalgh, T.; Lewis, S.; Saul, J.E.; Carroll, S.; Bitz, J. Large-System Transformation in Health Care: A Realist Review. Milbank Q. 2012, 90, 421–456. [Google Scholar] [CrossRef]
- Van ’t Riet, J.; Cox, A.D.; Cox, D.; Zimet, G.D.; De Bruijn, G.-J.; Van Den Putte, B.; De Vries, H.; Werrij, M.Q.; Ruiter, R.A.C. Does Perceived Risk Influence the Effects of Message Framing? A New Investigation of a Widely Held Notion. Psychol. Health 2014, 29, 933–949. [Google Scholar] [CrossRef]
- Tolli, M.V. Effectiveness of Peer Education Interventions for HIV Prevention, Adolescent Pregnancy Prevention and Sexual Health Promotion for Young People: A Systematic Review of European Studies. Health Educ. Res. 2012, 27, 904–913. [Google Scholar] [CrossRef]
- Dearing, J.W. Applying Diffusion of Innovation Theory to Intervention Development. Res. Soc. Work Pract. 2009, 19, 503–518. [Google Scholar] [CrossRef]
- Marlatt, G.A.; Donovan, D.M. (Eds.) Relapse Prevention: Maintenance Strategies in the Treatment of Addictive Behaviors, 2nd ed.; Guilford: New York, NY, USA, 2005. [Google Scholar]
- Bandura, A. Social Cognitive Theory of Self-Regulation. Organ. Behav. Hum. Decis. Process. 1991, 50, 248–287. [Google Scholar] [CrossRef]
- Batson, C.D.; Chang, J.; Orr, R.; Rowland, J. Empathy, Attitudes, and Action: Can Feeling for a Member of a Stigmatized Group Motivate One to Help the Group? Personal. Soc. Psychol. Bull. 2002, 28, 1656–1666. [Google Scholar] [CrossRef]
- Kelder, S.H.; Hoelscher, D.; Perry, C.L. How individuals, environments, and health behaviors interact: Social cognitive theory. In Health Behavior: Theory, Research, and Practice, 5th ed.; Glanz, K., Rimer, B.K., Viswanath, K., Eds.; Jossey-Bass: San Francisco, CA, USA, 2015; pp. 159–181. [Google Scholar]
- Bandura, A. Social Cognitive Theory: An Agentic Perspective. Asian J. Soc. Psychol. 1999, 2, 21–41. [Google Scholar] [CrossRef]
- Latham, G.P.; Locke, E.A. New Developments in and Directions for Goal-Setting Research. Eur. Psychol. 2007, 12, 290–300. [Google Scholar] [CrossRef]
- Fredrickson, B.L. The Role of Positive Emotions in Positive Psychology: The Broaden-and-Build Theory of Positive Emotions. Am. Psychol. 2001, 56, 218–226. [Google Scholar] [CrossRef] [PubMed]
- Deci, E.L.; Ryan, R.M. Intrinsic Motivation: Classic Definitions and New Directions. Contemp. Educ. Psychol. 2000, 25, 54–67. [Google Scholar] [CrossRef]
- Miller, W.R.; Rollnick, S. Motivational Interviewing: Helping People Change; Guilford: New York, NY, USA, 2012. [Google Scholar]


| Factors | Aspects |
|---|---|
| Personal Factors | PrEP knowledge |
| Agency | |
| Self-efficacy | |
| Internalized stigma | |
| Risk perception | |
| Mobility that interferes with adherence | |
| Inability to disclose the use of PrEP to partners and peers | |
| PrEP as a source of conflict between peers and partners | |
| Poor management of side effects | |
| Environmental Factors | PrEP is being promoted for high-risk groups, which contributes to stigma |
| Contradictory messages between the PrEP distributing organizations and healthcare workers from public health facilities | |
| Confusion about how PrEP differs from antiretrovirals given to people living with HIV | |
| Belief among female sex workers that all female sex workers are HIV positive | |
| Inadequate involvement of sex work organizations in PrEP distribution |
Disclaimer/Publisher’s Note: The statements, opinions and data contained in all publications are solely those of the individual author(s) and contributor(s) and not of MDPI and/or the editor(s). MDPI and/or the editor(s) disclaim responsibility for any injury to people or property resulting from any ideas, methods, instructions or products referred to in the content. |
© 2025 by the authors. Licensee MDPI, Basel, Switzerland. This article is an open access article distributed under the terms and conditions of the Creative Commons Attribution (CC BY) license (https://creativecommons.org/licenses/by/4.0/).
Share and Cite
Makhakhe, N.F.; Khumalo, G. Developing a Female Sex Worker-Led Program to Improve the Uptake of Oral Pre-Exposure Prophylaxis in South Africa: An Intervention Mapping Study. Int. J. Environ. Res. Public Health 2025, 22, 1862. https://doi.org/10.3390/ijerph22121862
Makhakhe NF, Khumalo G. Developing a Female Sex Worker-Led Program to Improve the Uptake of Oral Pre-Exposure Prophylaxis in South Africa: An Intervention Mapping Study. International Journal of Environmental Research and Public Health. 2025; 22(12):1862. https://doi.org/10.3390/ijerph22121862
Chicago/Turabian StyleMakhakhe, Nosipho Faith, and Gift Khumalo. 2025. "Developing a Female Sex Worker-Led Program to Improve the Uptake of Oral Pre-Exposure Prophylaxis in South Africa: An Intervention Mapping Study" International Journal of Environmental Research and Public Health 22, no. 12: 1862. https://doi.org/10.3390/ijerph22121862
APA StyleMakhakhe, N. F., & Khumalo, G. (2025). Developing a Female Sex Worker-Led Program to Improve the Uptake of Oral Pre-Exposure Prophylaxis in South Africa: An Intervention Mapping Study. International Journal of Environmental Research and Public Health, 22(12), 1862. https://doi.org/10.3390/ijerph22121862

