Sign in to use this feature.

Years

Between: -

Subjects

remove_circle_outline
remove_circle_outline
remove_circle_outline
remove_circle_outline
remove_circle_outline

Journals

Article Types

Countries / Regions

Search Results (6)

Search Parameters:
Keywords = staggered labyrinth seals

Order results
Result details
Results per page
Select all
Export citation of selected articles as:
25 pages, 99294 KB  
Article
Comparative Study on the Leakage Characteristics and Parameter Influence of Bio-Inspired Fishway Staggered Labyrinth Seals
by Zhentao Yu, Jinbo Jiang, Xuan Zhang, Mengli Zhang and Canlong Li
Lubricants 2025, 13(3), 95; https://doi.org/10.3390/lubricants13030095 - 20 Feb 2025
Cited by 2 | Viewed by 1159
Abstract
Innovating seal structures and optimizing size parameters are effective ways to enhance the leakage characteristics of labyrinth seals (LSs). Inspired by the ecological fishways with high flow resistance on dam sides, a novel bio-inspired staggered labyrinth seal is proposed. The leakage characteristics of [...] Read more.
Innovating seal structures and optimizing size parameters are effective ways to enhance the leakage characteristics of labyrinth seals (LSs). Inspired by the ecological fishways with high flow resistance on dam sides, a novel bio-inspired staggered labyrinth seal is proposed. The leakage characteristics of both the curved-edged bio-inspired labyrinth seal (CELS) and the straight-edged bio-inspired labyrinth seal (SELS) at different tooth-incline angles are studied numerically and experimentally. The influence of key geometrical parameters on the leakage characteristics and flow field parameters of the CELSs are investigated, and the leakage control mechanism of bio-inspired LSs is revealed via analyzing flow field parameter distribution. The results indicate that, compared to conventional double-sided staggered straight-tooth labyrinth seals, the leakage rate reduction in CELSs is up to 30% when the incline angle is equal to 25°, outperforming that of the SELS in leakage control. This improvement is mainly attributed to the flow path bending and jet contraction effects at the tooth-tip entrance, along with the thermodynamic effects of the high-turbulence dissipation zone adjacent to the tooth top. The optimum leakage characteristics can be achieved when seal clearance h < 0.5 mm, aspect ratio δ < 0.6, and tooth thickness t < 1.5 mm. This work provides new insights into the structural design of high-resistance and low-leakage labyrinth seals. Full article
Show Figures

Figure 1

19 pages, 7422 KB  
Article
Leakage Characteristics and Experimental Research of Staggered Labyrinth Sealing
by Na Wang, Yongbing Cao, Zhencong Sun, Shixin Tang and Seung-Bok Choi
Lubricants 2024, 12(11), 369; https://doi.org/10.3390/lubricants12110369 - 24 Oct 2024
Cited by 6 | Viewed by 1770
Abstract
The staggered labyrinth seal is widely used in aerospace, transportation, mining, and other fields due to its advantages of adapting to high speed, reliable sealing performance, and low or even frictionless friction between dynamic and static rotors. The traditional calculation method of labyrinth [...] Read more.
The staggered labyrinth seal is widely used in aerospace, transportation, mining, and other fields due to its advantages of adapting to high speed, reliable sealing performance, and low or even frictionless friction between dynamic and static rotors. The traditional calculation method of labyrinth seal leakage mostly focuses on the fact that the internal medium is an ideal gas and only considers a single effect, which cannot accurately describe the leakage of liquid medium lubricating oil in the labyrinth seal. Therefore, this study focuses on the leakage characteristics of labyrinth seals, and it proposes a leakage calculation method based on liquid medium in view of the shortcomings of existing calculation methods under liquid medium conditions. By considering the thermodynamic and frictional effects of the staggered labyrinth sealing, the resistance loss and thermodynamic effect of the lubricating oil in the sealing cavity were analyzed. The flow field analysis was used to reveal the leakage law of lubricating oil under different conditions, and the factors such as total inlet pressure, spindle speed, and sealing clearance were considered. Finally, the leakage characteristics of the staggered labyrinth seal and the accuracy of the calculation method of the leakage of the staggered labyrinth seal under multiple effects were revealed through experimental verification. This study provides useful guidance for the performance optimization of labyrinth seals in practical applications. Full article
(This article belongs to the Special Issue Thermal Hydrodynamic Lubrication)
Show Figures

Graphical abstract

15 pages, 5786 KB  
Article
Numerical Investigations of Static and Dynamic Characteristics of a Novel Staggered Labyrinth Seal with Semi-Elliptical Structure
by Shebin Yan, Zhifeng Ye, Dezhao Wang, Huihao Su and Wenjie Zhou
Lubricants 2024, 12(5), 169; https://doi.org/10.3390/lubricants12050169 - 10 May 2024
Cited by 3 | Viewed by 1499
Abstract
In order to optimize sealing performance, a novel labyrinth seal with semi-elliptical teeth (SET) structure is proposed in this paper, which includes semi-elliptical teeth and a series of cavities. The simulation results calculated by the numerical methods are compared with the experimental and [...] Read more.
In order to optimize sealing performance, a novel labyrinth seal with semi-elliptical teeth (SET) structure is proposed in this paper, which includes semi-elliptical teeth and a series of cavities. The simulation results calculated by the numerical methods are compared with the experimental and theoretical results, and static and dynamic characteristics of the novel SET structure are further investigated. The numerical simulations of labyrinth seals with the SET structure demonstrate high accuracy and reliability, with a maximum relative error of less than 6% as compared to experimental results, underscoring the validity of the model. Notably, leakage rates are directly influenced by pressure drop and axial offset, with optimal sealing achieved at zero axial displacement. The direct damping coefficient increases as the pressure drop increases while the other dynamic coefficients decrease. Additionally, the stability results show that the novel SET structure exhibits higher stability for positive axial offsets. The novel model and corresponding results can provide a meaningful reference for the study of sealing structure and coupled vibration in the field of fluid machinery. Full article
Show Figures

Figure 1

16 pages, 31062 KB  
Article
Numerical Analysis of Flow across Brush Elements Based on a 2-D Staggered Tube Banks Model
by Xiaolei Song, Meihong Liu, Xiangping Hu, Xueliang Wang, Taohong Liao and Junfeng Sun
Aerospace 2021, 8(1), 19; https://doi.org/10.3390/aerospace8010019 - 15 Jan 2021
Cited by 6 | Viewed by 3318
Abstract
In order to improve efficiency in turbomachinery, brush seal replaces labyrinth seals widely in the secondary air system. A 2-d staggered tube bank model is adopted to simulate the gas states and the pressure character in brush seal, and computational fluid dynamics (CFD) [...] Read more.
In order to improve efficiency in turbomachinery, brush seal replaces labyrinth seals widely in the secondary air system. A 2-d staggered tube bank model is adopted to simulate the gas states and the pressure character in brush seal, and computational fluid dynamics (CFD) is used to solve the model in this paper. According to the simulation results, the corrected formula of the Euler number and dimensionless pressure are given. The results show that gas expands when flow through the bristle pack, and the gas expansion closes to an isotherm process. The dynamic pressure increases with decreasing static pressure. The Euler number can reflect the seal performance of brush seals in leakage characteristics. Compared with increasing the number of rows, the reduction of the gap is a higher-efficiency method to increase the Euler number. The Euler number continually increases as the gap decreases. However, with the differential pressure increasing, Euler number first increases and then decreases as the number of rows increases. Finally, the pressure distribution on the surface of end rows is asymmetric, and it may increase the friction between the bristles and the back plate. Full article
(This article belongs to the Special Issue Secondary Air Systems in Gas Turbine Engines II)
Show Figures

Figure 1

13 pages, 6140 KB  
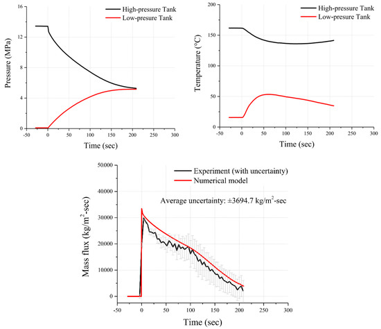
Article
Experimental and Numerical Analysis of the Gas Flow in the Axisymmetric Radial Clearance
by Damian Joachimiak and Andrzej Frąckowiak
Energies 2020, 13(21), 5794; https://doi.org/10.3390/en13215794 - 5 Nov 2020
Cited by 14 | Viewed by 1959
Abstract
This paper focuses on the analysis of the gas flow in the axisymmetric mini gap bounded by the surface of the top of the labyrinth seal tooth and the surface of the body. It includes the results of experimental research and numerical calculations. [...] Read more.
This paper focuses on the analysis of the gas flow in the axisymmetric mini gap bounded by the surface of the top of the labyrinth seal tooth and the surface of the body. It includes the results of experimental research and numerical calculations. Experimental research focused on the analysis of gas flow for six clearance heights in a wide range of pressure drops. Based on this research, we determined the mass flow in the clearance. Using the Saint-Venant equation, we determined the flow coefficient versus the pressure ratio upstream and downstream from the seal. Flow coefficients for various clearance heights obtained from the experiment can be divided into two data groups, the values of which differ significantly. To explain changes in the value of the gas flow coefficient for selected clearance heights, numerical analysis of the said gas flow was performed using the Fluent software. This analysis allowed us to explain the reason for the variability of the flow coefficient. This research can be the basis for determining the change of seal integrity during operation for staggered and stepped seals. Full article
(This article belongs to the Special Issue Heat and Mass Transfer Issues in Mini Gaps)
Show Figures

Figure 1

27 pages, 7018 KB  
Article
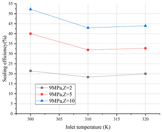
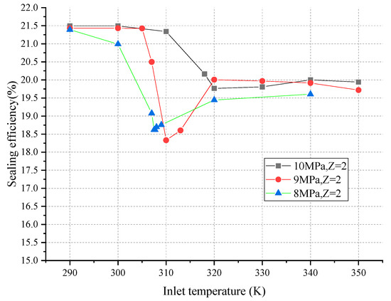
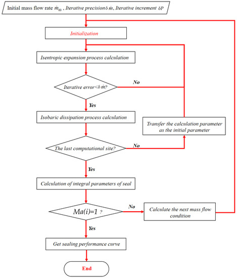
One-Dimensional Computation Method of Supercritical CO2 Labyrinth Seal
by Yuming Zhu, Yuyan Jiang, Shiqiang Liang, Chaohong Guo, Yongxian Guo and Haofei Cai
Appl. Sci. 2020, 10(17), 5771; https://doi.org/10.3390/app10175771 - 20 Aug 2020
Cited by 6 | Viewed by 3500
Abstract
An actual one-dimensional(1-D) computation method for a labyrinth seal is proposed. Relevant computation hypotheses for the 1-D method are analyzed and the specificity of internal flow in an SCO2 (supercritical CO2) labyrinth seal is explored in advance. Then, the experimental [...] Read more.
An actual one-dimensional(1-D) computation method for a labyrinth seal is proposed. Relevant computation hypotheses for the 1-D method are analyzed and the specificity of internal flow in an SCO2 (supercritical CO2) labyrinth seal is explored in advance. Then, the experimental correlation discharge coefficient and the residual kinetic energy coefficient used in SCO2 labyrinth seals are proposed. In addition, the speed of sound in two-phase flow is corrected in the 1-D method. All recent experimental results of the SCO2 labyrinth seal are sorted out and the latest experimental results of a stepped-staggered labyrinth seal are proposed to verify the accuracy and applicability of the 1-D method. Finally, the sealing efficiency of the SCO2 labyrinth seals are analyzed using the 1-D method. Full article
(This article belongs to the Section Applied Industrial Technologies)
Show Figures

Figure 1

Back to TopTop