Sign in to use this feature.

Years

Between: -

Subjects

remove_circle_outline
remove_circle_outline
remove_circle_outline
remove_circle_outline
remove_circle_outline
remove_circle_outline
remove_circle_outline

Journals

Article Types

Countries / Regions

Search Results (17)

Search Parameters:
Keywords = silent substitution

Order results
Result details
Results per page
Select all
Export citation of selected articles as:
27 pages, 748 KB  
Review
The Silent Revolution of Brewer’s Spent Grain: Meat/Food Innovations Through Circularity, Resource Recovery, and Nutritional Synergy—A Review
by Daniela Tapia, John Quiñones, Ailin Martinez, Erika Millahual, Paulo Cezar Bastianello Campagnol, Néstor Sepúlveda and Rommy Diaz
Foods 2025, 14(19), 3389; https://doi.org/10.3390/foods14193389 - 30 Sep 2025
Viewed by 1945
Abstract
Brewer’s spent grain enhances nutritional quality by increasing fiber and plant-based proteins and reducing the need for synthetic additives. Technologies such as extrusion and fermentation transform BSG into functional ingredients that improve texture and stability. A significant increase in antioxidant capacity was observed [...] Read more.
Brewer’s spent grain enhances nutritional quality by increasing fiber and plant-based proteins and reducing the need for synthetic additives. Technologies such as extrusion and fermentation transform BSG into functional ingredients that improve texture and stability. A significant increase in antioxidant capacity was observed in enriched foods; for example, in burgers, BSG improved fiber and protein levels, while decreasing fat and calories without negatively affecting sensory acceptance. In sausages, substituting 5% of pork with BSG achieved acceptance similar to traditional formulations, and hybrid formulations with BSG maintained improved protein content while preserving texture. However, concentrations above 20% may negatively impact sensory and technological properties, by introducing undesirable flavors or altering texture. Thus, BSG is a promising source of high-value functional ingredients that contribute to the circular economy and healthier, sustainable foods. Nonetheless, more in vivo studies are needed to validate the health benefits, understand the interactions in complex matrices, assess the shelf life, and evaluate the long-term sensory perception. The “Silent Revolution” of BSG requires a multidisciplinary approach that integrates science, technology, sustainability, and effective communication with consumers. Full article
(This article belongs to the Special Issue New Research in Brewing: Ingredients, Brewing and Quality Improvement)
Show Figures

Figure 1

9 pages, 850 KB  
Article
Genetic Mechanisms of Antimicrobial Non-Susceptibility to Novel Fluoroquinolone Delafloxacin Among Bulgarian Clinical Isolates of Streptococcus agalactiae
by Vasil Boyanov, Alexandra Alexandrova and Raina Gergova
Curr. Issues Mol. Biol. 2025, 47(6), 446; https://doi.org/10.3390/cimb47060446 - 11 Jun 2025
Cited by 1 | Viewed by 1170
Abstract
Delafloxacin is one of the newest fluoroquinolones with a unique structure, determining better pharmacokinetic and pharmacodynamic properties, a better safety profile, and a broader spectrum of activity compared to older quinolones. We aimed to examine the susceptibility rates of delafloxacin, the genetic mechanisms [...] Read more.
Delafloxacin is one of the newest fluoroquinolones with a unique structure, determining better pharmacokinetic and pharmacodynamic properties, a better safety profile, and a broader spectrum of activity compared to older quinolones. We aimed to examine the susceptibility rates of delafloxacin, the genetic mechanisms contributing to resistance, and the serotype distribution in both invasive and non-invasive Streptococcus agalactiae strains. A total of 301 streptococcal strains were tested for minimal inhibitory concentration (MIC) to delafloxacin. All delafloxacin-resistant strains were subjected to serotyping, PCRs for quinolone-resistant genes, and sequence analysis for missense and silent mutations. Among the tested isolates, we found a 5.6% non-susceptibility rate to delafloxacin. The MICs ranged between 0.09 and 0.38 µg/mL, with a breakpoint for nonsusceptibility set as >0.03 µg/L, according to EUCAST criteria. All resistant isolates harboured missense mutations that led to amino acid substitutions in both GyrA (S81L) and ParC (S79F). Two common serotypes were determined among the resistant isolates: V (47.1%) and III (41.2%). Two strains were non-typable (11.7%). A statistical significance in the distribution of serotypes between delafloxacin-resistant and delafloxacin-susceptible strains was found. These findings highlight a concerning pattern of drug resistance developing prior to the introduction of a new medication, attributed to the extensive use of current antibiotics. Full article
Show Figures

Figure 1

21 pages, 3042 KB  
Article
Regulation of Kv2.1 Channels by Kv9.1 Variants
by Hedaythul Choudhury, Muruj Barri, Kay Osborn, Mohan Rajasekaran, Marina Popova, Owen S. Wells, Edward B. Stevens and Ruth D. Murrell-Lagnado
Biomedicines 2025, 13(5), 1119; https://doi.org/10.3390/biomedicines13051119 - 6 May 2025
Viewed by 1326
Abstract
Background/Objectives: Kv2 channels have important conducting and nonconducting functions and are regulated by their co-assembly with ‘silent’ Kv subunits, including Kv9.1. Kv9.1 is co-expressed with Kv2 channels in sensory neurons, and a common allele that changes Ile489 to Val in human Kv9.1 is [...] Read more.
Background/Objectives: Kv2 channels have important conducting and nonconducting functions and are regulated by their co-assembly with ‘silent’ Kv subunits, including Kv9.1. Kv9.1 is co-expressed with Kv2 channels in sensory neurons, and a common allele that changes Ile489 to Val in human Kv9.1 is associated with pain hypersensitivity in patients. The mechanism responsible for this association remains unknown, but we hypothesise that these two variants differ in their regulation of Kv2.1 properties, and this is what we set out to test. Methods: Expression was carried out using HEK293 cells, OHeLa cells, and primary cultures of hippocampal neurons, and the biophysical and trafficking properties of homomeric and heteromeric channels were assessed by confocal fluorescence microscopy and patch clamp analysis. Results: Both Kv9.1Ile and Kv9.1Val were retained within the endoplasmic reticulum when expressed individually, but when co-expressed with Kv2.1, they co-localised with Kv2.1 within the surface clusters. Both variants reduced the surface expression of Kv2.1 channels and the size of channel clusters, with Kv9.1Val producing a greater reduction in surface expression in both the HeLa cells and neurons. They both caused a similar hyperpolarising shift in the voltage dependence of channel activation and inactivation. Concatamers of Kv2.1 and Kv9.1 suggested that both 3:1 and 2:2 ratios of Kv2.1 to Kv9.1 were permitted, although 2:2 resulted in lower surface expression and function. Conclusions: The Ile489Val substitution in Kv9.1 does not disrupt its ability to co-assemble with Kv2 channels, nor its effects on the voltage-dependence of channel gating, but it did produce a greater reduction in the Kv2.1 surface expression, suggesting that this underlies its association with pain hypersensitivity. Full article
Show Figures

Graphical abstract

31 pages, 4414 KB  
Article
Biophysical Properties of Somatic Cancer Mutations in the S4 Transmembrane Segment of the Human Voltage-Gated Proton Channel hHV1
by Christophe Jardin, Christian Derst, Arne Franzen, Iryna Mahorivska, Thomas E. DeCoursey, Boris Musset and Gustavo Chaves
Biomolecules 2025, 15(2), 156; https://doi.org/10.3390/biom15020156 - 21 Jan 2025
Cited by 1 | Viewed by 1892
Abstract
Somatic mutations are common in cancer, with only a few driving the progression of the disease, while most are silent passengers. Some mutations may hinder or even reverse cancer progression. The voltage-gated proton channel (HV1) plays a key role in cellular [...] Read more.
Somatic mutations are common in cancer, with only a few driving the progression of the disease, while most are silent passengers. Some mutations may hinder or even reverse cancer progression. The voltage-gated proton channel (HV1) plays a key role in cellular pH homeostasis and shows increased expression in several malignancies. Inhibiting HV1 in cancer cells reduces invasion, migration, proton extrusion, and pH recovery, impacting tumor progression. Focusing on HVCN1, the gene coding for the human voltage-gated proton channel (hHV1), 197 mutations were identified from three databases: 134 missense mutations, 51 sense mutations, and 12 introducing stop codons. These mutations cluster in two hotspots: the central region of the N-terminus and the region coding for the S4 transmembrane domain, which contains the channel’s voltage sensor. Five somatic mutations within the S4 segment (R205W, R208W, R208Q, G215E, and G215R) were selected for electrophysiological analysis and MD simulations. The findings reveal that while all mutants remain proton-selective, they all exhibit reduced effective charge displacement and proton conduction. The mutations differentially affect hHV1 kinetics, with the most pronounced effects observed in the two Arg-to-Trp substitutions. Mutation of the first voltage-sensing arginine (R1) to tryptophan (R205W) causes proton leakage in the closed state, accelerates channel activation, and diminishes the voltage dependence of gating. Except for R205W, the mutations promote the deactivated channel configuration. Altogether, these data are consistent with impairment of hHV1 function by mutations in the S4 transmembrane segment, potentially affecting pH homeostasis of tumor cells. Full article
(This article belongs to the Special Issue Advances in Cellular Biophysics: Transport and Mechanics)
Show Figures

Figure 1

16 pages, 6129 KB  
Article
Development of an Innovative Pupillometer Able to Selectively Stimulate the Eye’s Fundus Photoreceptor Cells
by Giovanni Gibertoni, Anton Hromov, Filippo Piffaretti and Martial H. Geiser
Diagnostics 2024, 14(17), 1940; https://doi.org/10.3390/diagnostics14171940 - 2 Sep 2024
Cited by 1 | Viewed by 2038
Abstract
Recent advancements in clinical research have identified the need to combine pupillometry with a selective stimulation of the eye’s photoreceptor cell types to broaden retinal and neuroretinal health assessment opportunities. Our thorough analysis of the literature revealed the technological gaps that currently restrict [...] Read more.
Recent advancements in clinical research have identified the need to combine pupillometry with a selective stimulation of the eye’s photoreceptor cell types to broaden retinal and neuroretinal health assessment opportunities. Our thorough analysis of the literature revealed the technological gaps that currently restrict and hinder the effective utilization of a method acknowledged to hold great potential. The available devices do not adequately stimulate the photoreceptor types with enough contrast and do not guarantee seamless device function integration, which would enable advanced data analysis. RetinaWISE is an advanced silencing pupillometry device that addresses these deficiencies. It combines a Maxwellian optical arrangement with advanced retinal stimulation, allowing for calibrated standard measurements to generate advanced and consistent results across multiple sites. The device holds a Class 1 CE marking under EU regulation 2017/745, thus facilitating clinical research progress. Full article
(This article belongs to the Special Issue Structure–Function Relationship in Retinal Diseases, Second Edition)
Show Figures

Figure 1

19 pages, 2795 KB  
Article
Secretome of Adipose-Derived Stem Cells Cultured in Platelet Lysate Improves Migration and Viability of Keratinocytes
by Maike Hermann, Ajay Peddi, Alexander Gerhards, Rafael Schmid, Deborah Schmitz, Andreas Arkudas, Volker Weisbach, Raymund E. Horch and Annika Kengelbach-Weigand
Int. J. Mol. Sci. 2023, 24(4), 3522; https://doi.org/10.3390/ijms24043522 - 9 Feb 2023
Cited by 15 | Viewed by 4048
Abstract
Chronic wounds depict a silent epidemic challenging medical professionals worldwide. Regenerative medicine uses adipose-derived stem cells (ADSC) in promising new therapies. In this study, platelet lysate (PL) as a xenogen-free substitute for foetal bovine serum (FBS) in ADSC culture was used to create [...] Read more.
Chronic wounds depict a silent epidemic challenging medical professionals worldwide. Regenerative medicine uses adipose-derived stem cells (ADSC) in promising new therapies. In this study, platelet lysate (PL) as a xenogen-free substitute for foetal bovine serum (FBS) in ADSC culture was used to create an ADSC secretome containing cytokines for optimal wound healing conditions. The ADSC secretome was tested on keratinocytes for migrational behaviour and viability. Therefore, human ADSC were characterized under FBS (10%) and PL (5% and 10%) substitution, regarding morphology, differentiation, viability, gene and protein expression. ADSC were then cultured in 5% PL and their secretome was used for stimulation of keratinocyte migration and viability. To enhance the effect, ADSC were treated with Epithelial Growth Factor (EGF, 100 ng/mL) and hypoxia (1% O₂). In both PL and FBS groups, ADSC expressed typical stem cell markers. PL induced a significantly higher increase in cell viability compared to FBS substitution. ADSC secretome contained various beneficial proteins which enhance the wound healing capacity of keratinocytes. This could be optimized treating ADSC with hypoxia and EGF. In conclusion, the study shows that ADSC cultivated in 5% PL can effectively support wound healing conditions and can be considered as a promising new therapy for individual treatment of chronic wound disorders. Full article
(This article belongs to the Special Issue Advanced Research on Wound Healing)
Show Figures

Figure 1

18 pages, 26150 KB  
Article
A Multilayered Audio Signal Encryption Approach for Secure Voice Communication
by Hanaa A. Abdallah and Souham Meshoul
Electronics 2023, 12(1), 2; https://doi.org/10.3390/electronics12010002 - 20 Dec 2022
Cited by 26 | Viewed by 5686
Abstract
In this paper, multilayer cryptosystems for encrypting audio communications are proposed. These cryptosystems combine audio signals with other active concealing signals, such as speech signals, by continuously fusing the audio signal with a speech signal without silent periods. The goal of these cryptosystems [...] Read more.
In this paper, multilayer cryptosystems for encrypting audio communications are proposed. These cryptosystems combine audio signals with other active concealing signals, such as speech signals, by continuously fusing the audio signal with a speech signal without silent periods. The goal of these cryptosystems is to prevent unauthorized parties from listening to encrypted audio communications. Preprocessing is performed on both the speech signal and the audio signal before they are combined, as this is necessary to get the signals ready for fusion. Instead of encoding and decoding methods, the cryptosystems rely on the values of audio samples, which allows for saving time while increasing their resistance to hackers and environments with a noisy background. The main feature of the proposed approach is to consider three levels of encryption namely fusion, substitution, and permutation where various combinations are considered. The resulting cryptosystems are compared to the one-dimensional logistic map-based encryption techniques and other state-of-the-art methods. The performance of the suggested cryptosystems is evaluated by the use of the histogram, structural similarity index, signal-to-noise ratio (SNR), log-likelihood ratio, spectrum distortion, and correlation coefficient in simulated testing. A comparative analysis in relation to the encryption of logistic maps is given. This research demonstrates that increasing the level of encryption results in increased security. It is obvious that the proposed salting-based encryption method and the multilayer DCT/DST cryptosystem offer better levels of security as they attain the lowest SNR values, −25 dB and −2.5 dB, respectively. In terms of the used evaluation metrics, the proposed multilayer cryptosystem achieved the best results in discrete cosine transform and discrete sine transform, demonstrating a very promising performance. Full article
(This article belongs to the Special Issue Advances in Intelligent Systems and Networks)
Show Figures

Figure 1

20 pages, 1909 KB  
Article
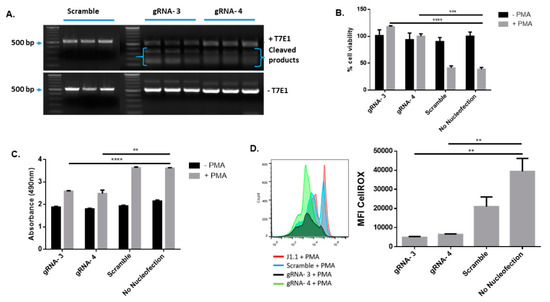
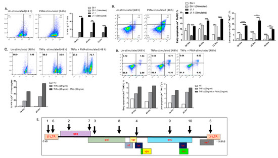
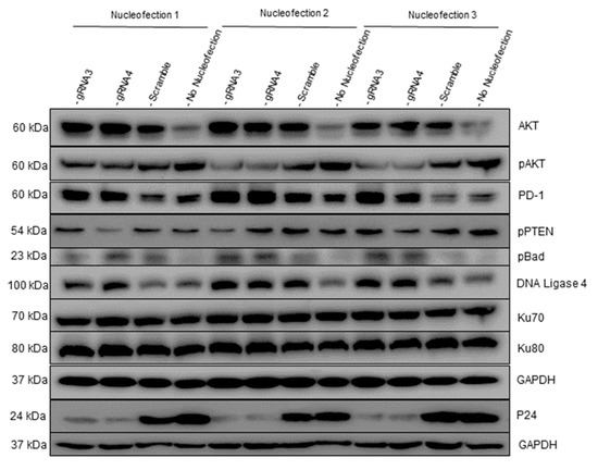
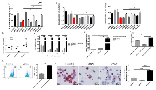
Synthetic gRNA/Cas9 Ribonucleoprotein Inhibits HIV Reactivation and Replication
by Sushant Khanal, Dechao Cao, Jinyu Zhang, Yi Zhang, Madison Schank, Xindi Dang, Lam Ngoc Thao Nguyen, Xiao Y. Wu, Yong Jiang, Shunbin Ning, Juan Zhao, Ling Wang, Mohamed El Gazzar, Jonathan P. Moorman and Zhi Q. Yao
Viruses 2022, 14(9), 1902; https://doi.org/10.3390/v14091902 - 28 Aug 2022
Cited by 10 | Viewed by 3540
Abstract
The current antiretroviral therapy (ART) for human immunodeficiency virus (HIV) can halt viral replication but cannot eradicate HIV infection because proviral DNA integrated into the host genome remains genetically silent in reservoir cells and is replication-competent upon interruption or cessation of ART. CRISPR/Cas9-based [...] Read more.
The current antiretroviral therapy (ART) for human immunodeficiency virus (HIV) can halt viral replication but cannot eradicate HIV infection because proviral DNA integrated into the host genome remains genetically silent in reservoir cells and is replication-competent upon interruption or cessation of ART. CRISPR/Cas9-based technology is widely used to edit target genes via mutagenesis (i.e., nucleotide insertion/deletion and/or substitution) and thus can inactivate integrated proviral DNA. However, CRISPR/Cas9 delivery systems often require viral vectors, which pose safety concerns for therapeutic applications in humans. In this study, we used synthetic guide RNA (gRNA)/Cas9-ribonucleoprotein (RNP) as a non-viral formulation to develop a novel HIV gene therapy. We designed a series of gRNAs targeting different HIV genes crucial for HIV replication and tested their antiviral efficacy and cellular cytotoxicity in lymphoid and monocytic latent HIV cell lines. Compared with the scramble gRNA control, HIV-gRNA/Cas9 RNP-treated cells exhibited efficient viral suppression with no apparent cytotoxicity, as evidenced by the significant inhibition of latent HIV DNA reactivation and RNA replication. Moreover, HIV-gRNA/Cas9 RNP inhibited p24 antigen expression, suppressed infectious viral particle production, and generated specific DNA cleavages in the targeted HIV genes that are confirmed by DNA sequencing. Because of its rapid DNA cleavage, low off-target effects, low risk of insertional mutagenesis, easy production, and readiness for use in clinical application, this study provides a proof-of-concept that synthetic gRNA/Cas9 RNP drugs can be utilized as a novel therapeutic approach for HIV eradication. Full article
(This article belongs to the Section Viral Immunology, Vaccines, and Antivirals)
Show Figures

Figure 1

12 pages, 2127 KB  
Article
Efficient Method for Generating Point Mutations in the Vaccinia Virus Genome Using CRISPR/Cas9
by Laetitia Boutin, Estelle Mosca and Frédéric Iseni
Viruses 2022, 14(7), 1559; https://doi.org/10.3390/v14071559 - 18 Jul 2022
Cited by 5 | Viewed by 3528
Abstract
The vaccinia virus (VACV) was previously used as a vaccine for smallpox eradication. Nowadays, recombinant VACVs are developed as vaccine platforms for infectious disease prevention and cancer treatment. The conventional method for genome editing of the VACV is based on homologous recombination, which [...] Read more.
The vaccinia virus (VACV) was previously used as a vaccine for smallpox eradication. Nowadays, recombinant VACVs are developed as vaccine platforms for infectious disease prevention and cancer treatment. The conventional method for genome editing of the VACV is based on homologous recombination, which is poorly efficient. Recently, the use of CRISPR/Cas9 technology was shown to greatly improve the speed and efficiency of the production of recombinant VACV expressing a heterologous gene. However, the ability to rapidly recover viruses bearing single nucleotide substitutions is still challenging. Notwithstanding, ongoing studies on the VACV and its interaction with the host cell could benefit from viral gene targeted mutagenesis. Here, we present a modified version of the CRISPR/Cas9 system for the rapid selection of mutant VACV carrying point mutations. For this purpose, we introduced a silent mutation into the donor gene (which will replace the wildtype gene) that serves a double function: it is located in the PAM (NGG) sequence, which is essential for Cas9 cleavage, and it alters a restriction site. This silent mutation, once introduced into the VACV genome, allows for rapid selection and screening of mutant viruses carrying a mutation of interest in the targeted gene. As a proof of concept, we produced several recombinant VACVs, with mutations in the E9L gene, upon which, phenotypic analysis was performed. Full article
(This article belongs to the Special Issue Poxvirus)
Show Figures

Figure 1

14 pages, 2875 KB  
Article
Design and Synthesis of Novel Raman Reporters for Bioorthogonal SERS Nanoprobes Engineering
by Caterina Dallari, Riccardo Innocenti, Elena Lenci, Andrea Trabocchi, Francesco Saverio Pavone and Caterina Credi
Int. J. Mol. Sci. 2022, 23(10), 5573; https://doi.org/10.3390/ijms23105573 - 16 May 2022
Cited by 12 | Viewed by 3825
Abstract
Surface-enhanced Raman spectroscopy (SERS) exploiting Raman reporter-labeled nanoparticles (RR@NPs) represents a powerful tool for the improvement of optical bio-assays due to RRs’ narrow peaks, SERS high sensitivity, and potential for multiplexing. In the present work, starting from low-cost and highly available raw materials [...] Read more.
Surface-enhanced Raman spectroscopy (SERS) exploiting Raman reporter-labeled nanoparticles (RR@NPs) represents a powerful tool for the improvement of optical bio-assays due to RRs’ narrow peaks, SERS high sensitivity, and potential for multiplexing. In the present work, starting from low-cost and highly available raw materials such as cysteamine and substituted benzoic acids, novel bioorthogonal RRs, characterized by strong signal (103 counts with FWHM < 15 cm−1) in the biological Raman-silent region (>2000 cm−1), RRs are synthesized by implementing a versatile, modular, and straightforward method with high yields and requiring three steps lasting 18 h, thus overcoming the limitations of current reported procedures. The resulting RRs’ chemical structure has SH-pendant groups exploited for covalent conjugation to high anisotropic gold-NPs. RR@NPs constructs work as SERS nanoprobes demonstrating high colloidal stability while retaining NPs’ physical and vibrational properties, with a limit of detection down to 60 pM. RR@NPs constructs expose carboxylic moieties for further self-assembling of biomolecules (such as antibodies), conferring tagging capabilities to the SERS nanoprobes even in heterogeneous samples, as demonstrated with in vitro experiments by transmembrane proteins tagging in cell cultures. Finally, thanks to their non-overlapping spectra, we envision and preliminary prove the possibility of exploiting RR@NPs constructs simultaneously, aiming at improving current SERS-based multiplexing bioassays. Full article
(This article belongs to the Special Issue Nanomaterials in Biomedicine 2022)
Show Figures

Figure 1

16 pages, 2784 KB  
Article
Structural Mapping of Mutations in Spike, RdRp and Orf3a Genes of SARS-CoV-2 in Influenza Like Illness (ILI) Patients
by Bandar Alosaimi, Asif Naeem, Majed F. Alghoribi, Lilian Okdah, Maaweya E. Hamed, Ahmad S. AlYami, Athari Alotaibi and Mushira Enani
Viruses 2021, 13(1), 136; https://doi.org/10.3390/v13010136 - 19 Jan 2021
Cited by 4 | Viewed by 4513
Abstract
In December 2019, the emergence of SARS-CoV-2 virus in China led to a pandemic. Since both Influenza Like Illness (ILI) and COVID-19 case definitions overlap, we re-investigated the ILI cases using PCR for the presence of SARS-CoV-2 in 739 nasopharyngeal swabs collected from [...] Read more.
In December 2019, the emergence of SARS-CoV-2 virus in China led to a pandemic. Since both Influenza Like Illness (ILI) and COVID-19 case definitions overlap, we re-investigated the ILI cases using PCR for the presence of SARS-CoV-2 in 739 nasopharyngeal swabs collected from November 2019 to March 2020. SARS-CoV-2 RNA was found in 37 samples (5%) collected mostly during February 2020. It was followed by confirmation of evolutionary and spatial relationships using next generation sequencing (NGS). We observed that the overall incidence of ILI cases during 2019–2020 influenza season was considerably higher than previous years and was gradually replaced with SARS-CoV-2, which indicated a silent transmission among ambulatory patients. Sequencing of representative isolates confirmed independent introductions and silent transmission earlier than previously thought. Evolutionary and spatial analyses revealed clustering in the GH clade, characterized by three amino acid substitutions in spike gene (D614G), RdRp (P323L) and NS3 (Q57H). P323L causes conformational change near nsp8 binding site that might affect virus replication and transcription. In conclusion, assessment of the community transmission among patients with mild COVID-19 illness, particularly those without epidemiological link for acquiring the virus, is of utmost importance to guide policy makers to optimize public health interventions. The detection of SARS-CoV-2 in ILI cases shows the importance of ILI surveillance systems and warrants its further strengthening to mitigate the ongoing transmission of SARS-CoV-2. The effect of NS3 substitutions on oligomerization or membrane channel function (intra- and extracellular) needs functional validation. Full article
(This article belongs to the Collection Coronaviruses)
Show Figures

Figure 1

10 pages, 1599 KB  
Review
A Review of Silent Substitution Devices for Melanopsin Stimulation in Humans
by Vincent Conus and Martial Geiser
Photonics 2020, 7(4), 121; https://doi.org/10.3390/photonics7040121 - 30 Nov 2020
Cited by 13 | Viewed by 6110
Abstract
One way to study the specific response of the non-visual melanopsin photoreceptors of the human eye is to silence the response of cones and rods. Melanopsin photoreceptors (ipRGC), highlighted in the early 2000s, are intimately linked to the circadian rhythm and therefore to [...] Read more.
One way to study the specific response of the non-visual melanopsin photoreceptors of the human eye is to silence the response of cones and rods. Melanopsin photoreceptors (ipRGC), highlighted in the early 2000s, are intimately linked to the circadian rhythm and therefore to our sleep and wakefulness. Rest and sleep regulation, health and cognitive functions are all linked to ipRGC and play an important role in work and human relationships. Thus, we believe that the study of ipRGC responses is important.We searched and reviewed scientific articles describing instrumentation dedicated to these studies. PubMed lists more than 90,000 articles created since the year 2000 that contain the word circadian but only 252 with silent substitution. In relation to melanopsin, we found 39 relevant articles from which only 11 give a device description for humans, which is incomplete in most cases. We did not find any consensus for light intensity description, melanopsin contrast, sequences of melanopsin light stimulation and optical setup to expose the retina to the light. Full article
(This article belongs to the Special Issue Optical Instrumentation)
Show Figures

Figure 1

12 pages, 3622 KB  
Article
Implications of Splicing Alterations in the Onset and Phenotypic Variability of a Family with Subclinical Manifestation of Peutz–Jeghers Syndrome: Bioinformatic and Molecular Evidence
by Andrea Cerasuolo, Francesca Cammarota, Francesca Duraturo, Annamaria Staiano, Massimo Martinelli, Erasmo Miele, Paola Izzo and Marina De Rosa
Int. J. Mol. Sci. 2020, 21(21), 8201; https://doi.org/10.3390/ijms21218201 - 2 Nov 2020
Cited by 3 | Viewed by 3306
Abstract
Peutz–Jeghers Syndrome (PJS) is an autosomal dominant pre-cancerous disorder caused in 80–90% of cases by germline mutations in the tumor suppressor gene STK11. We performed a genetic test of the STK11 gene in two Italian young sisters suspected of PJS, since they [...] Read more.
Peutz–Jeghers Syndrome (PJS) is an autosomal dominant pre-cancerous disorder caused in 80–90% of cases by germline mutations in the tumor suppressor gene STK11. We performed a genetic test of the STK11 gene in two Italian young sisters suspected of PJS, since they showed pathognomonic café au lait spots in absence of other symptoms and familiarity. Sequencing of all exons of STK11 gene and other 8 genes, suggested to be involved in hamartomatous syndromes, (PTEN, BMPR1A, SDHB, SDHD, SMAD4, AKT1, ENG, PIK3CA) led to the identification in both the probands of a novel germline silent mutation named c.597 G>A, hitting the last nucleotide of exon 4. Interestingly, genetic testing of the two probands’ parents showed that their unaffected father was carrier of this mutation. Moreover, he carried a second intronic substitution named c.465-51 T>C (rs2075606) which was not inherited by his daughters. We also observed that all the family members carrying the c.597 G>A mutation presented an aberrant splice variant of STK11 mRNA lacking exon 4. Furthermore, in silico analysis of c.465-51 T>C substitution showed that it may activate an Enhancer Splicing Element. Finally, qRT-PCR analysis of STK11 expression levels showed a slight downregulation of the wild type allele in the father and a 2-fold downregulation in the probands compared to the unaffected mother. Our results have led the hypothesis that the c.465-51 T>C intronic variant, which segregates with the wild type allele, could increase the splicing effectiveness of STK11 wild-type allele and compensate the side effect of the c.597 G>A splicing mutation, being responsible for the phenotypic variability observed within this family. This finding highlight the importance of RNA analysis in genetic testing, remarking that silent DNA variant can often be splicing variant involved in disease onset and progression. The identification of these variants has a crucial role to ensure an appropriate follow-up and cancer prevention in at-risk individuals. Full article
(This article belongs to the Special Issue Biomarkers in Rare Diseases)
Show Figures

Figure 1

15 pages, 957 KB  
Article
A Synonymous Exonic Splice Silencer Variant in IRF6 as a Novel and Cryptic Cause of Non-Syndromic Cleft Lip and Palate
by Beau Sylvester, Frederick Brindopke, Akiko Suzuki, Melissa Giron, Allyn Auslander, Richard L. Maas, Becky Tsai, Hanlin Gao, William Magee, Timothy C. Cox and Pedro A. Sanchez-Lara
Genes 2020, 11(8), 903; https://doi.org/10.3390/genes11080903 - 7 Aug 2020
Cited by 6 | Viewed by 4739
Abstract
Missense, nonsense, splice site and regulatory region variants in interferon regulatory factor 6 (IRF6) have been shown to contribute to both syndromic and non-syndromic forms of cleft lip and/or palate (CL/P). We report the diagnostic evaluation of a complex multigeneration family [...] Read more.
Missense, nonsense, splice site and regulatory region variants in interferon regulatory factor 6 (IRF6) have been shown to contribute to both syndromic and non-syndromic forms of cleft lip and/or palate (CL/P). We report the diagnostic evaluation of a complex multigeneration family of Honduran ancestry with a pedigree structure consistent with autosomal-dominant inheritance with both incomplete penetrance and variable expressivity. The proband’s grandmother bore children with two partners and CL/P segregates on both sides of each lineage. Through whole-exome sequencing of five members of the family, we identified a single shared synonymous variant, located in the middle of exon 7 of IRF6 (p.Ser307Ser; g.209963979 G>A; c.921C>T). The variant was shown to segregate in the seven affected individuals and through three unaffected obligate carriers, spanning both sides of this pedigree. This variant is very rare, only being found in three (all of Latino ancestry) of 251,352 alleles in the gnomAD database. While the variant did not create a splice acceptor/donor site, in silico analysis predicted it to impact an exonic splice silencer element and the binding of major splice regulatory factors. In vitro splice assays supported this by revealing multiple abnormal splicing events, estimated to impact >60% of allelic transcripts. Sequencing of the alternate splice products demonstrated the unmasking of a cryptic splice site six nucleotides 5′ of the variant, as well as variable utilization of cryptic splice sites in intron 6. The ectopic expression of different splice regulatory proteins altered the proportion of abnormal splicing events seen in the splice assay, although the alteration was dependent on the splice factor. Importantly, each alternatively spliced mRNA is predicted to result in a frame shift and prematurely truncated IRF6 protein. This is the first study to identify a synonymous variant as a likely cause of NS-CL/P and highlights the care that should be taken by laboratories when considering and interpreting variants. Full article
(This article belongs to the Special Issue Molecular Genetics of Facial Traits and Malformations)
Show Figures

Figure 1

19 pages, 1742 KB  
Article
Phenotypic and Genotypic Comparison of a Live-Attenuated Genotype I Japanese Encephalitis Virus SD12-F120 Strain with Its Virulent Parental SD12 Strain
by Muhammad Naveed Anwar, Xin Wang, Muddassar Hameed, Abdul Wahaab, Chenxi Li, Mona Sharma, Linlin Pang, Muhammad Irfan Malik, Ke Liu, Beibei Li, Yafeng Qiu, Jianchao Wei and Zhiyong Ma
Viruses 2020, 12(5), 552; https://doi.org/10.3390/v12050552 - 16 May 2020
Cited by 10 | Viewed by 4035
Abstract
The phenotypic and genotypic characteristics of a live-attenuated genotype I (GI) strain (SD12-F120) of Japanese encephalitis virus (JEV) were compared with its virulent parental SD12 strain to gain an insight into the genetic changes acquired during the attenuation process. SD12-F120 formed smaller plaque [...] Read more.
The phenotypic and genotypic characteristics of a live-attenuated genotype I (GI) strain (SD12-F120) of Japanese encephalitis virus (JEV) were compared with its virulent parental SD12 strain to gain an insight into the genetic changes acquired during the attenuation process. SD12-F120 formed smaller plaque on BHK-21 cells and showed reduced replication in mouse brains compared with SD12. Mice inoculated with SD12-F120 via either intraperitoneal or intracerebral route showed no clinical symptoms, indicating a highly attenuated phenotype in terms of both neuroinvasiveness and neurovirulence. SD12-F120 harbored 29 nucleotide variations compared with SD12, of which 20 were considered silent nucleotide mutations, while nine resulted in eight amino acid substitutions. Comparison of the amino acid variations of SD12-F120 vs. SD12 pair with those from other four isogenic pairs of the attenuated and their virulent parental strains revealed that the variations at E138 and E176 positions of E protein were identified in four and three pairs, respectively, while the remaining amino acid variations were almost unique to their respective strain pairs. These observations suggest that the genetic changes acquired during the attenuation process were likely to be strain-specific and that the mechanisms associated with JEV attenuation/virulence are complicated. Full article
(This article belongs to the Section Animal Viruses)
Show Figures

Figure 1

Back to TopTop