Sign in to use this feature.

Years

Between: -

Subjects

remove_circle_outline
remove_circle_outline
remove_circle_outline
remove_circle_outline
remove_circle_outline

Journals

Article Types

Countries / Regions

Search Results (25)

Search Parameters:
Keywords = side population (SP)

Order results
Result details
Results per page
Select all
Export citation of selected articles as:
14 pages, 2425 KB  
Article
Unique Function in Cancer Stemness and Prognostic Significance of EMX2 in Esophageal Squamous Cell Carcinoma
by Shoichi Fumoto, Keiji Tanimoto, Takuya Noguchi, Jun Hihara, Eiso Hiyama, Keiko Otani, Megu Ohtaki, Yutaka Shimada, Masahiko Nishiyama and Keiko Hiyama
Biomedicines 2025, 13(6), 1373; https://doi.org/10.3390/biomedicines13061373 - 4 Jun 2025
Viewed by 1084
Abstract
Background/Objective: The Empty Spiracles Homeobox 2 (EMX2) gene is a homeobox transcription factor that is critical for the development of the central nervous system and genitourinary system during embryogenesis. EMX2 has been shown to regulate cellular differentiation, migration, and proliferation through its involvement [...] Read more.
Background/Objective: The Empty Spiracles Homeobox 2 (EMX2) gene is a homeobox transcription factor that is critical for the development of the central nervous system and genitourinary system during embryogenesis. EMX2 has been shown to regulate cellular differentiation, migration, and proliferation through its involvement in transcriptional control. Dysregulation of EMX2 expression has been implicated in various pathological conditions, including cancer, but the precise molecular mechanisms underlying EMX2 functions in cancer remain incompletely understood. In this study, we focus on the expression profile and the prognostic significance of EMX2 in esophageal squamous cell carcinoma (ESCC). Methods/Results: The expression levels of EMX2 in clinical ESCC samples varied and appeared to be lower than those in adjacent normal tissues. In addition, EMX2 expression was detected in some of the 20 ESCC cell lines but not in others and was correlated with 5-FU sensitivity. EMX2 expression in ESCC cell lines was strongly associated with colony formation capacity in soft agar, and EMX2 knockdown decreased colony formation. Enforced expression of EMX2 decreased the side population (SP) ratio in FACS analysis but increased colony formation in SP fractions. Although it is a preliminary experiment, xenograft in immunodeficient (NOD) scid mice suggested that the forced expression of EMX2 increased tumorigenic capacity in vivo. A Kaplan–Meyer analysis of patients from whom 20 ESCC cell lines or 18 ESCC tissue samples were obtained indicated that EMX2 expression was a poor prognostic marker. Conclusion: EMX2 has a unique function in ESCC stemness and its expression is the stamped marker of poor prognosis in ESCC patients. Full article
(This article belongs to the Section Cancer Biology and Oncology)
Show Figures

Figure 1

14 pages, 570 KB  
Article
Long-Term Outcomes and Quality of Life of High-Risk Neuroblastoma Patients Treated with a Multimodal Treatment Including Anti-GD2 Immunotherapy: A Retrospective Cohort Study
by Tim Flaadt, Jonas Rehm, Thorsten Simon, Barbara Hero, Ruth L. Ladenstein, Holger N. Lode, Desiree Grabow, Sandra Nolte, Roman Crazzolara, Johann Greil, Martin Ebinger, Michael Abele, Ursula Holzer, Michaela Döring, Johannes H. Schulte, Peter Bader, Paul-Gerhardt Schlegel, Matthias Eyrich, Peter Lang, Thomas Klingebiel and Rupert Handgretingeradd Show full author list remove Hide full author list
Cancers 2025, 17(1), 149; https://doi.org/10.3390/cancers17010149 - 5 Jan 2025
Cited by 3 | Viewed by 3780
Abstract
Background: The incorporation of anti-GD2 antibodies such as ch14.18/SP2/0 into the multimodal treatment of high-risk neuroblastoma (HR-NB) patients has improved their outcomes. As studies assessing the long-term outcomes, long-term sequelae, and health-related quality of life (HRQoL) of this treatment are limited, this retrospective [...] Read more.
Background: The incorporation of anti-GD2 antibodies such as ch14.18/SP2/0 into the multimodal treatment of high-risk neuroblastoma (HR-NB) patients has improved their outcomes. As studies assessing the long-term outcomes, long-term sequelae, and health-related quality of life (HRQoL) of this treatment are limited, this retrospective analysis aimed to explore these. Patients and Methods: Between 1991 and 2002, 65 children received a multimodal treatment, including ch14.18/SP2/0, for primary HR-NB. All received chemotherapy according to the NB90/NB97 trial, 51 received high-dose chemotherapy, and all received ch14.18/SP2/0 treatment. We analyzed the long-term sequelae and HRQoL (EORTC QLQ-C30), and evaluated overall and event-free survival (OS/EFS). Results: Twenty-five survivors were evaluated for HRQoL and long-term effects. All reported long-term sequelae, including ototoxicity in 16/25 (64%), cardiac toxicity in 6/25 (24%), and endocrine toxicity in 19/25 (76%) patients. Chronic diarrhea was reported in 20% of female patients. Seven patients developed autoimmune diseases. HRQoL scores were better across multiple scales than those of the matched German general population. Twenty-five-year OS and EFS were 50.8% (95% confidence interval: 31–55) and 43% (30.1–55.3), with 33 (50.8%) long-term survivors. Thirty-two patients died: 28 (43.1%) because of progression/relapse and 4 (6.2%) because of secondary neoplasms. Conclusions: Multimodal treatment, including ch14.18/SP2/0, can achieve long-term survival in HR-NB patients, with a substantial proportion of survivors reporting better HRQoL compared to the general population. All patients reported long-term side effects mostly attributable to chemotherapy and radiotherapy. The relatively high prevalence of autoimmune diseases and persistent diarrhea warrants additional longitudinal research on individuals treated with anti-GD2 antibodies. Full article
Show Figures

Figure 1

21 pages, 18578 KB  
Article
ABCG2 Gene Expression in Non-Small Cell Lung Cancer
by Agnieszka Jeleń, Marta Żebrowska-Nawrocka, Mariusz Łochowski, Dagmara Szmajda-Krygier and Ewa Balcerczak
Biomedicines 2024, 12(10), 2394; https://doi.org/10.3390/biomedicines12102394 - 19 Oct 2024
Cited by 3 | Viewed by 3504
Abstract
Background/Objectives: ATP-binding cassette subfamily G member 2 [ABCG2/breast cancer resistance protein (BCRP)] contributes to mechanisms of multidrug resistance (MDR) and is a marker of side population (SP) cells in human cancers. The primary objective of this study was to investigate the impact of [...] Read more.
Background/Objectives: ATP-binding cassette subfamily G member 2 [ABCG2/breast cancer resistance protein (BCRP)] contributes to mechanisms of multidrug resistance (MDR) and is a marker of side population (SP) cells in human cancers. The primary objective of this study was to investigate the impact of ABCG2 gene expression on the non-small cell lung cancer (NSCLC) development, course of cancer disease, and patient prognosis using publicly available data. Obtained results were supplemented with assessment of ABCG2 expression in blood of NSCLC patients. Methods: The dataset of lung cancer was analyzed utilizing the TIMER 2.0, UALCAN, TNMplot, MEXPRESS, cBioPortal, MethSurv, KM Plotter, STRING, and ShinyGO 0.80 databases. Blood samples from 50 patients were assessed using the real-time PCR method. Results: The ABCG2 gene was expressed at a low level in NSCLC, and did not correlate with clinical aggressiveness of lung cancer. Higher ABCG2 expression improved overall survival, but only in LUAD. In addition, CpG sites located on the CpG island affecting the NSCLC patient’s prognosis were indicated. In the case of our own laboratory results, the study did not reveal any changes in the ABCG2 expression levels in blood collected from patients at different time points during the diagnostic–therapeutic procedure. In the in silico analysis, most ABCG2 protein interactors were associated with the development of drug resistance. Conclusions: ABCG2 appears to have a particularly significant impact on the survival of patients with lung cancer and on the effect of immunotherapy related to immune cell infiltration. Presented findings may support personalized medicine strategies based on bioinformatics findings. Full article
(This article belongs to the Special Issue Molecular Biomarkers of Tumors: Advancing Genetic Studies)
Show Figures

Figure 1

14 pages, 3520 KB  
Article
Stilbene Treatment Reduces Stemness Features in Human Lung Adenocarcinoma Model
by Vittoria Livraghi, Alice Grossi, Anna Scopelliti, Giorgia Senise, Luciano Augusto Gamboa, Samantha Solito, Lucia Anna Stivala, Virginie Sottile and Monica Savio
Int. J. Mol. Sci. 2024, 25(19), 10390; https://doi.org/10.3390/ijms251910390 - 27 Sep 2024
Cited by 3 | Viewed by 1926
Abstract
Lung cancer is among the most clinically challenging tumors because of its aggressive proliferation, metastasis, and the presence of cancer stem cells (CSCs). Natural bioactive substances have been used for cancer prevention, and, in particular, resveratrol (RSV), a stilbene-based compound with wide biological [...] Read more.
Lung cancer is among the most clinically challenging tumors because of its aggressive proliferation, metastasis, and the presence of cancer stem cells (CSCs). Natural bioactive substances have been used for cancer prevention, and, in particular, resveratrol (RSV), a stilbene-based compound with wide biological properties, has been proposed for chemoprevention. Its lesser-known analogue 4,4’-dihydroxy-trans-stilbene (DHS) has demonstrated superior activity both in cell-based assays and in mouse and zebrafish in vivo models. The present study analyzed the effects of DHS and RSV on A549 lung cancer cells, with a particular focus on stemness features and CSCs, isolated by sorting of the side population (SP). The results show that both stilbenes, especially DHS, strongly inhibited cell cycle progression. A reduction in the S phase was induced by DHS, whereas an increase in this phase was obtained with RSV. In addition, 50% reductions in the clonogenicity and soft agar colony formation were observed with the DHS treatment only. Finally, both stilbenes, especially DHS, reduced stemness marker expression in A549 cells and their sorted SP fraction. Spheroid formation, higher in SP cells than in the main population (MP), was significantly reduced after pretreatment with DHS, which was found to decrease SOX2 levels more than RSV. These findings indicate that stilbenes, and particularly DHS, affect stemness features of A549 cells and the SP fraction, suggesting their potential utility as anticancer agents, either alone or combined with chemotherapeutic drugs. Full article
(This article belongs to the Special Issue Natural Products in Cancer Prevention and Treatment)
Show Figures

Graphical abstract

22 pages, 10200 KB  
Article
Cell State Transitions and Phenotypic Heterogeneity in Luminal Breast Cancer Implicating MicroRNAs as Potential Regulators
by Vinitha Richard, Madhumathy G. Nair, Vishnu S. Jaikumar, Sara Jones, Jyothi S. Prabhu and Michael J. Kerin
Int. J. Mol. Sci. 2023, 24(4), 3497; https://doi.org/10.3390/ijms24043497 - 9 Feb 2023
Cited by 6 | Viewed by 3859
Abstract
Luminal breast cancer subtypes respond poorly to endocrine and trastuzumab treatments due to cellular heterogeneity arising from the phenotype transitions, accounted for mainly by the loss of receptor expression. The origins of basal-like and human epidermal growth factor receptor 2 (HER2)-overexpressing breast cancer [...] Read more.
Luminal breast cancer subtypes respond poorly to endocrine and trastuzumab treatments due to cellular heterogeneity arising from the phenotype transitions, accounted for mainly by the loss of receptor expression. The origins of basal-like and human epidermal growth factor receptor 2 (HER2)-overexpressing breast cancer subtypes have been attributed to genetic and protein modifications in stem-like cells and luminal progenitor cell populations, respectively. The post-transcriptional regulation of protein expression is known to be influenced by microRNAs (miRNAs) that are deemed to be master regulators of several biological processes in breast tumorigenesis and progression. Our objective was to identify the fractions of luminal breast cancer cells that share stemness potentials and marker profiles and to elucidate the molecular regulatory mechanism that drives transitions between fractions, leading to receptor discordances. Established breast cancer cell lines of all prominent subtypes were screened for the expression of putative cancer stem cell (CSC) markers and drug transporter proteins using a side population (SP) assay. Flow-cytometry-sorted fractions of luminal cancer cells implanted in immunocompromised mice generated a pre-clinical estrogen receptor alpha (ERα+) animal model with multiple tumorigenic fractions displaying differential expression of drug transporters and hormone receptors. Despite an abundance of estrogen receptor 1 (ESR1) gene transcripts, few fractions transitioned to the triple-negative breast cancer (TNBC) phenotype with a visible loss of ER protein expression and a distinct microRNA expression profile that is reportedly enriched in breast CSCs. The translation of this study has the potential to provide novel therapeutic miRNA-based targets to counter the dreaded subtype transitions and the failure of antihormonal therapies in the luminal breast cancer subtype. Full article
(This article belongs to the Special Issue Strategic Molecular Biomarkers and MicroRNAs in Cancer)
Show Figures

Figure 1

18 pages, 7602 KB  
Article
Hypoxia-Driven TGFβ Modulation of Side Population Cells in Breast Cancer: The Potential Role of ERα
by Paraskevi Mallini, Miaojuan Chen, Kamilla Mahkamova, Thomas W. J. Lennard, Yue Pan, Dan Wei, Katherine Stemke-Hale, John A. Kirby, Gendie E. Lash and Annette Meeson
Cancers 2023, 15(4), 1108; https://doi.org/10.3390/cancers15041108 - 9 Feb 2023
Cited by 5 | Viewed by 3103
Abstract
Epithelial-to-mesenchymal transition (EMT) is known to be important in regulating the behaviour of cancer cells enabling them to acquire stem cell characteristics or by enhancing the stem cell characteristics of cancer stem cells, resulting in these cells becoming more migratory and invasive. EMT [...] Read more.
Epithelial-to-mesenchymal transition (EMT) is known to be important in regulating the behaviour of cancer cells enabling them to acquire stem cell characteristics or by enhancing the stem cell characteristics of cancer stem cells, resulting in these cells becoming more migratory and invasive. EMT can be driven by a number of mechanisms, including the TGF-β1 signalling pathway and/or by hypoxia. However, these drivers of EMT differ in their actions in regulating side population (SP) cell behaviour, even within SPs isolated from the same tissue. In this study we examined CoCl2 exposure and TGF-β driven EMT on SP cells of the MDA-MB-231 and MCF7 breast cancer cell lines. Both TGF-β1 and CoCl2 treatment led to the depletion of MDA-MB-231 SP. Whilst TGF-β1 treatment significantly reduced the MCF7 SP cells, CoCl2 exposure led to a significant increase. Single cell analysis revealed that CoCl2 exposure of MCF7 SP leads to increased expression of ABCG2 and HES1, both associated with multi-drug resistance. We also examined the mammosphere forming efficiency in response to CoCl2 exposure in these cell lines, and saw the same effect as seen with the SP cells. We suggest that these contrasting effects are due to ERα expression and the inversely correlated expression of TGFB-RII, which is almost absent in the MCF7 cells. Understanding the EMT-mediated mechanisms of the regulation of SP cells could enable the identification of new therapeutic targets in breast cancer. Full article
Show Figures

Figure 1

12 pages, 1395 KB  
Article
The Facet of Human Impact: Solenopsis invicta Buren, 1972 Spreading around the Atlantic Forest
by Manuela O. Ramalho, Victor H. Nagatani, Juliana M. C. Alves, Otavio G. M. Silva, Eduardo G. P. Fox, Rodrigo F. Souza, Debora Y. Kayano, Ricardo Harakava, Alexandre W. S. Hilsdorf and Maria S. C. Morini
Diversity 2023, 15(2), 194; https://doi.org/10.3390/d15020194 - 1 Feb 2023
Cited by 3 | Viewed by 4014
Abstract
The present investigation deals with some aspects of the diversity of fire ants (Hymenoptera: Formicidae) in their native range. The Red Imported Fire Ant Solenopsis invicta is native to the tropical and subtropical inland territories of South America. In Brazil, it mainly occurs [...] Read more.
The present investigation deals with some aspects of the diversity of fire ants (Hymenoptera: Formicidae) in their native range. The Red Imported Fire Ant Solenopsis invicta is native to the tropical and subtropical inland territories of South America. In Brazil, it mainly occurs around the Pantanal region and across the Paraguay river, a region composed of grasslands which are seasonally flooded. Recent studies have evidenced this fire ant species is gradually spreading to other regions of Brazil. In the present investigation, we surveyed the molecular diversity of S. invicta populations across fragments of Atlantic Forest in São Paulo, Brazil, using mtDNA COI haplotypes. Fire ant nests were sampled along the highways lining the northern and southern slope sides of the mountain range Serra do Mar, SP, Brazil. Four haplotypes were identified (H1–H4), which were assessed for similarity to deposited records by other authors, revealing that the haplotypes H1 and H2 are likely of foreign origin through recent reintroduction via a marine port to the south of the Serra do Mar mountain range. On the other hand, the haplotypes H3 and H4, predominating among the inland samples from the northern side of the mountain range, were most similar to previous records from more central regions of Brazil. Haplotypes clustered into distinct supergroups, further pointing to the occurrence of two separate expansion waves of S. invicta in the region. We suggest the obtained pattern indicates the mountain range may function as a geographical barrier deferring gene flow. Full article
(This article belongs to the Special Issue Diversity of Terrestrial Invertebrate Communities)
Show Figures

Figure 1

12 pages, 6620 KB  
Article
Enhanced Intracellular Photosensitizer Uptake and Retention by Targeting Viral Oncoproteins in Human Papillomavirus Infected Cancer Cells and Cancer Stem Cells
by Elvin Peter Chizenga and Heidi Abrahamse
Molecules 2023, 28(2), 647; https://doi.org/10.3390/molecules28020647 - 8 Jan 2023
Viewed by 2921
Abstract
Immunogenic proteins in cancer are relevant targets for drug delivery. In Photodynamic Therapy (PDT), surface antigens have previously been used to deliver the photosensitizer (PS) to the tumor microenvironment for specific targeting. However, can we target intracellular antigens to achieve more than surface [...] Read more.
Immunogenic proteins in cancer are relevant targets for drug delivery. In Photodynamic Therapy (PDT), surface antigens have previously been used to deliver the photosensitizer (PS) to the tumor microenvironment for specific targeting. However, can we target intracellular antigens to achieve more than surface recognition? Can we possibly increase PS intracellular localization and prevent drug efflux at the same time? In this study, these questions were addressed by using a compound that can not only specifically recognize and bind to intracellular E6 oncoproteins in Human Papillomavirus (HPV)-Transformed cancer cells, but is also capable of enhancing transmembrane uptake using the cells’ own active transport mechanisms. HPV-transformed SiHa cells were cultured in vitro, and the resistant subpopulation was isolated using Magnetic Activated Cell Sorting (MACS). PDT was performed on four different cell types with varying physiognomies in terms of HPV oncoprotein expression and physiological form. Results demonstrated that tagging PSs on a carrier molecule that specifically delivers the PS inside the cells that express the target proteins enhanced both cellular uptake and retention of the PS even in the presence of drug efflux proteins on resistant subpopulations. These findings provide insight into the possibility of preventing cell-mediated resistance to PDT. Full article
(This article belongs to the Special Issue Design, Synthesis, and Evaluation of Anticancer Drugs)
Show Figures

Figure 1

74 pages, 4030 KB  
Review
Thymus hirtus Willd. ssp. algeriensis Boiss. and Reut: A Comprehensive Review on Phytochemistry, Bioactivities, and Health-Enhancing Effects
by Radhia Aitfella Lahlou, Nsevolo Samba, Pedro Soeiro, Gilberto Alves, Ana Carolina Gonçalves, Luís R. Silva, Samuel Silvestre, Jesus Rodilla and Maria Isabel Ismael
Foods 2022, 11(20), 3195; https://doi.org/10.3390/foods11203195 - 13 Oct 2022
Cited by 18 | Viewed by 8020
Abstract
Members of the Lamiaceae family are considered chief sources of bioactive therapeutic agents. They are important ornamental, medicinal, and aromatic plants, many of which are used in traditional and modern medicine and in the food, cosmetic, and pharmaceutical industries. In North Africa, on [...] Read more.
Members of the Lamiaceae family are considered chief sources of bioactive therapeutic agents. They are important ornamental, medicinal, and aromatic plants, many of which are used in traditional and modern medicine and in the food, cosmetic, and pharmaceutical industries. In North Africa, on the Mediterranean side, there is the following particularly interesting Lamiaceous species: Thymus hirtus Willd. sp. Algeriensis Boiss. Et Reut. The populations of this endemic plant are distributed from the subhumid to the lower arid zone and are mainly employed as ethnomedicinal remedies in the following Maghreb countries: Algeria, Libya, Morocco, and Tunisia. In fact, they have been applied as antimicrobial agents, antispasmodics, astringents, expectorants, and preservatives for several food products. The species is commonly consumed as a tea or infusion and is used against hypercholesterolemia, diabetes, respiratory ailments, heart disease, and food poisoning. These medicinal uses are related to constituents with many biological characteristics, including antimicrobial, antioxidant, anticancer, anti-ulcer, anti-diabetic, insecticidal, and anti-inflammatory activities. This review aims to present an overview of the botanical characteristics and geographical distribution of Thymus algeriensis Boiss. Et Reut and its traditional uses. This manuscript also examines the phytochemical profile and its correlation with biological activities revealed by in vitro and in vivo studies. Full article
Show Figures

Figure 1

15 pages, 29135 KB  
Article
Developing Bi-Gold Compound BGC2a to Target Mitochondria for the Elimination of Cancer Cells
by Qingbin Cui, Wenwen Ding, Panpan Liu, Bingling Luo, Jing Yang, Wenhua Lu, Yumin Hu, Peng Huang and Shijun Wen
Int. J. Mol. Sci. 2022, 23(20), 12169; https://doi.org/10.3390/ijms232012169 - 12 Oct 2022
Cited by 9 | Viewed by 2443
Abstract
Reactive oxygen species (ROS) homeostasis and mitochondrial metabolism are critical for the survival of cancer cells, including cancer stem cells (CSCs), which often cause drug resistance and cancer relapse. Auranofin is a mono-gold anti-rheumatic drug, and it has been repurposed as an anticancer [...] Read more.
Reactive oxygen species (ROS) homeostasis and mitochondrial metabolism are critical for the survival of cancer cells, including cancer stem cells (CSCs), which often cause drug resistance and cancer relapse. Auranofin is a mono-gold anti-rheumatic drug, and it has been repurposed as an anticancer agent working by the induction of both ROS increase and mitochondrial dysfunction. Hypothetically, increasing auranofin’s positive charges via incorporating more gold atoms to enhance its mitochondria-targeting capacity could enhance its anti-cancer efficacy. Hence, in this work, both mono-gold and bi-gold compounds were designed and evaluated to test our hypothesis. The results showed that bi-gold compounds generally suppressed cancer cells proliferation better than their mono-gold counterparts. The most potent compound, BGC2a, substantially inhibited the antioxidant enzyme TrxR and increased the cellular ROS. BGC2a induced cell apoptosis, which could not be reversed by the antioxidant agent vitamin C, implying that the ROS induced by TrxR inhibition might not be the decisive cause of cell death. As expected, a significant proportion of BGC2a accumulated within mitochondria, likely contributing to mitochondrial dysfunction, which was further confirmed by measuring oxygen consumption rate, mitochondrial membrane potential, and ATP production. Moreover, BGC2a inhibited colony formation and reduced stem-like side population (SP) cells of A549. Finally, the compound effectively suppressed the tumor growth of both A549 and PANC-1 xenografts. Our study showed that mitochondrial disturbance may be gold-based compounds’ major lethal factor in eradicating cancer cells, providing a new approach to developing potent gold-based anti-cancer drugs by increasing mitochondria-targeting capacity. Full article
(This article belongs to the Special Issue Anticancer Drug Development and Cancer Immunotherapy)
Show Figures

Figure 1

11 pages, 3642 KB  
Article
Echocardiographic Features of the Ductus Arteriosus and the Foramen Ovale in a Hospital-Based Population of Neonatal Foals
by Lisa De Lange, Ingrid Vernemmen, Gunther van Loon and Annelies Decloedt
Animals 2022, 12(17), 2242; https://doi.org/10.3390/ani12172242 - 30 Aug 2022
Cited by 6 | Viewed by 5286
Abstract
The ductus arteriosus (DA) and foramen ovale (FO), including the septum primum (SP) and septum secundum (SS), are important structures in fetal circulation and are unexplored in neonatal equids. The objective of this study is to describe echocardiographic characteristics in a hospital-based population [...] Read more.
The ductus arteriosus (DA) and foramen ovale (FO), including the septum primum (SP) and septum secundum (SS), are important structures in fetal circulation and are unexplored in neonatal equids. The objective of this study is to describe echocardiographic characteristics in a hospital-based population of neonatal foals. On days 2, 5 and 10 after parturition, cardiac ultrasound was performed, and clinical data were collected in healthy and diseased Warmblood foals. Fifty healthy (n = 15) and diseased (n = 35) Warmblood foals were examined. A left-sided and right-sided holosystolic murmur was audible in 98% (n = 42) and 51% (n = 22), respectively, on day 2; in 81% (n = 25) and 19% (n = 6) on day 5; and in 44% (n = 4) and 11% (n = 1) on day 10. The median grade of the systolic murmurs was higher when the DA was open. Flow through the DA could be visualized with color flow and continuous wave (CW) Doppler from the left parasternal long-axis view of the pulmonary artery in 40/43 foals on day 2, 9/31 foals on day 5 and 2/9 foals on day 10. The DA diameter was 2 ± 1 mm on day 2, 2 ± 1 mm on day 5 and 1 mm on day 10. The thickness of both septa of the FO was similar. The SP fluttered into the left atrium at all ages, but the maximal distance between the SP and SS decreased over time. In conclusion, cardiac murmurs, a patent DA and fluttering FO are frequent findings in neonatal foals. While these findings are probably physiological, the clinical importance needs to be further elucidated. Full article
(This article belongs to the Special Issue Latest Advancements in Equine Cardiology)
Show Figures

Figure 1

13 pages, 3209 KB  
Article
Effect of NSAIDs Supplementation on the PACAP-, SP- and GAL-Immunoreactive Neurons in the Porcine Jejunum
by Marta Brzozowska, Barbara Jana and Jarosław Całka
Int. J. Mol. Sci. 2021, 22(21), 11689; https://doi.org/10.3390/ijms222111689 - 28 Oct 2021
Cited by 7 | Viewed by 2403
Abstract
Side effects associated with nonsteroidal anti-inflammatory drugs (NSAIDs) treatment are a serious limitation of their use in anti-inflammatory therapy. The negative effects of taking NSAIDs include abdominal pain, indigestion nausea as well as serious complications such as bleeding and perforation. The enteric nervous [...] Read more.
Side effects associated with nonsteroidal anti-inflammatory drugs (NSAIDs) treatment are a serious limitation of their use in anti-inflammatory therapy. The negative effects of taking NSAIDs include abdominal pain, indigestion nausea as well as serious complications such as bleeding and perforation. The enteric nervous system is involved in regulation of gastrointestinal functions through the release of neurotransmitters. The present study was designed to determine, for the first time, the changes in pituitary adenylate cyclase-activating polypeptide (PACAP), substance P (SP) and galanin (GAL) expression in porcine jejunum after long-term treatment with aspirin, indomethacin and naproxen. The study was performed on 16 immature pigs. The animals were randomly divided into four experimental groups: control, aspirin, indomethacin and naproxen. Control animals were given empty gelatin capsules, while animals in the test groups received selected NSAIDs for 28 days. Next, animals from each group were euthanized. Frozen sections were prepared from collected jejunum and subjected to double immunofluorescence staining. NSAIDs supplementation caused a significant increase in the population of PACAP-, SP- and GAL-containing enteric neurons in the porcine jejunum. Our results suggest the participation of the selected neurotransmitters in regulatory processes of the gastrointestinal function and may indicate the direct toxic effect of NSAIDs on the ENS neurons. Full article
Show Figures

Figure 1

13 pages, 1509 KB  
Article
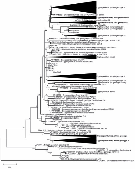
Zoonotic Cryptosporidium spp. in Wild Rodents and Shrews
by Rauni Kivistö, Sofia Kämäräinen, Otso Huitu, Jukka Niemimaa and Heikki Henttonen
Microorganisms 2021, 9(11), 2242; https://doi.org/10.3390/microorganisms9112242 - 28 Oct 2021
Cited by 15 | Viewed by 2533
Abstract
There has been a significant increase in the number of reported human cryptosporidiosis cases in recent years. The aim of this study is to estimate the prevalence of Cryptosporidium spp. in wild rodents and shrews, and investigate the species and genotype distribution to [...] Read more.
There has been a significant increase in the number of reported human cryptosporidiosis cases in recent years. The aim of this study is to estimate the prevalence of Cryptosporidium spp. in wild rodents and shrews, and investigate the species and genotype distribution to assess zoonotic risk. Partial 18S rRNA gene nested-PCR reveals that 36.8, 53.9 and 41.9% of mice, voles and shrews are infected with Cryptosporidium species. The highest prevalence occurred in the Microtus agrestis (field vole) and Myodes glareolus (bank vole). Interestingly, bank voles caught in fields were significantly more often Cryptosporidium-positive compared to those caught in forests. The proportion of infected animals increases from over-wintered (spring and summer) to juveniles (autumn) suggesting acquired immunity in older animals. Based on Sanger sequencing and phylogenetic analyses, Apodemus flavicollis (yellow-necked mouse) is commonly infected with zoonotic C. ditrichi. Voles carry multiple different Cryptosporidium sp. and genotypes, some of which are novel. C. andersoni, another zoonotic species, is identified in the Craseomys rufocanus (grey-sided vole). Shrews carry novel shrew genotypes. In conclusion, this study indicates that Cryptosporidium protozoan are present in mouse, vole and shrew populations around Finland and the highest zoonotic risk is associated with C. ditrichi in Apodemus flavicollis and C. andersoni in Craseomys rufocanus. C. parvum, the most common zoonotic species in human infections, was not detected. Full article
(This article belongs to the Section Veterinary Microbiology)
Show Figures

Figure 1

19 pages, 3939 KB  
Article
Combinatorial Effect of PLK1 Inhibition with Temozolomide and Radiation in Glioblastoma
by Arvind Pandey, Satyendra C. Tripathi, Junhua Mai, Samir M. Hanash, Haifa Shen, Sankar Mitra and Robert C. Rostomily
Cancers 2021, 13(20), 5114; https://doi.org/10.3390/cancers13205114 - 12 Oct 2021
Cited by 10 | Viewed by 4019
Abstract
New strategies that improve median survivals of only ~15–20 months for glioblastoma (GBM) with the current standard of care (SOC) which is concurrent temozolomide (TMZ) and radiation (XRT) treatment are urgently needed. Inhibition of polo-like kinase 1 (PLK1), a multifunctional cell cycle regulator, [...] Read more.
New strategies that improve median survivals of only ~15–20 months for glioblastoma (GBM) with the current standard of care (SOC) which is concurrent temozolomide (TMZ) and radiation (XRT) treatment are urgently needed. Inhibition of polo-like kinase 1 (PLK1), a multifunctional cell cycle regulator, overexpressed in GBM has shown therapeutic promise but has never been tested in the context of SOC. Therefore, we examined the mechanistic and therapeutic impact of PLK1 specific inhibitor (volasertib) alone and in combination with TMZ and/or XRT on GBM cells. We quantified the effects of volasertib alone and in combination with TMZ and/or XRT on GBM cell cytotoxicity/apoptosis, mitochondrial membrane potential (MtMP), reactive oxygen species (ROS), cell cycle, stemness, DNA damage, DNA repair genes, cellular signaling and in-vivo tumor growth. Volasertib alone and in combination with TMZ and/or XRT promoted apoptotic cell death, altered MtMP, increased ROS and G2/M cell cycle arrest. Combined volasertib and TMZ treatment reduced side population (SP) indicating activity against GBM stem-like cells. Volasertib combinatorial treatment also significantly increased DNA damage and reduced cell survival by inhibition of DNA repair gene expression and modulation of ERK/MAPK, AMPK and glucocorticoid receptor signaling. Finally, as observed in-vitro, combined volasertib and TMZ treatment resulted in synergistic inhibition of tumor growth in-vivo. Together these results identify new mechanisms of action for volasertib that provide a strong rationale for further investigation of PLK1 inhibition as an adjunct to current GBM SOC therapy. Full article
(This article belongs to the Special Issue Targeted Therapies for the Treatment of Glioblastoma)
Show Figures

Figure 1

17 pages, 3754 KB  
Article
Forest Regeneration Patterns Differ Considerably between Sites with and without Windthrow Wood Logging in the High Tatra Mountains
by Bohdan Konôpka, Vladimír Šebeň and Katarína Merganičová
Forests 2021, 12(10), 1349; https://doi.org/10.3390/f12101349 - 2 Oct 2021
Cited by 11 | Viewed by 2912
Abstract
Our research focused on the impact of post-disturbance management on the subsequent forest stands in the territory of the High Tatra Mts. situated in the northern part of Slovakia. The field work was carried out within the post-disturbance area in 2019, i.e., 15 [...] Read more.
Our research focused on the impact of post-disturbance management on the subsequent forest stands in the territory of the High Tatra Mts. situated in the northern part of Slovakia. The field work was carried out within the post-disturbance area in 2019, i.e., 15 years after the windstorm. In total, we used data from 80 monitoring plots (MP): 40 plots situated inside the managed part and 40 in the unmanaged areas. Post-disturbance management specifically consisted of logging of wind-thrown wood; therefore, the main difference between the two areas (salvaged versus unsalvaged) was the amount of coarse woody debris (CWD) left on site. We focused on the characteristics of newly regenerated forest stands: the number of trees and tree species per MP, tree height and browsing (mostly by red deer, Cervus elaphus) were recorded as was their growth substrate, i.e., soil or CWD. Higher tree densities, larger trees as well as higher tree species richness were found at salvaged plots. In addition, more evident dominance of Norway spruce (Picea abies (L) Karst.) was recorded at unsalvaged plots. Common rowans (Sorbus aucuparia L.) were frequent at both plot types. Birch trees (Betula sp.) were very frequent at salvaged plots, while only a few birch individuals were recorded at unsalvaged ones. The proportion of trees growing on CWD was 15% at unsalvaged and 3% at salvaged plots. Trees growing on the soil contained nearly double the aboveground biomass than those on CWD. Red deer browsing was approximately two times more frequent at salvaged than unsalvaged plots. While rowan was extremely prone to browsing, spruce was damaged negligibly. These main findings could have two contradictory conclusions, the positive one being that differentiated post-disturbance management within a certain area can combine both forestry and nature conservation interests. Moreover, it can generate parallel forests with different properties that might positively influence the future stability of forest ecosystems as a whole. The negative side might be that contrasting post-disturbance management can cause an uneven distribution of red deer population and intensive browsing in areas favourable for game. Full article
(This article belongs to the Section Forest Ecology and Management)
Show Figures

Figure 1

Back to TopTop