ABCG2 Gene Expression in Non-Small Cell Lung Cancer
Abstract
1. Introduction
2. Materials and Methods
2.1. Description of Data Collection Methods and Bioinformatic Tools
2.1.1. A Pan-Cancer Analysis of the Expression of ABCG2
2.1.2. Association between ABCG2 Expression and Clinicopathological Characteristics
2.1.3. ABCG2 DNA Methylation Analysis
2.1.4. Survival Analysis of ABCG2
2.1.5. Immune Infiltration Analysis
2.1.6. Gene Mutation and Copy Number Alteration Analyses
2.1.7. Analysis of ABCG2-Related Proteins and Gene Set Enrichment Analysis
2.2. Sample Collection
2.2.1. RNA Isolation
2.2.2. Real-Time Polymerase Chain Reaction (RT-qPCR)
2.2.3. Statistical Analysis
3. Results
3.1. ABCG2 Gene Expression Pattern
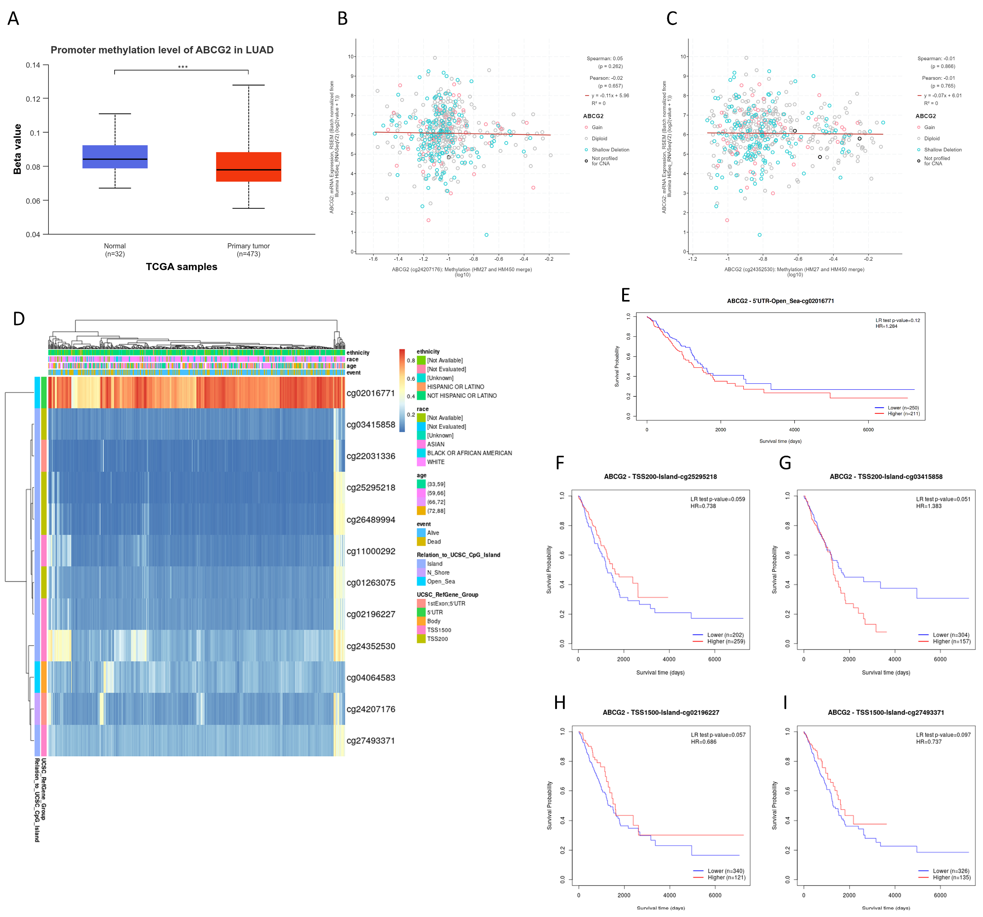
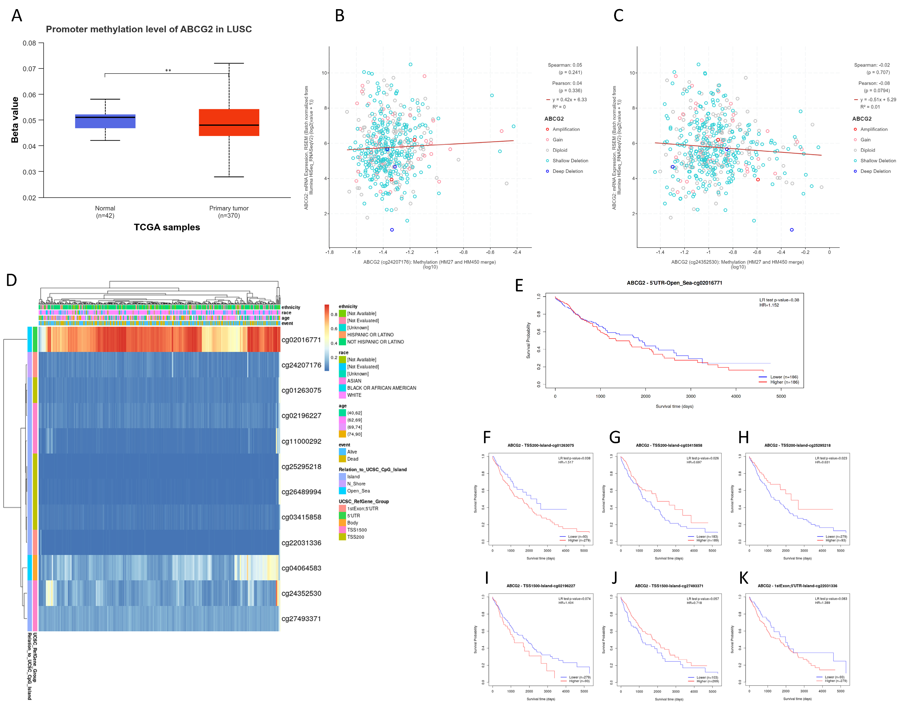
3.2. Hypomethylated ABCG2 Gene in Lung Cancer
3.3. Prognostic Value of ABCG2 Gene Expression and Methylation
3.4. The Associations between Immune Infiltrates and ABCG2 Gene Expression
3.5. ABCG2 Expression in the Blood of Lung Cancer Patients Based on Our Wet Analysis
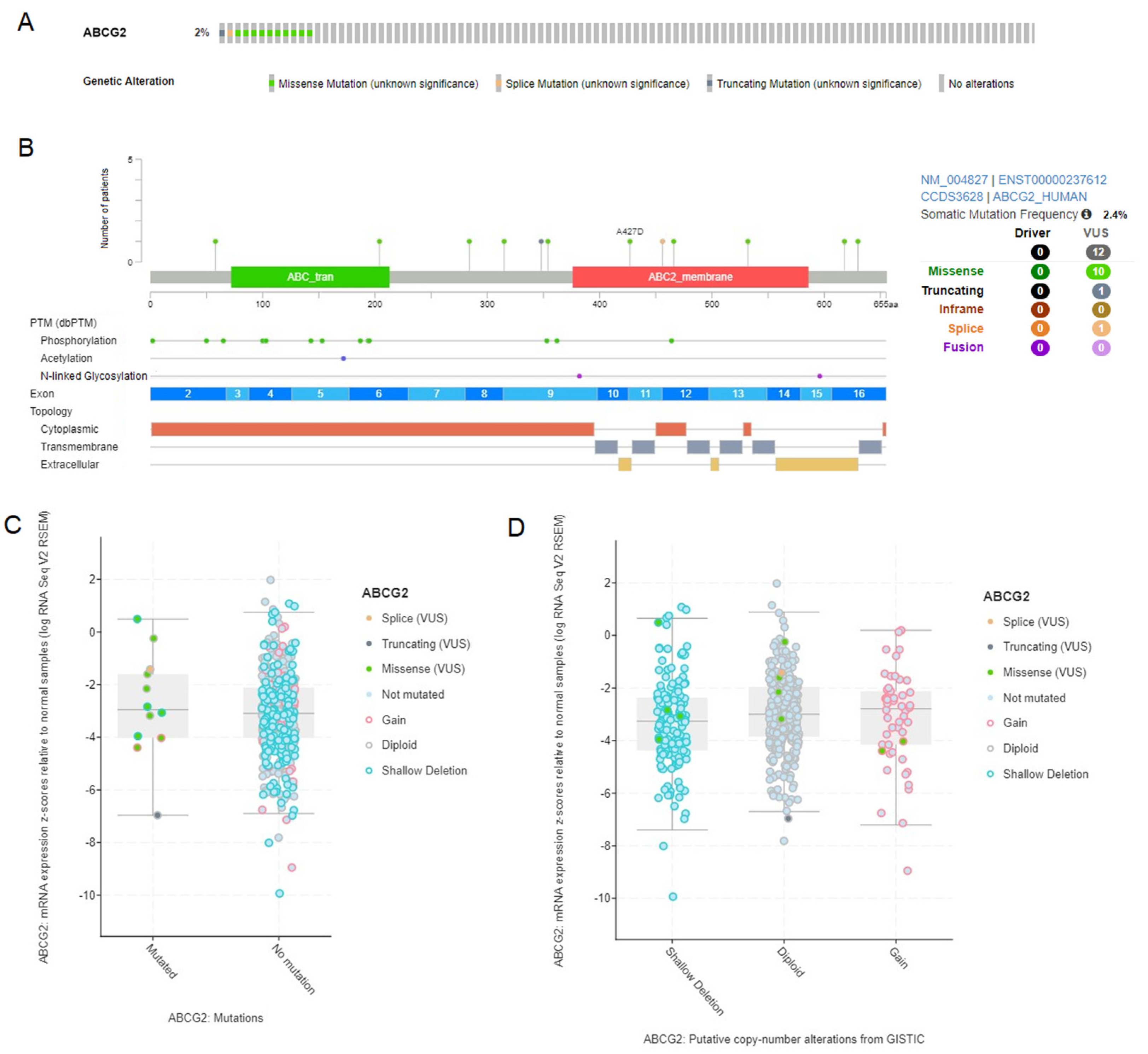
3.6. Analysis of ABCG2 Gene Mutations and Copy Number Variations in LUAD and LUSC
3.7. ABCG2 Functional Enrichment and Pathway Analysis
4. Discussion
5. Conclusions
Supplementary Materials
Author Contributions
Funding
Institutional Review Board Statement
Informed Consent Statement
Data Availability Statement
Conflicts of Interest
References
- World Cancer Research Fund International. Lung Cancer Statistics. Available online: https://www.wcrf.org/cancer-trends/lung-cancer-statistics/ (accessed on 4 February 2024).
- Sharma, R. Mapping of global, regional and national incidence, mortality and mortality-to-incidence ratio of lung cancer in 2020 and 2050. Int. J. Clin. Oncol. 2022, 27, 665–675. [Google Scholar] [CrossRef] [PubMed]
- LoPiccolo, J.; Gusev, A.; Christiani, D.C.; Jänne, P.A. Lung cancer in patients who have never smoked—An emerging disease. Nat. Rev. Clin. Oncol. 2024, 21, 121–146. [Google Scholar] [CrossRef] [PubMed]
- Zhang, Z.; Zhang, X.; Gao, Y.; Chen, Y.; Qin, L.; Wu, I.X. Risk factors for the development of lung cancer among never smokers: A systematic review. Cancer Epidemiol. 2022, 81, 102274. [Google Scholar] [CrossRef]
- Kuśnierczyk, P. Genetic differences between smokers and never-smokers with lung cancer. Front. Immunol. 2023, 2, 1063716. [Google Scholar] [CrossRef]
- Corrales, L.; Rosell, R.; Cardona, A.F.; Martín, C.; Zatarain-Barrón, Z.L.; Arrieta, O. Lung cancer in never smokers: The role of different risk factors other than tobacco smoking. Crit. Rev. Oncol. Hematol. 2020, 148, 102895. [Google Scholar] [CrossRef] [PubMed]
- Dias, M.; Linhas, R.; Campainha, S.; Conde, S.; Barroso, A. Lung cancer in never-smokers—What are the differences? Acta Oncol. 2017, 56, 931–935. [Google Scholar] [CrossRef]
- Jeleń, A.M.; Strehl, B.; Szmajda-Krygier, D.; Pązik, M.; Balcerczak, E. Bioinformatics-Based Characterization of ATP-Binding Cassette Subfamily B Member 1 (ABCB1) Gene Expression in Non-Small-Cell Lung Cancer (NSCLC). Appl. Sci. 2023, 13, 6576. [Google Scholar] [CrossRef]
- Yu, Z.Z.; Xu, B.Q.; Wang, Y.Y.; Zhang, P.W.; Shu, Y.B.; Shi, Z. GSK2606414 Sensitizes ABCG2-Overexpressing Multidrug-Resistant Colorectal Cancer Cells to Chemotherapeutic Drugs. Biomedicines 2023, 11, 3103. [Google Scholar] [CrossRef]
- Zhang, Y.S.; Yang, C.; Han, L.; Liu, L.; Liu, Y.J. Expression of BCRP/ABCG2 Protein in Invasive Breast Cancer and Response to Neoadjuvant Chemotherapy. Oncol. Res. Treat. 2022, 45, 94–101. [Google Scholar] [CrossRef]
- Damiani, D.; Tiribelli, M. ATP-Binding Cassette Subfamily G Member 2 in Acute Myeloid Leukemia: A New Molecular Target? Biomedicines 2024, 12, 111. [Google Scholar] [CrossRef]
- Majam, T.; Sukasem, C.; Reungwetwattana, T.; Chansriwong, P.; Atasilp, C.; Trachu, N.; Thamrongjirapat, T.; Sukprasong, R.; Meanwatthana, J. CYP450 and drug efflux transporters polymorphism influence clinical outcomes of Thai osimertinib-treated non-small cell lung cancer patients. Front. Pharmacol. 2023, 14, 1222435. [Google Scholar] [CrossRef] [PubMed]
- Sito, H.; Sharzehan, M.A.K.; Islam, M.A.; Tan, S.C. Genetic Variants Associated With Response to Platinum-Based Chemotherapy in Non-Small Cell Lung Cancer Patients: A Field Synopsis and Meta-Analysis. Br. J. Biomed. Sci. 2024, 81, 11835. [Google Scholar] [CrossRef]
- Loos, N.H.C.; Retmana, I.A.; Rijmers, J.; Wang, Y.; Gan, C.; Lebre, M.C.; Sparidans, R.W.; Beijnen, J.H.; Schinkel, A.H. Pharmacokinetics of the KRASG12C inhibitor adagrasib is limited by CYP3A and ABCB1, and influenced by binding to mouse plasma carboxylesterase 1c. Biomed. Pharmacother. 2023, 166, 115304. [Google Scholar] [CrossRef]
- Budagaga, Y.; Sabet, Z.; Zhang, Y.; Novotná, E.; Hanke, I.; Rozkoš, T.; Hofman, J. Tazemetostat synergistically combats multidrug resistance by the unique triple inhibition of ABCB1, ABCC1, and ABCG2 efflux transporters in vitro and ex vivo. Biochem. Pharmacol. 2023, 216, 115769. [Google Scholar] [CrossRef] [PubMed]
- Strachowska, M.; Gronkowska, K.; Sobczak, M.; Grodzicka, M.; Michlewska, S.; Kołacz, K.; Sarkar, T.; Korszun, J.; Ionov, M.; Robaszkiewicz, A. I-CBP112 declines overexpression of ATP-binding cassette transporters and sensitized drug-resistant MDA-MB-231 and A549 cell lines to chemotherapy drugs. Biomed. Pharmacother. 2023, 168, 115798. [Google Scholar] [CrossRef]
- Zhang, Y.; Vagiannis, D.; Budagaga, Y.; Sabet, Z.; Hanke, I.; Rozkoš, T.; Hofman, J. Sonidegib potentiates the cancer cells’ sensitivity to cytostatic agents by functional inhibition of ABCB1 and ABCG2 in vitro and ex vivo. Biochem. Pharmacol. 2022, 199, 115009. [Google Scholar] [CrossRef] [PubMed]
- Cervenak, J.; Andrikovics, H.; Ozvegy-Laczka, C.; Tordai, A.; Német, K.; Váradi, A.; Sarkadi, B. The role of the human ABCG2 multidrug transporter and its variants in cancer therapy and toxicology. Cancer Lett. 2006, 234, 62–72. [Google Scholar] [CrossRef]
- Duvivier, L.; Gerard, L.; Diaz, A.; Gillet, J.P. Linking ABC transporters to the hallmarks of cancer. Trends Cancer 2024, 10, 124–134. [Google Scholar] [CrossRef]
- Jonker, J.W.; Buitelaar, M.; Wagenaar, E.; Van Der Valk, M.A.; Scheffer, G.L.; Scheper, R.J.; Plosch, T.; Kuipers, F.; Elferink, R.P.; Rosing, H.; et al. The breast cancer resistance protein protects against a major chlorophyll-derived dietary phototoxin and protoporphyria. Proc. Natl. Acad. Sci. USA 2002, 99, 15649–15654. [Google Scholar] [CrossRef]
- Vlaming, M.L.; Teunissen, S.F.; van de Steeg, E.; van Esch, A.; Wagenaar, E.; Brunsveld, L.; de Greef, T.F.; Rosing, H.; Schellens, J.H.; Beijnen, J.H.; et al. Bcrp1;Mdr1a/b;Mrp2 combination knockout mice: Altered disposition of the dietary carcinogen PhIP (2-amino-1-methyl-6-phenylimidazo[4,5-b]pyridine) and its genotoxic metabolites. Mol. Pharmacol. 2014, 85, 520–530. [Google Scholar] [CrossRef]
- Ajenu, E.O.; Seideneck, A.M.; Pandellapalli, E.; Shinsky, E.M.; Humphries, C.L.; Aparicio, N.L.; Sharma, M.; Marden, J.H.; Krasilnikova, M.M. ABCG2 transporter reduces protein aggregation in cigarette smoke condensate-exposed A549 lung cancer cells. PLoS ONE 2024, 19, e0297661. [Google Scholar] [CrossRef] [PubMed]
- Nie, S.; Huang, Y.; Shi, M.; Qian, X.; Li, H.; Peng, C.; Kong, B.; Zou, X.; Shen, S. Protective role of ABCG2 against oxidative stress in colorectal cancer and its potential underlying mechanism. Oncol. Rep. 2018, 40, 2137–2146. [Google Scholar] [CrossRef] [PubMed]
- Andersen, V.; Svenningsen, K.; Knudsen, L.A.; Hansen, A.K.; Holmskov, U.; Stensballe, A.; Vogel, U. Novel understanding of ABC transporters ABCB1/MDR/P-glycoprotein, ABCC2/MRP2, and ABCG2/BCRP in colorectal pathophysiology. World J. Gastroenterol. 2015, 21, 11862–11876. [Google Scholar] [CrossRef] [PubMed]
- Sun, Y.; Wen, M.; Liu, Y.; Wang, Y.; Jing, P.; Gu, Z.; Jiang, T.; Wang, W. The human microbiome: A promising target for lung cancer treatment. Front. Immunol. 2023, 14, 1091165. [Google Scholar] [CrossRef]
- Zheng, J.; Shi, W.; Yang, Q.; Huang, J.; Shen, J.; Yin, L.; Zhang, P.; Zhang, S.; Yang, M.; Qian, A.; et al. Hospital-treated infectious diseases, infection burden and risk of Parkinson disease: An observational and Mendelian randomization study. Brain Behav. Immun. 2024, 120, 352–359. [Google Scholar] [CrossRef]
- Mounika, P. Helicobacter pylori Infection and Risk of Lung Cancer: A Meta-Analysis. Lung Cancer Int. 2013, 2013, 131869. [Google Scholar] [CrossRef][Green Version]
- Yang, Y.; Fan, Y.; Qi, Y.; Liu, D.; Wu, K.; Wen, F.; Zhao, S. Side population cells separated from A549 lung cancer cell line possess cancer stem cell-like properties and inhibition of autophagy potentiates the cytotoxic effect of cisplatin. Oncol. Rep. 2015, 34, 929–935. [Google Scholar] [CrossRef]
- Zhang, L.; Shen, L.; Wu, D. Clinical significance of cancer stem cell markers in lung carcinoma. Acta Biochim. Pol. 2021, 68, 187–191. [Google Scholar] [CrossRef] [PubMed]
- Yang, B.; Wang, Y.; Chen, Z.; Feng, Y.M.; Shi, L.L. Effects of Apatinib on the “Stemness” of Non-Small-Cell Lung Cancer Cells In Vivo and Its Related Mechanisms. Can. Respir. J. 2020, 2020, 2479369. [Google Scholar] [CrossRef]
- Thirusangu, P.; Ray, U.; Sarkar Bhattacharya, S.; Oien, D.B.; Jin, L.; Staub, J.; Kannan, N.; Molina, J.R.; Shridhar, V. PFKFB3 regulates cancer stemness through the hippo pathway in small cell lung carcinoma. Oncogene 2022, 41, 4003–4017. [Google Scholar] [CrossRef]
- Chen, Q.; Sun, Z.; Li, J.; Zhang, D.; Guo, B.; Zhang, T. SET Domain-Containing Protein 5 Enhances the Cell Stemness of Non-Small Cell Lung Cancer via the PI3K/Akt/mTOR Pathway. J. Environ. Pathol. Toxicol. Oncol. 2021, 40, 55–63. [Google Scholar] [CrossRef] [PubMed]
- Nelakurthi, V.M.; Paul, P.; Reche, A. Bioinformatics in Early Cancer Detection. Cureus 2023, 15, e46931. [Google Scholar] [CrossRef] [PubMed]
- Jiang, P.; Sinha, S.; Aldape, K.; Hannenhalli, S.; Sahinalp, C.; Ruppin, E. Big data in basic and translational cancer research. Nat. Rev. Cancer 2022, 22, 625–639. [Google Scholar] [CrossRef]
- Li, T.; Fu, J.; Zeng, Z.; Cohen, D.; Li, J.; Chen, Q.; Li, B.; Liu, X.S. TIMER2.0 for analysis of tumor-infiltrating immune cells. Nucleic Acids Res. 2020, 48, W509–W514. [Google Scholar] [CrossRef]
- Li, T.; Fan, J.; Wang, B.; Traugh, N.; Chen, Q.; Liu, J.S.; Li, B.; Liu, X.S. TIMER: A Web Server for Comprehensive Analysis of Tumor-Infiltrating Immune Cells. Cancer Res. 2017, 77, e108–e110. [Google Scholar] [CrossRef]
- Bartha, Á.; Győrffy, B. TNMplot.com: A Web Tool for the Comparison of Gene Expression in Normal, Tumor and Metastatic Tissues. Int. J. Mol. Sci. 2021, 22, 2622. [Google Scholar] [CrossRef]
- Chandrashekar, D.S.; Karthikeyan, S.K.; Korla, P.K.; Patel, H.; Shovon, A.R.; Athar, M.; Netto, G.J.; Qin, Z.S.; Kumar, S.; Manne, U.; et al. UALCAN: An update to the integrated cancer data analysis platform. Neoplasia 2022, 25, 18–27. [Google Scholar] [CrossRef]
- Chandrashekar, D.S.; Bashel, B.; Balasubramanya, S.A.H.; Creighton, C.J.; Ponce-Rodriguez, I.; Chakravarthi, B.V.S.K.; Varambally, S. UALCAN: A Portal for Facilitating Tumor Subgroup Gene Expression and Survival Analyses. Neoplasia 2017, 19, 649–658. [Google Scholar] [CrossRef] [PubMed]
- Koch, A.; De Meyer, T.; Jeschke, J.; Van Criekinge, W. MEXPRESS: Visualizing expression, DNA methylation and clinical TCGA data. BMC Genomics 2015, 16, 636. [Google Scholar] [CrossRef]
- Koch, A.; Jeschke, J.; Van Criekinge, W.; van Engeland, M.; De Meyer, T. MEXPRESS update 2019. Nucleic Acids Res 2019, 47, W561–W565. [Google Scholar] [CrossRef]
- Cerami, E.; Gao, J.; Dogrusoz, U.; Gross, B.E.; Sumer, S.O.; Aksoy, B.A.; Jacobsen, A.; Byrne, C.J.; Heuer, M.L.; Larsson, E.; et al. The cBio cancer genomics portal: An open platform for exploring multidimensional cancer genomics data. Cancer Discov. 2012, 2, 401–404. [Google Scholar] [CrossRef] [PubMed]
- Modhukur, V.; Iljasenko, T.; Metsalu, T.; Lokk, K.; Laisk-Podar, T.; Vilo, J. MethSurv: A web tool to perform multivariable survival analysis using DNA methylation data. Epigenomics 2018, 10, 277–288. [Google Scholar] [CrossRef]
- Győrffy, B. Transcriptome-level discovery of survival-associated biomarkers and therapy targets in non-small-cell lung cancer. Br. J. Pharmacol. 2024, 181, 362–374. [Google Scholar] [CrossRef]
- Gao, J.; Aksoy, B.A.; Dogrusoz, U.; Dresdner, G.; Gross, B.; Sumer, S.O.; Sun, Y.; Jacobsen, A.; Sinha, R.; Larsson, E.; et al. Integrative analysis of complex cancer genomics and clinical profiles using the cBioPortal. Sci. Signal 2013, 6, pl1. [Google Scholar] [CrossRef]
- de Bruijn, I.; Kundra, R.; Mastrogiacomo, B.; Tran, T.N.; Sikina, L.; Mazor, T.; Li, X.; Ochoa, A.; Zhao, G.; Lai, B.; et al. Analysis and Visualization of Longitudinal Genomic and Clinical Data from the AACR Project GENIE Biopharma Collaborative in cBioPortal. Cancer Res. 2023, 83, 3861–3867. [Google Scholar] [CrossRef] [PubMed]
- Szklarczyk, D.; Kirsch, R.; Koutrouli, M.; Nastou, K.; Mehryary, F.; Hachilif, R.; Gable, A.L.; Fang, T.; Doncheva, N.T.; Pyysalo, S.; et al. The STRING database in 2023: Protein-protein association networks and functional enrichment analyses for any sequenced genome of interest. Nucleic Acids Res 2023, 51, D638–D646. [Google Scholar] [CrossRef] [PubMed]
- Ge, S.X.; Jung, D.; Yao, R. ShinyGO: A graphical gene-set enrichment tool for animals and plants. Bioinformatics 2020, 36, 2628–2629. [Google Scholar] [CrossRef]
- Lu, X.; Chen, M.; Shen, J.; Xu, Y.; Wu, H. IL-1β functionally attenuates ABCG2 and PDZK1 expression in HK-2 cells partially through NF-ĸB activation. Cell Biol. Int. 2019, 43, 279–289. [Google Scholar] [CrossRef]
- Mosaffa, F.; Kalalinia, F.; Lage, H.; Afshari, J.T.; Behravan, J. Pro-inflammatory cytokines interleukin-1 beta, interleukin 6, and tumor necrosis factor-alpha alter the expression and function of ABCG2 in cervix and gastric cancer cells. Mol. Cell Biochem. 2012, 363, 385–393. [Google Scholar] [CrossRef]
- Eckenstaler, R.; Benndorf, R.A. 3D structure of the transporter ABCG2-What’s new? Br. J. Pharmacol. 2020, 177, 1485–1496. [Google Scholar] [CrossRef]
- Nickel, S.; Selo, M.A.; Fallack, J.; Clerkin, C.G.; Huwer, H.; Schneider-Daum, N.; Lehr, C.M.; Ehrhardt, C. Expression and Activity of Breast Cancer Resistance Protein (BCRP/ABCG2) in Human Distal Lung Epithelial Cells In Vitro. Pharm. Res. 2017, 34, 2477–2487. [Google Scholar] [CrossRef] [PubMed]
- Yoh, K.; Ishii, G.; Yokose, T.; Minegishi, Y.; Tsuta, K.; Goto, K.; Nishiwaki, Y.; Kodama, T.; Suga, M.; Ochiai, A. Breast cancer resistance protein impacts clinical outcome in platinum-based chemotherapy for advanced non-small cell lung cancer. Clin. Cancer Res. 2004, 10, 1691–1697. [Google Scholar] [CrossRef] [PubMed]
- Lyu, C.; Wang, L.; Stadlbauer, B.; Buchner, A.; Pohla, H. A Pan-Cancer Landscape of ABCG2 across Human Cancers: Friend or Foe? Int. J. Mol. Sci. 2022, 23, 15955. [Google Scholar] [CrossRef] [PubMed]
- Jaromi, L.; Csongei, V.; Vesel, M.; Abdelwahab, E.M.M.; Soltani, A.; Torok, Z.; Smuk, G.; Sarosi, V.; Pongracz, J.E. KRAS and EGFR Mutations Differentially Alter ABC Drug Transporter Expression in Cisplatin-Resistant Non-Small Cell Lung Cancer. Int. J. Mol. Sci. 2021, 22, 5384. [Google Scholar] [CrossRef] [PubMed]
- Tada, H.; Gonda, K.; Kitamura, N.; Ishida, T. Clinical Significance of ABCG2/BCRP Quantified by Fluorescent Nanoparticles in Breast Cancer Patients Undergoing Neoadjuvant Chemotherapy. Cancers 2023, 15, 2365. [Google Scholar] [CrossRef]
- Ma, R.; Luo, F.; Zhao, J.; He, H.; Wang, H.; Huang, X.; Sun, F.; Xu, Z.; Zhou, W.; Zhu, Y.; et al. Role of ABCG2 as a potentially prognostic factor during the follow-up of renal cell carcinoma. J. Clin. Urol. 2016, 31, 986–990. [Google Scholar] [CrossRef]
- Emery, I.F.; Gopalan, A.; Wood, S.; Chow, K.H.; Battelli, C.; George, J.; Blaszyk, H.; Florman, J.; Yun, K. Expression and function of ABCG2 and XIAP in glioblastomas. J. Neurooncol. 2017, 133, 47–57. [Google Scholar] [CrossRef]
- Bircsak, K.M.; Moscovitz, J.E.; Wen, X.; Archer, F.; Yuen, P.Y.S.; Mohammed, M.; Memon, N.; Weinberger, B.I.; Saba, L.M.; Vetrano, A.M.; et al. Interindividual Regulation of the Breast Cancer Resistance Protein/ABCG2 Transporter in Term Human Placentas. Drug Metab. Dispos. 2018, 46, 619–627. [Google Scholar] [CrossRef]
- Liang, S.C.; Yang, C.Y.; Tseng, J.Y.; Wang, H.L.; Tung, C.Y.; Liu, H.W.; Chen, C.Y.; Yeh, Y.C.; Chou, T.Y.; Yang, M.H.; et al. ABCG2 localizes to the nucleus and modulates CDH1 expression in lung cancer cells. Neoplasia 2015, 17, 265–278. [Google Scholar] [CrossRef]
- Nimisha; Saluja, S.S.; Sharma, A.K.; Nekarakanti, P.K.; Apurva; Kumar, A.; Sattar, R.S.A.; Anjum, H.; Batra, V.V.; Husain, S.A. Molecular aspects of ABCB1 and ABCG2 in Gallbladder cancer and its clinical relevance. Mol. Cell Biochem. 2023, 478, 2379–2394. [Google Scholar] [CrossRef]
- Ahmed Aglan, S.; Mohamad Zaki, A.; Sobhy El Sedfy, A.; Gaber El-Sheredy, H.; Hussein Elgaddar, O. O6-Methylguanine-DNA Methyltransferase and ATP-Binding Cassette Membrane Transporter G2 Promotor Methylation: Can Predict the Response to Chemotherapy in Advanced Breast Cancer? Rep. Biochem. Mol. Biol. 2022, 11, 20–29. [Google Scholar] [CrossRef] [PubMed]
- Erdogan, B.; Webb, D.J. Cancer-associated fibroblasts modulate growth factor signaling and extracellular matrix remodeling to regulate tumor metastasis. Biochem. Soc. Trans. 2017, 45, 229–236. [Google Scholar] [CrossRef] [PubMed]
- Zhai, Y.; Zhai, X. ABCG2 predicts the prognosis and is associated with immune infiltration in lung cancer: A bioinformatics study. Discov. Oncol. 2024; preprint is under review. [Google Scholar] [CrossRef]
- Liu, W.; Yu, C.; Li, J.; Fang, J. The Roles of EphB2 in Cancer. Front. Cell Dev. Biol. 2022, 10, 788587. [Google Scholar] [CrossRef]
- Ullah, A.; Razzaq, A.; Zhou, C.; Ullah, N.; Shehzadi, S.; Aziz, T.; Alfaifi, M.Y.; Elbehairi, S.E.I.; Iqbal, H. Biological Significance of EphB4 Expression in Cancer. Curr. Protein Pept. Sci. 2024, 25, 244–255. [Google Scholar] [CrossRef]
- Wang, H.; Luo, F.; Zhu, Z.; Xu, Z.; Huang, X.; Ma, R.; He, H.; Zhu, Y.; Shao, K.; Zhao, J. ABCG2 is a potential prognostic marker of overall survival in patients with clear cell renal cell carcinoma. BMC Cancer 2017, 17, 222. [Google Scholar] [CrossRef][Green Version]
- Elliot, E.R.; Neary, M.; Else, L.; Khoo, S.; Moyle, G.; Carr, D.F.; Wang, X.; Mcclure, M.; Boffito, M.; Owen, A. Genetic influence of ABCG2, UGT1A1 and NR1I2 on dolutegravir plasma pharmacokinetics. J. Antimicrob. Chemother. 2020, 75, 1259–1266. [Google Scholar] [CrossRef]
- Liu, M.; Wu, X.J.; Zhao, G.L.; Zhang, T.; Xu, S.S.; Sun, Y.X.; Qiu, F.; Zhao, L.M. Effects of Polymorphisms in NR1H4, NR1I2, SLCO1B1, and ABCG2 on the Pharmacokinetics of Rosuvastatin in Healthy Chinese Volunteers. J. Cardiovasc. Pharmacol. 2016, 68, 383–390. [Google Scholar] [CrossRef]
- Rattanacheeworn, P.; Chamnanphon, M.; Thongthip, S.; Kittanamongkolchai, W.; Townamchai, N.; Avihingsanon, Y.; Udomnilobol, U.; Prueksaritanont, T.; Jianmongkol, S.; Chariyavilaskul, P. SLCO1B1 and ABCG2 Gene Polymorphisms in a Thai Population. Pharmgenomics Pers. Med. 2020, 13, 521–530. [Google Scholar] [CrossRef]
- Teng, Q.X.; Lei, Z.N.; Wang, J.Q.; Yang, Y.; Wu, Z.X.; Acharekar, N.D.; Zhang, W.; Yoganathan, S.; Pan, Y.; Wurpel, J.; et al. Overexpression of ABCC1 and ABCG2 confers resistance to talazoparib, a poly (ADP-Ribose) polymerase inhibitor. Drug Resist. Updat. 2024, 73, 101028. [Google Scholar] [CrossRef]
- Evseenko, D.A.; Murthi, P.; Paxton, J.W.; Reid, G.; Emerald, B.S.; Mohankumar, K.M.; Lobie, P.E.; Brennecke, S.P.; Kalionis, B.; Keelan, J.A. The ABC transporter BCRP/ABCG2 is a placental survival factor, and its expression is reduced in idiopathic human fetal growth restriction. FASEB J. 2007, 21, 3592–3605. [Google Scholar] [CrossRef] [PubMed]
- Ding, R.; Jin, S.; Pabon, K.; Scotto, K.W. A role for ABCG2 beyond drug transport: Regulation of autophagy. Autophagy 2016, 12, 737–751. [Google Scholar] [CrossRef] [PubMed]
- Wang, Y.; Zhang, Z.; Jiao, W.; Wang, Y.; Wang, X.; Zhao, Y.; Fan, X.; Tian, L.; Li, X.; Mi, J. Ferroptosis and its role in skeletal muscle diseases. Front. Mol. Biosci. 2022, 9, 1051866. [Google Scholar] [CrossRef]
- Kim, M.; Kim, J.H.; Kim, J.H.; Kim, D.H.; Yu, Y.S. Differential expression of stem cell markers and vascular endothelial growth factor in human retinoblastoma tissue. Korean J. Ophthalmol. 2010, 24, 35–39. [Google Scholar] [CrossRef]
- Lin, Y.; Gil, C.H.; Banno, K.; Yokoyama, M.; Wingo, M.; Go, E.; Prasain, N.; Liu, Y.; Hato, T.; Naito, H.; et al. ABCG2-Expressing Clonal Repopulating Endothelial Cells Serve to Form and Maintain Blood Vessels. Circulation 2024, 150, 451–465. [Google Scholar] [CrossRef]








| Variable | No. of Patients |
|---|---|
| Age (range, years) | 67 (32–82) |
| Gender: | |
| Male | 37 |
| Female | 12 |
| Tobacco smoking status: | |
| Non-smokers | 22 |
| smokers | 27 |
| Histological type of cancer: | |
| LUAD | 19 |
| LUSC | 30 |
| Cancer stage: | |
| I | 22 |
| II | 16 |
| III | 11 |
| IV | 0 |
| Grade of histological malignancy: | |
| G1 | 2 |
| G2 | 35 |
| G3 | 12 |
| Chemotherapy: | |
| Yes | 13 |
| No | 36 |
Disclaimer/Publisher’s Note: The statements, opinions and data contained in all publications are solely those of the individual author(s) and contributor(s) and not of MDPI and/or the editor(s). MDPI and/or the editor(s) disclaim responsibility for any injury to people or property resulting from any ideas, methods, instructions or products referred to in the content. |
© 2024 by the authors. Licensee MDPI, Basel, Switzerland. This article is an open access article distributed under the terms and conditions of the Creative Commons Attribution (CC BY) license (https://creativecommons.org/licenses/by/4.0/).
Share and Cite
Jeleń, A.; Żebrowska-Nawrocka, M.; Łochowski, M.; Szmajda-Krygier, D.; Balcerczak, E. ABCG2 Gene Expression in Non-Small Cell Lung Cancer. Biomedicines 2024, 12, 2394. https://doi.org/10.3390/biomedicines12102394
Jeleń A, Żebrowska-Nawrocka M, Łochowski M, Szmajda-Krygier D, Balcerczak E. ABCG2 Gene Expression in Non-Small Cell Lung Cancer. Biomedicines. 2024; 12(10):2394. https://doi.org/10.3390/biomedicines12102394
Chicago/Turabian StyleJeleń, Agnieszka, Marta Żebrowska-Nawrocka, Mariusz Łochowski, Dagmara Szmajda-Krygier, and Ewa Balcerczak. 2024. "ABCG2 Gene Expression in Non-Small Cell Lung Cancer" Biomedicines 12, no. 10: 2394. https://doi.org/10.3390/biomedicines12102394
APA StyleJeleń, A., Żebrowska-Nawrocka, M., Łochowski, M., Szmajda-Krygier, D., & Balcerczak, E. (2024). ABCG2 Gene Expression in Non-Small Cell Lung Cancer. Biomedicines, 12(10), 2394. https://doi.org/10.3390/biomedicines12102394

