Sign in to use this feature.

Years

Between: -

Subjects

remove_circle_outline
remove_circle_outline
remove_circle_outline
remove_circle_outline
remove_circle_outline
remove_circle_outline
remove_circle_outline
remove_circle_outline
remove_circle_outline

Journals

remove_circle_outline
remove_circle_outline
remove_circle_outline
remove_circle_outline
remove_circle_outline
remove_circle_outline
remove_circle_outline
remove_circle_outline
remove_circle_outline
remove_circle_outline

Article Types

Countries / Regions

remove_circle_outline
remove_circle_outline
remove_circle_outline
remove_circle_outline
remove_circle_outline

Search Results (391)

Search Parameters:
Keywords = selective sweeps

Order results
Result details
Results per page
Select all
Export citation of selected articles as:
21 pages, 7217 KB  
Article
Investigating Reinforcing and Cracking Resistance Behaviors of Waste Sweet Potato Vine Straw Fiber (WSVF) in Gel-like Base Asphalt
by Chenze Fang, Zhenxia Li, Yuanzhao Chen, Xu Guo, Hui Li, Naisheng Guo, Zongyuan Wu, Jingyu Yang and Tengteng Guo
Gels 2026, 12(3), 239; https://doi.org/10.3390/gels12030239 - 13 Mar 2026
Abstract
Waste sweet potato vine fiber (WSVF) effectively extends asphalt service life by enhancing cracking resistance in gel-like base asphalt matrices, yet its crack-resistant mechanism lacks mechanical characterization. This study proposes an analytical method for evaluating WSVF-modified asphalt’s crack-resistant behavior based on the principle [...] Read more.
Waste sweet potato vine fiber (WSVF) effectively extends asphalt service life by enhancing cracking resistance in gel-like base asphalt matrices, yet its crack-resistant mechanism lacks mechanical characterization. This study proposes an analytical method for evaluating WSVF-modified asphalt’s crack-resistant behavior based on the principle of mechanical energy balance. First, alkali-treated WSVF with a mass fraction of 1% was added into 70# gel-like base asphalt to prepare WSVF-modified asphalt. Lignin fiber (LF)-modified asphalt and 70# gel-like base asphalt were selected as control groups, and three types of time sweep and scanning electron microscopy tests were conducted. Then, the three-dimensional cracking volume model and damage kinetics model were established for analyzing the cracking response behavior, defining the asphalt damage variable and determining the cracking damage activation energy (Eacd). Finally, the Eacd was used to quantify the difficulty of the cracking damage process for the WSVF-modified asphalt. The reinforcement and cracking resistance mechanisms of WSVF in asphalt were analyzed by the Eacd and asphalt microstructure. The results show that the cracking volume response of WSVF-modified asphalt under cyclic loading presents three-stage nonlinear behaviors. The established fatigue damage kinetics model can accurately describe the fatigue damage evolution process of alkali-treated WSVF-modified asphalt. The Eacd values of WSVF-modified asphalt, LF-modified asphalt, and 70# gel-like base asphalt are 10.60 kJ·mol−1, 21.83 kJ·mol−1, and 29.74 kJ·mol−1, respectively. After alkali treatment, the WSVF surface exhibits grooves, demonstrating superior adsorption and storage capacity for asphalt. The WSVF can cross link through the bonding effect of asphalt and form a three-dimensional network framework structure, which can significantly increase the Eacd and provide strengthening and toughening effects on gel-like base asphalt. In summary, Eacd values are used as a mechanical indicator to quantitatively evaluate the fatigue cracking resistance of WSVF-modified asphalt. Full article
Show Figures

Figure 1

22 pages, 3926 KB  
Article
Computational Design of Fat Marbling Formation in Plant-Based Meat: Coupled CFD and Image Analysis of Oil Transport During Co-Extrusion
by Timilehin Martins Oyinloye and Won Byong Yoon
Appl. Sci. 2026, 16(6), 2704; https://doi.org/10.3390/app16062704 - 12 Mar 2026
Abstract
This study developed and evaluated an integrated experimental–computational framework to quantify coconut-oil transport and marbling stabilization in soy protein concentrate (SPC) during static holding and co-extrusion with a cooling die. Temperature-sweep rheology and Differential Scanning Calorimetry (DSC) identified the main gelation transition at [...] Read more.
This study developed and evaluated an integrated experimental–computational framework to quantify coconut-oil transport and marbling stabilization in soy protein concentrate (SPC) during static holding and co-extrusion with a cooling die. Temperature-sweep rheology and Differential Scanning Calorimetry (DSC) identified the main gelation transition at 65–78 °C, with oil shifting gelation to higher temperatures and increasing enthalpy, supporting an exit/cooling target of 70–75 °C. Static drop tests at 100 °C for 60 s were analyzed by depth-resolved imaging and coupled with a single-phase CFD model to inversely calibrate an effective diffusion coefficient for coconut oil in SPC (Dref = 4.86 × 10−18 m2/s). A viscosity-coupled fractional Stokes–Einstein relationship then gave temperature-dependent effective diffusivities of 1.89 × 10−18 to 4.86 × 10−18 m2/s over 60–100 °C, indicating reduced oil mobility during cooling. Additional static time-temperature comparisons suggested limited redistribution beyond ~50 s. Co-extrusion simulations and product imaging further indicated that staged hot-zone residence followed by rapid cooling can help stabilize oil domains into marbling-like structures. The framework can support selection of cooling-die temperatures, residence times, and oil-injection conditions. Future work should extend the framework by linking marbling microstructure with sensory performance, oxidative stability, and sensitivity analysis of key transport parameters. Full article
Show Figures

Figure 1

27 pages, 18423 KB  
Article
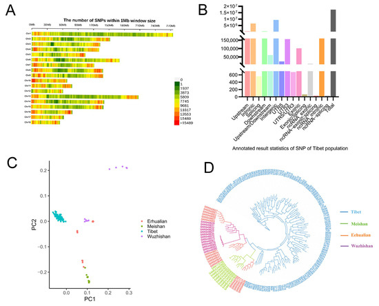
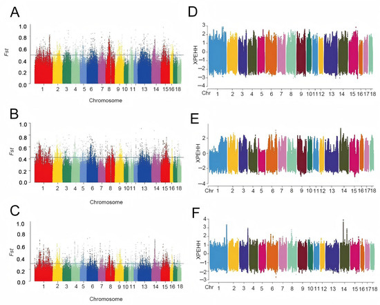
Whole-Genome Sequencing Reveals Breed-Specific SNPs, Indels, and Signatures of Selection in Royal White and White Dorper Sheep
by Mingsi Liao, Amanda Kravitz, David C. Haak, Nammalwar Sriranganathan and Rebecca R. Cockrum
Animals 2026, 16(5), 811; https://doi.org/10.3390/ani16050811 - 5 Mar 2026
Viewed by 422
Abstract
Whole-genome sequencing (WGS) is a powerful tool for uncovering genome-wide variation, identifying selection signatures, and guiding genetic improvement in livestock. Royal White (RW) and White Dorper (WD) sheep are economically important meat-type hair breeds in the U.S., yet their genomic architecture remains poorly [...] Read more.
Whole-genome sequencing (WGS) is a powerful tool for uncovering genome-wide variation, identifying selection signatures, and guiding genetic improvement in livestock. Royal White (RW) and White Dorper (WD) sheep are economically important meat-type hair breeds in the U.S., yet their genomic architecture remains poorly characterized. In this study, WGS was performed on 20 ewes (n = 11 RW, n = 9 WD) to identify and annotate SNPs and small insertions and deletions (indels). Functional annotation, gene enrichment, population structure, and selective sweep analysis were also performed. Selective sweep analysis was conducted by integrating the fixation index (FST), nucleotide diversity (π), and Tajima’s D to identify candidate regions under putative recent positive selection. A total of 21,957,139 SNPs and 2,866,600 indels were identified in RW sheep, whereas 18,641,789 SNPs and 2,397,368 indels were identified in WD sheep. In RW sheep, candidate genes under selection were associated with health and parasite resistance (NRXN1, HERC6, TGFB2) and growth traits (JADE2). In WD sheep, selective sweep regions included genes linked to immune response and parasite resistance (TRIM14), body weight (PLXDC2), and reproduction (STPG3). These findings were supported by sheep-specific quantitative trait loci (QTL) annotations and previously reported SNP–trait associations. This study provides the first WGS-based genomic comparison between RW and WD sheep, establishing a foundation for future genetic improvement, including targeted selection for enhanced immune function, disease resistance, and other economically important traits in these breeds. Full article
(This article belongs to the Section Animal Genetics and Genomics)
Show Figures

Figure 1

17 pages, 1306 KB  
Article
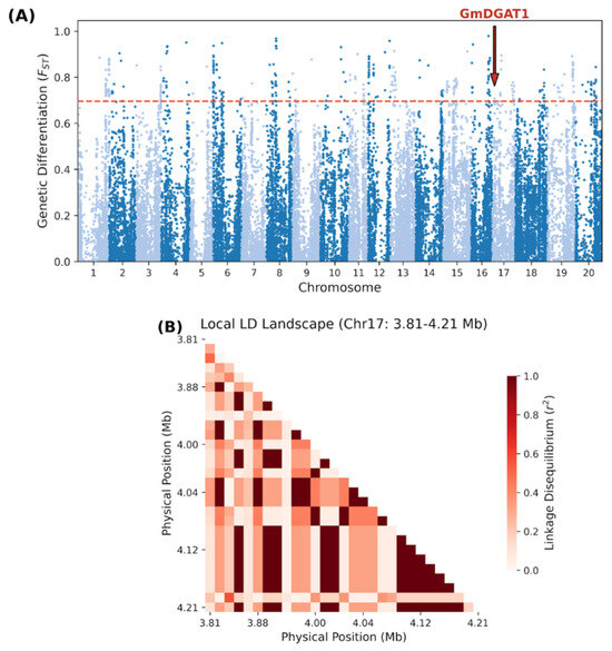
Genomic Signatures of Artificial Selection Underlying Oil Content Differentiation in Chinese and Uruguayan Soybean Germplasm
by Xin Su, Huilong Hong, Yuehan Chen, Xiang Zhang, Mingxuan Gong, Jhon Larzábal, Juan E. Rosas, Jun Wang, Zhengwei Zhang, Yongzhe Gu and Lijuan Qiu
Plants 2026, 15(5), 800; https://doi.org/10.3390/plants15050800 - 5 Mar 2026
Viewed by 197
Abstract
Soybean is a primary global vegetable oil source, yet modern South American cultivars often exhibit superior oil content compared to those from China, the center of origin. Elucidating the genetic basis of this differentiation is crucial for enhancing production efficiency. In this study, [...] Read more.
Soybean is a primary global vegetable oil source, yet modern South American cultivars often exhibit superior oil content compared to those from China, the center of origin. Elucidating the genetic basis of this differentiation is crucial for enhancing production efficiency. In this study, we systematically evaluated 98 representative accessions, comprising Chinese germplasm (CN) and Uruguayan germplasm. The latter included Uruguayan conventional germplasm (UY_N, where ‘N’ indicates ‘Normal’, meaning non-transgenic) and Uruguayan transgenic germplasm (UY_T). Using the “Zhongdouxin No. 1” SNP array and multi-environment phenotypic data. Uruguayan germplasm exhibited significantly higher mean oil content (21.48%) than Chinese germplasm (19.42%, p < 0.001), with high heritability (H2 ranging from 0.78 to 0.92). Genetic analysis revealed significant differentiation (mean FST = 0.14), with Uruguayan lines showing reduced diversity due to breeding bottlenecks. Genome-wide scans identified differentiation in genomic regions harboring known lipid biosynthesis genes; notably, the high-oil allele frequency of GmDGAT1 was 78.3% in Uruguayan germplasm versus 25.7% in Chinese lines, and the favorable GmbZIP123 haplotype was fixed in the Uruguayan population. Uruguayan accessions also carried significantly more favorable alleles (18.3) than Chinese accessions (14.8). We conclude that high-oil traits in Uruguayan soybean result from the systematic stacking of favorable haplotypes at key loci via directional selection. Consequently, we propose incorporating South American high-oil allelic modules into the broadly adapted genetic backgrounds of Chinese cultivars to bridge the oil content gap. Full article
(This article belongs to the Collection Crop Genomics and Breeding)
Show Figures

Figure 1

21 pages, 5115 KB  
Article
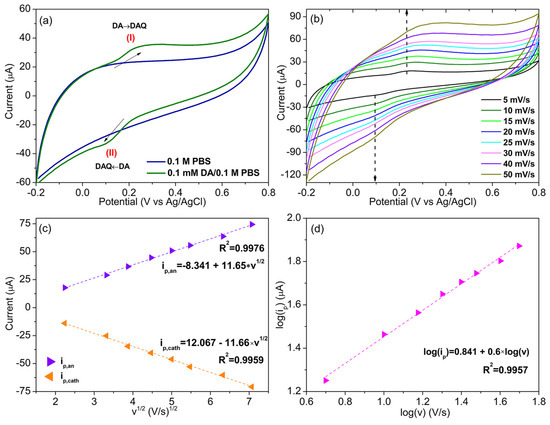
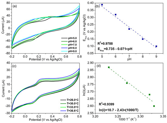
Nafion-Treated Nickel Oxide/Graphene (Nafion-NiOx/GP) Electrocatalysts for Dopamine Detection
by Georgia Balkourani, Carmelo Lo Vecchio, Vincenzo Baglio, Angeliki Brouzgou and Panagiotis Tsiakaras
Catalysts 2026, 16(3), 217; https://doi.org/10.3390/catal16030217 - 1 Mar 2026
Viewed by 264
Abstract
Herein, (Nafion-treated) (30 wt%) NiOx/graphene (GP) were prepared at 250 °C and 450 °C and investigated as materials for dopamine electrochemical detection. Initially, characterization of the samples was performed using high-resolution transmission electron microscopy (HRTEM), X-ray diffraction (XRD), and X-ray photoelectron [...] Read more.
Herein, (Nafion-treated) (30 wt%) NiOx/graphene (GP) were prepared at 250 °C and 450 °C and investigated as materials for dopamine electrochemical detection. Initially, characterization of the samples was performed using high-resolution transmission electron microscopy (HRTEM), X-ray diffraction (XRD), and X-ray photoelectron spectroscopy (XPS) techniques. Subsequently, they underwent electrochemical evaluation using cyclic voltammetry, linear sweep voltammetry (LSV), differential pulse voltammetry (DPV), and chronoamperometry (CA) techniques. All electrochemical measurements of the dopamine oxidation reaction (DOR) were performed in a 0.1 M phosphate buffer solution (PBS) at pH of 7.00 and at temperature of 36.6 °C. It was found that Nafion addition to the electrocatalysts surface facilitates access of the cationic dopamine molecule to their active centers being attributed to Nafion cation permeability. Nafion-NiO250/GP exhibited higher activity towards the DOR reaction. The limit of detection (LOD) for the lower linear range of 0.5–10 μM was calculated to be 0.8 μM, with a sensitivity of 3.086 μA μM−1cm−2. Furthermore, the Nafion NiO250/GP/GC electrode exhibited high selectivity towards DA, as well as good repeatability and reproducibility with an acceptable level of deviation, and excellent storage stability. The six electrodes produced from the Nafion-NiO250/GP showed 8.28% reproducibility (RSD), indicating adequate behavior, while the same electrode after six measurements over a 30-day period showed an RSD of 5.50%, indicating a reliable electrode. Full article
(This article belongs to the Special Issue 15th Anniversary of Catalysts: Feature Papers in Electrocatalysis)
Show Figures

Figure 1

8 pages, 2407 KB  
Article
Estimation of Selection Intensity Against Dark Color Forms of the Spittlebug Philaenus spumarius (L.) in a Warming Climate
by Vinton Thompson
Insects 2026, 17(3), 263; https://doi.org/10.3390/insects17030263 - 1 Mar 2026
Viewed by 286
Abstract
Climate warming puts new selective pressures on natural populations, but there are few quantitative measurements of selection in natural populations over protracted time periods. Observations made at the beginning and end ofa 47-year cumulative increase of 2.7 °C in the mean September temperature [...] Read more.
Climate warming puts new selective pressures on natural populations, but there are few quantitative measurements of selection in natural populations over protracted time periods. Observations made at the beginning and end ofa 47-year cumulative increase of 2.7 °C in the mean September temperature in Northern Minnesota, USA, permit quantitative estimation of selection against a suite of alleles at a single locus determining the expressionof dark color forms in populations of the meadow spittlebug, Philaenus spumarius (L.) (Hemiptera: Cercopoidea: Aphrophoridae). Alternative methods of estimation of the selection coefficient s, a measure of the intensity of selection, produce values of s = 0.0125 and 0.0218, respectively, corresponding to a disadvantage of about one to two percent per year or, since P. spumarius is univoltine, per round of selection. The existence of a locus under selection presents an opportunity for molecular localization and characterization of the genetic locus determining color form. Philaenus spumarius is of particular interest in Europe, as it is the major local vector of the bacterial plant pathogen Xylella fastidiosa. Full article
(This article belongs to the Special Issue Effects of the Environmental Temperature on Insects)
Show Figures

Graphical abstract

22 pages, 6118 KB  
Article
Response Model and Experimental Analysis of a Walnut Vibration Harvesting System
by Yu Ru, Xiao Zhang, Yang Zhang, Fengxiang Liu, Yuquan Sun, Linyun Xu, Hongping Zhou and Haifeng Zhang
Agriculture 2026, 16(5), 551; https://doi.org/10.3390/agriculture16050551 - 28 Feb 2026
Viewed by 164
Abstract
This study investigates the vibration response and energy transfer characteristics of walnut trees in mechanical vibration harvesting, aiming to improve fruit detachment efficiency and reduce structural damage. Three walnut tree architectures were classified based on branching height, trunk stiffness, canopy size, and geometric [...] Read more.
This study investigates the vibration response and energy transfer characteristics of walnut trees in mechanical vibration harvesting, aiming to improve fruit detachment efficiency and reduce structural damage. Three walnut tree architectures were classified based on branching height, trunk stiffness, canopy size, and geometric regularity. A dynamic model of the trunk was established, modeled as an equivalent conical beam with Rayleigh damping, and the clamping point was simplified to a single-degree-of-freedom system. To quantify energy transfer, three indicators were introduced: energy transfer coefficient, energy attenuation rate, and trunk overload index (OLI). Sweep-frequency experiments (9–17 Hz) were conducted at a clamping height of 80 cm. Triaxial acceleration responses were measured, and branch kinetic energy was calculated. The model-predicted natural frequencies matched the experimental acceleration peaks well, identifying a frequency-sensitive band between 15 and 17 Hz. Significant differences in energy distribution were observed among the three tree architectures. Tree 1 exhibits intense energy concentration near the trunk, with rapid energy decay along branches and the highest canopy vibration index (OLI: 6.13), indicating the highest trunk overload risk. Tree 2 demonstrates whole-tree coordinated vibration and the lowest OLI value (2.10). Tree 3 possesses two sensitive frequency bands with relatively uniform energy distribution and an OLI of 2.89. Trunk stiffness, branching height, canopy structure, and geometric irregularities collectively determine energy distribution within resonance bands and overload risk. The proposed energy metrics and OLI provide quantitative guidance for selecting excitation frequencies and controlling operational duration during walnut vibration harvesting. Full article
(This article belongs to the Section Agricultural Technology)
Show Figures

Figure 1

24 pages, 8627 KB  
Article
Machine-Learning-Assisted Viscoelastic Characterization of PC/ABS Blends via Multi-Frequency Dynamic Mechanical Analysis
by Yancai Sun, Wenzhong Deng, Haoran Wang, Ranran Jian, Wenjuan Bai, Dianming Chu, Peiwu Hou and Yan He
Polymers 2026, 18(5), 599; https://doi.org/10.3390/polym18050599 - 28 Feb 2026
Viewed by 175
Abstract
This study combines multi-frequency dynamic mechanical analysis (DMA) with machine learning (ML) to characterize and predict the viscoelastic properties of a commercial polycarbonate/acrylonitrile–butadiene–styrene (PC/ABS) blend. DMA temperature sweeps at four frequencies (1–10 Hz) in single cantilever mode yielded a glass transition range of [...] Read more.
This study combines multi-frequency dynamic mechanical analysis (DMA) with machine learning (ML) to characterize and predict the viscoelastic properties of a commercial polycarbonate/acrylonitrile–butadiene–styrene (PC/ABS) blend. DMA temperature sweeps at four frequencies (1–10 Hz) in single cantilever mode yielded a glass transition range of 115.8–123.2 °C (E peak), frequency sensitivity of 7.18 °C/decade, and an apparent activation energy of 335±85 kJ mol1. Time–temperature superposition master curves were parameterized with a six-term Prony series (R2=0.998). Four data-driven models (RF, XGB, SVR, MLP) and a physics-informed NeuralWLF model were evaluated through a hierarchical validation framework. Temperature-blocked CV ranked MLP (R2¯=0.989) above RF (0.950) for interpolation; LOFO validation revealed that NeuralWLF achieved the best cross-frequency generalization (R2>0.92 for all targets) with interpretable WLF parameters (C112.2, C251.7 °C). A systematic block size sweep (5–30 °C) revealed a validation inflation effect in which MLP tanδR2 dropped from 0.986 to 0.592 as the gap-to-FWHM ratio increased from 0.5 to 3.1, establishing the gap/FWHM ratio as a quantitative validation stringency criterion. A physics–data crossover was identified at gap/FWHM 2: beyond this threshold, NeuralWLF outperformed all data-driven models in tanδ prediction by up to +0.300 in R2, while curriculum learning (freezing the WLF layer for 300 epochs) further improved the most stringent 30 °C validation from R2=0.660 to 0.731. The integrated framework demonstrates that honest evaluation of DMA–ML models requires validation gaps exceeding the characteristic feature width and introduces a quantifiable physics-data crossover criterion for selecting between data-driven and physics-informed architectures. Full article
Show Figures

Graphical abstract

18 pages, 1912 KB  
Article
Synergistic Enhancement of Electrochemical-Oxidative Chlorine-Free Bromine Extraction from Oil and Gas Field Water by Zero-Gap Electrolyzer and Carbon Cloth Electrode: A Study on Efficient, Selective Extraction and Resistance to Other Ions
by Shiyong Zhou, Rong Ji and Yuan Li
Materials 2026, 19(5), 850; https://doi.org/10.3390/ma19050850 - 25 Feb 2026
Viewed by 241
Abstract
Bromine, as a strategic fundamental chemical raw material, is crucial for modern industry, but the traditional chlorine displacement method poses safety risks in oilfield brine development and faces challenges like resource depletion and inefficient utilization. Addressing the need for high-concentration bromine brine development [...] Read more.
Bromine, as a strategic fundamental chemical raw material, is crucial for modern industry, but the traditional chlorine displacement method poses safety risks in oilfield brine development and faces challenges like resource depletion and inefficient utilization. Addressing the need for high-concentration bromine brine development in underground oilfields, this study developed an electrochemical oxidation-based chlorine-free bromine extraction technology. Leveraging the standard redox potential difference between Br and Cl (0.271 V), the effective potential window for selective Br oxidation was determined as 1.0–1.52 V (vs. SHE) via linear sweep voltammetry (LSV). Within this window, efficient and preferential oxidation of Br over Cl and OH was achieved. In simulated brine with high chloride and low bromide concentrations, a Br conversion rate of 92.3% was attained with no Cl2 generation. The self-designed zero-gap electrolyzer with carbon cloth as the anode reduced the reaction time by over 75% compared to a traditional H-type cell, oxidizing over 90% of Br within 12 min. Kinetic studies revealed that the reaction follows first-order kinetics, with current intensity positively correlated with Br concentration. Investigation of coexisting ions revealed that low concentrations of Cl promote the reaction, while high concentrations exert inhibitory effects. CO32− exhibits a weak promoting effect, and Ca2+/Mg2+ show negligible impact. Notably, organic matter (e.g., ethylene glycol) concentrations exceeding 80 mg/L substantially compromise bromine recovery efficiency. This technology provides a feasible solution for the safe and green development of high-concentration bromine resources and holds significant importance for the upgrading of the bromine chemical industry. Full article
Show Figures

Graphical abstract

20 pages, 11149 KB  
Article
Reduced-Order Modeling of Sweeping Jet Actuators Using Eigenvalue-Sorted Dynamic Mode Decomposition
by Shafi Al Salman Romeo, Mobashera Alam and Kursat Kara
Aerospace 2026, 13(2), 194; https://doi.org/10.3390/aerospace13020194 - 17 Feb 2026
Viewed by 383
Abstract
Sweeping jet actuators (SJAs) are promising for active flow control in aerospace systems, but integrating actuator-resolved unsteady CFD into full-configuration simulations is often impractical due to small geometric scales and O(102) Hz oscillations that demand fine grids and small [...] Read more.
Sweeping jet actuators (SJAs) are promising for active flow control in aerospace systems, but integrating actuator-resolved unsteady CFD into full-configuration simulations is often impractical due to small geometric scales and O(102) Hz oscillations that demand fine grids and small time steps. This work develops a reduced-order modeling (ROM) framework to generate time-resolved boundary conditions at the actuator exit from SJA flow data. Dynamic mode decomposition (DMD) is particularly attractive for this purpose because it provides a linear, data-driven input–output representation of the actuator effect, even though it does not explicitly model the underlying nonlinear switching mechanism. We introduce an eigenvalue-sorted dynamic mode decomposition (ES-DMD) method that performs stability-aware mode ranking based on the discrete-time DMD eigenvalues, prioritizing modes with (λ) closest to unity to retain near-neutrally stable oscillatory dynamics, improving robustness relative to conventional amplitude-based selections for high-frequency oscillatory flows. The method is evaluated across multiple operating conditions, with detailed analysis performed for the highest mass-flow case (m˙=0.01 lb/s), representing the most dynamically demanding condition considered. Across multiple operating conditions, ES-DMD yields consistent reconstructions of the dominant switching dynamics. For one-dimensional exit-plane profiles, combining ES-DMD with time-delay embedding enables accurate reconstruction and multi-period prediction using only 20 modes (7.6% of the full system rank). The proposed approach provides a practical pathway to incorporate unsteady SJA effects into large-scale aerospace CFD through compact, predictive boundary-condition models. Full article
(This article belongs to the Section Aeronautics)
Show Figures

Figure 1

31 pages, 2803 KB  
Article
Kinglet in the Poultry Court of Russia: Whole-Genome Insights into Ancestry, Genetic Variability, Selection Footprints and Candidate Genes in a Unique Local Chicken Breed Relative to Other Bantam/Dwarf Breeds
by Natalia V. Dementieva, Yuri S. Shcherbakov, Anatoli B. Vakhrameev and Michael N. Romanov
Animals 2026, 16(4), 642; https://doi.org/10.3390/ani16040642 - 17 Feb 2026
Viewed by 289
Abstract
Assessing genetic diversity in various native poultry breeds, including bantam/dwarf ones, is instrumental for their conservation as genetic resources, identifying their specific genetic features, and exploring the history of their genetic divergence. Rare chicken breeds are usually carriers of peculiar phenotypic traits, including [...] Read more.
Assessing genetic diversity in various native poultry breeds, including bantam/dwarf ones, is instrumental for their conservation as genetic resources, identifying their specific genetic features, and exploring the history of their genetic divergence. Rare chicken breeds are usually carriers of peculiar phenotypic traits, including adaptations to local conditions, disease resistance, and unique performance features. Here, we report for the first time SNP-based genetic characterization of the Russian Korolyok, translated as “kinglet,” relative to five other dwarf/small breeds: Cochin Bantam, Hamburg Bantam Silver Spangled, Polish White-crested Black, Red White-tailed Dwarf and Silkie White. We estimated phenotypes, heterozygosity, inbreeding, effective population size, and runs of homozygosity (ROHs). Some breeds had higher genetic diversity and others showed elevated inbreeding rates in their genomes. With lower effective population sizes (both presently and in the past), rare breeds came from a limited number of ancestors or were under strong selection pressure over many generations. Within 22 ROHs, we identified 26 prioritized candidate genes (GRB10, RPRD1A, APOOL, EAF2, SEMA5, HACD2, GALANT1, DACH2, CHM, POF1B, HDX, SLC15A2, PDIA5, SEC22, NR2F2, ARRDC4, IGF1R, SYNM, TMEM263, etc.). Our data offer whole-genome insights into genetic variability, history, phylogeny, selective sweeps, and candidate genes of a distinct indigenous Russian chicken breed and other bantam/dwarf breeds. Full article
(This article belongs to the Special Issue Genetic Diversity and Conservation of Local Poultry Breeds)
Show Figures

Figure 1

20 pages, 2304 KB  
Article
Genomic Insights into Adaptation of Lagerstroemia suprareticulata to Limestone Karst Habitats
by Shuo Zhang, Yi Li, Ying Xie, Xiaomei Deng and Ye Sun
Plants 2026, 15(4), 629; https://doi.org/10.3390/plants15040629 - 16 Feb 2026
Viewed by 487
Abstract
Lagerstroemia suprareticulata, an endemic ornamental species in limestone karst ecosystems of Guangxi—a global biodiversity hotspot—holds significant ecological value. However, habitat degradation and anthropogenic pressures have driven this species to the brink of extinction, leading to its classification as Endangered (EN) on the [...] Read more.
Lagerstroemia suprareticulata, an endemic ornamental species in limestone karst ecosystems of Guangxi—a global biodiversity hotspot—holds significant ecological value. However, habitat degradation and anthropogenic pressures have driven this species to the brink of extinction, leading to its classification as Endangered (EN) on the China Biodiversity Red List. To address this crisis, we conducted whole-genome resequencing to generate single-nucleotide polymorphisms (SNPs) for comprehensive analyses of genetic diversity, population structure, demographic history, and adaptive variation. Our results reveal four distinct genetic clusters in L. suprareticulata, all of which share a history of population expansion followed by contraction. Maximum entropy modeling (MaxEnt) projects a severe contraction in the range under high-carbon-emission scenarios. Selective sweep analysis identified genomic regions under positive selection, including those associated with protein homeostasis, metabolism, signal transduction, and developmental regulation. Genotype–environment association (GEA) analysis further identified adaptive SNPs linked to temperature and precipitation, which were enriched in genes regulating transmembrane transport, stress response, and the immune system. Additionally, risk of non-adaptedness (RONA) analysis identified high-risk populations. By integrating genomic data with advanced analytical approaches, this study enhances our understanding of the adaptive mechanisms of L. suprareticulata to limestone karst habitats and provides critical insights for its conservation. Full article
(This article belongs to the Section Plant Systematics, Taxonomy, Nomenclature and Classification)
Show Figures

Figure 1

21 pages, 1895 KB  
Article
Condition-Wise Robustness of Skeleton-Based Gait Sex Classification Under Smartphone Use, Occlusion, and Speed Variations
by A Hyun Jung, Yujin Oh, Ye Eun Kong, Min-Hyung Choi and Se Dong Min
Appl. Sci. 2026, 16(4), 1830; https://doi.org/10.3390/app16041830 - 12 Feb 2026
Viewed by 355
Abstract
Skeleton-based gait sex classification can reduce reliance on appearance cues, yet its robustness under everyday walking disturbances remains under-quantified. Using PsyMo 2D pose sequences (90° side view), we render Common Objects in Context (COCO) keypoints into compact grayscale skeleton images, segment sequences into [...] Read more.
Skeleton-based gait sex classification can reduce reliance on appearance cues, yet its robustness under everyday walking disturbances remains under-quantified. Using PsyMo 2D pose sequences (90° side view), we render Common Objects in Context (COCO) keypoints into compact grayscale skeleton images, segment sequences into fixed-length 15-frame clips, and classify them with a 3D residual convolutional neural network (CNN) under a subject-wise split shared across four aggregated conditions: overall (A), occlusion/carrying disturbance (B), speed variation (C), and smartphone use (D). To avoid an arbitrary decision rule, we select a global operating threshold on the validation set by sweeping τ to maximize macro-F1, apply it unchanged to the held-out test set, and report a threshold-sensitivity check. Robustness is audited via condition-wise confusion matrices, subgroup precision/recall with 95% subject-level bootstrap confidence intervals, and subject-level probability overlap. To contextualize condition-dependent behavior, we quantify joint-group attribution shifts using Gradient-weighted Class Activation Mapping (Grad-CAM) and examine a coarse arm-swing proxy under smartphone use. Subject-level test accuracy ranged from 0.761 to 0.870 across conditions A–D, with uncertainty summarized by 95% subject-level bootstrap confidence intervals; performance was lowest in B, with increased male→female errors. Overall, these results provide a transparent audit-and-interpretation framework for assessing skeleton-based gait sex classification under realistic walking perturbations in practical evaluation scenarios. Full article
Show Figures

Figure 1

16 pages, 1983 KB  
Article
Key Genomic Regions of Rice Cultivar GuiHeFeng and Its Derivatives Revealed by Genome-Wide Analysis
by Yu-Zhi Chen, Xin-Yu Hao, Yue-Xiong Zhang, Zeng-Feng Ma, Chi Liu, Xiao-Long Zhou, Min-Yi Wei, Bao-Xiang Qin, Yong Yan and Da-Hui Huang
Plants 2026, 15(3), 520; https://doi.org/10.3390/plants15030520 - 6 Feb 2026
Viewed by 360
Abstract
Rice is a widely cultivated staple crop that serves as the primary source of carbohydrates for more than half of the global population. Elite parents with superior agronomic traits play a crucial role in rice breeding systems. In this study, we performed whole-genome [...] Read more.
Rice is a widely cultivated staple crop that serves as the primary source of carbohydrates for more than half of the global population. Elite parents with superior agronomic traits play a crucial role in rice breeding systems. In this study, we performed whole-genome resequencing of the rice cultivar GuiHeFeng and its nine derivative lines, identifying a total of 6,633,507 high-quality single-nucleotide polymorphisms (SNPs). The percentage of GuiHeFeng traceable blocks (GTBs) in the nine derivatives ranged from 48.94% to 63.2%. Based on the SNP analysis, we found 1310 key GuiHeFeng traceable blocks (kGTBs), which were derived from GuiHeFeng and present in all nine derivatives. Moreover, 375 selective sweeps (SSWs) were identified, of which 20 were also located within the kGTBs. These 20 SSWs were regarded as key genomic regions (kGRs) for rice breeding. After the association test, 20 alleles including 17 genes were identified on the kGTBs, and 38 significant genes were found within the key genomic regions. This research identifies the genomic segments and agronomically important genes/QTLs that will serve as essential targets for genomic selection in rice breeding. Full article
Show Figures

Figure 1

19 pages, 2740 KB  
Article
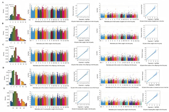
Genomic Signatures Underlying Environmental Adaptation and Reproductive Traits in the Tibetan Pig
by Mengqi Duan, Songyuan Zhang, Hang Jiao, Peng Shang, Chunli Li and Kejun Wang
Animals 2026, 16(3), 509; https://doi.org/10.3390/ani16030509 - 5 Feb 2026
Viewed by 325
Abstract
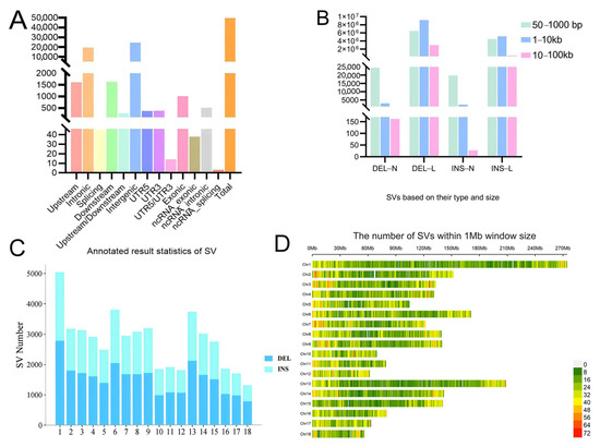
Background: The Tibetan pig, a highland breed with exceptional adaptability to harsh environments (cold, hypoxia, coarse feed) but poor growth/reproductive traits, was studied to uncover genetic mechanisms and support breeding improvements. Methods: We conducted de novo genome assembly of a male Tibetan pig [...] Read more.
Background: The Tibetan pig, a highland breed with exceptional adaptability to harsh environments (cold, hypoxia, coarse feed) but poor growth/reproductive traits, was studied to uncover genetic mechanisms and support breeding improvements. Methods: We conducted de novo genome assembly of a male Tibetan pig using stLFR sequencing, supplemented with ONT data, and compared the assembly to the Duroc pig genome (v11.1). Results: The assembled genome (2.25 Gb, contig N50 = 136.5 Mb, GC content = 41.74%, 94.16× coverage) showed 96.9% BUSCO completeness. Structural variant (SV) analysis identified 22,008 insertions and 27,639 deletions, with an SV genotyping accuracy of 0.9735. Selective sweep analysis highlighted adaptive genes: XIRP2 (cardiac function), KSR2/CACNA1A (fat metabolism), COL11A1 (cartilage), and ADORA2A (vascular regulation). Tibetan pigs exhibited the fewest and shortest runs of homozygosity (ROHs) among four breeds, with ROH-linked SNPs implicating lipid catabolism genes (LIPE, PNPLA2, MGLL, DGAT1). An SNP-based GWAS revealed reproductive trait associations: immune gene IL2RB, energy metabolism genes PRKAG2, ADGRA1, and PTPRN2, and growth genes SLIT2 and BMP6. SV analysis identified additional candidates: energy metabolism genes HAO2 and NRG4, growth genes MTUS2 and FGF12, and immune genes SCGB1A1 and C8A. Conclusions: This study provides a chromosome-level genome assembly of a male Tibetan pig (generated from stLFR and ONT data), and, through whole-genome resequencing of 124 Tibetan sows, identifies key genetic factors underlying Tibetan pigs’ environmental adaptability and reproductive limitations, enabling genomic strategies to enhance breeding efficiency while preserving adaptive traits. Full article
(This article belongs to the Section Animal Genetics and Genomics)
Show Figures

Figure 1

Back to TopTop