Sign in to use this feature.

Years

Between: -

Subjects

remove_circle_outline
remove_circle_outline
remove_circle_outline
remove_circle_outline

Journals

Article Types

Countries / Regions

Search Results (12)

Search Parameters:
Keywords = rubber dandelion

Order results
Result details
Results per page
Select all
Export citation of selected articles as:
38 pages, 4607 KB  
Review
Rubber-Based Sustainable Textiles and Potential Industrial Applications
by Bapan Adak, Upashana Chatterjee and Mangala Joshi
Textiles 2025, 5(2), 17; https://doi.org/10.3390/textiles5020017 - 8 May 2025
Cited by 1 | Viewed by 3606
Abstract
This review explores the evolving landscape of sustainable textile manufacturing, with a focus on rubber-based materials for various industrial applications. The textile and rubber industries are shifting towards eco-friendly practices, driven by environmental concerns and the need to reduce carbon footprints. The integration [...] Read more.
This review explores the evolving landscape of sustainable textile manufacturing, with a focus on rubber-based materials for various industrial applications. The textile and rubber industries are shifting towards eco-friendly practices, driven by environmental concerns and the need to reduce carbon footprints. The integration of sustainable textiles in rubber-based products, such as tires, conveyor belts, and defense products, is becoming increasingly prominent. This review discusses the adoption of natural fibers like flax, jute, and hemp, which offer biodegradability and improved mechanical properties. Additionally, it highlights sustainable elastomer sources, including natural rubber from Hevea brasiliensis and alternative plants like Guayule and Russian dandelion, as well as bio-based synthetic rubbers derived from terpenes and biomass. The review also covers sustainable additives, such as silica fillers, nanoclay, and bio-based plasticizers, which enhance performance while reducing environmental impact. Textile–rubber composites offer a cost-effective alternative to traditional fiber-reinforced polymers when high flexibility and impact resistance are needed. Rubber matrices enhance fatigue life under cyclic loading, and sustainable textiles like jute can reduce environmental impact. The manufacturing process involves rubber preparation, composite assembly, consolidation/curing, and post-processing, with precise control over temperature and pressure during curing being critical. These composites are versatile and robust, finding applications in tires, conveyor belts, insulation, and more. The review also highlights the advantages of textile–rubber composites, innovative recycling and upcycling initiatives, addressing current challenges and outlining future perspectives for achieving a circular economy in the textile and rubber sectors. Full article
Show Figures

Graphical abstract

16 pages, 4991 KB  
Article
Isolation and Functional Characterization of the MADS-Box Gene AGAMOUS-LIKE 24 in Rubber Dandelion (Taraxacum kok-saghyz Rodin)
by Yijiao Cai, Wei Yang, Jin Yue, Jiaqi Chen, Jianfeng Xing, Xue Yang, De Ye, Chaorong Tang and Hui Liu
Int. J. Mol. Sci. 2025, 26(5), 2271; https://doi.org/10.3390/ijms26052271 - 4 Mar 2025
Cited by 2 | Viewed by 924
Abstract
Rubber dandelion (Taraxacum kok-saghyz Rodin, TKS), also referred to as Russian dandelion, is one of the most promising natural rubber (NR)-producing plants that produce high-quality NR comparable to that from the Pará rubber tree (Hevea brasiliensis, Hb), currently the only [...] Read more.
Rubber dandelion (Taraxacum kok-saghyz Rodin, TKS), also referred to as Russian dandelion, is one of the most promising natural rubber (NR)-producing plants that produce high-quality NR comparable to that from the Pará rubber tree (Hevea brasiliensis, Hb), currently the only commercial source. It needs further breeding to improve the agricultural traits. However, little has been known about the genetic mechanisms underlying the regulation of floral induction and flower development in TKS, an important trait that remains to be improved for commercial production. The MADS-box gene AGAMOUS-LIKE 24 (AGL24) plays important roles in floral induction and flower development. As the first step in understanding its roles in TKS, this study isolated and characterized the AGL24-homologous gene TkAGL24 in TKS. The TkAGL24 gene had a 705 bp coding sequence (CDS) that encoded a protein of 234 amino acids containing the conserved classic MADS-box type II domain and K-box domain, sharing 55.32% protein sequence identity with the AtAGL24 protein from Arabidopsis. TkAGL24 was highly expressed in leaf, latex, root, and peduncle but rarely or not in mature flower. The TkAGL24 protein was located in the nucleus and cytoplasm and did not have transcription activation activity in yeast cells. The overexpression of TkAGL24 in Arabidopsis could promote flowering and cause the abnormal development of flowers, similar to other AGL24-homologous genes from other species. Furthermore, the overexpression of TkAGL24 in TKS also affected the development of ligulate flowers. These results suggested that the cloned TkAGL24 gene is functional and may play important roles in floral induction and flower development in TKS, providing an insight into the possibility for the further studies of its roles and application to breeding. Full article
(This article belongs to the Section Molecular Plant Sciences)
Show Figures

Figure 1

20 pages, 9445 KB  
Article
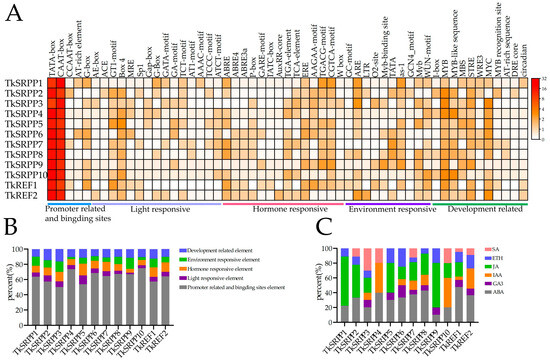
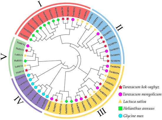
Genome-Wide Analysis of the SRPP/REF Gene Family in Taraxacum kok-saghyz Provides Insights into Its Expression Patterns in Response to Ethylene and Methyl Jasmonate Treatments
by Huan He, Jiayin Wang, Zhuang Meng, Paul P. Dijkwel, Pingping Du, Shandang Shi, Yuxuan Dong, Hongbin Li and Quanliang Xie
Int. J. Mol. Sci. 2024, 25(13), 6864; https://doi.org/10.3390/ijms25136864 - 22 Jun 2024
Cited by 6 | Viewed by 1880
Abstract
Taraxacum kok-saghyz (TKS) is a model plant and a potential rubber-producing crop for the study of natural rubber (NR) biosynthesis. The precise analysis of the NR biosynthesis mechanism is an important theoretical basis for improving rubber yield. The small rubber particle protein (SRPP) [...] Read more.
Taraxacum kok-saghyz (TKS) is a model plant and a potential rubber-producing crop for the study of natural rubber (NR) biosynthesis. The precise analysis of the NR biosynthesis mechanism is an important theoretical basis for improving rubber yield. The small rubber particle protein (SRPP) and rubber elongation factor (REF) are located in the membrane of rubber particles and play crucial roles in rubber biosynthesis. However, the specific functions of the SRPP/REF gene family in the rubber biosynthesis mechanism have not been fully resolved. In this study, we performed a genome-wide identification of the 10 TkSRPP and 2 TkREF genes’ family members of Russian dandelion and a comprehensive investigation on the evolution of the ethylene/methyl jasmonate-induced expression of the SRPP/REF gene family in TKS. Based on phylogenetic analysis, 12 TkSRPP/REFs proteins were divided into five subclades. Our study revealed one functional domain and 10 motifs in these proteins. The SRPP/REF protein sequences all contain typical REF structural domains and belong to the same superfamily. Members of this family are most closely related to the orthologous species T. mongolicum and share the same distribution pattern of SRPP/REF genes in T. mongolicum and L. sativa, both of which belong to the family Asteraceae. Collinearity analysis showed that segmental duplication events played a key role in the expansion of the TkSRPP/REFs gene family. The expression levels of most TkSRPP/REF members were significantly increased in different tissues of T. kok-saghyz after induction with ethylene and methyl jasmonate. These results will provide a theoretical basis for the selection of candidate genes for the molecular breeding of T. kok-saghyz and the precise resolution of the mechanism of natural rubber production. Full article
(This article belongs to the Section Molecular Biology)
Show Figures

Figure 1

19 pages, 3892 KB  
Article
The Soils of Natural (In Situ) Coenopopulations of Taraxacum kok-saghyz L.E. Rodin in Kazakhstan
by Kairat Uteulin, Beibut Suleimenov and Konstantin Pachikin
Agronomy 2023, 13(11), 2737; https://doi.org/10.3390/agronomy13112737 - 30 Oct 2023
Cited by 5 | Viewed by 1737
Abstract
This article studies the morphological and physicochemical properties of soils in the natural habitat of dandelion kok-saghyz (Taraxacum kok-saghyz L.E. Rodin) (TKS)—a source of high-quality rubber. The purpose of the work is to study the natural soil habitat of dandelion TKS in [...] Read more.
This article studies the morphological and physicochemical properties of soils in the natural habitat of dandelion kok-saghyz (Taraxacum kok-saghyz L.E. Rodin) (TKS)—a source of high-quality rubber. The purpose of the work is to study the natural soil habitat of dandelion TKS in comparison with the nearby area where TKS is absent. The methods of soil research are comparative, geographical, morphological, and analytical. Soil sections were laid down and georeferenced, and relief, vegetation, and morphological structures of soil profiles by genetic horizons were described. A database of the physical and chemical properties of soils by horizon was created. Landscapes and soil conditions of in situ populations have been studied in the Kegen District of the Almaty region in the territory of the Kegen River floodplain, in the areas of the Jalauly and Kegen villages, and in the zone of groundwater inclination north of Saryzhas village. The natural soil habitat of TKS was studied. It was found that TKS grows in conditions of moisture floodplains of intermountain valleys on saline floodplain meadowy soils of a sulfate–sodium composition with a high content of total humus and nutrient elements in an alkaline environment. Full article
Show Figures

Figure 1

19 pages, 1808 KB  
Review
Molecular Genetic Research and Genetic Engineering of Taraxacum kok-saghyz L.E. Rodin
by Bulat Kuluev, Kairat Uteulin, Gabit Bari, Elvina Baimukhametova, Khalit Musin and Alexey Chemeris
Plants 2023, 12(8), 1621; https://doi.org/10.3390/plants12081621 - 12 Apr 2023
Cited by 20 | Viewed by 4875
Abstract
Natural rubber (NR) remains an indispensable raw material with unique properties that is used in the manufacture of a large number of products and the global demand for it is growing every year. The only industrially important source of NR is the tropical [...] Read more.
Natural rubber (NR) remains an indispensable raw material with unique properties that is used in the manufacture of a large number of products and the global demand for it is growing every year. The only industrially important source of NR is the tropical tree Hevea brasiliensis (Willd. ex A.Juss.) Müll.Arg., thus alternative sources of rubber are required. For the temperate zone, the most suitable source of high quality rubber is the Russian (Kazakh) dandelion Taraxacum kok-saghyz L.E. Rodin (TKS). An obstacle to the widespread industrial cultivation of TKS is its high heterozygosity, poor growth energy, and low competitiveness in the field, as well as inbreeding depression. Rapid cultivation of TKS requires the use of modern technologies of marker-assisted and genomic selection, as well as approaches of genetic engineering and genome editing. This review is devoted to describing the progress in the field of molecular genetics, genomics, and genetic engineering of TKS. Sequencing and annotation of the entire TKS genome made it possible to identify a large number of SNPs, which were subsequently used in genotyping. To date, a total of 90 functional genes have been identified that control the rubber synthesis pathway in TKS. The most important of these proteins are part of the rubber transferase complex and are encoded by eight genes for cis-prenyltransferases (TkCPT), two genes for cis-prenyltransferase-like proteins (TkCPTL), one gene for rubber elongation factor (TkREF), and nine genes for small rubber particle proteins (TkSRPP). In TKS, genes for enzymes of inulin metabolism have also been identified and genome-wide studies of other gene families are also underway. Comparative transcriptomic and proteomic studies of TKS lines with different accumulations of NR are also being carried out, which help to identify genes and proteins involved in the synthesis, regulation, and accumulation of this natural polymer. A number of authors already use the knowledge gained in the genetic engineering of TKS and the main goal of these works is the rapid transformation of the TKS into an economically viable rubber crop. There are no great successes in this area so far, therefore work on genetic transformation and genome editing of TKS should be continued, considering the recent results of genome-wide studies. Full article
(This article belongs to the Special Issue Recent Advances in Plant Genomics and Transcriptome Analysis)
Show Figures

Figure 1

19 pages, 5870 KB  
Article
Genome-Wide Identification and Spatial Expression Analysis of Histone Modification Gene Families in the Rubber Dandelion Taraxacum kok-saghyz
by Francesco Panara, Carlo Fasano, Loredana Lopez, Andrea Porceddu, Paolo Facella, Elio Fantini, Loretta Daddiego and Giorgio Perrella
Plants 2022, 11(16), 2077; https://doi.org/10.3390/plants11162077 - 9 Aug 2022
Cited by 9 | Viewed by 3285
Abstract
Taraxacum kok-saghyz (Tks), also known as the Russian dandelion, is a recognized alternative source of natural rubber quite comparable, for quality and use, to the one obtained from the so-called rubber tree, Hevea brasiliensis. In addition to that, Tks roots [...] Read more.
Taraxacum kok-saghyz (Tks), also known as the Russian dandelion, is a recognized alternative source of natural rubber quite comparable, for quality and use, to the one obtained from the so-called rubber tree, Hevea brasiliensis. In addition to that, Tks roots produce several other compounds, including inulin, whose use in pharmaceutical and dietary products is quite extensive. Histone-modifying genes (HMGs) catalyze a series of post-translational modifications that affect chromatin organization and conformation, which, in turn, regulate many downstream processes, including gene expression. In this study, we present the first analysis of HMGs in Tks. Altogether, we identified 154 putative Tks homologs: 60 HMTs, 34 HDMs, 42 HATs, and 18 HDACs. Interestingly, whilst most of the classes showed similar numbers in other plant species, including M. truncatula and A. thaliana, HATs and HMT-PRMTs were indeed more abundant in Tks. Composition and structure analysis of Tks HMG proteins showed, for some classes, the presence of novel domains, suggesting a divergence from the canonical HMG model. The analysis of publicly available transcriptome datasets, combined with spatial expression of different developmental tissues, allowed us to identify several HMGs with a putative role in metabolite biosynthesis. Overall, our work describes HMG genomic organization and sets the premises for the functional characterization of epigenetic modifications in rubber-producing plants. Full article
(This article belongs to the Special Issue 10th Anniversary of Plants—Recent Advances and Perspectives)
Show Figures

Graphical abstract

17 pages, 2071 KB  
Article
Microscopic and Transcriptomic Analysis of Pollination Processes in Self-Incompatible Taraxacum koksaghyz
by Tassilo Erik Wollenweber, Nicole van Deenen, Kai-Uwe Roelfs, Dirk Prüfer and Christian Schulze Gronover
Plants 2021, 10(3), 555; https://doi.org/10.3390/plants10030555 - 16 Mar 2021
Cited by 12 | Viewed by 3710
Abstract
The transition of the Russian dandelion Taraxacum koksaghyz (Asteraceae) to a profitable, alternative crop producing natural rubber and inulin requires the optimization of several agronomic traits, cultivation conditions and harvesting procedures to improve the yield. However, efficient breeding is hindered by the obligatory [...] Read more.
The transition of the Russian dandelion Taraxacum koksaghyz (Asteraceae) to a profitable, alternative crop producing natural rubber and inulin requires the optimization of several agronomic traits, cultivation conditions and harvesting procedures to improve the yield. However, efficient breeding is hindered by the obligatory sexual outcrossing of this species. Several other asters have been investigated to determine the mechanism of self-incompatibility, but the underlying molecular basis remains unclear. We therefore investigated the self-pollination and cross-pollination of two compatible T. koksaghyz varieties (TkMS2 and TkMS3) by microscopy and transcriptomic analysis to shed light on the pollination process. Self-pollination showed typical sporophytic self-incompatibility characteristics, with the rare pollen swelling at the pollen tube apex. In contrast, cross-pollination was characterized by pollen germination and penetration of the stigma by the growing pollen tubes. RNA-Seq was used to profile gene expression in the floret tissue during self-pollination and cross-pollination, and the differentially expressed genes were identified. This revealed three candidates for the early regulation of pollination in T. koksaghyz, which can be used to examine self-incompatibility mechanisms in more detail and to facilitate breeding programs. Full article
(This article belongs to the Special Issue Self-Incompatibility in Plants)
Show Figures

Figure 1

14 pages, 3843 KB  
Article
Comparison of Morphological Characteristics and Determination of Different Patterns for Rubber Particles in Dandelion and Different Rubber Grass Varieties
by Boxuan Yuan, Guohua Ding, Junjun Ma, Lingling Wang, Li Yu, Xueyu Ruan, Xueyan Zhang, Wangfeng Zhang, Xuchu Wang and Quanliang Xie
Plants 2020, 9(11), 1561; https://doi.org/10.3390/plants9111561 - 13 Nov 2020
Cited by 14 | Viewed by 4851
Abstract
Russian dandelion Taraxacum kok-saghyz (TKS) is one promising alternative crop for natural rubber production. However, it is easily confused with other dandelions. In this study, we performed a systematical comparison of the morphological characteristics for different TKS varieties and common dandelion Taraxacum officinale [...] Read more.
Russian dandelion Taraxacum kok-saghyz (TKS) is one promising alternative crop for natural rubber production. However, it is easily confused with other dandelions. In this study, we performed a systematical comparison of the morphological characteristics for different TKS varieties and common dandelion Taraxacum officinale (TO). Our results demonstrated that several obvious differences in morphology can be found between TKS and TO. TO leaf is a pinnate shape, its margin is heavily jagged and its base is cuneate, but TKS leaf is more cuneate and its leaf margin is nearly smooth and round. There are obvious differences for the outer bracts of TO and TKS flower buds. TKS bracts are oblanceolate, apex obtuse, margin smooth and sinuate, and its outer layer of flower buds and faceplate involucre sepal is buckled inward to form a certain angle. TKS is self-incompatible, and its seeds are spindle-shaped achene and show upright plumpness. A large amount of laticifer cells and rubber particles can be detected from many TKS tissues, and dry roots of TKS contain high contents of natural rubber. Laticifer cells and rubber particles can only be examined in the vein, stem, and roots of TKS. Our statical results also revealed that the numbers of laticifer cells and rubber particles have a positive relationship with the rubber content in TKS roots. These morphological features can help us to easily distinguish TKS from common dandelion and approximately estimate the rubber content in the roots of different TKS varieties for TKS breeding in future. Full article
(This article belongs to the Section Plant Systematics, Taxonomy, Nomenclature and Classification)
Show Figures

Graphical abstract

13 pages, 1366 KB  
Article
Lipid Composition of Latex and Rubber Particles in Hevea brasiliensis and Taraxacum kok-saghyz
by Sung Woo Bae, Sunghee Jung, Sang Chul Choi, Mi Young Kim and Stephen Beungtae Ryu
Molecules 2020, 25(21), 5110; https://doi.org/10.3390/molecules25215110 - 3 Nov 2020
Cited by 21 | Viewed by 4784
Abstract
Natural rubber is usually synthesized in the rubber particles present in the latex of rubber-producing plants such as the Pará rubber tree (Hevea brasiliensis) and rubber dandelion (Taraxacum kok-saghyz). Since the detailed lipid compositions of fresh latex and rubber [...] Read more.
Natural rubber is usually synthesized in the rubber particles present in the latex of rubber-producing plants such as the Pará rubber tree (Hevea brasiliensis) and rubber dandelion (Taraxacum kok-saghyz). Since the detailed lipid compositions of fresh latex and rubber particles of the plants are poorly known, the present study reports detailed compound lipid composition, focusing on phospholipids and galactolipids in the latex and rubber particles of the plants. In the fresh latex and rubber particles of both plants, phospholipids were much more dominant (85–99%) compared to galactolipids. Among the nine classes of phospholipids, phosphatidylcholines (PCs) were most abundant, at ~80%, in both plants. Among PCs, PC (36:4) and PC (34:2) were most abundant in the rubber tree and rubber dandelion, respectively. Two classes of galactolipids, monogalactosyl diacylglycerol and digalactosyl diacylglycerol, were detected as 12% and 1%, respectively, of total compound lipids in rubber tree, whereas their percentages in the rubber dandelion were negligible (< 1%). Overall, the compound lipid composition differed only slightly between the fresh latex and the rubber particles of both rubber plants. These results provide fundamental data on the lipid composition of rubber particles in two rubber-producing plants, which can serve as a basis for artificial rubber particle production in the future. Full article
Show Figures

Figure 1

15 pages, 3393 KB  
Article
Inflorescence Development and Floral Organogenesis in Taraxacum kok-saghyz
by Carolina Schuchovski, Tea Meulia, Bruno Francisco Sant’Anna-Santos and Jonathan Fresnedo-Ramírez
Plants 2020, 9(10), 1258; https://doi.org/10.3390/plants9101258 - 24 Sep 2020
Cited by 10 | Viewed by 7745
Abstract
Rubber dandelion (Taraxacum kok-saghyz Rodin; TK) has received attention for its natural rubber content as a strategic biomaterial, and a promising, sustainable, and renewable alternative to synthetic rubber from fossil carbon sources. Extensive research on the domestication and rubber content of TK [...] Read more.
Rubber dandelion (Taraxacum kok-saghyz Rodin; TK) has received attention for its natural rubber content as a strategic biomaterial, and a promising, sustainable, and renewable alternative to synthetic rubber from fossil carbon sources. Extensive research on the domestication and rubber content of TK has demonstrated TK’s potential in industrial applications as a relevant natural rubber and latex-producing alternative crop. However, many aspects of its biology have been neglected in published studies. For example, floral development is still poorly characterized. TK inflorescences were studied by scanning electron microscopy. Nine stages of early inflorescence development are proposed, and floral micromorphology is detailed. Individual flower primordia development starts at the periphery and proceeds centripetally in the newly-formed inflorescence meristem. Floral organogenesis begins in the outermost flowers of the capitulum, with corolla ring and androecium formation. Following, pappus primordium—forming a ring around the base of the corolla tube—and gynoecium are observed. The transition from vegetative to inflorescence meristem was observed 21 days after germination. This description of inflorescence and flower development in TK sheds light on the complex process of flowering, pollination, and reproduction. This study will be useful for genetics, breeding, systematics, and development of agronomical practices for this new rubber-producing crop. Full article
(This article belongs to the Special Issue Floral Biology)
Show Figures

Graphical abstract

12 pages, 1679 KB  
Article
Oxidosqualene Cyclase Knock-Down in Latex of Taraxacum koksaghyz Reduces Triterpenes in Roots and Separated Natural Rubber
by Nicole van Deenen, Kristina Unland, Dirk Prüfer and Christian Schulze Gronover
Molecules 2019, 24(15), 2703; https://doi.org/10.3390/molecules24152703 - 25 Jul 2019
Cited by 12 | Viewed by 4846
Abstract
In addition to natural rubber (NR), several triterpenes are synthesized in laticifers of the Russian dandelion (Taraxacum koksaghyz). Detailed analysis of NR and resin contents revealed different concentrations of various pentacyclic triterpenes such as α-, β-amyrin and taraxasterol, which strongly affect [...] Read more.
In addition to natural rubber (NR), several triterpenes are synthesized in laticifers of the Russian dandelion (Taraxacum koksaghyz). Detailed analysis of NR and resin contents revealed different concentrations of various pentacyclic triterpenes such as α-, β-amyrin and taraxasterol, which strongly affect the mechanical properties of the resulting rubber material. Therefore, the reduction of triterpene content would certainly improve the industrial applications of dandelion NR. We developed T. koksaghyz plants with reduced triterpene contents by tissue-specific downregulation of major laticifer-specific oxidosqualene cyclases (OSCs) by RNA interference, resulting in an almost 67% reduction in the triterpene content of NR. Plants of the T1 generation showed no obvious phenotypic changes and the rubber yield also remained unaffected. Hence, this study will provide a solid basis for subsequent modern breeding programs to develop Russian dandelion plants with low and stable triterpene levels. Full article
(This article belongs to the Special Issue Plant Isoprenoids)
Show Figures

Figure 1

15 pages, 3304 KB  
Article
Progress in Direct Seeding of an Alternative Natural Rubber Plant, Taraxacum kok-saghyz (L.E. Rodin)
by Harold M. Keener, Ajay Shah, Mike Klingman, Scott Wolfe, Dan Pote and Ron Fioritto
Agronomy 2018, 8(9), 182; https://doi.org/10.3390/agronomy8090182 - 12 Sep 2018
Cited by 7 | Viewed by 5423
Abstract
Natural rubber (NR) is currently sourced from a single species Hevea brasiliensis, which is primarily grown in Southeast Asia and Africa. The Taraxacum kok-saghyz (L.E. Rodin) (TK) plant, which grows in temperate climates and has NR in its roots, has been identified [...] Read more.
Natural rubber (NR) is currently sourced from a single species Hevea brasiliensis, which is primarily grown in Southeast Asia and Africa. The Taraxacum kok-saghyz (L.E. Rodin) (TK) plant, which grows in temperate climates and has NR in its roots, has been identified as an additional source for NR in the future. A major challenge to TK becoming a crop is direct seeding. This paper presents research on determining strategies for improving establishment of TK through direct seeding. Field trials were conducted in 2014 and 2015 in Ohio on a Wooster silt loam soil (2.4–2.9% OM) using “wild” TK seed. The study evaluated the impacts of different planting dates (April and May), planter types (broadcasting raw seed and drilling pelleted seed), companion crops, and compost mulch strips on plant stands (i.e., visible TK plant/TK seed drop). Results indicated that drilling of pelleted seed to a depth of 0.6 cm into a thin layer (<1.27 cm) of compost mulch after soil temperatures reach 16 °C (mid-May in Northern Ohio) would give the highest stand by the fall harvest season. These studies provide insight into direct seeding of TK and a baseline to use for evaluating future generations of TK. Full article
Show Figures

Figure 1

Back to TopTop