Sign in to use this feature.

Years

Between: -

Subjects

remove_circle_outline
remove_circle_outline
remove_circle_outline
remove_circle_outline
remove_circle_outline

Journals

Article Types

Countries / Regions

Search Results (5)

Search Parameters:
Keywords = river–riparian interface

Order results
Result details
Results per page
Select all
Export citation of selected articles as:
14 pages, 1977 KB  
Article
Assessing Riparian Evapotranspiration Dynamics in a Water Conflict Region in Nebraska, USA
by Ivo Z. Gonçalves, Burdette Barker, Christopher M. U. Neale, Derrel L. Martin and Sammy Z. Akasheh
Water 2025, 17(20), 2949; https://doi.org/10.3390/w17202949 - 13 Oct 2025
Viewed by 449
Abstract
The escalating pressure on water resources in agricultural regions has become a catalyst for water conflicts. The adoption of innovative approaches to estimate actual evapotranspiration (ETa) offers potential solutions to mitigate conflicts related to water usage. This research presents the application of a [...] Read more.
The escalating pressure on water resources in agricultural regions has become a catalyst for water conflicts. The adoption of innovative approaches to estimate actual evapotranspiration (ETa) offers potential solutions to mitigate conflicts related to water usage. This research presents the application of a remote sensing-based methodology for estimating actual evapotranspiration (ETa) based on a two-source energy balance model (TSEB) for riparian vegetation in Nebraska, US using the Spatial EvapoTranspiration Modeling Interface (SETMI). Estimated results through SETMI and field data using the eddy covariance system (EC) considering the period 2008–2013 were used to validate the energy balance components and ETa. Modeled energy balance components showed a strong correlation to the ground data from EC, with ET presenting R2 equal to 0.96 and RMSE of 0.73 mm.d−1. In 2012, the lowest adjusted crop coefficient (Kcadj) values were observed across all land covers, with a mean value of 0.49. The years 2013 and 2012, due to the dry conditions, recorded the highest accumulated ETa values (706 mm and 664 mm, respectively). Soybeans and corn exhibited the highest ETa values, recording 699 mm and 773 mm, respectively. Corn and soybeans, together accounting for a substantial portion of the land cover at 15% and 3%, respectively, play a significant role. Given that most fields cultivating these crops are irrigated, both pumped groundwater and surface water directly impact the water source of the Republican River. The SETMI model has generated appropriate estimated daily ETa values, thereby affirming the model’s utility as a tool for assisting water management and decision-makers in riparian zones. Full article
(This article belongs to the Special Issue Applied Remote Sensing in Irrigated Agriculture)
Show Figures

Figure 1

20 pages, 4477 KB  
Article
Revetment Affects Nitrogen Removal and N2O Emission at the Urban River–Riparian Interface
by Zihao Man, Changkun Xie, Ruiyuan Jiang, Jin Wang, Yifeng Qin and Shengquan Che
Land 2024, 13(8), 1310; https://doi.org/10.3390/land13081310 - 19 Aug 2024
Viewed by 1456
Abstract
River–riparian interface (RRI) plays a crucial role in nitrogen removal and N2O emissions, but different revetment constructions can significantly alter the associated outcomes. Identifying which type of revetment can reduce N2O emissions while still removing nitrogen is a key [...] Read more.
River–riparian interface (RRI) plays a crucial role in nitrogen removal and N2O emissions, but different revetment constructions can significantly alter the associated outcomes. Identifying which type of revetment can reduce N2O emissions while still removing nitrogen is a key issue in urban development. This study constructed three types of revetments along the same river section, and measured soil, vegetation, microbial, denitrification, and N2O emission characteristics to explore the synergistic effects of revetment types on nitrogen removal and N2O emissions. The study showed that revetments affected nitrogen removal and N2O emissions in RRI by influencing denitrification. nirK mainly affected nitrogen removal, while nosZII mainly influenced N2O emissions. Environmental factors in the permeable revetment led to significantly higher gene abundances of nirK and nosZII compared to those in the natural and impermeable revetments. As a result, the denitrification potential of the permeable revetment (34.32 ± 1.17 mg/(kg·d)) was 22.43% and 8.84% higher than those of the natural and impermeable revetments, respectively. The N2O emission rate (0.35 ± 0.01 mg/(m2·h)) was 29.22% and 22.19% lower than those of the natural and impermeable revetments, respectively. Permeable revetment could have been the best for the nitrogen removal and N2O emission reduction. These results provide a theoretical basis and guidance for urban ecological construction. Full article
(This article belongs to the Special Issue Climate Mitigation Potential of Urban Ecological Restoration)
Show Figures

Figure 1

17 pages, 12607 KB  
Article
A Reflection on the Implementation of a Waterfront Greenway from a Social–Ecological Perspective: A Case Study of Huangyan-Taizhou in China
by Huang Huang, Jiaxin Qi, Suili Xiao, Wolfgang Wende and Yingdu Xin
Land 2024, 13(7), 989; https://doi.org/10.3390/land13070989 - 4 Jul 2024
Cited by 3 | Viewed by 2546
Abstract
In recent years, awareness has grown of the vital importance of ecological systems, provoking increased research into how to improve their resilience. Here, one popular new technical/management solution is the creation of greenways along riversides. In practice, however, the practical outcomes of such [...] Read more.
In recent years, awareness has grown of the vital importance of ecological systems, provoking increased research into how to improve their resilience. Here, one popular new technical/management solution is the creation of greenways along riversides. In practice, however, the practical outcomes of such greenways have sometimes been disappointing due to an excessive focus on technical solutions at the expense of a sufficient consideration of the social impact. This study intends to reflect on the problem by looking at the dynamics of land use for ecosystem functions at the macro scale as well as the relationship between the implementation of greenways and the local demand for diverse everyday activities, in particular, recreation opportunities, at the micro scale. Based on this, it aims to reveal practical solutions to bridge ecological usages and everyday needs that achieve better preservation and services of ecosystems. Taking the greenways along the Yongning River (YRG), which runs through the urban–rural areas and the urban–rural interface of Huangyan-Taizhou, as a case study, GIS analysis and anthropology approaches were applied. The results show that the YRG has systematically improved the riparian ecosystems by better connecting the eco-land use and preserving the waterfront. At the same time, its ability to fulfil the large potential for leisure and recreation services needs to improve. Residents living in different parts of the city had disparate requirements depending on their patterns of daily behaviour. We conclude that the successful implementation of greenways in cities should not only consider technological and nature-based solutions but also consider the socio-cultural background. The diversity of local needs regarding everyday activities and recreation will lead to an equivalent diversity in riparian landscape design. Full article
(This article belongs to the Special Issue Human–Nature Relations in Urban Landscape Planning)
Show Figures

Figure 1

14 pages, 2462 KB  
Article
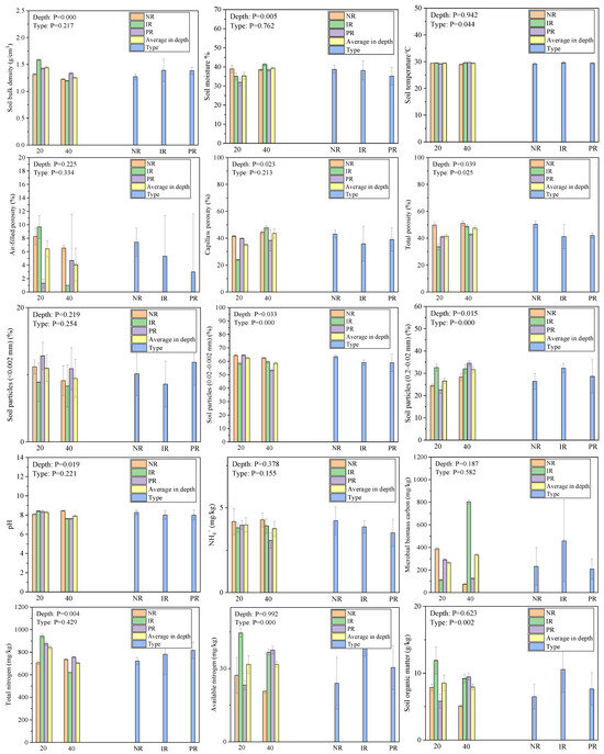
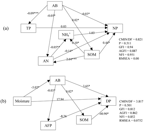
Effects of Revetments on Nitrification and Denitrification Potentials in the Urban River–Riparian Interface
by Zihao Man, Changkun Xie, Yifeng Qin and Shengquan Che
Land 2024, 13(3), 333; https://doi.org/10.3390/land13030333 - 6 Mar 2024
Cited by 4 | Viewed by 1780
Abstract
River–riparian interfaces (RRIs) are not only an important type of urban land but also a key area for mitigating and controlling urban river nitrogen pollution. However, the material and energy exchange dynamics in the natural interaction between rivers and RRIs undergo changes due [...] Read more.
River–riparian interfaces (RRIs) are not only an important type of urban land but also a key area for mitigating and controlling urban river nitrogen pollution. However, the material and energy exchange dynamics in the natural interaction between rivers and RRIs undergo changes due to the introduction of recently constructed revetments, affecting the nitrogen cycling of the RRI, and the impact of revetments on the control and mitigation of river nitrogen pollution in an RRI is unknown. Therefore, RRI soil properties, nitrification potentials (NPs), and denitrification potentials (DPs) were measured in natural, permeable, and impervious revetments in this study. Furthermore, structural equation models were developed to investigate the potential mechanism of the revetment’s impact on RRI NPs and DPs. The NPs of the natural revetment (NR) (7.22 mg/(kg·d)) were 2.20 and 2.16 times that of the impervious revetment (IR) and permeable revetments (PRs), respectively. The most important influencing factors of NPs were the aboveground biomass (AB) and available nitrogen. Similarly, the denitrification potential (DP) of the PR was 3.41 and 2.03 times that of the NR (22.44 mg/(kg·d)) followed by the IR (37.59 mg/(kg·d)). Furthermore, the AB had the greatest direct and total benefit on the DP, and nitrate may be a factor limiting the denitrification process. A revetment primarily disturbs the anaerobic environment and soil properties at RRIs, as well as changing the nitrification and denitrification potentials via soil erosion, solute exchange, and dry–wet alternation. These research results furnish a theoretical foundation for the restoration of urban rivers’ ecology and additionally provide benchmarks for sustainable development in urban areas. Full article
Show Figures

Figure 1

32 pages, 24343 KB  
Review
Remote Sensing of Riparian Ecosystems
by Miloš Rusnák, Tomáš Goga, Lukáš Michaleje, Monika Šulc Michalková, Zdeněk Máčka, László Bertalan and Anna Kidová
Remote Sens. 2022, 14(11), 2645; https://doi.org/10.3390/rs14112645 - 31 May 2022
Cited by 43 | Viewed by 9832
Abstract
Riparian zones are dynamic ecosystems that form at the interface between the aquatic and terrestrial components of a landscape. They are shaped by complex interactions between the biophysical components of river systems, including hydrology, geomorphology, and vegetation. Remote sensing technology is a powerful [...] Read more.
Riparian zones are dynamic ecosystems that form at the interface between the aquatic and terrestrial components of a landscape. They are shaped by complex interactions between the biophysical components of river systems, including hydrology, geomorphology, and vegetation. Remote sensing technology is a powerful tool useful for understanding riparian form, function, and change over time, as it allows for the continuous collection of geospatial data over large areas. This paper provides an overview of studies published from 1991 to 2021 that have used remote sensing techniques to map and understand the processes that shape riparian habitats and their ecological functions. In total, 257 articles were reviewed and organised into six main categories (physical channel properties; morphology and vegetation or field survey; canopy detection; application of vegetation and water indices; riparian vegetation; and fauna habitat assessment). The majority of studies used aerial RGB imagery for river reaches up to 100 km in length and Landsat satellite imagery for river reaches from 100 to 1000 km in length. During the recent decade, UAVs (unmanned aerial vehicles) have been widely used for low-cost monitoring and mapping of riverine and riparian environments. However, the transfer of RS data to managers and stakeholders for systematic monitoring as a source of decision making for and successful management of riparian zones remains one of the main challenges. Full article
(This article belongs to the Special Issue Remote Sensing of Riparian Ecosystems)
Show Figures

Graphical abstract

Back to TopTop