You are currently viewing a new version of our website. To view the old version click .
Land
  • Article
  • Open Access

6 March 2024

Effects of Revetments on Nitrification and Denitrification Potentials in the Urban River–Riparian Interface

,
,
and
School of Design, Shanghai Jiao Tong University, Shanghai 200240, China
*
Author to whom correspondence should be addressed.

Abstract

River–riparian interfaces (RRIs) are not only an important type of urban land but also a key area for mitigating and controlling urban river nitrogen pollution. However, the material and energy exchange dynamics in the natural interaction between rivers and RRIs undergo changes due to the introduction of recently constructed revetments, affecting the nitrogen cycling of the RRI, and the impact of revetments on the control and mitigation of river nitrogen pollution in an RRI is unknown. Therefore, RRI soil properties, nitrification potentials (NPs), and denitrification potentials (DPs) were measured in natural, permeable, and impervious revetments in this study. Furthermore, structural equation models were developed to investigate the potential mechanism of the revetment’s impact on RRI NPs and DPs. The NPs of the natural revetment (NR) (7.22 mg/(kg·d)) were 2.20 and 2.16 times that of the impervious revetment (IR) and permeable revetments (PRs), respectively. The most important influencing factors of NPs were the aboveground biomass (AB) and available nitrogen. Similarly, the denitrification potential (DP) of the PR was 3.41 and 2.03 times that of the NR (22.44 mg/(kg·d)) followed by the IR (37.59 mg/(kg·d)). Furthermore, the AB had the greatest direct and total benefit on the DP, and nitrate may be a factor limiting the denitrification process. A revetment primarily disturbs the anaerobic environment and soil properties at RRIs, as well as changing the nitrification and denitrification potentials via soil erosion, solute exchange, and dry–wet alternation. These research results furnish a theoretical foundation for the restoration of urban rivers’ ecology and additionally provide benchmarks for sustainable development in urban areas.

1. Introduction

The urban riparian zone is an important blue-green ecological infrastructure in the city. It encompasses a multi-faceted area that includes natural ecological environments, artificial physical environments, and social–cultural environments, providing a variety of social, economic, and ecological functions. This area is not only a crucial site for urban ecological restoration and recreation but also represents an important type of urban soil. In recent years, the continuous intensification of urbanization, high-intensity anthropogenic activities, and changes in urban development patterns have caused an abundance of nitrogen pollutants to enter urban rivers, resulting in the deterioration of the water quality in urban rivers [1] and accelerating the effects of climate change [2,3]. The interfaces along the riverbank, known as river–riparian interfaces (RRIs), form a segment of the riverbank area. These areas play a vital role in facilitating the interaction between river ecosystems and riparian soil ecosystems. Furthermore, they serve as the main zones for the exchange of materials and energy between river waters and riparian soils [4,5]. RRIs are significantly affected by fluctuations in river water levels and have the ability to intercept and filter nitrogen from surface runoff, reducing nitrogen pollution in urban rivers [6,7]. Mayer et al.’s research [8] demonstrates that RRIs can remove approximately 67.5% of the nitrogen carried by surface runoff entering the river. Furthermore, RRIs absorb excess nitrogen in rivers via a hyporheic exchange [9,10]. Nitrogen is mainly extracted from RRI soils through plant absorption, microbial fixation, and denitrification [11]. Upon the death of plants and microorganisms, the absorbed nitrogen is released back into the soil. Denitrification, as outlined by Fellows et al. [12], is the process converting nitrate nitrogen (NO3-N) in soils into gaseous nitrous oxide (N2O) and nitrogen (N2). This process stands as a significant contributor to the emission of the greenhouse gas N2O.
RRIs are used to construct various types of revetments for flood control and slope stabilization. The differentiation of revetments into three categories is determined by their material and energy exchange characteristics [4,5,13]: (1) revetments of a natural origin (NRs) lacking artificial structures between river–riparian interfaces and rivers; (2) revetments classified as impervious (IRs) featuring artificial structures impeding water flow between rivers and RRIs; and (3) revetments categorized as permeable (PR) incorporating artificial structures that facilitate water flow between rivers and RRIs. A revetment addition invariably changes the original magnitude and pathways of the material and energy exchange, as well as affecting water transport, nutrient transport, and heat exchange. These changes contribute to bringing changes in the soil moisture [14,15], temperature [16,17], carbon and nitrogen contents [18,19,20], pH [21,22,23], and oxygen [24,25] at RRIs among different revetments. These variables, in turn, influence soil nitrification and denitrification at RRIs. Concurrently, revetment construction alters the materials and energy cycling balance between rivers and RRI ecosystems. When the permeability of revetment materials rises, it could enhance soil potassium, air porosity, surface soil moisture, and organic matter (SOM) while reducing nitrogen, phosphorus nutrients, and SOM in the middle and deep layers. However, this evolution process takes a long time [26]. These dynamics result in different RRI soil physical, chemical, and plant properties across revetments. The aboveground part of plants can affect the surface soil temperature and water evaporation and intercept nitrogen in surface runoff. Underground roots can change the soil structure and absorb carbon and nitrogen in the soil. Plant litter can also provide carbon and nitrogen for soil microorganisms [27]. Plants can thus influence the soil temperature, moisture, and carbon and nitrogen content and distribution in RRIs, thereby influencing the soil nitrification and denitrification potentials. Soil moisture influences the metabolic activity of microorganisms involved in nitrification and denitrification processes [28]. Furthermore, it can alter soil oxygen concentrations and nutrient transport, influencing the community of nitrifying and denitrifying microorganisms [14,15]. Variations in pH have the potential to alter the structure of microbial communities, their abundance, and the synthesis of enzymes in both nitrifying and denitrifying microorganisms [21,22,23,29]. Carbon and nitrogen are the reaction substrates of nitrifying and denitrifying microorganisms [30]. Their type and effectiveness affect the community composition of microorganisms involved in nitrification and denitrification and thus the nitrifying and denitrifying potentials [4,18,19,31]. These impacts are the critical targets for determining the nitrification and denitrification intensity that could help future urban planning and environmental governance efforts. However, till now, limited research has assessed the impact of full revetments on the potentials of nitrification and denitrification at RRIs. Plants are also a vital component of the RRI ecosystem; previous research has overlooked the significance of plants in the riparian zone’s nitrification and denitrification processes.
In this study, NRs, PRs, and IRs were constructed in the same river section to assess the differences in the soil and plant properties, as well as calculate the nitrification potentials (NPs) and denitrification potentials (DPs) associated with different revetments. We believe that the revetment, soil, and vegetation are all interconnected and that differences in the revetment will result in different soil properties, affect vegetation growth, and jointly affect nitrification and denitrification potentials. The present study aimed (1) to quantify the differences in the NPs and DPs associated with various revetments, (2) to identify the primary indicators influencing the NPs and DPs at RRIs associated with revetment types, and (3) to explore the mechanisms underlying the revetment effects on the NP and DP at the RRI. This study provides a theoretical basis for urban sustainable development, contributing to the construction of better urban waterfront spaces.

2. Materials and Methods

2.1. Study Area and Field Sampling

The study site was situated in Eastern China, specifically in Shanghai, where the Yangtze and Huangpu rivers converge with the ocean. This region boasts an average elevation of 2 m and falls within a subtropical monsoon climate, characterized by an average yearly temperature of 17.6 °C. The annual precipitation averages 1200 mm, with approximately 1885 h of sunshine annually. Shanghai has a total area of 6340.5 km2 and a built-up area of 1237.85 km2, with a permanent population of approximately 24.8943 million people. As shown in Figure 1, the experimental site, situated in the Minhang District of Shanghai at coordinates 31°2′4″ N, 121°26′16″ E, exemplifies a well-planned arrangement of NRs, IRs, and PRs along the same river stretch, organized from the northern to southern direction. This meticulous layout guarantees uniformity in the river features throughout this study, alleviating challenges associated with managing environmental variables across comparative sites. The river water indicator parameters were measured. The results showed that the pH was 6.89, the ammonia nitrogen was 0.467 mg/L, the nitrate nitrogen was 3.91 mg/L, the nitrite nitrogen was 0.114 mg/L, the total nitrogen was 5 mg/L, the total phosphorus was 0.16 mg/L, and the dissolved oxygen was 5.51 mg/L (the above data represent the average of three trials). The revetments in this study were built in the same river section ten years ago, and the experimental site is not manually managed or maintained. The primary herb species is also consistent across the experimental site’s RRIs. Human activities have minimal impact on the herbs, and there are no aquatic plants in the river.
Figure 1. The experimental sites for (a) natural revetments, (b) impervious revetments, and (c) permeable revetments encompassing varied locations.
RRIs have been significantly impacted by frequent fluctuations in the river water levels, manifesting distinct vegetation patterns and a clearly delineated boundary. The width of the RRIs at the experimental site measured approximately 1.1 m. The plots were gathered at a distance of 0.8 m from the revetment in August 2021. To ensure the representativeness of the micro-habitat conditions, each revetment utilized three plots. Additionally, five points were employed for each plot to guarantee homogeneity across the sampling locations. The study area is characterized by a warm climate, heightened surface soil evaporation, and elevated groundwater levels. Soil samples were extracted from depths of 0–20 cm and 20–40 cm, considering that plant roots predominantly occupy the 0–40 cm soil layer. To preserve the soil structures, a section of the soil samples was utilized to assess the soil physical properties. The remaining portion of the soil samples was employed for measuring the soil chemical and microbial parameters.

2.2. Soil Properties

The soil moisture and temperature were continuously monitored utilizing a soil meter with three parameters (DELTA-T, Cambridge, UK). For the analysis, intact soil samples were employed, undergoing a drying process within a ring knife to determine the soil bulk density (BD). The soil enclosed in the ring knife was submerged in water, and the soil volume was computed post air discharge, followed by weighing after drying. The ratio of the dry soil mass to soil volume yielded the specific gravity of the soil. The soil texture was assessed through sieving using the specific gravity method [32]. The total porosity (TP) was subsequently computed based on the BD and specific gravity (Equation (1)). The capillary porosity (CP) was determined by the ratio of the capillary water volume to the total soil volume, while the air-filled porosity (AFP) was calculated as the difference between the TP and CP. After mixing the soils and water in a 5:1 ratio, the soil’s pH was measured using a pH meter. The soil’s available nitrogen (AN) and total nitrogen (TN) were quantified using a soil nutrient detector (LD-GT4, Lynd, Dezhou, China). The ammonium nitrogen (NH4+-N) and NO3-N levels were tracked through an automatic discontinuous chemical analyzer (Smartchem200, Alliance Company, Paris, France). Under heating conditions, an excess of the potassium dichromate–sulfuric acid solution is utilized to oxidize the soil organic carbon. The surplus potassium dichromate is then titrated with a standard ferrous sulfate solution, and the amount of consumed potassium dichromate is employed to calculate the soil organic matter content (SOM). After soil fumigation with chloroform, the cell membranes of the microorganisms in the soil are destroyed and killed by chloroform. Following cell rupture, the cell contents are released into the soil. By determining the total carbon content in the leachate, the microbial biomass carbon (MBC) in the soil is calculated [33,34].
T p = ( 1 B D / S G ) × 100

2.3. Plant Biomass Measurements

To measure the herb biomass, three 20 × 20 cm quadrats were chosen. The herbaceous components above the ground were harvested, cleaned, and placed in sealed bags. Simultaneously, a soil block measuring 40 cm in depth was unearthed using the 20 × 20 cm quadrat as the perimeter. The subterranean roots from the block were also cleaned and stored in sealed bags. The weights of both the aboveground (AB) and underground biomass (UB) of the herbaceous plants were determined by desiccation to a consistent weight at 90 °C [35].

2.4. Nitrification and Denitrification Potentials

NPs and DPs are important indicators that measure the rates and capacities of nitrification and denitrification. The determination of the NP followed the method previously described by [13]. In brief, 10 g of fresh soil was introduced into a 50 mL culture bottle containing 20 mL of a pH 7.2 incubation solution (consisting of 0.2 M KH2PO4, 0.2 M K2HPO4, and 0.05 M (NH4)2SO4 in a volume ratio of 3:7:30). The bottles were sealed with parafilm and shaken for 24 h at 25 °C (200 rpm/min). The NO3-N concentrations were measured using an automatic discontinuous chemical analyzer (SmartChem 200, Alliance Company, Paris, France) before and after incubations.
N P = 1000 ( C 2 C 1 ) ( V 1 + V 2 ) M
where NP signifies the nitrification potential (mg/(kg·d)), while C2 and C1 indicate the concentrations of NO3 following a 24 h cultivation and the initial substrate concentration (mg/L), respectively, and V1 and V2 denote the volume of the cultivation solution and the water volume of the matrix (L), while M represents the dry weight of the substrate (g).
The denitrification potentials (DPs) were assessed through the utilization of the acetylene inhibition technique [36]. In a 50 mL culture bottle, 10 g of fresh soil was mixed with 20 mL of incubation solution (with final concentrations of 1.0 g L−1 chloramphenicol, 0.1 g L−1 potassium nitrate, and 0.18 g L−1 glucose). Sealed containers were flushed with nitrogen (N2) gas to establish anaerobic conditions, and acetylene gas was introduced to achieve a final concentration of 10% (v/v) in the headspace. Subsequently, the containers underwent a 24 h incubation at 25 °C in the absence of light. The nitrous oxide (N2O) concentrations were tracked both before and after the incubation period using a gas chromatograph (Agilent 6890 N, Agilent Technologies Inc., Santa Clara, CA, USA) equipped with an electron capture detector. The denitrification potentials were assessed using a comparable method to Equation (2).

2.5. Statistical Analysis

The data’s normality underwent assessment through the Kolmogorov–Smirnov test before conducting the statistical analysis. The soil physical and chemical properties were evaluated for their dependence on the revetment type and depth using a repeated analysis of variance (ANOVA). A Pearson correlation analysis was employed to explore the associations among the soil physical and chemical properties, as well as the soil NP and DP. All these processes were statistically analyzed using the software Origin 2021. For the analysis of both the observable explicit variables and the unobservable implicit variables, we used the structural equation model (SEM) in Amos Graphics to establish, estimate, and test the causal model. Initially, we selected promising explanatory variables based on the existing literature and Pearson correlation analysis results. Subsequently, CMIN/DF, P, GFI, AGFI, NFI, and RMSEA were used to assess the quality of the SEM model-fitting data [37,38].

3. Results

3.1. Nitrification and Denitrification Potential Characteristics

As shown in Figure 2, the type of revetment significantly influenced the NP and DP of the RRI soil (P < 0.05). The average nitrification potential (NP) for the NR (7.22 mg/(kg·d)) exhibited a significantly higher value compared to the IR (3.28 mg/(kg·d)) and PR (3.34 mg/(kg·d)), which were 2.20 and 2.16 times that of the IR and PR, respectively. Similarly, the PR had a significantly higher mean DP (76.44 mg/(kg·d)) than the NR (22.44 mg/(kg·d)) and IR (37.59 mg/(kg·d)), which were 3.41 and 2.03 times higher than the NR and PR, respectively. Furthermore, the soil depth had no significant effect on the NPs and DPs of the 0–40 cm soil in the RRI.
Figure 2. The potentials for nitrification and denitrification in the urban river–riparian interface. Depth indicates the significance of the differences at various soil depths, type signifies the significance of the differences among the different revetment types, NR is the natural revetment, IR is the impervious revetment, and PR is the permeable revetments.

3.2. Soil Properties and Plant Biomass Characteristics

As shown in Figure 3, the type of revetment significantly influenced the soil temperature of the RRI (P < 0.05), while the water content showed no statistically significant impact. Moreover, the soil temperature was observed in the order of IR (29.58 ± 0.38 °C) > PR (29.47 ± 0.26 °C) > NR (29.20 ± 0.40 °C). The soil moisture increased with the depth, and the average value of the soil moisture at 40 cm was 1.12 times that of 20 cm.
Figure 3. Soil properties of the urban river–riparian interface. Depth indicates the significance of the differences at various soil depths, type signifies the significance of the differences among the different revetment types, NR is the natural revetment, IR is the impervious revetment, and PR is the permeable revetments.
The RRI soil TP was significantly affected by the revetment type (P < 0.05), whereas the soil depth significantly influenced the TP, CP, and BD (P < 0.05) (Figure 3). The soil BD decreased with an increase in the soil depth, whereas the TP in the soil exhibited an upward trend. The soil TP of the NR was 1.22 and 1.20 times that of the IR and PR, respectively (50.40 ± 2.47%). There was no significant regularity in the soil AFP.
The revetment type significantly influenced the proportions of the soil particles (0.02–0.002 mm) and soil particles (0.2–0.02 mm) (Figure 3). The highest percentage of soil particles (0.02–0.002 mm) was observed in the NR, reaching 63.45 ± 1.34%, whereas the PR exhibited the lowest proportion (58.92 ± 6.54%) of soil particles (0.02–0.002 mm). The proportion of soil particles (0.2–0.02 mm) in the RRI was observed in the following order: IR (32.30 ± 2.15%) > PR (28.60 ± 7.52%) > NR (26.40 ± 3.54%). Overall, the percentage of soil particles with the size 0.02–0.002 mm decreased as the soil depth increased. Contrarily, the percentage of soil particles with the size 0.2–0.02 mm increased with increasing soil depth. The proportions of various soil particles (<0.002 mm and 2.0–0.2 mm) showed no significant pattern.
As shown in Figure 3, the SOM was significantly affected by the revetment type (P < 0.05), while the revetment type had no considerable effect on the pH and MBC. Furthermore, the SOM of the IR was significantly higher than that of the PR and NR, followed by IR (10.56 ± 3.41 g/kg) > PR (7.64 ± 2.44 g/kg) > NR (6.49 ± 1.86 g/kg). Overall, the pH of the RRI decreased with increasing depth.
The type of revetment significantly influenced the AN (P < 0.05), whereas the revetment type had no effect on the TN or ammonium nitrogen. The mean AN of the IR surpassed that of the NR and PR significantly, followed by IR (40.64 ± 5.55 mg/kg) > PR (30.39 ± 9.01 mg/kg) > NR (23.94 ± 10.65 mg/kg). Overall, the TN decreased with increasing soil depth.
In Figure 4, the type of revetment had a significant effect on the AB (P < 0.0001) but had no effect on the UB. The average AB value of the IR and PR was the same, which was 2.36 times that of the NR (75.17 ± 5.67 g/m2). In general, the UB decreased with increasing soil depth.
Figure 4. Plant biomass characteristics of the urban river–riparian interface. Depth indicates the significance of the differences at various soil depths, type signifies the significance of the differences among the different revetment types, NR is the natural revetment, IR is the impervious revetment, and PR is the permeable revetments.

3.3. Correlation between Soil Properties and the Potential for Nitrification and Denitrification

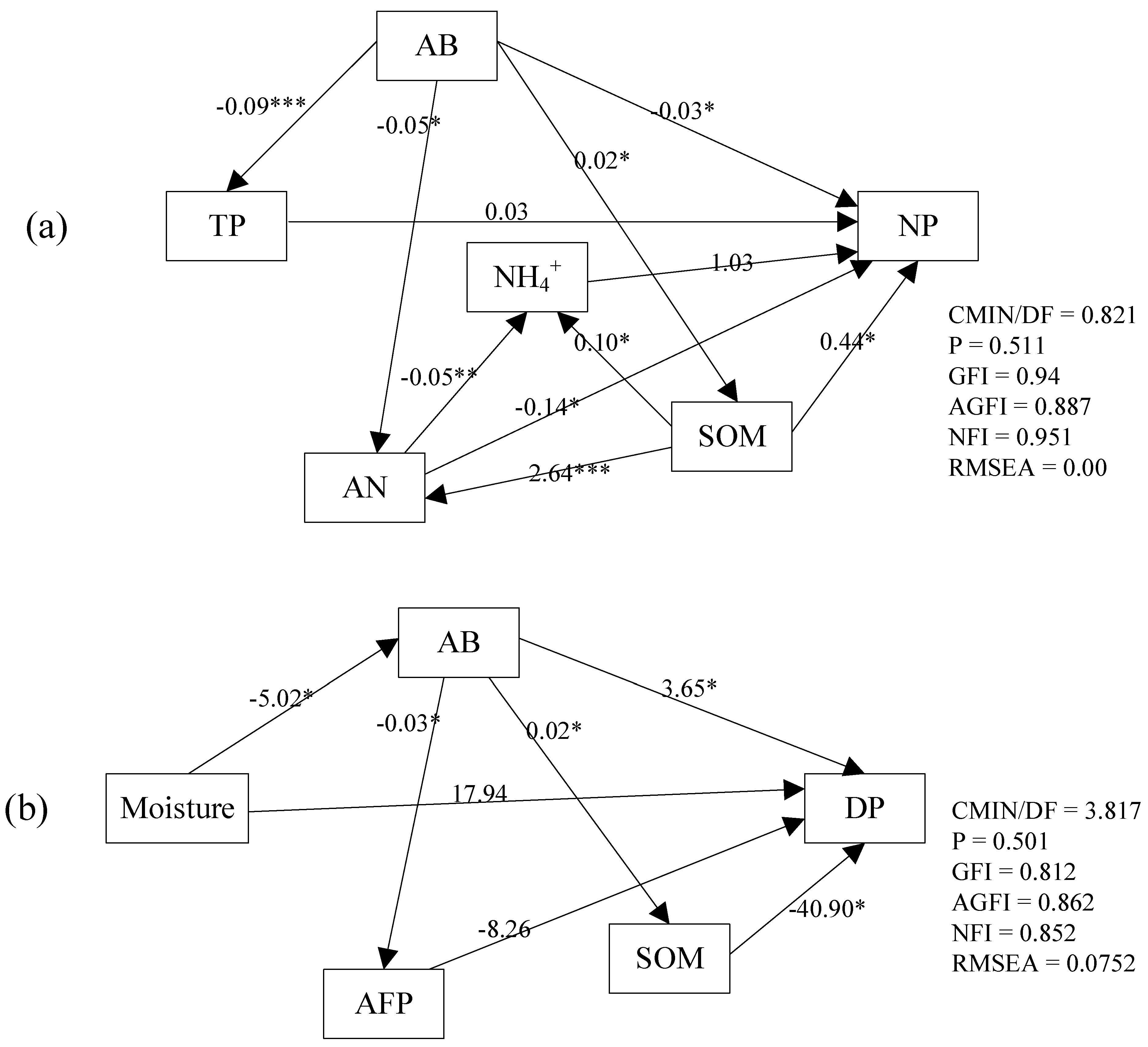
Table 1 indicates a noteworthy negative correlation between the RRI’s NP and AB and AN. Conversely, a significant positive correlation was observed between the NP and ammonium nitrogen as well as the TP. The nitrification potential model (CMIN/DF = 0.821, P = 0.511, GFI = 0.94, AGFI = 0.887, NFI = 0.951, and RMSEA = 0.00; Figure 5a) showed that the AN had the greatest total effect on the NP, and the AB and AN had the greatest direct effect on the NP (Table 2). Moreover, the ammonium nitrogen had no significant effect on the NP. In the denitrification potential mode, the direct and total effects of the AB on the DP were highest where CMIN/DF = 3.817, P = 0.501, GFI = 0.812, AGFI = 0.862, NFI = 0.852, and RMSEA = 0.0752 (Figure 5b; Table 2). Although soil moisture can regulate the soil DP both directly and indirectly, the indirect effect is greater than the direct effect.
Table 1. Analyzing the correlation among soil properties, nitrification, and denitrification potential reveals significant findings. The symbols * denote statistical significance at the P = 0.05 level, ** indicate significance at the P = 0.01 level, and *** signify significance at the P = 0.005 level.
Figure 5. Structural equation model of nitrification potential (a) and denitrification potential (b). The symbols * denote statistical significance at the P = 0.05 level, ** indicate significance at the P = 0.01 level, and *** signify significance at the P = 0.005 level.
Table 2. Direct, indirect, and total benefits of environmental factors on nitrification and denitrification potentials.

4. Discussion

4.1. Effect of Revetment on Nitrification Potential

The correlation analysis revealed a positive association between ammonium nitrogen and NP, as shown in Table 1. Moreover, ample ammonium nitrogen can provide more substrates for nitrifying microorganisms, thereby promoting nitrification. However, the correlation between the SOM, MBC, and NP was not found to be significant (Table 1), which contrasts with findings in previously published studies [12,39,40]. The frequent dry–wet alternations in an RRI can decompose soil aggregates, alter soil porosity, and induce nutrient release [41]. Simultaneously, the decomposition of plant residues leads to SOM accumulation after flooding [42], indicating that the SOM of an RRI is sufficient. Therefore, it can be inferred that SOM is not the main factor limiting NP. Additionally, there is no noteworthy correlation observed between pH and NP, potentially attributable to the fact that the ideal pH range for both nitrifying and denitrifying microorganisms falls within 7.5–8.0 [21,22,29,43,44,45]. The soil pH in the study area was 7.5–8.5 (Figure 3), which can support the growth of nitrifying microorganisms and enzyme synthesis [22,23]. The AB exhibited a notable negative correlation with the NP (Table 1), and the direct effect of the AB on the NP was the strongest (Figure 5a, Table 2). This is because the nitrification process requires sufficient oxygen for ammonia oxidation, whereas an RRI has high soil moisture and high groundwater levels and does not utilize oxygen storage [46,47,48]. The increase in AB is not conducive to the improvement in the soil’s aerobic environment [26]. The AN exhibited a significant negative correlation with NP, and the direct effect of the AN on the NP was also the strongest, which could be related to plants (Table 1 and Table 2 and Figure 5a). Increased soil available nitrogen content promotes the growth of plant leaves [49], which can significantly increase the plant aboveground biomass in the absence of RRI soil oxygen.
No statistically significant disparity in the NP was observed among the different depths; however, the type of revetment significantly influenced the NP. Specifically, the NP of the NR in the 0–40 cm soil layer exhibited a significantly higher value compared to both the IR and PR (Figure 2). The difference could be explained as follows: (1) AB is a significant factor influencing nitrification potential. The higher frequency of wet–dry cycles in the NR results in its AB being significantly lower than in the IR and PR (Figure 4), leading to substantial soil water evaporation. The disruption of the water layer between the soil and the atmosphere has led to increased gas exchange, thereby improving the soil’s aerobic environment [26]. Simultaneously, the AB of the NR is low, and the plant absorbs less ammonium nitrogen in the soil, allowing for more substrates for the nitrification process [50,51]. (2) The primary determinant of the material exchange between the river water and RRI soil was the hydraulic gradient. The river water exhibited a considerably higher concentration of ammonium nitrogen compared to that in the RRI soil (Figure 3), implying that the RRI could increase the opportunity to obtain ammonium nitrogen through a lateral exchange of river water [52,53]. Due to the absence of artificial structures between the NR’s RRI and the river water, there is an enhanced subsurface flow exchange, thereby elevating the potential for a material and energy exchange between the river water and soil [13]. It produces higher ammonium nitrogen in the NR than the IR and PR, as well as more substrates for the nitrification process. (3) The dry–wet alternation of the NR was more frequent, destroying soil aggregates [41] and significantly changing the proportion of soil particles (0.02–0.002 mm and 0.2–0.02 mm) (Figure 3). It implies a significantly higher TP of the NR than the IR and PR, which can provide more storage space for oxygen and promote nitrification.

4.2. Effect of Revetment on Denitrification Potential

The soil moisture and AB were both significantly positively correlated with the DP, as presented in Table 1. Moreover, the AB exhibited the strongest direct effect and total benefit on the DP (Figure 5b, Table 2). This underscores the importance of an anaerobic environment in RRI soil as a limiting factor for DP. Increased soil moisture and AB foster anaerobic environments, promoting the denitrification process [47,48]. The AFP showed it was significantly negatively correlated with the DP (Table 1), affirming the importance of an anaerobic environment to the denitrification process. Capillary pores, filled with capillary water, and noncapillary pores, the primary locations for gas preservation and transport, determine the amount and distribution of an anaerobic environment [54,55]. Simultaneously, the relationship between the pH, MBC, SOM, and DP was not significant, suggesting that the pH of the study area was suitable for the nitrification and denitrification processes. Similarly, the RRI had greater SOM accumulation [46], indicating that the primary limiting factor in the processes of nitrification and denitrification was not the carbon source.
Although no significant disparity in DP was observed across varying depths, the revetment type significantly affected the RRI soil DP. The PR exhibited a significantly higher DP in the 0–40 cm soil compared to the NR and IR (Figure 2). This difference could be attributed to the following: (1) AB being a significant factor influencing DP, with the PR and IR having significantly higher AB than the NR (Figure 4). This resulted in slower soil water evaporation in the PR and IR as the river water level decreased, creating a more anaerobic environment and promoting denitrification. (2) The nitrate nitrogen of the RRI in this study area is very low, which could limit denitrification [56]. The concentrations of nitrate nitrogen and nitrite nitrogen in the river are higher than those in the RRI soil. When the RRI of the IR is submerged by river water, the IR has the chance to acquire nitrate nitrogen from the river water. Subsequently, when the river water level recedes below the riparian zone, the IR impedes the exchange of materials between the river water and the RRI soil [26]. However, there is an exchange of material and energy between the river–riparian interface (RRI) and the river water through an undercurrent exchange at the PR [10,57], providing more opportunities for the PR to obtain denitrification substrates, resulting in a significantly higher DP for the PR than the IR.

5. Conclusions

In this study, it is observed that the type of revetments can significantly influence material and energy exchange processes at the river–riparian interface (RRI), thereby having a notable impact on nitrogen processes (NP and DP). This underscores the importance of the revetment type as a crucial factor in controlling and mitigating nitrogen pollution in urban rivers. Natural revetments, characterized by a higher solute exchange and wet–dry cycle frequency, promote aerobic conditions and ammonium nitrogen supply, resulting in a significantly higher nitrification potential compared to permeable and impervious revetments. Permeable revetments, with greater effective nitrogen content and aboveground biomass, favor stable anaerobic conditions, leading to a significantly higher denitrification potential compared to natural and impervious revetments. Therefore, the selection of revetment and vegetation types is crucial in urban waterfront development, providing new insights for urban ecological restoration and planning.

Author Contributions

Z.M.: Methodology, Investigation, Data curation, Writing—original draft, Formal analysis, Conceptualization. C.X.: Supervision, Writing—review and editing. Y.Q.: Data curation, Writing—review and editing. S.C.: Writing—review and editing, Project administration, Funding acquisition. All authors have read and agreed to the published version of the manuscript.

Funding

This research was funded by the National Natural Science Foundation of China (No. 32271934).

Data Availability Statement

The original contributions presented in the study are included in the article, further inquiries can be directed to the corresponding author.

Conflicts of Interest

The authors declare that they have no known competing financial interests or personal relationships that could have appeared to influence the work reported in this paper.

References

  1. Zhang, X.; Wu, Y.; Gu, B. Urban rivers as hotspots of regional nitrogen pollution. Environ. Pollut. 2015, 205, 139–144. [Google Scholar] [CrossRef]
  2. Shaaban, M.; Wu, Y.; Khalid, M.S.; Peng, Q.-A.; Xu, X.; Wu, L.; Younas, A.; Bashir, S.; Mo, Y.; Lin, S.; et al. Reduction in soil N2O emissions by pH manipulation and enhanced nosZ gene transcription under different water regimes. Environ. Pollut. 2018, 235, 625–631. [Google Scholar] [CrossRef]
  3. Li, X.; Yu, Y.; Fan, H.; Tang, C. Intense denitrification and sewage effluent result in enriched 15 N in N2O from urban polluted rivers. J. Hydrol. 2020, 608, 127631. [Google Scholar] [CrossRef]
  4. Yan, L.; Xie, C.; Xu, X.; Che, S. The influence of revetment types on soil denitrification in the adjacent tidal urban riparian zones. J. Hydrol. 2019, 574, 398–407. [Google Scholar] [CrossRef]
  5. Yan, L.; Xie, C.; Liang, A.; Jiang, R.; Che, S. Effects of revetments on soil denitrifying communities in the urban river-riparian interface. Chemosphere 2021, 263, 128077. [Google Scholar] [CrossRef]
  6. Johnson, M.; Wilby, R. Seeing the landscape for the trees: Metrics to guide riparian shade management in river catchments. Water Resour. Res. 2015, 51, 3754–3769. [Google Scholar] [CrossRef]
  7. Trauth, N.; Musolff, A.; Knöller, K.; Kaden, U.S.; Keller, T.; Werban, U.; Fleckenstein, J.H. River water infiltration enhances denitrification efficiency in riparian groundwater. Water Res. 2018, 130, 185–199. [Google Scholar] [CrossRef] [PubMed]
  8. Mayer, P.M.; Reynolds, S.K.; McCutchen, M.D.; Canfield, T.J. Meta-analysis of nitrogen removal in riparian buffers. J. Environ. Qual. 2007, 36, 1172–1180. [Google Scholar] [CrossRef] [PubMed]
  9. Gomez-Velez, J.D.; Harvey, J.W.; Cardenas, M.B.; Kiel, B. Denitrification in the Mississippi River network controlled by flow through river bedforms. Nat. Geosci. 2015, 8, 941–945. [Google Scholar] [CrossRef]
  10. Hester, E.T.; Brooks, K.E.; Scott, D.T. Comparing reach scale hyporheic exchange and denitrification induced by instream restoration structures and natural streambed morphology. Ecol. Eng. 2018, 115, 105–121. [Google Scholar] [CrossRef]
  11. Woodward, K.B.; Fellows, C.S.; Conway, C.L.; Hunter, H.M. Nitrate removal, denitrification and nitrous oxide production in the riparian zone of an ephemeral stream. Soil Biol. Biochem 2009, 41, 671–680. [Google Scholar] [CrossRef]
  12. Fellows, C.S.; Hunter, H.M.; Eccleston, C.E.A.; Hayr, R.W.D.; Rassam, D.W.; Beard, N.J.; Bloesch, P.M. Denitrification potential of intermittently saturated floodplain soils from a subtropical perennial stream and an ephemeral tributary. Soil Biol. Biochem. 2011, 43, 324–332. [Google Scholar] [CrossRef]
  13. Yan, L.; Xie, C.; Xu, X.; Che, S. Effects of revetment type on the spatial distribution of soil nitrification and denitrification in adjacent tidal urban riparian zones. Ecol. Eng. 2019, 132, 65–74. [Google Scholar] [CrossRef]
  14. Riya, S.; Takeuchi, Y.; Zhou, S.; Terada, A.; Hosomi, M. Nitrous oxide production and mRNA expression analysis of nitrifying and denitrifying bacterial genes under floodwater disappearance and fertilizer application. Environ. Sci. Pollut. Res. Int. 2017, 24, 15852–15859. [Google Scholar] [CrossRef]
  15. Meng, Y.; He, Z.; Liu, B.; Chen, L.; Lin, P.; Luo, W. Soil Salinity and Moisture Control the Processes of Soil Nitrification and Denitrification in a Riparian Wetlands in an Extremely Arid Regions in Northwestern China. Water 2020, 12, 2815. [Google Scholar] [CrossRef]
  16. Baggs, E.; Richter, M.; Cadisch, G.; Hartwig, U. Denitrification in grass swards is increased under elevated atmospheric CO2. Soil Biol. Biochem. 2003, 35, 729–732. [Google Scholar] [CrossRef]
  17. Cui, P.; Fan, F.; Yin, C.; Song, A.; Huang, P.; Tang, Y.; Zhu, P.; Peng, C.; Li, T.; Wakelin, S.A.; et al. Long-term organic and inorganic fertilization alters temperature sensitivity of potential N2O emissions and associated microbes. Soil Biol. Biochem. 2016, 93, 131–141. [Google Scholar] [CrossRef]
  18. Huang, Y.; Zou, J.; Zheng, X.; Wang, Y.; Xu, X. Nitrous oxide emissions as influenced by amendment of plant residues with different C:N ratios. Soil Biol. Biochem. 2004, 36, 973–981. [Google Scholar] [CrossRef]
  19. Lu, L.; Jia, Z. Urease gene-containing Archaea dominate autotrophic ammonia oxidation in two acid soils. Environ. Microbiol. 2013, 15, 1795–1809. [Google Scholar] [CrossRef]
  20. Li, Y.; Chen, Z.; Lou, H.; Wang, D.; Deng, H.; Wang, C. Denitrification controls in urban riparian soils: Implications for reducing urban nonpoint source nitrogen pollution. Environ. Sci. Pollut. Res. Int. 2014, 21, 10174–10185. [Google Scholar] [CrossRef]
  21. He, J.; Hu, H.; Zhang, L. Current insights into the autotrophic thaumarchaeal ammonia oxidation in acidic soils. Soil Biol. Biochem. 2012, 55, 146–154. [Google Scholar] [CrossRef]
  22. Hu, H.; Zhang, L.; Dai, Y.; Di, H.; He, J. PH-dependent distribution of soil ammonia oxidizers across a large geographical scale as revealed by high-throughput pyrosequencing. J. Soils Sediments 2013, 13, 1439–1449. [Google Scholar] [CrossRef]
  23. Kaden, U.; Fuchs, E.; Hecht, C.; Hein, T.; Rupp, H.; Scholz, M.; Schulz-Zunkel, C. Advancement of the Acetylene Inhibition Technique Using Time Series Analysis on Air-Dried Floodplain Soils to Quantify Denitrification Potential. Geosciences 2020, 10, 431. [Google Scholar] [CrossRef]
  24. Baskerville, M.; Reddy, N.; Ofosu, E.; Thevathasan, N.V.; Oelbermann, M. Vegetation Type does not Affect Nitrous Oxide Emissions from Riparian Zones in Agricultural Landscapes. Environ. Manag. 2021, 67, 371–383. [Google Scholar] [CrossRef] [PubMed]
  25. Zhu, X.; Burger, M.; Doane, T.; Horwath, W.R. Ammonia oxidation pathways and nitrifier denitrification are significant sources of N2O and NO under low oxygen availability. Proc. Natl. Acad. Sci. USA 2013, 110, 6328–6333. [Google Scholar] [CrossRef] [PubMed]
  26. Man, Z.; Xie, C.; Jiang, R.; Liang, A.; Wu, H.; Che, S. Effects of revetments on soil ecosystems in the urban river-riparian interface. IScience 2022, 25, 105277. [Google Scholar] [CrossRef]
  27. O’Brien, J.; Dodds, W.; Wilson, K.; Murdock, J.; Eichmiller, J. Saturation of N cycling in Central Plains streams: ¹⁵N experiments across a broad gradient of nitrate concentrations. Biogeochemistry 2007, 84, 31–49. [Google Scholar] [CrossRef]
  28. Babur, E.; Dindaroğlu, T.; Riaz, M.; Uslu, O.S. Seasonal Variations in Litter Layers’ Characteristics Control Microbial Respiration and Microbial Carbon Utilization Under Mature Pine, Cedar, and Beech Forest Stands in the Eastern Mediterranean Karstic Ecosystems. Microb. Ecol. 2022, 84, 153–167. [Google Scholar] [CrossRef]
  29. Zhang, L.; Hu, H.; Shen, J.; He, J. Ammonia-oxidizing archaea have more important role than ammonia-oxidizing bacteria in ammonia oxidation of strongly acidic soils. ISME J. 2012, 6, 1032–1045. [Google Scholar] [CrossRef]
  30. Borah, P.; Gogoi, N.; Mahanta, S.P. Seasonal Variation in Carbon Mineralization Kinetics, Microbial Biomass Carbon and Enzyme Activities in the Soils of Three Natural Ecosystems of Kaziranga National Park, Assam, North East India. J. Soil Sci. Plant Nutr. 2023, 23, 5300–5311. [Google Scholar] [CrossRef]
  31. Xie, C.; Yan, L.; Liang, A.; Jiang, R.; Man, Z.; Che, S. Seasonal and spatial characterisation of soil properties, nitrification and denitrification at the urban river-riparian interface with permeable revetments. Appl. Soil Ecol. 2022, 173, 104372. [Google Scholar] [CrossRef]
  32. Andrade, R.; Mancini, M.; Teixeira, A.; Silva, S.H.G.; Weindorf, D.C.; Chakraborty, S.; Guilherme, L.R.G.; Curi, N. Proximal sensor data fusion and auxiliary information for tropical soil property prediction: Soil texture. Geoderma 2022, 422, 115936. [Google Scholar] [CrossRef]
  33. Jenkinson, D.S.; Powlson, D.S. The effects of biocidal treatments on metabolism in soil. V. A method for measuring soil biomass. Soil Biol. Biochem. 1976, 8, 209–213. [Google Scholar] [CrossRef]
  34. Li, Y.; Dong, S.; Wen, L.; Wang, X.; Wu, Y. The effects of fencing on carbon stocks in the degraded alpine grasslands of the Qinghai-Tibetan Plateau. J. Environ. Manag. 2013, 128, 393–399. [Google Scholar] [CrossRef] [PubMed]
  35. Man, Z.; Weng, B.; Yang, Y.; Gong, X.; Li, M.; Yu, Z. Effects of the Freezing–Thawing Cycle Mode on Alpine Vegetation in the Nagqu River Basin of the Qinghai–Tibet Plateau. Water 2019, 11, 2122. [Google Scholar] [CrossRef]
  36. Liu, W.; Xiong, Z.; Liu, H.; Zhang, Q.; Liu, G. Catchment agriculture and local environment affecting the soil denitrification potential and nitrous oxide production of riparian zones in the Han River Basin, China. Agric. Ecosyst. Environ. 2016, 216, 147–154. [Google Scholar] [CrossRef]
  37. Hopfensperger, K.N. Effects of seasonal variation land cover on riparian denitrification along a mid-sized river. J. Freshw. Ecol. 2014, 29, 457–473. [Google Scholar] [CrossRef]
  38. Liu, W.; Yao, L.; Jiang, X.; Guo, L.; Cheng, X.; Liu, G. Sediment denitrification in Yangtze lakes is mainly influenced by environmental conditions but not biological communities. Sci. Total Environ. 2018, 616–617, 978–987. [Google Scholar] [CrossRef]
  39. Wang, X.L.; Yang, S.T.; Mannaerts, C.M.; Gao, Y.F.; Guo, J.X. Spatially explicit estimation of soil denitrification rates and land use effects in the riparian buffer zone of the large Guanting reservoir. Geoderma 2009, 150, 240–252. [Google Scholar] [CrossRef]
  40. Xiong, Z.; Li, S.; Yao, L.; Liu, G.; Zhang, Q.; Liu, W. Topography and land use effects on spatial variability of soil denitrification and related soil properties in riparian wetlands. Ecol. Eng. 2015, 83, 437–443. [Google Scholar] [CrossRef]
  41. Park, E.J.; Sul, W.J.; Smucker, A.J.M. Glucose additions to aggregates subjected to drying/wetting cycles promote carbon sequestration and aggregate stability. Soil Biol. Biochem. 2007, 39, 2758–2768. [Google Scholar] [CrossRef]
  42. Lima, I.B.T.; Ramos, F.M.; Bambace, L.A.W.; Rosa, R.R. Methane emissions from large dams as renewable energy resources: A developing nation perspective. Mitig. Adapt. Strateg. Glob. Chang. 2008, 13, 193–206. [Google Scholar] [CrossRef]
  43. Barton, L.; Gleeson, D.; Maccarone, L.; Zúñiga, L.; Murphy, D. Is liming soil a strategy for mitigating nitrous oxide emissions from semi-arid soils? Soil Biol. Biochem. 2013, 62, 28–35. [Google Scholar] [CrossRef]
  44. Song, H.; Che, Z.; Cao, W.; Huang, T.; Wang, J.; Dong, Z. Changing roles of ammonia-oxidizing bacteria and archaea in a continuously acidifying soil caused by over-fertilization with nitrogen. Environ. Sci. Pollut. Res. Int. 2016, 23, 11964–11974. [Google Scholar] [CrossRef] [PubMed]
  45. Hu, H.; Xu, Z.; He, J. Ammonia-Oxidizing Archaea Play a Predominant Role in Acid Soil Nitrification. Adv. Agron. 2014, 125, 261. [Google Scholar]
  46. Gundersen, P.; Lauren, A.; Finer, L.; Ring, E.; Koivusalo, H.; Sætersdal, M.; Weslien, J.O.; Sigurdsson, B.D.; Högbom, L.; Laine, J.; et al. Environmental services provided from riparian forests in the Nordic countries. Ambio 2010, 39, 555–566. [Google Scholar] [CrossRef]
  47. Poblador, S.; Lupon, A.; Sabate, S.; Sabater, F. Soil water content drives spatiotemporal patterns of CO2 and N2O emissions from a Mediterranean riparian forest soil. Biogeosciences 2017, 14, 4195–4208. [Google Scholar] [CrossRef]
  48. Zhu, M.; De Boeck, H.J.; Xu, H.; Chen, Z.; Lv, J.; Zhang, Z. Seasonal variations in the response of soil respiration to rainfall events in a riparian poplar plantation. Sci. Total Environ. 2020, 747, 141222. [Google Scholar] [CrossRef]
  49. Ueda, M.; Tokuchi, N.; Hiura, T. Soil nitrogen pools and plant uptake at sub-zero soil temperature in a cool temperate forest soil: A field experiment using 15N labeling. Plant Soil 2015, 392, 205–214. [Google Scholar] [CrossRef]
  50. Li, Y.; Chapman, S.; Nicol, G.; Yao, H. Nitrification and nitrifiers in acidic soils. Soil Biol. Biochem. 2018, 116, 290–301. [Google Scholar] [CrossRef]
  51. Hestrin, R.; Weber, P.; Pett-Ridge, J.; Lehmann, J. Plants and mycorrhizal symbionts acquire substantial soil nitrogen from gaseous ammonia transport. New Phytol. 2021, 231, 1746–1757. [Google Scholar] [CrossRef] [PubMed]
  52. Junk, W.J. The flood pulse concept in river-floodplain systems. Canad. J. Spec. Publ. Fish. Aquat. Sci. 1989, 106, 110–127. [Google Scholar]
  53. Shrestha, J.; Niklaus, P.A.; Pasquale, N.; Huber, B.; Barnard, R.L.; Frossard, E.; Schleppi, P.; Tockner, K.; Luster, J. Flood pulses control soil nitrogen cycling in a dynamic river floodplain. Geoderma 2014, 228–229, 14–24. [Google Scholar] [CrossRef]
  54. Ebrahimi, A.; Or, D. Hydration and diffusion processes shape microbial community organization and function in model soil aggregates. Water Resour. Res. 2015, 51, 9804–9827. [Google Scholar] [CrossRef]
  55. Gebre, M.; Earl, H. Effects of Growth Medium and Water Stress on Soybean [Glycine max (L.) Merr.] Growth, Soil Water Extraction and Rooting Profiles by Depth in 1-m Rooting Columns. Front. Plant Sci. 2020, 11, 487. [Google Scholar] [CrossRef]
  56. Groh, T.; Davis, M.; Isenhart, T.; Jaynes, D.; Parkin, T. In Situ Denitrification in Saturated Riparian Buffers. J. Environ. Qual. 2019, 48, 376–384. [Google Scholar] [CrossRef]
  57. Roley, S.S.; Tank, J.L.; Williams, M.A. Hydrologic connectivity increases denitrification in the hyporheic zone restored floodplains of an agricultural stream. J. Geophys. Res. Biogeosci. 2012, 117, G00N04. [Google Scholar] [CrossRef]
Disclaimer/Publisher’s Note: The statements, opinions and data contained in all publications are solely those of the individual author(s) and contributor(s) and not of MDPI and/or the editor(s). MDPI and/or the editor(s) disclaim responsibility for any injury to people or property resulting from any ideas, methods, instructions or products referred to in the content.

Article Metrics

Citations

Article Access Statistics

Multiple requests from the same IP address are counted as one view.