Sign in to use this feature.

Years

Between: -

Subjects

remove_circle_outline
remove_circle_outline
remove_circle_outline
remove_circle_outline
remove_circle_outline
remove_circle_outline
remove_circle_outline

Journals

Article Types

Countries / Regions

Search Results (14)

Search Parameters:
Keywords = ratooning ability

Order results
Result details
Results per page
Select all
Export citation of selected articles as:
18 pages, 17420 KB  
Article
OsPM19L Coordinates Phytohormone Signaling to Regulate Axillary Bud Outgrowth and Regeneration in Ratoon Rice
by Ruoxi Li, Binbin Chi, Wei Su, Jing Chen, Tianle Li, Hao Ma and Langtao Xiao
Plants 2025, 14(24), 3843; https://doi.org/10.3390/plants14243843 - 17 Dec 2025
Abstract
Ratoon rice cultivation is an efficient production system that achieves a second harvest from the stubble of the main crop, but its yield potential is largely constrained by variation in axillary bud regeneration capacity. Here, we identify OsPM19L, a plasma membrane–localized AWPM-19 [...] Read more.
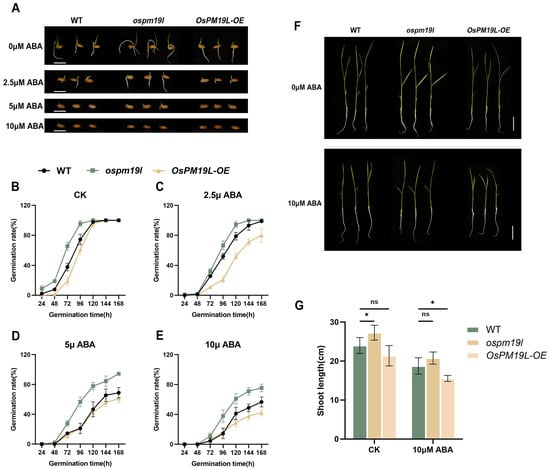
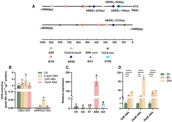
Ratoon rice cultivation is an efficient production system that achieves a second harvest from the stubble of the main crop, but its yield potential is largely constrained by variation in axillary bud regeneration capacity. Here, we identify OsPM19L, a plasma membrane–localized AWPM-19 domain protein, as a key regulator of rice ratooning ability. Transcriptome analysis revealed higher OsPM19L expression in strong-regeneration cultivars, followed by a sharp decline after harvest. Promoter assays and hormonal treatments demonstrated that OsPM19L is strongly induced by ABA and functions as a positive regulator in ABA signaling. Under field conditions, ospm19l mutants exhibited increased tiller number but reduced ratooning index, whereas OsPM19L-OE plants showed the opposite pattern, indicating stage-specific regulation of tillering and regeneration. Hormone profiling and gene expression analyses showed that OsPM19L is associated with altered levels of multiple phytohormones in regenerating axillary buds, showing higher CK and GA levels and lower IAA and ABA levels in OsPM19L-OE compared with the wild type. Consequently, OsPM19L appears to facilitate dormancy release and enhance early axillary bud growth during the ratoon season. These findings indicate OsPM19L may act as a central regulator linking ABA signaling with hormonal cross-talk, providing new insights into the molecular control of regeneration and potential targets for improving ratoon rice productivity. Full article
(This article belongs to the Section Plant Development and Morphogenesis)
Show Figures

Figure 1

17 pages, 1924 KB  
Article
Comparison of the Genetic Basis of Yield Traits Between Main and Ratoon Rice in an Eight-Way MAGIC Population
by Zhongmin Han, Ahmed Sherif, Mohammed Ayaad, Yongzhong Xing and Yuncai Lu
Plants 2025, 14(22), 3527; https://doi.org/10.3390/plants14223527 - 19 Nov 2025
Viewed by 319
Abstract
Ratoon rice plays a crucial role in sustainable rice production due to its potential for additional harvests; however, the genetic basis of its yield remains to be explored. In this study, we aimed to precisely dissect the genetic basis of yield in ratoon [...] Read more.
Ratoon rice plays a crucial role in sustainable rice production due to its potential for additional harvests; however, the genetic basis of its yield remains to be explored. In this study, we aimed to precisely dissect the genetic basis of yield in ratoon rice by selecting 302 eight-way MAGIC lines that achieved synchronized heading within a 10-day period through staggered sowing. The eight parental lines exhibited distinct yield performances across both main and ratoon crops. Significant correlations were observed between the main and ratoon crops concerning panicle length (R = 0.67) and spikelets per panicle (R = 0.36). Genome-wide association studies (GWAS) revealed a total of 17 quantitative trait loci (QTLs) associated with five yield-related traits in both main and ratoon crops. Specifically, seven QTLs were detected for yield components in the main crop, while six QTLs were identified in the ratoon crop, in addition to five QTLs associated with ratooning ability. Notably, only one QTL, qPL1, was commonly detected in both crops, exhibiting opposite effects on tiller number across crop types. Among the QTLs specifically identified in the ratoon crop, qGY10 demonstrated the largest effect on ratoon grain yield without compromising the performance of the main crop. The known gene, Ghd7.1, exhibited pleiotropic effects on both ratooning ability and ratoon grain yield. Candidate gene analysis prioritized likely causal genes and defined key haplotypes within these QTL intervals by leveraging the genomic diversity of the eight founders. These findings underscore the distinct genetic determinants for yields in main and ratoon crops, providing a genetic basis for breeding high-yielding varieties in both crop types. Full article
(This article belongs to the Special Issue Advances in Genome-Wide Studies of Complex Agronomic Traits in Crops)
Show Figures

Figure 1

15 pages, 1506 KB  
Article
Productivity, Fermentation Parameters, and Chemical Composition of Silages from Biomass Sorghum Hybrids in Ratoon Crop
by Yara América da Silva, Marco Antonio Previdelli Orrico Junior, Marciana Retore, Gessí Ceccon, Isabele Paola de Oliveira Amaral, Ana Carolina Amorim Orrico, Giuliano Reis Pereira Muglia and Tatiane Fernandes
Fermentation 2025, 11(9), 540; https://doi.org/10.3390/fermentation11090540 - 18 Sep 2025
Cited by 1 | Viewed by 809
Abstract
Biomass sorghum stands out for its high dry matter yield and ratooning ability, enabling additional harvests and silage production. This study evaluated the productive potential and fermentation quality of silages from ratoon biomass sorghum hybrids. A 5 × 2 factorial randomized block design [...] Read more.
Biomass sorghum stands out for its high dry matter yield and ratooning ability, enabling additional harvests and silage production. This study evaluated the productive potential and fermentation quality of silages from ratoon biomass sorghum hybrids. A 5 × 2 factorial randomized block design was used, with five hybrids (CMSXS5039, CMSXS5044, CMSXS7102, CMSXS7103, and BRS 716) grown in two municipalities of Mato Grosso do Sul, Brazil (Dourados and Jateí). Dry matter production (DMP) did not differ (p > 0.05) among the hybrids within each municipality; however, overall yield was higher in Jateí, averaging 12 t DM/ha. In Dourados, CMSXS5039 and CMSXS5044 showed the highest lactic acid concentrations (46.71 and 59.73 g/kg DM), whereas in Jateí, CMSXS7102, CMSXS7103, and BRS 716 stood out (45.70, 44.78, and 40.77 g/kg DM, respectively), among the sites, Jateí had the greater lactic acid production (49.95 g/kg DM). Aerobic stability (AS) averaged 28.5 h, with higher values in Dourados (p < 0.05), about 16 h longer than in Jateí. BRS 716 and CMSXS5044 presented the highest crude protein contents (115.17 and 118.33 g/kg DM). CMSXS5039 grown in Jateí had the lowest neutral detergent fiber and the highest starch and non-fiber carbohydrate values. Biomass sorghum hybrids exhibited good yield potential and good silage quality even under low rainfall conditions, with CMSXS5039 best suited for more energetic diets and BRS 716 and CMSXS5044 for more proteic diets. Full article
Show Figures

Figure 1

20 pages, 6911 KB  
Article
Comparative Analysis of Ratoon-Competent and Ratoon-Deficient Sugarcane by Hormonal and Transcriptome Profiling
by Liping Zhao, Maoyong Ran, Jing Zhang, Peifang Zhao, Fenggang Zan, Jun Zhao, Wei Qin, Qibin Wu, Jiayong Liu and Xinlong Liu
Agronomy 2025, 15(7), 1669; https://doi.org/10.3390/agronomy15071669 - 10 Jul 2025
Viewed by 928
Abstract
The ratooning capacity of sugarcane cultivars represents a crucial agronomic trait that significantly influences the sustainability of crop yields. This study elucidates the physiological and molecular mechanisms underlying the sugarcane ratooning ability observed in ratoon-competent GuiTang 29 (GT29) and ratoon-deficient Badila cultivars following [...] Read more.
The ratooning capacity of sugarcane cultivars represents a crucial agronomic trait that significantly influences the sustainability of crop yields. This study elucidates the physiological and molecular mechanisms underlying the sugarcane ratooning ability observed in ratoon-competent GuiTang 29 (GT29) and ratoon-deficient Badila cultivars following stem excision. Through integrated hormonal profiling and transcriptome analysis, we identified significant differences in hormone levels and gene expression patterns. The quantification of 15 endogenous hormones via HPLC revealed marked reductions in zeatin (ZA) and zeatin riboside (ZR) in both cultivars. Additionally, GT29 exhibited notable reductions in gibberellins (GA3 and GA5) and strigolactone (5-DS) post-stem-excision, while Badila displayed stable or distinct hormonal changes. Additionally, Gene Ontology (GO) and Kyoto Encyclopedia of Genes and Genomes (KEGG) enrichment analyses indicated that hormone signal transduction, MAPK signaling pathways, phenylpropanoid biosynthesis, flavonoid biosynthesis, and other metabolic pathways were significantly enriched in both GT29 and Badila, with a particularly higher enrichment of plant hormone signal transduction in GT29. Furthermore, several differentially expressed genes (DEGs) had different expression patterns between GT29 and Badila, including the cytokinin receptor B-ARR and transcription factor A-ARR, gibberellin pathway components GID1 and DELLA, and AUX/IAA and SAUR in the auxin pathway. The real-time quantitative PCR (qRT-PCR) validation of 12 DEGs corroborated the RNA-seq data, further supporting the reliability of the transcriptomic analysis. This study delineates a clear molecular framework distinguishing ratoon competence, offers novel insights into the molecular basis of perennial regeneration and provides reliable candidate genes for functional marker development in sugarcane breeding. Full article
(This article belongs to the Section Crop Breeding and Genetics)
Show Figures

Figure 1

18 pages, 1082 KB  
Article
Effects of Different Rice Varieties and Water Management Practices on Greenhouse Gas (CH4 and N2O) Emissions in the Ratoon Rice System in the Upper Yangtze River Region, China
by Wujun Zhang, Bin Du, Xiujian Duan, Zimeng Liang, Yongqun Tang, Jingyong Li and Xiong Yao
Agriculture 2024, 14(12), 2251; https://doi.org/10.3390/agriculture14122251 - 8 Dec 2024
Cited by 5 | Viewed by 2342
Abstract
Ratoon rice can improve rice yield by increasing the multiple cropping index in China. However, the greenhouse gas (CH4 and N2O) emission characteristics from ratoon rice fields and the cultivation methods to reduce CH4 and N2O emissions [...] Read more.
Ratoon rice can improve rice yield by increasing the multiple cropping index in China. However, the greenhouse gas (CH4 and N2O) emission characteristics from ratoon rice fields and the cultivation methods to reduce CH4 and N2O emissions are rarely reported. This study first conducted the analysis of genotype differences in greenhouse gas emission fluxes using five strong ratoon ability rice varieties in 2020. Second, water management methods, including alternating the wet–dry irrigation (AWD) pattern and conventional flooding irrigation (CF) during the main season, were carried out in 2021. CH4 and N2O emission flux, agronomic traits, and rice yield during both main and ratoon seasons were investigated. The results showed that the CH4 emission flux during the main and ratoon seasons was 157.05–470.73 kg·ha–1 and 31.03–84.38 kg·ha–1, respectively, and the total N2O emission flux was 0.13–0.94 kg·ha–1 in the ratoon rice system over the two seasons (RRSTS). Compared with the main season, the CH4 emission flux during the ratoon season was significantly reduced, thus decreasing the greenhouse gas global warming potential (GWP) and greenhouse gas emission intensity (GHGI) in the ratoon rice system. Cliangyouhuazhan (CLYHZ) showed a high yield, and the lowest GWP and GHGI values among the five rice varieties in RRSTS. Compared with CF, the AWD pattern reduced the CH4 emission flux during the main and ratoon seasons by 67.4–95.3 kg·ha–1 and 1.7–5.1 kg·ha–1, respectively, but increased the N2O emission flux by 0.1–0.6 kg·ha–1 during the RRSTS. Further, compared with CF, the AWD pattern had a declined GWP by 14.3–19.4% and GHGI by 30.3–34.3% during the RRSTS, which was attributed to the significant reduction in GWP and GHGI during the main season. The AWD pattern significantly increased rice yield by 21.9–22.9% during the RRSTS, especially for YX203. Correlation analysis showed that CH4, GWP, and GHGI exhibited significant negative correlations with spikelet number per m2 and the harvest index during the main and ratoon seasons. Collectively, selecting the high-yield, low-emission variety CLYHZ could significantly reduce greenhouse gas emissions from ratoon rice while maintaining a high yield. The AWD pattern could reduce total CH4 emission during the main season, reducing the GWP and GHGI while increasing the ratoon rice system yield. It could be concluded that a variety of CLYHZ and AWD patterns are worthy of promotion and application to decrease greenhouse gas emissions in the ratoon rice area in the upper reaches of Yangtze River, China. Full article
(This article belongs to the Special Issue The Responses of Food Crops to Fertilization and Conservation Tillage)
Show Figures

Figure 1

20 pages, 5365 KB  
Article
Deciphering Winter Sprouting Potential of Erianthus procerus Derived Sugarcane Hybrids under Subtropical Climates
by Mintu Ram Meena, K. Mohanraj, Ravinder Kumar, Raja Arun Kumar, Manohar Lal Chhabra, Neeraj Kulshreshtha, Gopalareddy Krishnappa, H. K. Mahadeva Swamy, A. Suganya, Perumal Govindaraj and Govind Hemaprabha
Plants 2024, 13(7), 1023; https://doi.org/10.3390/plants13071023 - 3 Apr 2024
Viewed by 1936
Abstract
Winter sprouting potential and red rot resistance are two key parameters for successful sugarcane breeding in the subtropics. However, the cultivated sugarcane hybrids had a narrow genetic base; hence, the present study was planned to evaluate the Erianthus procerus genome introgressed Saccharum hybrids [...] Read more.
Winter sprouting potential and red rot resistance are two key parameters for successful sugarcane breeding in the subtropics. However, the cultivated sugarcane hybrids had a narrow genetic base; hence, the present study was planned to evaluate the Erianthus procerus genome introgressed Saccharum hybrids for their ratooning potential under subtropical climates and red rot tolerance under tropical and subtropical climates. A set of 15 Erianthus procerus derived hybrids confirmed through the 5S rDNA marker, along with five check varieties, were evaluated for agro-morphological, quality, and physiological traits for two years (2018–2019 and 2019–2020) and winter sprouting potential for three years (2018–2019, 2019–2020, and 2020–2021). The experimental material was also tested against the most prevalent isolates of the red rot pathogen in tropical (Cf671 and Cf671 + Cf9401) and subtropical regions (Cf08 and Cf09). The E. procerus hybrid GU 12—19 had the highest winter sprouting potential, with a winter sprouting index (WSI) of 10.6, followed by GU 12—22 with a WSI of 8.5. The other top-performing hybrids were as follows: GU 12—21 and GU 12—29 with a WSI of 7.2 and 6.9, respectively. A set of nine E. procerus-derived hybrids, i.e., GU04 (28) EO—2, GU12—19, GU12—21, GU12—22, GU12—23, GU12—26, GU12—27, GU12—30, and GU12—31, were resistant to the most prevalent isolates of red rot in both tropical and subtropical conditions. The association analysis revealed significant correlations between the various traits, particularly the fibre content, with a maximum number of associations, which indicates its multifaceted impact on sugarcane characteristics. Principal component analysis (PCA) summarised the data, explaining 57.6% of the total variation for the measured traits and genotypes, providing valuable insights into the performance and characteristics of the Erianthus procerus derived hybrids under subtropical climates. The anthocyanin content of Erianthus procerus hybrids was better than the check varieties, ranging from 0.123 to 0.179 (2018–2019) and 0.111 to 0.172 (2019–2020); anthocyanin plays a vital role in mitigating cold injury, acting as an antioxidant in cool weather conditions, particularly in sugarcane. Seven hybrids recorded a more than 22% fibre threshold, indicating their industrial potential. These hybrids could serve as potential donors for cold tolerance and a high ratooning ability, along with red rot resistance, under subtropical climates. Full article
Show Figures

Figure 1

20 pages, 5676 KB  
Article
Maximising Affordability of Real-Time Colorimetric LAMP Assays
by Simon Strachan, Moutoshi Chakraborty, Mohamed Sallam, Shamsul A. Bhuiyan, Rebecca Ford and Nam-Trung Nguyen
Micromachines 2023, 14(11), 2101; https://doi.org/10.3390/mi14112101 - 15 Nov 2023
Cited by 6 | Viewed by 2724
Abstract
Molecular diagnostics have become indispensable in healthcare, agriculture, and environmental monitoring. This diagnostic form can offer rapid and precise identification of pathogens and biomarkers. However, traditional laboratory-based molecular testing methods can be expensive and require specialised training, limiting their accessibility in resource-limited settings [...] Read more.
Molecular diagnostics have become indispensable in healthcare, agriculture, and environmental monitoring. This diagnostic form can offer rapid and precise identification of pathogens and biomarkers. However, traditional laboratory-based molecular testing methods can be expensive and require specialised training, limiting their accessibility in resource-limited settings and on-site applications. To overcome these challenges, this study proposes an innovative approach to reducing costs and complexity in portable colorimetric loop-mediated isothermal amplification (LAMP) devices. The research evaluates different resistive heating systems to create an energy-efficient, cost-effective, and compact device to heat a polydimethylsiloxane (PDMS) block for precise temperature control during LAMP reactions. By combining this novel heating system with an off-the-shelf red-green-blue (RGB) sensor to detect and quantify colour changes, the integrated system can accurately detect Leifsonia xyli subsp. xyli, the bacteria responsible for ratoon stunting disease (RSD) in sugarcane. The experimental validation of this system demonstrates its ability to detect the target pathogen in real time, making it an important development for low cost, portable, and easy-to-use molecular diagnostics in healthcare, agriculture, and environmental monitoring applications. Full article
(This article belongs to the Special Issue Feature Papers of Micromachines in Biology and Biomedicine 2023)
Show Figures

Figure 1

21 pages, 2030 KB  
Article
Selection of New Sugarcane Genotypes for Sandy Soils in Florida with Enhanced Sucrose Content
by Orlando Coto Arbelo, Aliya Momotaz, Hardev S. Sandhu, Sushma Sood, Wayne Davidson, Miguel Baltazar and Duli Zhao
Agriculture 2023, 13(5), 1079; https://doi.org/10.3390/agriculture13051079 - 18 May 2023
Cited by 6 | Viewed by 2949
Abstract
The selection of sugarcane genotypes with high sucrose content and good ratooning ability (RA) is an important objective of the Canal Point breeding program to improve the current profitability levels of the Florida sugarcane industry. In this study, thirteen test sugarcane genotypes and [...] Read more.
The selection of sugarcane genotypes with high sucrose content and good ratooning ability (RA) is an important objective of the Canal Point breeding program to improve the current profitability levels of the Florida sugarcane industry. In this study, thirteen test sugarcane genotypes and three checks were evaluated in three sand locations, Pahokee Produce Inc. (PP), Townsite farm (TS), and Lykes Brothers Inc. (PF), during three crop cycles (plant cane, first ratoon, and second ratoon). Multi-environment best linear unbiased predictors (BLUPs) were highly significant for commercially recoverable sucrose (CRS) and not significant for cane yield (CY) among genotypes. The ANOVA based on the RA values produced significant genotypic effects but a reduced RA diversity among the genotypes. The simultaneous selection for BLUP_CRS, BLUP_CY yield, and RA identified CP 14-4165 and CP 13-2340 as the most outstanding genotypes. The BLUP_GGE biplots method showed that the PP location was the most discriminative for BLUP_CY, whereas the TS was the ideal location. For BLUP_CRS, the three locations had similar abilities to discriminate genotypes and were positively and strongly correlated. The which-won-where graph indicated that CP 13-2340 showed the highest BLUP_CRS levels in TS and PP locations, while CP 14-4165 and CP 14-4588 were the top genotypes in the PF location. The results suggest that selecting genotypes with high CRS values is possible without compromising the genotype discrimination for CY. CP 14-4165 and CP 13-2340 are resistant to most diseases and genetically diverse. Full article
Show Figures

Figure 1

18 pages, 330 KB  
Article
Stressors and Resilience within the Cassava Value Chain in Nigeria: Preferred Cassava Variety Traits and Response Strategies of Men and Women to Inform Breeding
by Olamide Olaosebikan, Abolore Bello, Obaiya Utoblo, Benjamin Okoye, Nathaniel Olutegbe, Elisabeth Garner, Béla Teeken, Elizabeth Bryan, Lora Forsythe, Steven Cole, Peter Kulakow, Chiedozie Egesi, Hale Tufan and Tessy Madu
Sustainability 2023, 15(10), 7837; https://doi.org/10.3390/su15107837 - 10 May 2023
Cited by 9 | Viewed by 4295
Abstract
This study investigated the trait preferences for cassava in the context of climate change and conflict stressors among value-chain actors in Nigeria to strengthen social inclusion and the community-resilience outcomes from breeding programs. Multi-stage sampling procedures were used to select and interview male [...] Read more.
This study investigated the trait preferences for cassava in the context of climate change and conflict stressors among value-chain actors in Nigeria to strengthen social inclusion and the community-resilience outcomes from breeding programs. Multi-stage sampling procedures were used to select and interview male and female value-chain participants in the Osun, Benue and Abia States. The results indicated that farmers preferred cassava traits such as drought tolerance, early bulking, multiple-product use and in-ground storability to strengthen resilience. Climate change and challenges related to social change shaped the response strategies from both genders, and influenced trait preferences, including the early re-emergence of cassava leaves, stems that had ratooning potential, and especially the root milking that was important among female respondents. The major response strategies employed by men included frequent farm visits to prevent theft and engaging in non-agricultural livelihoods. Those employed by women included backyard farming, early harvesting, having preferences for food with fewer processing steps, and depending on remittances. The resilience capacity was higher for men than for women due to their better access to assets, as well as their abilities to relocate their farms and out-migrate in search of other livelihoods. Considering gendered cassava traits, and enhancing their resilience and response strategies, can complement efforts to make breeding more socially inclusive, resilient, and anticipatory to future challenges created by climate and related social changes. Full article
16 pages, 3370 KB  
Article
Mapping of QTLs and Screening Candidate Genes Associated with the Ability of Sugarcane Tillering and Ratooning
by Ting Wang, Fu Xu, Zhoutao Wang, Qibin Wu, Wei Cheng, Youxiong Que and Liping Xu
Int. J. Mol. Sci. 2023, 24(3), 2793; https://doi.org/10.3390/ijms24032793 - 1 Feb 2023
Cited by 15 | Viewed by 6728
Abstract
The processes of sugarcane tillering and ratooning, which directly affect the yield of plant cane and ratoon, are of vital importance to the population establishment and the effective stalk number per unit area. In the present study, the phenotypic data of 285 F [...] Read more.
The processes of sugarcane tillering and ratooning, which directly affect the yield of plant cane and ratoon, are of vital importance to the population establishment and the effective stalk number per unit area. In the present study, the phenotypic data of 285 F1 progenies from a cross of sugarcane varieties YT93-159 × ROC22 were collected in eight environments, which consisted of plant cane and ratoon cultivated in three different ecological sites. The broad sense heritability (H2) of the tillering and the ratoon sprouting was 0.64 and 0.63, respectively, indicating that they were middle to middle-high heritable traits, and there is a significantly positive correlation between the two traits. Furthermore, a total of 26 quantitative trait loci (QTLs) related to the tillering ability and 11 QTLs associated with the ratooning ability were mapped on two high-quality genetic maps derived from a 100K SNP chip, and their phenotypic variance explained (PVE) ranged from 4.27–25.70% and 6.20–13.54%, respectively. Among them, four consistent QTLs of qPCTR-R9, qPCTR-Y28, qPCTR-Y60/qRSR-Y60 and PCTR-Y8-1/qRSR-Y8 were mapped in two environments, of which, qPCTR-Y8-1/qRSR-Y8 had the PVEs of 11.90% in the plant cane and 7.88% in the ratoon. Furthermore, a total of 25 candidate genes were identified in the interval of the above four consistent QTLs and four major QTLs of qPCTR-Y8-1, qPCTR-Y8-2, qRSR-R51 and qRSR-Y43-2, with the PVEs from 11.73–25.70%. All these genes were associated with tillering, including eight transcription factors (TFs), while 15 of them were associated with ratooning, of which there were five TFs. These QTLs and genes can provide a scientific reference for genetic improvement of tillering and ratooning traits in sugarcane. Full article
(This article belongs to the Special Issue Crop Stress Biology and Molecular Breeding 2.0)
Show Figures

Figure 1

13 pages, 1636 KB  
Article
Fine Mapping and Cloning of a qRA2 Affect the Ratooning Ability in Rice (Oryza sativa L.)
by Niqing He, Fenghuang Huang and Dewei Yang
Int. J. Mol. Sci. 2023, 24(2), 967; https://doi.org/10.3390/ijms24020967 - 4 Jan 2023
Cited by 7 | Viewed by 2453
Abstract
Ratooning ability is a key factor that influences the ratoon rice yield in areas where light and temperature are not sufficient for second-season rice. Near-isogenic lines (NILs) are the most powerful tools for the detection and precise mapping of quantitative trait loci (QTLs). [...] Read more.
Ratooning ability is a key factor that influences the ratoon rice yield in areas where light and temperature are not sufficient for second-season rice. Near-isogenic lines (NILs) are the most powerful tools for the detection and precise mapping of quantitative trait loci (QTLs). In this study, using 176 NILs, we identified a novel QTL for ratooning ability in NIL128. First, we mapped the QTL between the markers Indel12-29 and Indel12-31, which encompass a region of 233 kb. The rice genome annotation indicated the existence of three candidate genes in this region that may be related to ratooning ability. Through gene prediction and cDNA sequencing, we speculated that the target gene of ratooning ability is LOC_Os02g51930 which encodes cytokinin glucosyl transferases (CGTs), hereafter named qRA2. Further analysis showed that qra2 was a 1-bp substitution in the first exon in NIL128, which resulted in the premature termination of qRA2. The results of the knockdown experiment showed that the Jiafuzhan knockdown mutants exhibited the ratooning ability phenotype of NIL128. Interestingly, the qRA2 gene was found to improve ratooning ability without affecting major agronomic traits. These results will help us better understand the genetic basis of rice ratooning ability and provide a valuable gene resource for breeding strong ratoon rice varieties. Full article
(This article belongs to the Special Issue Research Advances in Rice Breeding and Genetics)
Show Figures

Figure 1

14 pages, 977 KB  
Article
Genetic Dissection of Rice Ratooning Ability Using an Introgression Line Population and Substitution Mapping of a Pleiotropic Quantitative Trait Locus qRA5
by Hui Hu, Ruoyu Gao, Liping He, Famao Liang, Zhixin Li, Junying Xu, Longwei Yang, Chongrong Wang, Zhangyong Liu, Jianlong Xu and Xianjin Qiu
Plants 2022, 11(9), 1134; https://doi.org/10.3390/plants11091134 - 22 Apr 2022
Cited by 7 | Viewed by 2391
Abstract
Ratooning ability is a key factor that influences ratoon rice yield, in the area where light and temperature are not enough for second season rice. In the present study, an introgression line population derived from Minghui 63 as the recipient parent and 02428 [...] Read more.
Ratooning ability is a key factor that influences ratoon rice yield, in the area where light and temperature are not enough for second season rice. In the present study, an introgression line population derived from Minghui 63 as the recipient parent and 02428 as the donor parent was developed, and a high-density bin map containing 4568 bins was constructed. Nine ratooning-ability-related traits were measured, including maximum tiller number, panicle number, and grain yield per plant in the first season and ratoon season, as well as three secondary traits, maximum tiller number ratio, panicle number ratio, and grain yield ratio. A total of 22 main-effect QTLs were identified and explained for 3.26–18.63% of the phenotypic variations in the introgression line population. Three genomic regions, including 14.12–14.65 Mb on chromosome 5, 4.64–5.76 Mb on chromosome 8, and 10.64–15.52 Mb on chromosome 11, were identified to simultaneously control different ratooning-ability-related traits. Among them, qRA5 in the region of 14.12–14.65 Mb on chromosome 5 was validated for its pleiotropic effects on maximum tiller number and panicle number in the first season, as well as its maximum tiller number ratio, panicle number ratio, and grain yield ratio. Moreover, qRA5 was independent of genetic background and delimited into a 311.16 kb region by a substitution mapping approach. These results will help us better understand the genetic basis of rice ratooning ability and provide a valuable gene resource for breeding high-yield ratoon rice varieties. Full article
(This article belongs to the Special Issue Genomic Breeding of Green Crops)
Show Figures

Figure 1

13 pages, 754 KB  
Review
Sugarcane Ratooning Ability: Research Status, Shortcomings, and Prospects
by Fu Xu, Zhoutao Wang, Guilong Lu, Rensen Zeng and Youxiong Que
Biology 2021, 10(10), 1052; https://doi.org/10.3390/biology10101052 - 15 Oct 2021
Cited by 58 | Viewed by 12728
Abstract
Sugarcane is an important sugar crop and it can be subjected to ratooning for several years. The advantages of ratooning include quality improvement, efficiency enhancement, and reduced costs and energy use. The genotype, environment, cultivation management, and harvesting technology affect the productivity and [...] Read more.
Sugarcane is an important sugar crop and it can be subjected to ratooning for several years. The advantages of ratooning include quality improvement, efficiency enhancement, and reduced costs and energy use. The genotype, environment, cultivation management, and harvesting technology affect the productivity and longevity of ratoon cane, with the genetic basis being the most critical factor. However, the majority of research has been focused on only limited genotypes, and a few studies have evaluated up to 100 sugarcane germplasm resources. They mainly focus on the comparison among different genotypes or among plant cane, different selection strategies for the first and second ratoon crops, together with screening indicators for the selection of stronger ratooning ability. In this paper, previous studies are reviewed in order to analyze the importance of sugarcane ratooning, the indicative traits used to evaluate ratooning ability, the major factors influencing the productivity and longevity of ratooning, the genetic basis of variation in ratooning ability, and the underlying mechanisms. Furthermore, the shortcomings of the existing research on sugarcane ratooning are highlighted. We then discuss the focus of future ratoon sugarcane research and the technical methods that will shorten the selection cycle and increase the genetic gain of ratooning ability, particularly the development of linked markers. This review is expected to provide a reference for understanding the mechanisms underlying the formation of ratooning ability and for breeding sugarcane varieties with a strong ratooning ability. Full article
Show Figures

Figure 1

18 pages, 1437 KB  
Article
Association of Physiological Responses and Root Distribution Patterns of Ratooning Ability and Yield of the Second Ratoon Cane in Sugarcane Elite Clones
by Saranya Chumphu, Nuntawoot Jongrungklang and Patcharin Songsri
Agronomy 2019, 9(4), 200; https://doi.org/10.3390/agronomy9040200 - 19 Apr 2019
Cited by 32 | Viewed by 4607
Abstract
Poor ratooning ability for sugarcane can limit crop productivity and profitability of sugarcane growers. The objective of this study was to determine the association of physiological responses and root distribution patterns on the yield of the second ratoon cane, and the relationships between [...] Read more.
Poor ratooning ability for sugarcane can limit crop productivity and profitability of sugarcane growers. The objective of this study was to determine the association of physiological responses and root distribution patterns on the yield of the second ratoon cane, and the relationships between these traits. Seventeen sugarcane genotypes were planted in a randomized complete block design with four replications. The second ratoon crop was evaluated for germination percentage, cane yield, Soil Plant Analysis Development (SPAD) chlorophyll meter reading (SCMR), chlorophyll fluorescence, relative water content (RWC), specific leaf area (SLA), and stomatal conductance. Root length density (RLD) was evaluated through the auger method. The root samples were divided into upper and lower soil layers in order to study root distribution patterns. Sugarcane genotypes were significantly different for RLD, germination percentage, and cane yield. Root distribution patterns were classified into three groups based on the RLD. High RLD between plants in the upper soil layers at 90 days after harvest (DAH) was positively correlated with high germination, whereas high RLD between rows in the lower soil layers at 90 and 270 DAH was associated with high cane yield. RWC at 90 DAH and stomatal conductance at 180 DAH were closely related to germination percentage, whereas chlorophyll fluorescence and stomatal conductance at 180 DAH were closely related to cane yield. Full article
Show Figures

Figure 1

Back to TopTop