Sign in to use this feature.

Years

Between: -

Subjects

remove_circle_outline
remove_circle_outline
remove_circle_outline

Journals

Article Types

Countries / Regions

Search Results (6)

Search Parameters:
Keywords = puerarin biosynthesis

Order results
Result details
Results per page
Select all
Export citation of selected articles as:
20 pages, 7072 KB  
Article
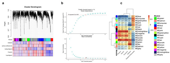
Integrative Analyses of Metabolome and Transcriptome Reveal Regulatory Network of Puerarin Biosynthesis in Pueraria montana var. lobata
by Ting Zhu, Jianing He, Junting Li, Chenxi Liu, Xinyi Min, Xinyi Hu and Xia Liu
Molecules 2024, 29(23), 5556; https://doi.org/10.3390/molecules29235556 - 25 Nov 2024
Cited by 1 | Viewed by 1820
Abstract
Kudzu, scientifically known as Pueraria montana var. lobata (Willd.) Maesen & S.M.Almeida ex Sanjappa & Predeep (P. lobata), is a perennial vine belonging to the family Leguminosae. Puerarin, a unique constituent and primary active ingredient of this genus, exhibits a broad [...] Read more.
Kudzu, scientifically known as Pueraria montana var. lobata (Willd.) Maesen & S.M.Almeida ex Sanjappa & Predeep (P. lobata), is a perennial vine belonging to the family Leguminosae. Puerarin, a unique constituent and primary active ingredient of this genus, exhibits a broad spectrum of pharmacological activities. This study started with several practical questions: Why is the root the main medicinal part? Why is it not peeled for medicinal purposes? Why is the harvest period usually from December to February? Although the puerarin biosynthesis pathway has been investigated, the stage at which the 8-C glycosylation reaction occurs remains controversial. In this study, metabolomics and transcriptomics analyses were performed on P. lobata organs and tissues, including leaves, young stems, mature stems, tuberous cortices, and cortex-excised tubers of roots. Two modules containing genes associated with puerarin biosynthesis were identified by WGCNA. The final selection of important candidate UDP-glucosyltransferases (UGTs) that may be involved in the puerarin biosynthesis pathway included two 8-C-GTs, three 7-O-GTs, and key transcription factors. On this basis, the regulatory network of puerarin biosynthesis was constructed and laid the foundation for the cultivation of high-quality medicinal kudzu with high puerarin content. Full article
Show Figures

Figure 1

23 pages, 9817 KB  
Article
The Impact of Exogenous Sodium Selenite Treatment on the Nutritional Value and Active Constituents of Pueraria lobata
by Hua Cheng, Lu Wang, Huiyi Gong, Li Wang, Yuanfei Chen, Shuiyuan Cheng and Linling Li
Horticulturae 2024, 10(10), 1081; https://doi.org/10.3390/horticulturae10101081 - 9 Oct 2024
Cited by 1 | Viewed by 1457
Abstract
Moderate amounts of Se can promote crop growth, enhance stress resistance, increase yield, and improve nutritional quality. In the present study, kudzu seedlings were used as experimental materials, and their physiological indicators, antioxidant activity, nutritional components, and flavonoid content were measured after being [...] Read more.
Moderate amounts of Se can promote crop growth, enhance stress resistance, increase yield, and improve nutritional quality. In the present study, kudzu seedlings were used as experimental materials, and their physiological indicators, antioxidant activity, nutritional components, and flavonoid content were measured after being treated with Na2SeO3 hydroponics. Transcriptome sequencing analysis was used to reveal the relevant genes involved in regulating the effects of exogenous Se on the content of Se-compounds and flavonoids in kudzu. The results indicated that treatment with 20 mg/L Na2SeO3 significantly increased stem and root lengths, dry and fresh weight, lateral root development, and chlorophyll b content. However, at higher concentrations (30–40 mg/L), lateral root abundance and chlorophyll levels decreased. Na2SeO3 treatment also augmented the antioxidant capacity and enhanced the content of major nutrients in kudzu seedlings. The total Se content in kudzu escalated with increasing Na2SeO3 concentration, with selenomethionine emerging as the primary organic-Se species. After treatment with Na2SeO3, the content of puerarin in both aboveground and underground parts decreased, while the content of total flavonoids increased. Daidzin increased in the roots. Differential expression gene analysis revealed that genes such as TRXB2, SYM, MMT1, and METE were involved in Se uptake and transformation in kudzu, while bZIP43 and WRKY47 played a role in flavonoid biosynthesis. Full article
(This article belongs to the Section Biotic and Abiotic Stress)
Show Figures

Figure 1

19 pages, 1211 KB  
Review
Puerarin—A Promising Flavonoid: Biosynthesis, Extraction Methods, Analytical Techniques, and Biological Effects
by Sergio Liga and Cristina Paul
Int. J. Mol. Sci. 2024, 25(10), 5222; https://doi.org/10.3390/ijms25105222 - 10 May 2024
Cited by 25 | Viewed by 6347
Abstract
Flavonoids, a variety of plant secondary metabolites, are known for their diverse biological activities. Isoflavones are a subgroup of flavonoids that have gained attention for their potential health benefits. Puerarin is one of the bioactive isoflavones found in the Kudzu root and Pueraria [...] Read more.
Flavonoids, a variety of plant secondary metabolites, are known for their diverse biological activities. Isoflavones are a subgroup of flavonoids that have gained attention for their potential health benefits. Puerarin is one of the bioactive isoflavones found in the Kudzu root and Pueraria genus, which is widely used in alternative Chinese medicine, and has been found to be effective in treating chronic conditions like cardiovascular diseases, liver diseases, gastric diseases, respiratory diseases, diabetes, Alzheimer’s disease, and cancer. Puerarin has been extensively researched and used in both scientific and clinical studies over the past few years. The purpose of this review is to provide an up-to-date exploration of puerarin biosynthesis, the most common extraction methods, analytical techniques, and biological effects, which have the potential to provide a new perspective for medical and pharmaceutical research and development. Full article
Show Figures

Figure 1

16 pages, 4334 KB  
Article
Integrated Metabolomic and Transcriptomic Analysis of Puerarin Biosynthesis in Pueraria montana var. thomsonii at Different Growth Stages
by Xinyi Hu, Ting Zhu, Xinyi Min, Jianing He, Cong Hou and Xia Liu
Genes 2023, 14(12), 2230; https://doi.org/10.3390/genes14122230 - 18 Dec 2023
Cited by 4 | Viewed by 2757
Abstract
Puerarin, a class of isoflavonoid compounds concentrated in the roots of Puerarias, has antipyretic, sedative, and coronary blood-flow-increasing properties. Although the biosynthetic pathways of puerarin have been investigated by previous researchers, studies focusing on the influence of different growth stages on the [...] Read more.
Puerarin, a class of isoflavonoid compounds concentrated in the roots of Puerarias, has antipyretic, sedative, and coronary blood-flow-increasing properties. Although the biosynthetic pathways of puerarin have been investigated by previous researchers, studies focusing on the influence of different growth stages on the accumulation of metabolites in the puerarin pathway are not detailed, and it is still controversial at the last step of the 8-C-glycosylation reaction. In this study, we conducted a comprehensive analysis of the metabolomic and transcriptomic changes in Pueraria montana var. thomsonii during two growing years, focusing on the vigorous growth and dormant stages, to elucidate the underlying mechanisms governing the changes in metabolite and gene expression within the puerarin biosynthesis pathway. In a comparison of the two growth stages in the two groups, puerarin and daidzin, the main downstream metabolites in the puerarin biosynthesis pathway, were found to accumulate mainly during the vigorous growth stage. We also identified 67 common differentially expressed genes in this pathway based on gene expression differences at different growth stages. Furthermore, we identified four candidate 8-C-GT genes that potentially contribute to the conversion of daidzein into puerarin and eight candidate 7-O-GT genes that may be involved in the conversion of daidzein into daidzin. A co-expression network analysis of important UGTs and HIDs along with daidzein and puerarin was conducted. Overall, our study contributes to the knowledge of puerarin biosynthesis and offers information about the stage at which the 8-C-glycosylation reaction occurs in biosynthesis. These findings provide valuable insights into the cultivation and quality enhancement of Pueraria montana var. thomsonii. Full article
(This article belongs to the Special Issue Medicinal Plant Research from an Omics Perspective)
Show Figures

Figure 1

16 pages, 3549 KB  
Article
Comparative Transcriptome Analysis of Pueraria lobata Provides Candidate Genes Involved in Puerarin Biosynthesis and Its Regulation
by Huiting Xi, Yaru Zhu, Wenwen Sun, Nan Tang, Zhengqin Xu, Xiaohong Shang, Yansheng Zhang, Huabing Yan and Changfu Li
Biomolecules 2023, 13(1), 170; https://doi.org/10.3390/biom13010170 - 13 Jan 2023
Cited by 7 | Viewed by 3114
Abstract
Pueraria lobata is a traditional Chinese herb in which an isoflavone C-glucoside, namely puerarin, has received the utmost interest due to its medicinal properties. To date, the biogenesis of puerarin, especially its C-glucosyl reaction in the pathway, remains poorly understood. Moreover, [...] Read more.
Pueraria lobata is a traditional Chinese herb in which an isoflavone C-glucoside, namely puerarin, has received the utmost interest due to its medicinal properties. To date, the biogenesis of puerarin, especially its C-glucosyl reaction in the pathway, remains poorly understood. Moreover, the transcription factors (TFs) that regulate puerarin biosynthesis in P. lobata have not been reported. Here, we performed phytochemical studies on the different developmental stages of the root, stem, and leaf tissues of two P. lobata cultivars, which suggested that both the roots and stems of P. lobata were the sites of puerarin biosynthesis. RNA-sequencing was conducted with the root and stem tissues of the two cultivars under different stages, and the clean reads were mapped to the recently published genome of P. lobata var. thomsonii, yielding the transcriptome dataset. A detailed analysis of the gene expression data, gene coexpression network, and phylogeny proposed several C-GTs that likely participate in puerarin biosynthesis. The first genome-wide analysis of the whole MYB superfamily in P. lobata presented here identified a total of 123 nonredundant PlMYB genes that were significantly expressed in the analyzed tissues. The phylogenetic analysis of PlMYBs with other plant MYB proteins revealed strong PlMYB candidates that may regulate the biosynthesis of isoflavones, such as puerarin. Full article
(This article belongs to the Section Molecular Biology)
Show Figures

Graphical abstract

20 pages, 4276 KB  
Article
Chromosome-Level Genome Assembly and Multi-Omics Dataset Provide Insights into Isoflavone and Puerarin Biosynthesis in Pueraria lobata (Wild.) Ohwi
by Hua Cheng, Xiaohua Huang, Shuai Wu, Shiyan Wang, Shen Rao, Li Li, Shuiyuan Cheng and Linling Li
Biomolecules 2022, 12(12), 1731; https://doi.org/10.3390/biom12121731 - 22 Nov 2022
Cited by 3 | Viewed by 3016
Abstract
Pueraria lobata (wild.) Ohwi is a leguminous plant and one of the traditional Chinese herbal medicines. Its puerarin extract is widely used in the pharmaceutical industry. This study reported a chromosome-level genome assembly for P. lobata and its characteristics. The genome size was [...] Read more.
Pueraria lobata (wild.) Ohwi is a leguminous plant and one of the traditional Chinese herbal medicines. Its puerarin extract is widely used in the pharmaceutical industry. This study reported a chromosome-level genome assembly for P. lobata and its characteristics. The genome size was ~939.2 Mb, with a contig N50 of 29.51 Mbp. Approximately 97.82% of the assembled sequences were represented by 11 pseudochromosomes. We identified that the repetitive sequences accounted for 63.50% of the P. lobata genome. A total of 33,171 coding genes were predicted, of which 97.34% could predict the function. Compared with other species, P. lobata had 757 species-specific gene families, including 1874 genes. The genome evolution analysis revealed that P. lobata was most closely related to Glycine max and underwent two whole-genome duplication (WGD) events. One was in a gamma event shared by the core dicotyledons at around 65 million years ago, and another was in the common ancestor shared by legume species at around 25 million years ago. The collinearity analysis showed that 61.45% of the genes (54,579 gene pairs) in G. max and P. lobata had collinearity. In this study, six unique PlUGT43 homologous genes were retrieved from the genome of P. lobata, and no 2-hydroxyisoflavanone 8-C-glucoside was found in the metabolites. This also revealed that the puerarin synthesis was mainly from the glycation of daidzein. The combined transcriptome and metabolome analysis suggested that two bHLHs, six MYBs and four WRKYs were involved in the expression regulation of puerarin synthesis structural genes. The genetic information obtained in this study provided novel insights into the biological evolution of P. lobata and leguminous species, and it laid the foundation for further exploring the regulatory mechanism of puerarin synthesis. Full article
(This article belongs to the Section Molecular Genetics)
Show Figures

Graphical abstract

Back to TopTop