Sign in to use this feature.

Years

Between: -

Subjects

remove_circle_outline
remove_circle_outline
remove_circle_outline
remove_circle_outline
remove_circle_outline
remove_circle_outline
remove_circle_outline
remove_circle_outline
remove_circle_outline

Journals

remove_circle_outline
remove_circle_outline
remove_circle_outline
remove_circle_outline
remove_circle_outline
remove_circle_outline

Article Types

Countries / Regions

remove_circle_outline
remove_circle_outline
remove_circle_outline
remove_circle_outline
remove_circle_outline

Search Results (1,906)

Search Parameters:
Keywords = predictive crop yield

Order results
Result details
Results per page
Select all
Export citation of selected articles as:
25 pages, 8655 KB  
Article
Field-Aware and Explainable Modelling for Early-Season Crop Yield Prediction Using Satellite-Derived Phenology
by Ignacio Fuentes and Dhahi Al-Shammari
Remote Sens. 2026, 18(6), 890; https://doi.org/10.3390/rs18060890 (registering DOI) - 14 Mar 2026
Abstract
Accurate and early prediction of crop yield at the sub-field scale is essential for precision-agriculture and food-system planning. This study evaluates a phenology-based machine learning framework for winter wheat yield prediction using Sentinel-2 satellite imagery, climate reanalysis data, and field-level yield data. Phenological [...] Read more.
Accurate and early prediction of crop yield at the sub-field scale is essential for precision-agriculture and food-system planning. This study evaluates a phenology-based machine learning framework for winter wheat yield prediction using Sentinel-2 satellite imagery, climate reanalysis data, and field-level yield data. Phenological metrics derived from the normalised difference vegetation index (NDVI), the normalised difference water index (NDWI), and the normalised difference red-edge index (NDRE) were combined with accumulated seasonal rainfall and seasonal potential evapotranspiration, and multiple modelling strategies were assessed using a leave-one-field-out cross-validation (LOFO CV) scheme to ensure spatial generalisation. Among the evaluated models, the Random Forest (RF) algorithm achieved the highest overall performance, explaining up to 73% of the yield variability with a root mean square error (RMSE) of 0.88 t ha−1 at optimal prediction timing (day of year 160–175). Integrating phenological and climatic covariates consistently improved prediction accuracy compared to models based only on phenological variables, while the inclusion of soil properties provided limited additional benefit at the examined spatial scale. Phenological metrics based on red-edge data, particularly the maximum NDRE, were the most influential predictors, highlighting the added value of red-edge spectral information beyond traditional red–near-infrared indices. Uncertainty analysis revealed spatially heterogeneous prediction uncertainty, particularly near field boundaries and in areas of complex spatial patterns. Overall, the proposed framework enables robust, early, and interpretable yield prediction at the sub-field scale, supporting uncertainty-aware decision-making in precision agriculture and offering a scalable foundation for regional crop monitoring. Full article
(This article belongs to the Special Issue Advances in Multi-Sensor Remote Sensing for Vegetation Monitoring)
Show Figures

Figure 1

20 pages, 20579 KB  
Article
A Deep Learning Approach for High-Throughput Multi-Tissue Cell Segmentation and Phenotypic Analysis in Chinese Cabbage Leaf Cross-Sections
by Zhiming Zhang, Jun Zhang, Tianyi Ren, Minggeng Liu and Lei Sun
Agronomy 2026, 16(6), 612; https://doi.org/10.3390/agronomy16060612 - 13 Mar 2026
Abstract
Quantitative analysis of leaf cell microstructure is crucial for deciphering agronomic traits in Chinese cabbage, including photosynthetic efficiency, stress tolerance, and yield potential. Traditional manual observation methods are inefficient and highly subjective, failing to meet the demands of large-scale breeding for high-throughput, reproducible [...] Read more.
Quantitative analysis of leaf cell microstructure is crucial for deciphering agronomic traits in Chinese cabbage, including photosynthetic efficiency, stress tolerance, and yield potential. Traditional manual observation methods are inefficient and highly subjective, failing to meet the demands of large-scale breeding for high-throughput, reproducible microscopic phenotyping. To transition breeding practices from experience-driven to data-driven, there is an urgent need to establish automated, standardized systems for acquiring cell-scale phenotypes. Therefore, this study proposes an automated instance segmentation and phenotyping analysis framework for multi-tissue cells in Chinese cabbage leaf cross-sections. This framework systematically optimizes Mask R-CNN by introducing an attention mechanism to enhance cellular feature responses in complex backgrounds. It employs weighted multi-scale feature fusion to process densely distributed small-scale cells and integrates a refined boundary optimization module to improve recognition accuracy in adherent and blurred regions. On a microscopic image dataset spanning multiple varieties, this method achieves high-precision predictions in instance segmentation tasks. Based on the predicted cell masks, an interactive phenotyping analysis tool was further developed to automatically extract standardized single-cell morphological parameters, including area, perimeter, and Feret’s diameter. The measured parameters exhibit high consistency with manual annotations (correlation coefficients (r) all exceed 0.97). This framework enables high-throughput, standardized phenotypic analysis at the cellular level of leaf cross-sections, providing a reliable method for the digital and automated interpretation of crop microscopic traits. This technical solution not only supports the systematic integration of microscopic phenotypes in Chinese cabbage breeding but also offers a scalable solution for cellular-scale phenotypic research in other crops. Full article
(This article belongs to the Special Issue AI, Sensors and Robotics for Smart Agriculture)
Show Figures

Figure 1

16 pages, 1088 KB  
Article
Influence of Climatic, Phenological and Aerobiological Factors on the Productivity of the ‘Treixadura’ Grapevine Cultivar in Northwestern Spain (NW Spain)
by Lucía Carrera, María Fernández-González, Antía Corral-Álvarez, Kenia C. Sánchez Espinosa, José Ángel Cid-Fernández and Francisco Javier Rodríguez-Rajo
Agriculture 2026, 16(6), 647; https://doi.org/10.3390/agriculture16060647 - 12 Mar 2026
Viewed by 39
Abstract
The grapevine (Vitis vinifera L.) is one of the most economically valuable horticultural crops worldwide and is cultivated across a wide range of agroclimatic regions. The objective of this study was to develop a predictive model to estimate the yield of the [...] Read more.
The grapevine (Vitis vinifera L.) is one of the most economically valuable horticultural crops worldwide and is cultivated across a wide range of agroclimatic regions. The objective of this study was to develop a predictive model to estimate the yield of the cultivar Treixadura as a function of meteorological, phenological, aerobiological, and phytopathological variables. The study was conducted in a vineyard located within the Ribeiro Designation of Origin (Spain) over 21 consecutive growing seasons. During the period from 2004 to 2023, grapevine yield exhibited pronounced interannual variability, with the lowest yield recorded in 2018 and the highest in 2023. Correlation analysis showed that grapevine yield was significantly and positively associated with temperature, airborne pollen and the Plasmopara viticola pathogen, and negatively with rainfall and the Botrytis pathogen. Yield was predicted using a model that included rainfall in the first ten days of April, airborne pollen concentration, and Plasmopara viticola from the third ten-days of April as explanatory variables. This model accounted for approximately 70% of the observed variability in yield. The achieved predictive performance enables the anticipation of harvest outcomes several months in advance, thereby supporting more effective viticultural planning. Furthermore, the results highlight the importance of disease control in vineyards, as pathogen incidence not only reduces yield directly but may also compromise the accuracy of yield prediction models. Full article
(This article belongs to the Section Crop Production)
Show Figures

Figure 1

23 pages, 2586 KB  
Article
Explainable AI-Based Hyperspectral Classification Reveals Differences in Spectral Response over Phenological Stages
by Rameez Ahsen, Pierpaolo Di Bitonto, Pierfrancesco Novielli, Michele Magarelli, Donato Romano, Martina Di Venosa, Anna Maria Stellacci, Nicola Amoroso, Alfonso Monaco, Bruno Basso, Roberto Bellotti and Sabina Tangaro
Biology 2026, 15(6), 454; https://doi.org/10.3390/biology15060454 - 11 Mar 2026
Viewed by 96
Abstract
Optimizing nitrogen (N) fertilization is essential for sustaining durum wheat yield and grain quality while reducing the environmental impacts associated with N over-application. Hyperspectral sensing provides a rapid and non-destructive approach for monitoring crop N status. However, high-dimensional data, phenology-dependent spectral responses, and [...] Read more.
Optimizing nitrogen (N) fertilization is essential for sustaining durum wheat yield and grain quality while reducing the environmental impacts associated with N over-application. Hyperspectral sensing provides a rapid and non-destructive approach for monitoring crop N status. However, high-dimensional data, phenology-dependent spectral responses, and spatial autocorrelation in field measurements limit robust nitrogen classification and interpretation. This study evaluated hyperspectral-based nitrogen status classification in durum wheat under Mediterranean field conditions and identified key spectral regions using explainable artificial intelligence. A field experiment was conducted in Southern Italy using ten N fertilization rates (0–180 kg N ha−1). Canopy reflectance was acquired at the booting and heading stages from georeferenced sampling locations. Three nitrogen stratification strategies (binary Low–High, Extreme, and three-level) were evaluated using Random Forest, SVM-RBF, and XGBoost classifiers. Model performance was assessed using spatially independent Leave-One-Plot-Out cross-validation at both the sample and plot levels, with plot-level predictions derived through majority voting. Classification robustness was strongly influenced by the stratification strategy and phenological stage. The binary Low–High stratification achieved the highest sample-level accuracy, with a maximum of 0.78 at booting (SVM-RBF) and 0.75 at heading (SVM-RBF), whereas the Extreme stratification produced intermediate performance, with maximum accuracies of 0.73 at booting (SVM-RBF) and 0.63 at heading (XGBoost). Plot-level aggregation improved performance, reaching up to 0.90 at booting and 1.00 at heading. SHAP analysis highlighted red, red-edge, and near-infrared wavelengths as the dominant contributors, with increased reliance on longer wavelengths at the heading. Overall, explainable machine learning provides a robust framework for hyperspectral nitrogen monitoring in durum wheat. Full article
(This article belongs to the Special Issue Adaptation of Living Species to Environmental Stress (2nd Edition))
Show Figures

Figure 1

16 pages, 616 KB  
Article
Potential Role of Hybrid Rye in Crop Rotations for Provision of Feed and Bedding in Organic Pig Production: A Simulation Study
by Yunhui Zhu, Axel Garcia y Garcia, Joel Tallaksen, Lee Johnston and Yuzhi Li
Sustainability 2026, 18(6), 2682; https://doi.org/10.3390/su18062682 - 10 Mar 2026
Viewed by 82
Abstract
This study utilized a modeling approach to explore the long-term effects of integrating hybrid rye into organic crop production on crop yields and water use, and rye’s theoretical impact on feed and bedding self-sufficiency in organic pig production. Crop yield and water use [...] Read more.
This study utilized a modeling approach to explore the long-term effects of integrating hybrid rye into organic crop production on crop yields and water use, and rye’s theoretical impact on feed and bedding self-sufficiency in organic pig production. Crop yield and water use were simulated using DSSAT models for three exploratory scenarios (R1: corn–soybean–silage followed by 3 years of alfalfa; R2: rye replaced the first year of alfalfa; and R3: rye replaced the third year of alfalfa). Potential feed and bedding requirements were estimated based on a recently completed pig feeding trial. The models predicted higher rye yields and water use in R3 than in R2 (p < 0.01), suggesting a theoretical yield benefit when rye follows alfalfa. Based on these simulations, R3 could potentially provide feed and bedding for a 38 pigs·ha−1·rotation cycle−1, compared to a 10 pigs·ha−1·rotation cycle−1 in R2. While these findings represent theoretical scenarios rather than validated field performance, they demonstrate the potential of crop simulations for evaluations of long-term effects of organic crop rotations on yield and water use. The results suggest that integrating hybrid rye after legumes warrants further field-scale validation as a strategy to enhance resource self-sufficiency in organic pig production. Full article
(This article belongs to the Section Sustainable Agriculture)
Show Figures

Figure 1

39 pages, 1243 KB  
Review
From Sensing to Intervention: A Critical Review of Agricultural Drones for Precision Agriculture, Data-Driven Decision Making, and Sustainable Intensification
by Vlad Nicolae Arsenoaia, Denis Constantin Topa, Roxana Nicoleta Ratu and Ioan Tenu
Agronomy 2026, 16(5), 564; https://doi.org/10.3390/agronomy16050564 - 4 Mar 2026
Viewed by 400
Abstract
Unmanned aerial vehicles (UAVs) are increasingly employed in precision agronomy to support high-resolution monitoring and management of crops; however, the extent to which UAV-derived data can be translated into reliable, scalable, and decision-ready applications remains inconsistent. This review addresses this gap by critically [...] Read more.
Unmanned aerial vehicles (UAVs) are increasingly employed in precision agronomy to support high-resolution monitoring and management of crops; however, the extent to which UAV-derived data can be translated into reliable, scalable, and decision-ready applications remains inconsistent. This review addresses this gap by critically synthesising the recent literature with a specific focus on the end-to-end data pipeline, from acquisition planning and pre-processing to data fusion, analytics readiness, and operational decision support. A systematic analysis of peer-reviewed studies published over the last five years was conducted to evaluate core agronomic applications, including crop health monitoring, precision irrigation, soil and field variability assessment, spraying, and yield prediction, with particular attention to indicators used, validation strategies, and reported agronomic outcomes. The findings indicate that monitoring and diagnostic applications are the most mature and consistently validated, whereas interventional uses and absolute yield prediction remain strongly context-dependent and constrained by operational, methodological, and regulatory factors. Across applications, pipeline robustness, uncertainty management, and reproducibility emerge as more critical determinants of agronomic value than sensor resolution alone. The review further identifies key barriers to scaling, including technical limitations, skills requirements, data integration challenges, and regulatory constraints, and outlines an innovation roadmap distinguishing currently deployable solutions from emerging developments over the next three to five years. Overall, this work provides a decision-oriented framework to support more transparent, validated, and sustainable integration of UAV technologies into modern agricultural systems. Full article
(This article belongs to the Special Issue New Trends in Agricultural UAV Application—2nd Edition)
Show Figures

Figure 1

26 pages, 3645 KB  
Article
A Multi-Temporal Agricultural Remote Sensing Framework for Sustainable Crop Yield Estimation with Economic Impact
by Shengyuan Tang, Chenlu Jiang, Jingdan Zhang, Mingran Tian, Yang Zhang, Yating Yang and Min Dong
Sustainability 2026, 18(5), 2466; https://doi.org/10.3390/su18052466 - 3 Mar 2026
Viewed by 177
Abstract
Under the intensifying impacts of climate change, tightening agricultural resource constraints, and escalating food security pressures, the development of high-accuracy and interpretable crop yield estimation methods has become a critical technical issue in sustainable agricultural engineering. In this study, multi-temporal and multi-spectral remote [...] Read more.
Under the intensifying impacts of climate change, tightening agricultural resource constraints, and escalating food security pressures, the development of high-accuracy and interpretable crop yield estimation methods has become a critical technical issue in sustainable agricultural engineering. In this study, multi-temporal and multi-spectral remote sensing imagery are utilized as the core input. A multi-scale visual feature extraction module is designed to characterize canopy texture, field structure, and regional heterogeneity, while a temporal growth modeling module captures the dynamic evolution of crops from emergence to maturity. Yield regression is further integrated with economic mapping and explainability mechanisms, thereby forming an end-to-end prediction framework. Experimental results across multiple regions and years demonstrate that the proposed method outperforms various representative models. In the primary regression experiment, the framework achieves approximately R2=0.76, with MAE reduced to 0.60 and MSE to 0.62, representing an error reduction of over 25% compared with traditional regression approaches and classical machine learning models. In classification experiments for yield-grade evaluation, the model attains an accuracy of approximately 0.85, with both precision and recall exceeding 0.82, demonstrating its effectiveness in both continuous yield prediction and stable yield-level region identification. Cross-region and cross-year validation further indicate strong generalization capability, with R2 remaining above 0.65 in unseen regions and around 0.67 under cross-year prediction settings. Ablation studies confirm the synergistic contributions of multi-scale spatial modeling, temporal growth modeling, and explainability constraints, as performance consistently declines when any individual module is removed. Overall, the results highlight that the proposed framework provides reliable data support for precision agricultural management, resource optimization, and agricultural engineering decision-making, while also offering a scalable and reproducible pathway for sustainable agricultural engineering development. Full article
(This article belongs to the Special Issue Agricultural Engineering for Sustainable Development)
Show Figures

Figure 1

34 pages, 4569 KB  
Article
Analysis of AI-Based Predictive Models Using Vertical Farming Environmental Factors and Crop Growth Data
by Gwang-Hoon Jung, Hyeon-O Choe and Meong-Hun Lee
Agriculture 2026, 16(5), 575; https://doi.org/10.3390/agriculture16050575 - 3 Mar 2026
Viewed by 352
Abstract
Vertical farming requires precise environmental control, yet long-term multivariable analyses linking environmental dynamics and crop growth remain limited. This study analyzes a two-year operational dataset from a commercial vertical farm in South Korea to evaluate the suitability of advanced artificial intelligence models for [...] Read more.
Vertical farming requires precise environmental control, yet long-term multivariable analyses linking environmental dynamics and crop growth remain limited. This study analyzes a two-year operational dataset from a commercial vertical farm in South Korea to evaluate the suitability of advanced artificial intelligence models for harvest yield prediction. Conventional machine learning models and recent deep learning architectures were systematically benchmarked under identical conditions. Among them, the patch-based Transformer model achieved the highest predictive accuracy (R2 = 0.942; RMSE = 5.81 g per plant). The variable-importance analysis revealed that daily light integral and CO2 concentration were the dominant drivers of harvest yield variability, jointly accounting for more than 76% of total contribution. These findings demonstrate the effectiveness of Transformer-based architectures for long-term multivariate time series modeling and provide actionable insights for the data-driven optimization of vertical farming systems. Full article
(This article belongs to the Topic Digital Agriculture, Smart Farming and Crop Monitoring)
Show Figures

Figure 1

22 pages, 869 KB  
Article
Enhancing Agricultural Sustainability Through Efficient Yield Monitoring: A Lightweight Spatio-Temporal Fusion Model with Dual Symmetric Branches
by Fengling Li, Chengjun Xu and Ronghua Jin
Sustainability 2026, 18(5), 2418; https://doi.org/10.3390/su18052418 - 2 Mar 2026
Viewed by 155
Abstract
Accurate crop yield forecasting is critical for securing food supplies, addressing climate-related risks, and enhancing agricultural production planning. Current predictive models often have drawbacks, including cumbersome architectures, heavy computational load, and insufficient feature mining. To resolve these issues, this study develops a lightweight [...] Read more.
Accurate crop yield forecasting is critical for securing food supplies, addressing climate-related risks, and enhancing agricultural production planning. Current predictive models often have drawbacks, including cumbersome architectures, heavy computational load, and insufficient feature mining. To resolve these issues, this study develops a lightweight prediction model designed to reduce structural complexity and computational load while maintaining high accuracy based on a symmetric dual-branch attention mechanism. This model adopts a two-branch symmetric structure: the spatial branch processes remote sensing images and geospatial data via convolutional neural networks to capture crop growth-related spatial patterns effectively. The temporal branch analyzes meteorological and yield time-series data using long short-term memory (LSTM) networks to capture temporal variation trends precisely. The outputs of the two branches are deeply integrated through feature concatenation and an adaptive weighting strategy. To test the model’s performance, this study uses county-level yield records, long-term time series, and meteorological datasets from 1980 to 2018 from major U.S. soybean-producing states as experimental inputs. This dataset is then compared with leading models like AMAP. Results show that in single-year forecasting, the model reduces RMSE by 4.1762% and boosts R2 by 3.4458%—demonstrating strong short-term prediction capability. For five-year long-term forecasting, it reduces the RMSE by 3.2914% and increases the R2 by 4.7537%. This effectively mitigates the performance decline of traditional models in long time-series scenarios, fully leveraging the value of in-depth mining for long-term time-series data. Full article
Show Figures

Figure 1

22 pages, 8037 KB  
Article
A Deep Learning-Driven Spatio-Temporal Framework for Timely Corn Yield Estimation Across Multiple Remote Sensing Scenarios
by Xiaoyu Zhou, Yaoshuai Dang, Jinling Song, Zhiqiang Xiao and Hua Yang
Remote Sens. 2026, 18(5), 743; https://doi.org/10.3390/rs18050743 - 28 Feb 2026
Viewed by 253
Abstract
Crop yield estimation, particularly early-season yield prediction, is highly important for global food security and disaster mitigation. In this study, we utilized deep learning models combined with remote sensing data to develop in-season crop yield estimation models, enabling immediate yield prediction. We employed [...] Read more.
Crop yield estimation, particularly early-season yield prediction, is highly important for global food security and disaster mitigation. In this study, we utilized deep learning models combined with remote sensing data to develop in-season crop yield estimation models, enabling immediate yield prediction. We employed a convolutional neural network (CNN) for spatial feature extraction and a long short-term memory network (LSTM) for temporal patterns, complemented by Gaussian process regression (GP) that introduced geographical coordinates. Three groups of in-season yield prediction experiments were designed, utilizing four-phase, two-phase, and single-phase data, respectively. The results indicated that under the two-phase training scheme, the LSTM_GP model achieved the highest performance in the sixth period, with an R2 value of 0.61 and a root mean square error (RMSE) value of 983.38 kg/ha. When trained on single-phase data at the twelfth phase (approximately mid-to-late July), the LSTM_GP model also performed best, attaining an R2 value of 0.62 and an RMSE value of 969.06 kg/ha. The single-phase prediction model outperformed time-series models in yield prediction accuracy. The periods from mid-to-late July to early-to-mid August represent critical crop growth stages were essential for accurate yield prediction. From our research, we found that adding GP can improve the prediction accuracy, especially for LSTM. Moreover, the proposed single-phase prediction model realized reliable crop yield prediction as well as the silking to early grain-filling stage (mid-to-late July), providing a critical lead time of approximately 2–2.5 months before harvest to support pre-harvest agricultural decision-making. Full article
Show Figures

Figure 1

26 pages, 4288 KB  
Article
Enhancing Agricultural Climate Resilience: A Spatially Heterogeneous Functional Framework for Corn Yield Prediction in the U.S. Midwest
by Xingzuo He and Yubo Luo
Sustainability 2026, 18(5), 2338; https://doi.org/10.3390/su18052338 - 28 Feb 2026
Viewed by 184
Abstract
Accurate crop yield prediction is paramount for food security amid climate volatility but struggles with complex, nonlinear, and spatially heterogeneous weather–crop interactions. This study develops a novel Spatially Heterogeneous Functional Additive Model (SH-FAM), representing a methodological innovation by uniquely integrating Multivariate Functional Principal [...] Read more.
Accurate crop yield prediction is paramount for food security amid climate volatility but struggles with complex, nonlinear, and spatially heterogeneous weather–crop interactions. This study develops a novel Spatially Heterogeneous Functional Additive Model (SH-FAM), representing a methodological innovation by uniquely integrating Multivariate Functional Principal Component Analysis (mFPCA) with data-driven climate zoning into a Generalized Additive Model (GAM) framework. The U.S. Midwest was selected as a study area for its pronounced east–west aridity and north–south thermal gradients, forming a natural laboratory for dissecting spatially heterogeneous climate–yield relationships. Unlike traditional models, SH-FAM preserves the continuous temporal structure of weather while allowing nonlinear biological thresholds to vary structurally across distinct agro-climatic zones. Extensive cross-validation shows SH-FAM reduces prediction error by 19% compared to benchmarks and substantially mitigates spatial bias during extreme events like the 2012 drought. We reveal distinct regional sensitivities to Heat and Drought Stress: water-limited western counties face immediate linear yield declines; the high-yielding core exhibits a nonlinear resilience threshold with catastrophic loss beyond a critical tipping point; northern regions show an inverted-U response where moderate warming enhances productivity. These spatially explicit response patterns enable zone-specific adaptation strategies, from drought mitigation in water-limited regions to thermal opportunity exploitation in heat-limited zones, providing actionable guidance for climate-resilient agricultural planning. Full article
(This article belongs to the Section Sustainable Agriculture)
Show Figures

Figure 1

35 pages, 3789 KB  
Article
Sustainable Land Management and Crop Protection: A Comparative Study of Integrated and Organic Potato Production Systems in Southern Poland
by Piotr Pszczółkowski, Barbara Sawicka, Henryk Bujak and Piotr Barbaś
Land 2026, 15(3), 390; https://doi.org/10.3390/land15030390 - 28 Feb 2026
Viewed by 284
Abstract
This study conducted a multi-criteria assessment of farming systems (organic vs. integrated) and hydrothermal conditions on the productivity and quality of seven potato cultivars in Southern Poland (2022–2024). The objective was to identify genotypes with the highest plasticity for adaptation to Sustainable Land [...] Read more.
This study conducted a multi-criteria assessment of farming systems (organic vs. integrated) and hydrothermal conditions on the productivity and quality of seven potato cultivars in Southern Poland (2022–2024). The objective was to identify genotypes with the highest plasticity for adaptation to Sustainable Land Management (SLM) strategies. Using a split-plot design, analyses covered total and marketable yield, tuber architecture, and starch and dry matter concentration. Statistical evaluation utilized ANOVA and variance component analysis to determine the contribution of genetic and environmental factors to phenotypic variability. Results showed that productivity was strongly determined by the cultivation system, with organic yields being 20–57% lower due to Phytophthora infestans and virus pressure. Notably, the lack of a significant three-way interaction (S × V × Y) for quality traits suggests high predictability of starch and dry matter based on genotype selection, regardless of management-induced stressors. The ‘Lawenda’ cultivar demonstrated superior adaptation to organic frameworks. We conclude that organic potato production is viable in warming climates if supported by rigorous cultivar selection and biological innovations. Future research should focus on the long-term monitoring of soil organic matter dynamics and the economic viability of these systems throughout a full crop rotation cycle. Such an approach is essential to provide a more comprehensive and robust foundation for sustainable land-use policies. Full article
Show Figures

Figure 1

22 pages, 3055 KB  
Review
Conceptualisation of Economic Injury Level and Economic Threshold: Agricultural Management, Food Security, Climate Factors, and Value Chain
by Albert Thembinkosi Modi
Agriculture 2026, 16(5), 542; https://doi.org/10.3390/agriculture16050542 - 27 Feb 2026
Viewed by 238
Abstract
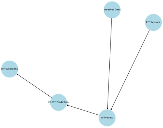
Innovations in agricultural sciences have created opportunities for a multidisciplinary approach to explain the major reasons for yield reductions under low-cost production conditions. The aim of this review is to synthesize recent advances and explain the relationship between economic injury level (EIL) and [...] Read more.
Innovations in agricultural sciences have created opportunities for a multidisciplinary approach to explain the major reasons for yield reductions under low-cost production conditions. The aim of this review is to synthesize recent advances and explain the relationship between economic injury level (EIL) and economic threshold (ET) in the contexts of food security and agri-food value chain risk management, including pre- and post-harvest stages. Modern integrated pest management (IPM) frameworks show that pest density must never be evaluated in isolation. The presence, abundance, and effectiveness of natural enemies significantly alter the likelihood that a pest population will reach the EIL. Modern food-security strategies increasingly incorporate digital innovations that enhance ET accuracy. Results of cost-benefit analysis evaluated whether the economic value of preventing crop losses outweighs the costs associated with control actions. This information is important in that it involves comparing expected yield savings, derived from preventing pest populations from reaching damaging levels, with management of the expenses of intervention and potential environmental or ecological trade-offs. The study recommends the use of artificial intelligence (AI) models to coordinate climate and economic data to predict biological consequences associated with the main threats to sustainable food systems. Full article
(This article belongs to the Special Issue Building Resilience Through Sustainable Agri-Food Supply Chains)
Show Figures

Figure 1

29 pages, 3592 KB  
Article
Opportunities, Limitations, and Soil Microbial Predictors of Yield Response to Bacillus atrophaeus and Mycorrhiza in Silage Maize
by Matthias Thielicke, Lena Geist, Bettina Eichler-Löbermann, Renate Wolfer, Richard Thiem, Martin Wendt and Frank Eulenstein
Agriculture 2026, 16(5), 523; https://doi.org/10.3390/agriculture16050523 - 27 Feb 2026
Viewed by 230
Abstract
Nutrient surpluses in regions with intensive livestock farming challenge sustainable crop production and have driven interest in alternative fertilization strategies and microbial biostimulants. Although microbial inoculation (MO) has been extensively studied in plant production, its agronomic relevance under field conditions remains controversial due [...] Read more.
Nutrient surpluses in regions with intensive livestock farming challenge sustainable crop production and have driven interest in alternative fertilization strategies and microbial biostimulants. Although microbial inoculation (MO) has been extensively studied in plant production, its agronomic relevance under field conditions remains controversial due to inconsistent outcomes. To address these inconsistencies, we conducted three-year field trials on two well-fertilized sandy sites in northern Germany. A microbial consortium consisting of Rhizoglomus irregulare, Funneliformis mosseae, Funneliformis caledonium, and Bacillus atrophaeus Abi05 was applied to silage maize (cultivar Amaroc S230) under contrasting fertilization regimes. In two of three years, microbial inoculation increased dry mass yield in the absence of starter fertilization, whereas both a high nutrient input variant (100 kg ha−1 diammonium phosphate, DAP) and a lower nutrient input organo-mineral microgranular fertilizer (25 kg ha−1) suppressed inoculant effects. Notably, yields from plots amended solely with the microbial inoculant reached at least the same level as those obtained with starter fertilization. In the third year, under drought conditions, defined as soil water contents below 10% in the 0–30 cm depth, no positive yield responses to microbial inoculation were observed. Quantitative PCR-based analyses of pre-sowing soils revealed that the abundances of Firmicutes, β-Proteobacteria, and total fungi were associated with yield responses, with Firmicutes and β-Proteobacteria showing negative and fungi showing positive correlations; together, these microbial predictors explained 38% of the variance in inoculant-induced yield response. Our findings demonstrate that soil microbiome characteristics can predict inoculant performance and that microbial inoculation is most effective without starter fertilization and under adequate soil moisture. Full article
Show Figures

Figure 1

11 pages, 230 KB  
Article
Assessing Seed Vigor for Direct-Seeded Rice: A Novel High-Temperature Germination Protocol for Late-Season Cropping
by Yang Wang, Jie Zhou, Xiaoyang Chen, Yixin Cheng, Xiaohang Jiang, Ruo Qi, Liangquan Jia and Guangwu Zhao
Agriculture 2026, 16(5), 512; https://doi.org/10.3390/agriculture16050512 - 26 Feb 2026
Viewed by 217
Abstract
Rapid and uniform seedling establishment is critical for the productivity of direct-seeded rice, particularly in late-season cropping systems where sowing frequently coincides with high-temperature stress. Current seed quality assessment relies predominantly on the Standard Germination Test (SGT); however, this method, conducted under optimal [...] Read more.
Rapid and uniform seedling establishment is critical for the productivity of direct-seeded rice, particularly in late-season cropping systems where sowing frequently coincides with high-temperature stress. Current seed quality assessment relies predominantly on the Standard Germination Test (SGT); however, this method, conducted under optimal conditions, often fails to predict field performance in thermally stressful environments. To resolve this discrepancy, this study established a High-Temperature Germination (HTG) protocol optimized specifically for late-season rice. Twenty-three diverse rice genotypes—comprising conventional japonica, indica-japonica hybrids, and indica hybrids—were evaluated using SGT and HTG assays at 35 °C, 38 °C, and 41 °C, incorporating a pre-treatment with trichloroisocyanuric acid (TCCA) to standardize initial seed conditions. Validation was conducted through field trials at two distinct locations in Zhejiang, China. The results demonstrated that while SGT indicated high viability (>85%) for most varieties, it exhibited a poor correlation with field emergence (r < 0.31). In contrast, HTG tests conducted at 38 °C and 41 °C showed reliable predictive validity, yielding highly significant correlations with field establishment (r > 0.70, p < 0.001). Significant genotypic variation was observed: hybrid varieties displayed superior thermotolerance and stable germination even at 41 °C, whereas conventional japonica varieties exhibited marked sensitivity to temperatures exceeding 35 °C. These findings highlight the potential of the HTG assay (specifically at 38 °C or 41 °C) as an effective, cost-efficient, and rapid screening tool. By accurately simulating the acute thermal stress of the sowing-to-emergence window, this method facilitates the identification of climate-resilient germplasm and supports reliable stand establishment in direct-seeded rice production. Full article
(This article belongs to the Section Seed Science and Technology)
Back to TopTop