Due to scheduled maintenance work on our servers, there may be short service disruptions on this website between 11:00 and 12:00 CEST on March 28th.
Sign in to use this feature.

Years

Between: -

Subjects

remove_circle_outline
remove_circle_outline
remove_circle_outline
remove_circle_outline
remove_circle_outline
remove_circle_outline
remove_circle_outline
remove_circle_outline
remove_circle_outline

Journals

remove_circle_outline
remove_circle_outline
remove_circle_outline
remove_circle_outline
remove_circle_outline
remove_circle_outline
remove_circle_outline

Article Types

Countries / Regions

remove_circle_outline
remove_circle_outline
remove_circle_outline
remove_circle_outline
remove_circle_outline

Search Results (358)

Search Parameters:
Keywords = pollination value

Order results
Result details
Results per page
Select all
Export citation of selected articles as:
20 pages, 2288 KB  
Article
Reproductive Processes Do Not Constrain the Western Range Limit of Gelsemium sempervirens (Gelsemiaceae)
by John B. Pascarella
Forests 2026, 17(4), 413; https://doi.org/10.3390/f17040413 - 26 Mar 2026
Abstract
Range limits are often hypothesized to arise from reduced reproductive success at distributional margins, yet direct tests integrating pollination and post-pollination processes remain uncommon. Whether reproductive failure constrains the distylous Gelsemium sempervirens at its western range edge in eastern Texas was investigated by [...] Read more.
Range limits are often hypothesized to arise from reduced reproductive success at distributional margins, yet direct tests integrating pollination and post-pollination processes remain uncommon. Whether reproductive failure constrains the distylous Gelsemium sempervirens at its western range edge in eastern Texas was investigated by quantifying flowering phenology, floral visitation, pollinator effectiveness, and seed fate over two flowering seasons. Flowering timing differed markedly between years due to freeze events, but flowering effort and morph synchrony remained high. Although multiple floral visitors were recorded, fruit set was overwhelmingly associated with the southeastern blueberry bee (Habropoda laboriosa), which dominated visitation and remained active throughout the flowering period. No evidence of autonomous self-pollination or breakdown of functional distyly was detected. Seed set in unattacked fruits was high and comparable to values reported from central-range populations. In contrast, post-pollination seed loss due to cryptic fruit herbivory substantially reduced seed survival, though herbivory patterns did not differ qualitatively from those documented elsewhere in the species’ range. Together, these results indicate that reproductive failure does not explain the abrupt western range limit of G. sempervirens and instead suggest that ecological transitions associated with the forest–prairie ecotone, rather than pollination or early seed development, may play a more important role in shaping the species’ distribution. Full article
(This article belongs to the Section Forest Biodiversity)
Show Figures

Figure 1

23 pages, 7627 KB  
Article
Genome-Wide Association Study Uncovers Candidate Genes Governing Oil Quality Traits in Sunflower (Helianthus annuus L.)
by Haifeng Yu, Yingnan Mu, Xuerui Wu, Zhibiao He, Chunling Zhang, Yang Wu, Ying Sun, Liuxi Yi, Jun Li, Gang Wang, Jiayao Sun, Wenyu Han and Yongsheng Chen
Plants 2026, 15(7), 999; https://doi.org/10.3390/plants15070999 - 25 Mar 2026
Viewed by 102
Abstract
Sunflower is a globally important oilseed crop. Improving its fatty acid composition is crucial for enhancing oil quality and nutritional value. To dissect the genetic basis of quality traits, we performed genome resequencing on 203 sunflower inbred lines and conducted a genome-wide association [...] Read more.
Sunflower is a globally important oilseed crop. Improving its fatty acid composition is crucial for enhancing oil quality and nutritional value. To dissect the genetic basis of quality traits, we performed genome resequencing on 203 sunflower inbred lines and conducted a genome-wide association study (GWAS) for five traits—oil content, stearic acid, palmitic acid, oleic acid, and linoleic acid—across three environments. We identified 103 significant single-nucleotide polymorphisms (SNPs) and 154 candidate genes. Notably, several associated loci were co-localized for multiple traits, suggesting pleiotropic effects or close genetic linkages. Integration with transcriptome data from developing seeds revealed that 66 candidate genes were expressed within 30 days after pollination, of which 12 showed significant differential expression between high- and low-oleic acid varieties. Functional characterization of a selected candidate, the ω-6 fatty acid desaturase gene (LOC110938218, designated HaDES8.11), demonstrated that the HaDES8.11-eGFP fusion protein localizes to the endoplasmic reticulum. Heterologous expression of HaDES8.11 in Arabidopsis thaliana significantly increased seed linoleic acid content while decreasing oleic acid content, confirming its role in fatty acid desaturation. Our study provides novel genetic insights and valuable candidate genes for the molecular breeding of sunflower with optimized oil quality. Full article
(This article belongs to the Section Plant Genetics, Genomics and Biotechnology)
Show Figures

Figure 1

27 pages, 2643 KB  
Review
Common Buckwheat (Fagopyrum esculentum Mill.) as a Support for Sustainable Agriculture
by Piotr Jarosław Żarczyński, Ewa Mackiewicz-Walec, Sławomir Józef Krzebietke, Stanisław Sienkiewicz, Soňa Hlinková and Katarzyna Żarczyńska
Sustainability 2026, 18(6), 2823; https://doi.org/10.3390/su18062823 - 13 Mar 2026
Viewed by 374
Abstract
Common buckwheat (Fagopyrum esculentum Mill.) is a pseudocereal that has recently gained increasing interest among both farmers and scientists. Its low soil requirements, high adaptability, and high resistance to diseases and pests allow it to be cultivated in many regions of the [...] Read more.
Common buckwheat (Fagopyrum esculentum Mill.) is a pseudocereal that has recently gained increasing interest among both farmers and scientists. Its low soil requirements, high adaptability, and high resistance to diseases and pests allow it to be cultivated in many regions of the world. It is recommended for various cultivation systems, especially for low-input and organic farming. Currently, buckwheat is grown mainly for seeds and less often for green fodder. Thanks to its above-average nutritional value and many benefits that support human health, it is considered one of the leaders in functional food. It can be a basic raw material for many food products such as flour, groats, and flakes, but can also be used as a valuable addition to crisps, bars and drinks. Recently, buckwheat’s usefulness in the energy industry, construction, medicine, and pharmacology has been confirmed. Buckwheat, as a plant species distinct from the dominant global crops, fits very well into the current standards and assumptions of sustainable development. Its cultivation and consumption are associated with a number of benefits not only for human health but also for the whole environment. It is considered a species that counteracts climate change. Buckwheat’s valuable properties include its positive impact on soil physicochemical properties, its enhancement of biodiversity, and its support for pollinators. It is considered a species that can be cultivated in a changing climate, generating a very low carbon footprint. The aim of this study was to determine the contemporary economic importance of buckwheat, its place among species supporting sustainable development, and to identify potential research areas that will contribute to strengthening buckwheat’s role in sustainable agriculture. Full article
Show Figures

Figure 1

16 pages, 14979 KB  
Article
A Fruit-Pulp-Derived Callus-Level Agrobacterium-Mediated Transformation Platform for Ziziphus jujuba
by Junyu Song, Zhong Zhang, Jingnan Shi, Kexin Wei, Peilin Han, Zhongwu Wan and Xingang Li
Plants 2026, 15(5), 843; https://doi.org/10.3390/plants15050843 - 9 Mar 2026
Viewed by 369
Abstract
The jujube (Ziziphus jujuba Mill.) is a significant economic fruit tree, valued for its nutritional and medicinal properties. However, advances in functional genomics are hindered by the lack of an efficient transformation system. To overcome the limitations of conventional explant, we established [...] Read more.
The jujube (Ziziphus jujuba Mill.) is a significant economic fruit tree, valued for its nutritional and medicinal properties. However, advances in functional genomics are hindered by the lack of an efficient transformation system. To overcome the limitations of conventional explant, we established a fruit-pulp-derived, callus-based Agrobacterium-mediated transformation system using fruit-pulp harvested 50 days after pollination. Through orthogonal experimental design, 6-benzylaminopurine and 2,4-dichlorophenoxyacetic acid were identified as key regulators for inducing high-quality, friable callus in two jujube genotypes, ‘JZ60’ and ‘LWCZ’. This system revealed significant genotype-specific variation in auxin requirements for callus proliferation and in differential antibiotic sensitivity. Transformation efficiency, as evaluated by fluorescence screening, was primarily determined by acetosyringone concentration and the binary vector architecture. The results revealed that the compact pCY (kanamycin resistance) vector achieved higher transformation efficiency (up to 77.8%) than pCAMBIA1301, whereas the pCAMBIA1301 (hygromycin resistance) vector enabled more uniform transgene expression. Integration and expression of the ZjCBF3 transgene were confirmed by polymerase chain reaction (PCR), reverse transcription quantitative PCR, and green fluorescent protein fluorescence assays. This study established a fruit-pulp-based callus transformation system for jujube, providing a rapid platform for its functional genomic studies. Full article
(This article belongs to the Special Issue Advances in Jujube Research, Second Edition)
Show Figures

Figure 1

23 pages, 4585 KB  
Article
Genetic Diversity and Collection Structure Studies of Sesame (Sesamum indicum L.) Accessions Across Ethiopian Research Centers
by Feyisa Bejiga Gelashe, Arsénio D. Ndeve, Temesgen M. Menamo, Harish Gandhi and Rogério M. Chiulele
Genes 2026, 17(3), 300; https://doi.org/10.3390/genes17030300 - 28 Feb 2026
Viewed by 1016
Abstract
Background/Objectives: Despite its economic importance, the genome-wide genetic diversity of sesame germplasm conserved in the Ethiopian national ex situ collection, a proposed center of origin, remains inadequately characterized. This study assessed genome-wide genetic diversity and population structure in 188 sesame accessions from six [...] Read more.
Background/Objectives: Despite its economic importance, the genome-wide genetic diversity of sesame germplasm conserved in the Ethiopian national ex situ collection, a proposed center of origin, remains inadequately characterized. This study assessed genome-wide genetic diversity and population structure in 188 sesame accessions from six Ethiopian Agricultural Research Centers using DArTSeq-based SNP markers. Methods: After quality filtering, 5163 high-quality markers were retained from the original set of 12,302 SNPs. Mean expected heterozygosity (He = 0.201) exceeded observed heterozygosity (Ho = 0.193), reflecting sesame’s predominantly self-pollinating nature. Results: The SNPs showed a transition/transversion ratio of 1.17:1 and an uneven distribution across 16 linkage groups. STRUCTURE, PCA, DAPC, and neighbor-joining cluster analyses revealed a clear hierarchical population structure with distinct clusters and varying admixture. Accessions from Assosa (AARC) and Bako (BARC) were genetically uniform, whereas Werer (WARC) and Gambella (GaARC) were major diversity reservoirs, exhibiting high heterozygosity and gene diversity. Pairwise FST values ranged from 0.001 to 0.356, and AMOVA indicated that 30–43% of variation occurred among collections and 57–70% within collections, highlighting substantial intra-collection diversity. Conclusions: The findings highlight that specific research centers were identified as key sources of genetic variation for breeding, conservation, and association mapping to enhance the improvement in agronomic and adaptive traits in sesame for the Ethiopian sesame gene pool. Full article
(This article belongs to the Section Plant Genetics and Genomics)
Show Figures

Figure 1

21 pages, 7099 KB  
Article
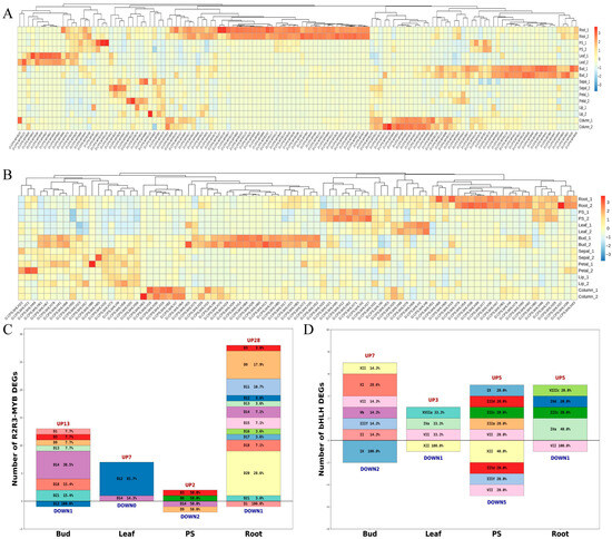
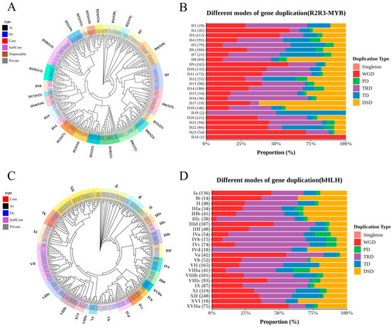
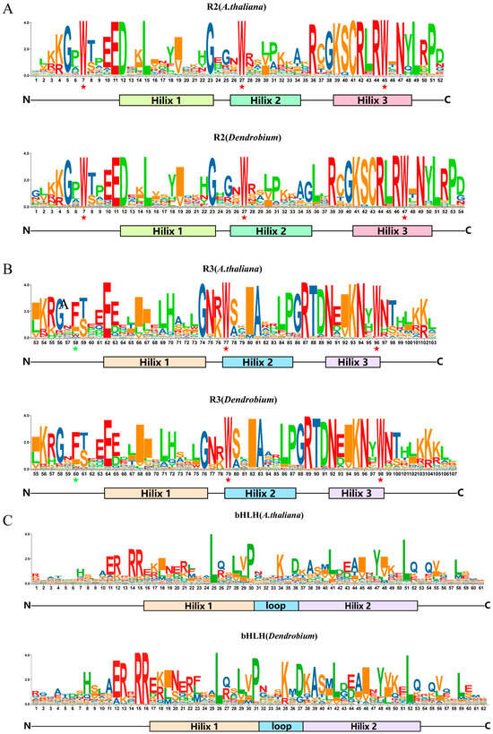
Pan-Genomic Evolution of R2R3-MYB and bHLH Transcription Factors in Dendrobium
by Tiancai Wang, Mengke Qin, Danni Luo, Runjie Guo, Linxia Bai, Haotian Zhou, Yang Wang, Yufei Liu, Jinpo Su, Yingjie Luo and Xiaokai Ma
Agronomy 2026, 16(5), 521; https://doi.org/10.3390/agronomy16050521 - 27 Feb 2026
Viewed by 286
Abstract
R2R3-MYB and bHLH transcription factors (TFs) are key regulators of floral secondary metabolism and epidermal development in flowering plants. Orchids exhibit remarkable floral diversity, which is critical for pollination success and ornamental value, yet the evolutionary and functional diversification of these TF families [...] Read more.
R2R3-MYB and bHLH transcription factors (TFs) are key regulators of floral secondary metabolism and epidermal development in flowering plants. Orchids exhibit remarkable floral diversity, which is critical for pollination success and ornamental value, yet the evolutionary and functional diversification of these TF families within the genus remains largely unexplored. Here, we conducted a comprehensive pan-genome dissection of R2R3-MYB and bHLH TF families across 18 Dendrobium species, integrating orthologs assignment, phylogenetics, duplication profiling, cis-regulatory annotation, and tissue-specific expression analysis. We identified 3074 R2R3-MYB and 2282 bHLH genes, classified into 69 and 61 orthologous gene groups (OGGs), respectively. Core OGGs accounted for two-thirds of both families, indicating strong evolutionary conservation, whereas variable OGGs reflected lineage-specific diversification. Phylogenetic analyses resolved R2R3-MYBs into 24 canonical subfamilies and revealed conserved heterogeneous expansion patterns in bHLH subfamilies. Promoter architectures of R2R3-MYB genes were enriched in hormone-, stress-, and light-responsive elements, whereas bHLH promoters were dominated by development-related motifs. Tissue-specific expression profiling in Dendrobium ‘Chao Praya Smile’ showed that floral bud-enriched genes were associated with flavonoid/anthocyanin biosynthesis, whereas root-enriched genes were linked to stress and hormone responses. Integration of pan-genomics and transcriptomics highlighted evolutionary trajectory and functional divergence between core and variable gene sets within Dendrobium. Our study establishes a comprehensive, genus-wide framework for understanding the evolutionary and functional characteristics of MYB–bHLH regulatory networks in Dendrobium. These findings provide valuable genetic resources and key candidate targets for functional characterization and molecular breeding, with important implications for genetic improvement of reproductive traits, floral quality, stress resistance, and ornamental and agronomic value in orchids. Full article
Show Figures

Figure 1

15 pages, 6743 KB  
Article
Comparative Transcriptomic Analysis Reveals Key Pathways and Genes Involved in Late-Acting Self-Incompatibility in Akebia trifoliata
by Huai Yang, Jie Li, Rui Han, Xiaoxiao Yi, Chen Chen and Peigao Luo
Curr. Issues Mol. Biol. 2026, 48(3), 245; https://doi.org/10.3390/cimb48030245 - 26 Feb 2026
Viewed by 303
Abstract
Self-incompatibility (SI) is a key reproductive mechanism in angiosperms that prevents self-fertilization and promotes genetic diversity while limiting breeding efficiency. Akebia trifoliata is a recently domesticated economic crop native to East Asia with medicinal, edible, and oil-producing value. However, its late-acting self-incompatibility (LSI) [...] Read more.
Self-incompatibility (SI) is a key reproductive mechanism in angiosperms that prevents self-fertilization and promotes genetic diversity while limiting breeding efficiency. Akebia trifoliata is a recently domesticated economic crop native to East Asia with medicinal, edible, and oil-producing value. However, its late-acting self-incompatibility (LSI) severely limits genetic improvement and commercial development. To investigate the molecular basis of LSI, we conducted comparative transcriptomic analyses of pistils at 48, 96, 144, 192, and 240 h after self- and cross-pollination, identifying 1552, 2954, 1302, 814, and 1978 differentially expressed genes (DEGs), respectively. DEGs were consistently enriched in mitogen-activated protein kinase (MAPK) signaling, plant hormone signal transduction, and ubiquitin-mediated proteolysis pathways, with clear transcriptional differences before and after 96 h. Compared with cross-pollinated pistils, self-pollinated pistils showed restricted pollen tube spread, and genes related to pollen recognition and tube development showed differential expression at 48 and 96 h, indicating that LSI probably occurs within the pollen tube. Collectively, these results indicate that pistils of A. trifoliata exhibit distinct early responses to self- and cross-pollination, and that DEG-enriched pathways are similar to those involved in S-RNase-mediated SI. These results provide new insights into the molecular basis of LSI and suggest potential targets for overcoming the SI barrier. Full article
(This article belongs to the Section Molecular Plant Sciences)
Show Figures

Figure 1

19 pages, 3401 KB  
Review
Toward Anthophila Conservation in Algeria: Recent Knowledge, Threats, and Perspectives
by Ahmed Sabri Ayad, Samia Benchaabane, Wahida Loucif-Ayad and Guy Smagghe
Diversity 2026, 18(2), 126; https://doi.org/10.3390/d18020126 - 19 Feb 2026
Viewed by 350
Abstract
This study provides an updated overview of Anthophila (wild bees and honey bees) diversity and conservation status in Algeria, explicitly distinguishing between the managed honey bee (Apis mellifera) and native wild Anthophila species. Using a systematic PRISMA-based literature analysis, more than [...] Read more.
This study provides an updated overview of Anthophila (wild bees and honey bees) diversity and conservation status in Algeria, explicitly distinguishing between the managed honey bee (Apis mellifera) and native wild Anthophila species. Using a systematic PRISMA-based literature analysis, more than 179 bee species have been documented across Mediterranean and semi-arid ecosystems, confirming their irreplaceable contribution to ecosystem resilience and crop pollination and beekeeping systems. The majority of Algeria’s Anthophila diversity is represented by endemic and native wild bees that sustain natural ecosystems. However, they are under growing human-caused (anthropogenic) pressures in the Anthropocene, including pressure from habitat loss and fragmentation, agricultural intensification, widespread pesticide use, and climate change. In addition, pathogenic threats such as Varroa destructor, Nosema, and associated viruses are well documented in honey bees, while evidence for their presence and impact in wild bees in Algeria remains very limited. These stressors not only weaken specialist species but also accelerate biotic homogenization dominated by A. mellifera. Recent genomic research on native honey bee populations has revealed adaptive signatures linked to immunity and social behavior, offering new opportunities for innovative conservation strategies based on molecular and genetic tools. Such insights highlight the value of preserving local strains, which may hold key traits for resilience under changing environmental conditions. To safeguard Anthophila biodiversity, this study underscores the urgent need for Algeria to implement proven conservation strategies, including habitat restoration initiatives and Anthophila-friendly farming approaches, which are common internationally but remain largely unaddressed at the national scale. By integrating cutting-edge genetic research, ecological restoration, and sustainable innovation, Algeria, with its diverse habitats and largely unexplored Anthophila fauna, holds considerable potential for advancing biodiversity conservation strategies that also support food security. However, this potential can only be realized through further in-depth research and comprehensive species inventories. Full article
(This article belongs to the Special Issue Challenges for Hymenoptera in the Anthropocene)
Show Figures

Graphical abstract

16 pages, 4356 KB  
Review
Beyond HY5: COP1 Posttranslational Control of Anthocyanin Biosynthesis Proteins in Horticultural Crops
by Gabriel Lasmar dos Reis, Agustín Zsögön, Antonio Chalfun-Junior, Lázaro Eustáquio Pereira Peres and Vagner Augusto Benedito
Plants 2026, 15(4), 616; https://doi.org/10.3390/plants15040616 - 14 Feb 2026
Viewed by 646
Abstract
Anthocyanins are widespread specialized metabolites that provide pigmentation and antioxidant capacity, contributing to pollinator and seed-disperser attraction and to plant resistance to diverse environmental stresses. In human diets, anthocyanins are valued for their antioxidant and health-promoting properties. The biosynthetic pathway of anthocyanins is [...] Read more.
Anthocyanins are widespread specialized metabolites that provide pigmentation and antioxidant capacity, contributing to pollinator and seed-disperser attraction and to plant resistance to diverse environmental stresses. In human diets, anthocyanins are valued for their antioxidant and health-promoting properties. The biosynthetic pathway of anthocyanins is relatively conserved across plant species and is controlled by structural genes that encode the enzymes of the pathway along with regulatory genes, particularly transcription factors. This network integrates developmental and environmental signals, with light serving as a dominant cue: anthocyanins typically accumulate in light-exposed tissues and are repressed in darkness. A key node in this light-dependent switch is CONSTITUTIVE PHOTOMORPHOGENIC 1 (COP1), an E3 ubiquitin ligase that, in the dark, promotes polyubiquitination and proteasome-mediated turnover of positive regulators of anthocyanin production. Although ELONGATED HYPOCOTYL 5 (HY5) is a canonical COP1 target and major activator of anthocyanin biosynthesis, COP1 control of this pathway extends well beyond HY5. Evidence from Arabidopsis and multiple horticultural crops, including apple, pear, eggplant, and tomato, indicates that COP1 also regulates anthocyanin accumulation through interactions with additional transcription factors and regulatory modules. Here, we synthesize recent advances in COP1-centered regulation of anthocyanin biosynthesis, with an emphasis on post-translational mechanisms and COP1 targets beyond HY5. We also discuss emerging opportunities to leverage this regulatory axis for nutritional improvement in horticultural species. Full article
Show Figures

Figure 1

16 pages, 4451 KB  
Article
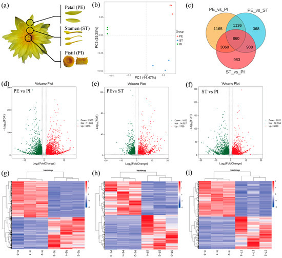
Integrated Transcriptome–Metabolome Analysis Uncovers Organ-Specific Divergence in Floral Scent Biosynthesis of Nymphaea Hybrid
by Qi Zhou, Feng Zhao, Huihui Zhang, Yuxi Wang, Xiaodong Yang and Tao Huang
Horticulturae 2026, 12(2), 229; https://doi.org/10.3390/horticulturae12020229 - 13 Feb 2026
Viewed by 276
Abstract
Fragrance lotus (Nymphaea hybrid) is a tropical interspecific cultivar characterized by large flowers and high scent intensity, offering dual potential for ornamental commerce and natural fragrance extraction. Floral scent determines both economic value and pollinator attraction, yet the biosynthetic organs and metabolic [...] Read more.
Fragrance lotus (Nymphaea hybrid) is a tropical interspecific cultivar characterized by large flowers and high scent intensity, offering dual potential for ornamental commerce and natural fragrance extraction. Floral scent determines both economic value and pollinator attraction, yet the biosynthetic organs and metabolic routes remain undocumented. To fill this gap, single flowers of the high-aroma cultivar ‘Eldorado’ at full anthesis were dissected into petal (PE), stamen (ST) and pistil (PI); each organ was subjected to untargeted LC-MS/MS metabolomics and Illumina RNA-seq. Organ-specific gene–metabolite co-expression networks were constructed by pairwise integration of transcript and metabolite matrices. All three organs formed distinct clusters in principal-component space. Compared with PE, 6221, 3352 and 5891 differentially expressed genes (DEGs) together with 30, 24 and 39 differentially accumulated metabolites (DAMs) were identified in ST, PI and PE, respectively. The phenylpropanoid biosynthesis pathway (map00940) was the only route simultaneously enriched at both transcript and metabolite levels; 59 DEGs mapped to this pathway co-linearly with three scent-related DAMs. ST contained the highest concentration of scent-active volatiles; phenylalanine ammonia-lyase (PAL), cinnamate-4-hydroxylase (C4H), 4-coumarate-CoA ligase (4CL) and benzaldehyde reductase (BAR) were all significantly up-regulated in this organ, driving the accumulation of p-coumaric acid that is subsequently channeled into benzyl alcohol via side-chain cleavage and BAR-mediated reduction, thereby generating the characteristic fragrance of Nymphaea. This study provides the first organ-level resolution of scent biosynthesis and metabolic flux partitioning in fragrance lotus, furnishing molecular targets for directed aroma improvement and efficient natural fragrance extraction. Full article
Show Figures

Figure 1

14 pages, 2013 KB  
Article
Flower-Visiting Insect Diversity Within Buckwheat Crops: An Underutilized Crop for Sustainable Economic Livelihoods
by Kedar Devkota, Prashant Rijal and Charles Fernando dos Santos
Insects 2026, 17(2), 200; https://doi.org/10.3390/insects17020200 - 13 Feb 2026
Viewed by 832
Abstract
Buckwheat (Fagopyrum esculentum) is an important source of nutrition for humans, providing essential nutrients such as protein, fiber, vitamins, and minerals. Its cultivation is highly attractive to flower-visiting insects, which find abundant nectar and a moderate amount of pollen grains. This [...] Read more.
Buckwheat (Fagopyrum esculentum) is an important source of nutrition for humans, providing essential nutrients such as protein, fiber, vitamins, and minerals. Its cultivation is highly attractive to flower-visiting insects, which find abundant nectar and a moderate amount of pollen grains. This study aimed to characterize the taxonomic diversity and composition of flower-visiting insect communities in buckwheat crops across two sites in Chitwan district, Nepal and to assess whether temperature and relative humidity influence community structure. We further quantified the contribution of insect pollination to buckwheat yield by comparing pollinator-excluded plots (net-covered) with open-pollinated plots. In addition, we estimated the economic value of insect-mediated pollination and the nutritional contribution of buckwheat production on a per capita basis. Data were analyzed using non-metric multidimensional scaling, permutational multivariate analysis of variance, similarity percentage analysis, and (generalized) linear mixed-effects models. We found significant differences in flower-visiting insect community composition between the two study sites, independent of temperature and relative humidity, with twelve taxa contributing most to this dissimilarity. Open-pollinated plots exhibited higher buckwheat yields than pollinator-excluded plots, highlighting the importance of insect visitation for crop production. Despite the presence of managed Apis species, we recorded frequent visitation by flies and solitary bees, indicating that these taxa are likely important contributors to buckwheat pollination at local scales. Similarly, insect-mediated pollination significantly increased buckwheat production, and its absence would result in substantial economic losses of USD 2.6 million and reduced nutritional contributions, highlighting the vulnerability of buckwheat-based food security for the Nepalese communities due to pollinator decline. Full article
(This article belongs to the Special Issue Insect Pollinators and Pollination Service Provision)
Show Figures

Figure 1

12 pages, 1590 KB  
Article
Morphological and Genetic Variation of the Chinese Honey Bee (Apis cerana cerana Fabricius, 1793) in Wanyuan, Southwest China
by Tongyu Dong, Qianyang Lv, Lili Wu, Lizhi Yang, Zhuo Liang, Chunhui Miao, Yi Zhang, Kang Wang, Qingsheng Niu, Ting Ji and Zheguang Lin
Insects 2026, 17(2), 189; https://doi.org/10.3390/insects17020189 - 11 Feb 2026
Viewed by 545
Abstract
Chinese honey bees (Apis cerana cerana Fabricius, 1793) are crucial native pollinators in China, with substantial ecological and economic value. Their morphological traits may vary along altitudinal gradients, particularly in hilly regions such as Wanyuan City, Sichuan Province, which provides typical suitable [...] Read more.
Chinese honey bees (Apis cerana cerana Fabricius, 1793) are crucial native pollinators in China, with substantial ecological and economic value. Their morphological traits may vary along altitudinal gradients, particularly in hilly regions such as Wanyuan City, Sichuan Province, which provides typical suitable habitat for a locally thriving ecotype known as the Wanyuan honey bee. To elucidate its adaptive variation across environmental gradients, this study investigated the morphological and genetic diversity of this ecotype along an altitudinal transect in Wanyuan. A total of 656 worker individuals from 15 sampling sites (565–1611 m) were analyzed for 13 morphological traits and mitochondrial DNA (tRNAleu–COII fragment) sequences. Results revealed significant altitudinal clines in morphology: Honey bees from mid-altitude sites exhibited larger body size for several traits, while low-altitude bees possessed a significantly higher number of hindwing hamuli. Key taxonomic indices like the cubital index and proboscis length also varied significantly with altitude. Genetic analysis identified 25 haplotypes with high haplotype diversity and nucleotide diversity, indicating substantial genetic variation. Population differentiation was generally low, with one site (Yinbazhai, 900 m) showing relatively higher distinctiveness. The detected high gene flow suggests frequent genetic exchange among most populations. These findings demonstrate that the Wanyuan honey bee exhibits clear altitudinal adaptation in morphology while maintaining high genetic diversity and connectivity. This study provides a crucial scientific basis for the conservation and sustainable management of this genetic resource by highlighting the importance of its population-specific adaptations and genetic structure. Full article
(This article belongs to the Special Issue Biology and Conservation of Honey Bees)
Show Figures

Figure 1

10 pages, 257 KB  
Article
Joint Selection for Growth and Leaf Color in Superior Trees of Sapium discolor in Fujian Province, China
by Yanghui Fang, Xuemei Wang, Liang Fang, Jie Guo, Wenping Chen, Wei Wu, Tong Wang, Zhixian Luo, Xun Lin, Daiquan Ye, Xiaochou Chen and Shunde Su
Plants 2026, 15(3), 452; https://doi.org/10.3390/plants15030452 - 1 Feb 2026
Viewed by 346
Abstract
Sapium discolor is a valuable native species in southern China, valued for its rapid growth and vibrant foliage, and widely used in ecological restoration and landscaping. To identify superior propagation materials with fast growth and red leaves, regional open-pollinated progeny trials of 10 [...] Read more.
Sapium discolor is a valuable native species in southern China, valued for its rapid growth and vibrant foliage, and widely used in ecological restoration and landscaping. To identify superior propagation materials with fast growth and red leaves, regional open-pollinated progeny trials of 10 elite trees were established in Nanping, Sanming, and Zhangzhou (Fujian Province) in 2015. Growth (tree height and diameter) was monitored from 2015 to 2023, and leaf color (the proportion of red in leaf color) was assessed in 2024. The species showed early fast growth, with mean tree height and diameter at breast height (DBH) reaching 7.98 m and 9.99 cm at six years, then slowing. Family-level phenotypic variation was limited. ANOVA revealed highly significant differences among families for growth traits from 2016 onward and for leaf color in 2024. Broad-sense heritability was moderate for 2023 tree height (0.3839), DBH (0.1879), and 2024 leaf color (0.2102), with low narrow-sense heritability, indicating non-additive genetic effects. Clonal selection based on genotypic values achieved notable genetic gains, especially for growth. One superior clone combined improvements in height (13.1%), diameter (10.1%), and red coloration (8.3%). These results highlight the value of clonal selection and the need to consider genotype × environment interactions in breeding programs. Full article
19 pages, 2687 KB  
Article
Flowering Phenograms and Genetic Sterilities of Ten Olive Cultivars Grown in a Super-High-Density Orchard
by Francesco Maldera, Francesco Nicolì, Simone Pietro Garofalo, Francesco Laterza, Gaetano Alessandro Vivaldi and Salvatore Camposeo
Horticulturae 2026, 12(1), 110; https://doi.org/10.3390/horticulturae12010110 - 19 Jan 2026
Cited by 1 | Viewed by 531
Abstract
The introduction of Super-High-Density (SHD) olive orchards represents a crucial innovation in modern olive growing, enhancing sustainability. However, the long-term success of these planting systems depends strongly on cultivar selection, combining suitable vegetative and reproductive traits. This three-year field study investigated key floral [...] Read more.
The introduction of Super-High-Density (SHD) olive orchards represents a crucial innovation in modern olive growing, enhancing sustainability. However, the long-term success of these planting systems depends strongly on cultivar selection, combining suitable vegetative and reproductive traits. This three-year field study investigated key floral biology parameters—flowering phenograms, gynosterility, and self-compatibility—of ten olive cultivars grown under irrigated conditions in southern Italy: ‘Arbequina’, ‘Arbosana’, ‘Cima di Bitonto’, ‘Coratina’, ‘Don Carlo’, ‘Frantoio’, ‘Favolosa’ (=‘Fs-17’), ‘I-77’, ‘Koroneiki’, and ‘Urano’ (=‘Tosca’). Flowering phenograms varied significantly across years and cultivars, showing temporal shifts related to chilling accumulation and yield of the previous year. Early blooming cultivars (‘Arbequina’, ‘Arbosana’, and ‘Coratina’) exhibited partial flowering overlap with mid-season ones, enhancing cross-pollination opportunities. Quantitative analysis of flowering overlap revealed that most cultivar combinations exceeded the 70% threshold required for effective pollination, although specific genotypes (‘Coratina’, ‘Fs-17’, and especially ‘I-77’) showed critical mismatches, while ‘Frantoio’ and ‘Arbequina’ emerged as the most reliable pollinizers. Gynosterility exhibited statistical differences among cultivars and canopy positions: ‘I-77’ showed the highest values (71.4%), while ‘Coratina’ and ‘Cima di Bitonto’ showed the lowest ones (7.3 and 8.4%, respectively). The median portions of the canopies generally displayed a greater number of sterile flowers (29.4%), reflecting the combined effect of genetic and environmental factors such as light exposure. In the inflorescence, the majority of gynosterile flowers were concentrated in the lower part, for all canopy portions (modal value). Self-compatibility tests were performed considering a fruit set of 1% as a threshold to discriminate. For open pollination, the fruit set was highly variable among cultivars, ranging from 0.5% in ‘I-77’ to 4.7% in ‘Arbosana’. Apart from ‘I77’, all varieties achieved a fruit set greater than 1%. Instead, for the self-pollination, only ‘Arbequina’, ‘Koroneiki’, ‘Frantoio’, and ‘Cima di Bitonto’ could be identified as pseudo-self-compatible, whereas ‘Coratina’, ‘Fs-17’, and the others were clearly self-incompatible and therefore unsuitable for monovarietal orchards in areas with limited availability of pollen. By integrating self-compatibility and gynosterility data, the cultivars were ranked according to reproductive aptitude, identifying ‘Cima di Bitonto’ and ‘Frantoio’ as the most fertile genotypes, whereas ‘Don Carlo’ and particularly ‘I-77’ showed severe genetic sterility constraints. The findings underline the critical role of floral biology in defining reproductive efficiency and varietal adaptability in SHD systems. This research provides valuable insights for optimizing cultivar selection, orchard design, and management practices, contributing to the development of sustainable, climate-resilient olive production models for Mediterranean environments. Full article
(This article belongs to the Special Issue Fruit Tree Physiology, Sustainability and Management)
Show Figures

Graphical abstract

11 pages, 2191 KB  
Article
An Assessment of the Pollination Service Value Provided by Insects for Chestnut Based on TESSA Toolkit
by Shulin Yang, Yongpiao Yu, Hegen Zeng and Jie Liu
Ecologies 2026, 7(1), 7; https://doi.org/10.3390/ecologies7010007 - 6 Jan 2026
Viewed by 390
Abstract
Chestnut is an important economic plant for ecology and farmers in mountainous areas in China. We conducted surveys and experiments to assess the economic value of the pollination service provided by insect pollinators for chestnuts via the Toolkit for Ecosystem Service Site-based Assessment [...] Read more.
Chestnut is an important economic plant for ecology and farmers in mountainous areas in China. We conducted surveys and experiments to assess the economic value of the pollination service provided by insect pollinators for chestnuts via the Toolkit for Ecosystem Service Site-based Assessment (TESSA) in Bapeng Village, Wangmo County, Guizhou Province of China. We applied three methods presented by TESSA, the desk-based method, the field survey method, and the exclusion experiment, for the assessment. The resulting pollination values for the three methods are (1) CNY 3712.5∙ha−1∙yr−1 in the assessment site and an average of CNY 1386∙ha−1∙yr−1 with buffer zones included for the desk-based method; (2) CNY 3712.5∙ha−1∙yr−1 in the assessment site and an average of CNY 1124∙ha−1∙yr−1 with buffer zones included for the field survey method; and (3) CNY 4158∙ha−1∙yr−1 in the assessment site and an average of CNY 1485∙ha−1∙yr−1 with buffer zones included for the exclusion experiment method. The total value of chestnut pollination of the Bapeng Village ranges from CNY 311,943 yr−1 to CNY 404,663 yr−1. The chestnut pollination of the village is substantially insufficient. This could be the result of the decrease in diversity and uneven distribution of insect pollinators which, per se, are caused by the lack of larval hosts for those pollinators. Full article
Show Figures

Figure 1

Back to TopTop