Integrated Transcriptome–Metabolome Analysis Uncovers Organ-Specific Divergence in Floral Scent Biosynthesis of Nymphaea Hybrid
Abstract
1. Introduction
2. Materials and Methods
2.1. Plant Material and Sampling
2.2. RNA Extraction and Transcriptome Sequencing
2.3. Metabolome Profiling
2.4. Statistical Analysis and Visualization
3. Results
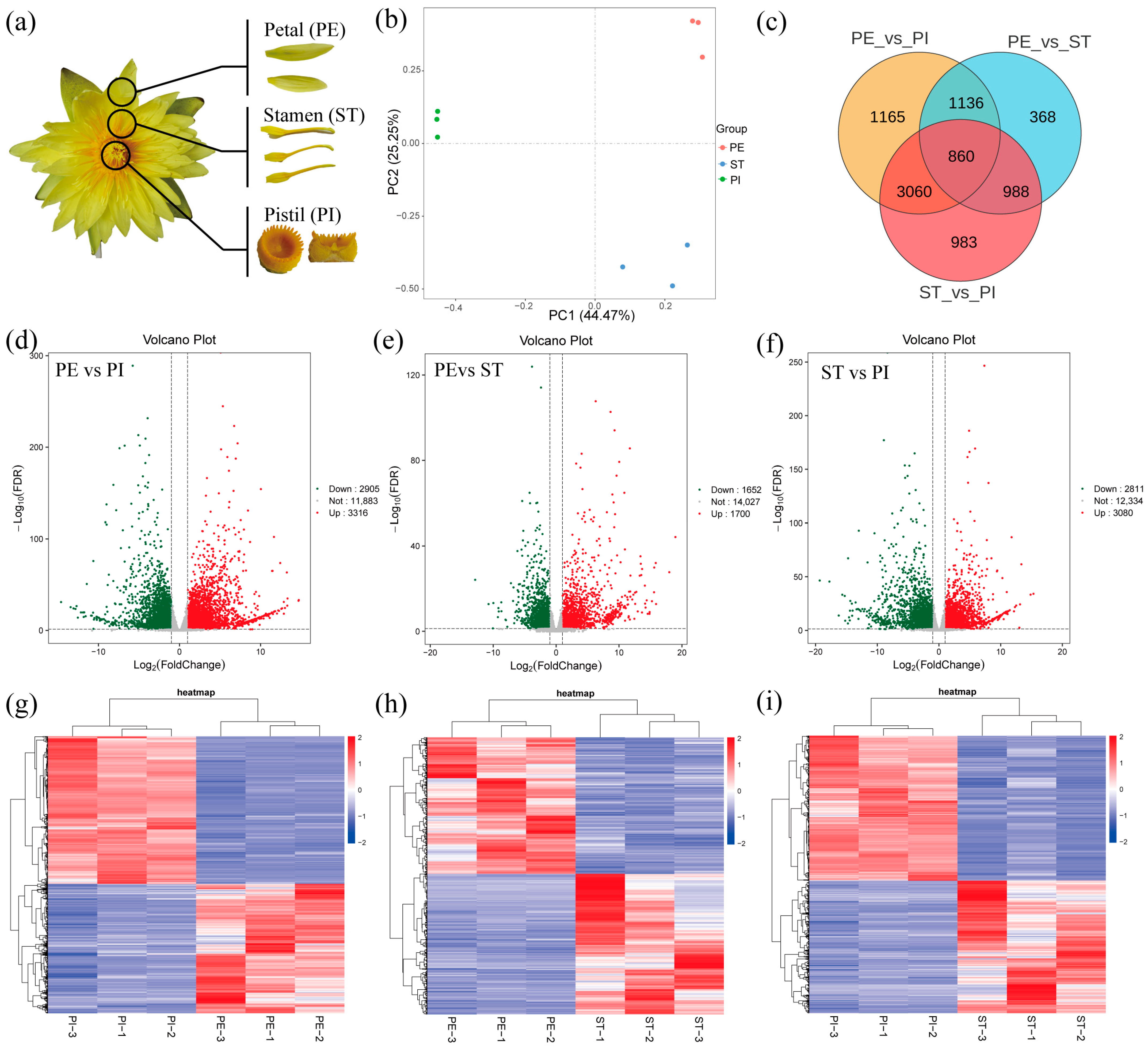
3.1. Quality Control and Transcriptome Profiling Overview
3.2. Functional Interpretation of Differentially Expressed Genes
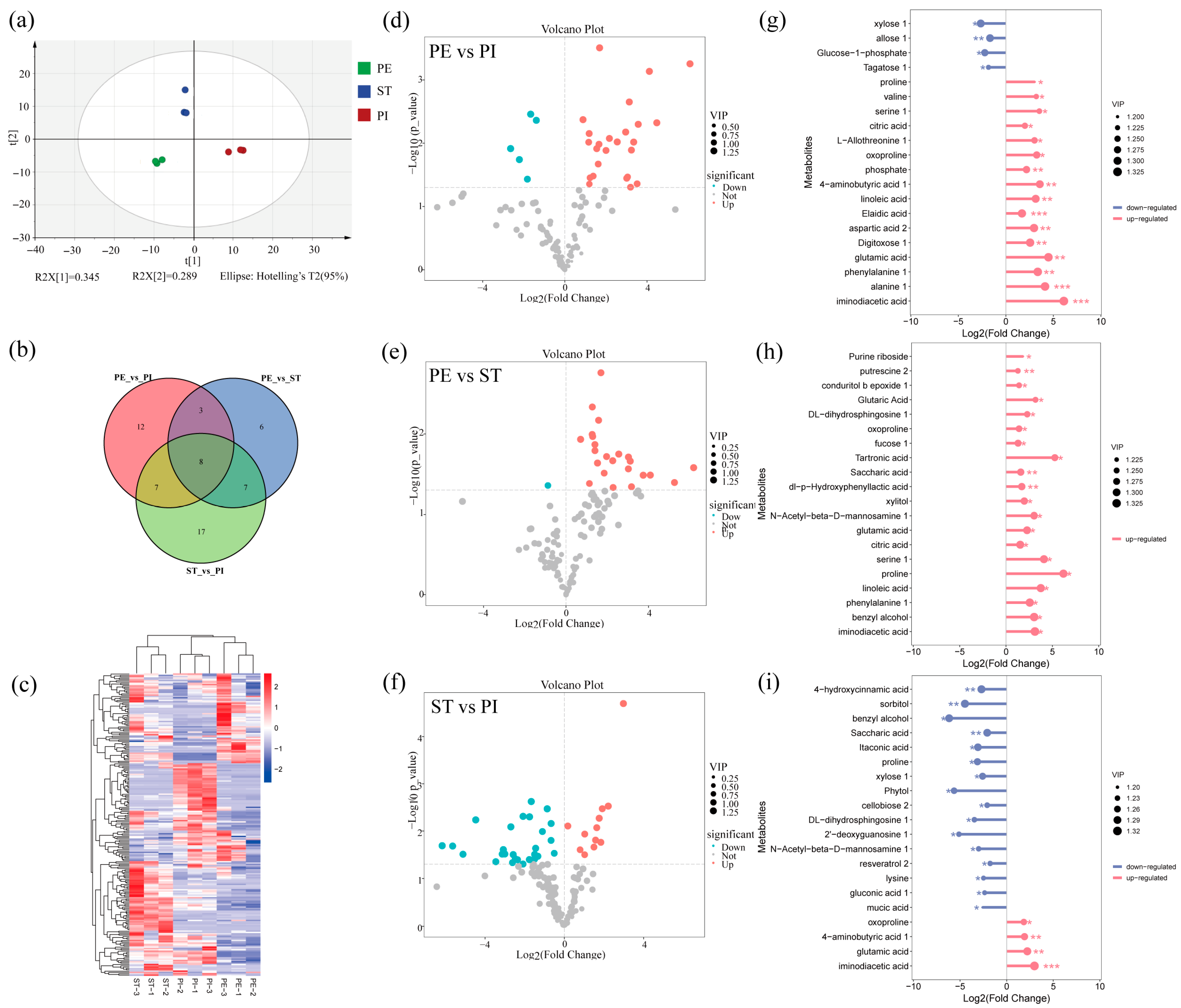
3.3. Metabolome Landscape and Identification of Differentially Accumulated Metabolites
3.4. Integrated Transcriptome–Metabolome Network Links Scent Biosynthesis to Phenylpropanoid Pathway
3.5. A Proposed Model for Floral Scent Regulation in Nymphaea
4. Discussion
5. Conclusions
Supplementary Materials
Author Contributions
Funding
Data Availability Statement
Conflicts of Interest
Abbreviations
| PE | Petal |
| ST | Stamen |
| PI | Pistil |
| VOCs | Volatile organic compounds |
| DEGs | Differentially expressed genes |
| DAMs | Differentially accumulated metabolites |
| PAL | Phenylalanine ammonia-lyase |
| C4H | Cinnamate-4-hydroxylase |
| 4CL | 4-coumarate-CoA ligase |
| BAR | Benzaldehyde reductase |
| OMTs | O-methyltransferases |
| Phe | Phenylalanine |
| CA | Cinnamate |
References
- Kapoor, D.; Bhardwaj, S.; Sharma, N.R. Fragrance stimulation mechanisms of flowers and their regulation under environmen tal constraints. J. Plant Growth Regul. 2023, 42, 60–82. [Google Scholar] [CrossRef]
- Aros, D.; Garrido, N.; Rivas, C.; Medel, M.; Müller, C.; Rogers, H.; Úbeda, C. Floral scent evaluation of three cut flowers through sensorial and gas chromatography analysis. Agronomy 2020, 10, 131. [Google Scholar] [CrossRef]
- Kimani, S.K.; Wang, S.; Xie, J.; Bao, T.; Shan, X.; Li, H.; Adnan; Wang, L.; Gao, X.; Li, Y. Integration of R NA-Seq and metabolite analysis reveals the key floral scent biosynthetic genes in herbaceous peony. Horticulturae 2024, 10, 617. [Google Scholar] [CrossRef]
- Báez, D.; Morales, D.; Pino, J.A. Volatiles from Michelia champaca flower: Comparative analysis by simultaneous distillation-extraction and solid phase microextraction. Nat. Prod. Commun. 2012, 7, 659–660. [Google Scholar] [CrossRef]
- Miraldi, E.; Ferri, S.; Giorgi, G. Identification of volatile constituents from the flower oil of Spartium junceum. J. Essent. Oil Res. 2004, 16, 568–570. [Google Scholar] [CrossRef]
- Jirovetz, L.; Buchbauer, G.; Stoyanova, A.; Balinova, A.; Guangjiun, Z.; Xihan, M. Solid phase microextraction/gas chromatographic and olfactory analysis of the scent and fixative properties of the essential oil of Rosa damascena L. from China. Flavour Fragrance J. 2005, 20, 7–12. [Google Scholar] [CrossRef]
- Trovato, E.; Balcerzak, L.; Clio, V.; Jan, S.; Fakhry, H.; Paola, D.; Luigi, M. Gas chromatographic, sensory profile and biological properties evaluation of Egyptian Jasminum grandiflorum essential oil produced industrially by steam distillation. J. Essent. Oil Res. 2024, 36, 321–332. [Google Scholar] [CrossRef]
- Garcia, Y.; Friberg, M.; Parachnowitsch, A. Spatial variation in scent emission within flowers. Nord. J. Bot. 2021, 39, 3014. [Google Scholar] [CrossRef]
- Zhou, T.; Han, W.; Ning, K.; Zhou, Y.; Zhang, D.; El-Kassaby, Y.A.; Chong, X.; Zhang, F.; Chen, F.; Chen, H. Spatial and temporal dynamics of carnation-scented flowers in Lagerstroemia ‘Ning Xiang 3’. Ind. Crops Prod. 2024, 208, 117864. [Google Scholar] [CrossRef]
- Zheng, B.Q.; Li, X.Q.; Wang, Y. New insights into the mechanism of spatiotemporal scent accumulation in orchid flowers. Plants 2023, 12, 304. [Google Scholar] [CrossRef]
- Custódio, L.; Serra, H.; Nogueira, J.M.F.; Gonçalves, S.; Romano, A. Analysis of the volatiles emitted by whole flowers and isolated flower organs of the carob tree using HS-SPME-GC/MS. J. Chem. Ecol. 2006, 32, 929–942. [Google Scholar] [CrossRef]
- Abbas, F.; Zhou, Y.; O’Neill Rothenberg, D.; Alam, I.; Ke, Y.; Wang, H.-C. Aroma components in horticultural crops: Chemical diversity and usage of metabolic engineering for industrial applications. Plants 2023, 12, 1748. [Google Scholar] [CrossRef]
- Borghi, M.; Fernie, A.R.; Schiestl, F.P.; Bouwmeester, H.J. The sexual advantage of looking, smelling, and tasting good: The metabolic network that produces signals for pollinators. Trends Plant Sci. 2017, 22, 338–350. [Google Scholar] [CrossRef]
- Wang, S.; Du, Z.; Yang, X.; Wang, L.; Xia, K.; Chen, Z. An integrated analysis of metabolomics and transcriptomics reveals significant differences in floral scents and related gene expression between two varieties of Dendrobium loddigesii. Appl. Sci. 2022, 12, 1262. [Google Scholar] [CrossRef]
- Liu, G.; Fu, J.; Wang, L.; Fang, M.; Zhang, W.; Yang, M.; Yang, X.; Xu, Y.; Shi, L.; Ma, X.; et al. Diverse O-methyltransferases catalyze the biosynthesis of floral benzenoids that repel aphids from the flowers of waterlily Nymphaea prolifera. Hortic. Res. 2023, 10, uhad237. [Google Scholar] [CrossRef]
- Yang, X.L.; Li, H.Y.; Yue, Y.Z.; Ding, W.J.; Xu, C.; Shi, T.T.; Chen, G.W.; Wang, L.G. Transcriptomic analysis of the candidate genes related to aroma formation in Osmanthus fragrans. Molecules 2018, 23, 1604. [Google Scholar] [CrossRef]
- Li, J.; Yu, X.; Shan, Q.; Shi, Z.; Li, J.; Zhao, X.; Chang, C.; Yu, J. Integrated volatile metabolomic and transcriptomic analysis provides insights into the regulation of floral scents between two contrasting varieties of Lonicera japonica. Front. Plant Sci. 2022, 13, 989036. [Google Scholar] [CrossRef]
- Hu, Z.; Tang, B.; Wu, Q.; Zheng, J.; Leng, P.; Zhang, K. Transcriptome sequencing analysis reveals a difference in monoterpene biosynthesis between scented Lilium ‘Siberia’ and unscented Lilium ‘Novano’. Front. Plant Sci. 2017, 8, 1351. [Google Scholar] [CrossRef] [PubMed]
- Pottier, M.; Albuquerque, B.N.d.L.; Bezerra-Silva, P.C.; da Rocha, S.K.L.; Maia, A.C.D.; Hallwass, F.; Navarro-Vázquez, A.; Navarro, D.M.d.A.F. Dolabella-3,7,18-triene, the main constituent of the essential oil of the white lotus flower (Nymphaea lotus, Nymphaeaceae). Flavour Fragr. J. 2016, 31, 356–360. [Google Scholar] [CrossRef]
- Omata, A.; Yomogida, K.; Nakamura, S.; Ohta, T.; Izawa, Y.; Watanabe, S. The scent of lotus flowers. J. Essent. Oil Res. 1991, 3, 221–227. [Google Scholar] [CrossRef]
- Barrales-Cureño, H.J.; Salgado-Garciglia, R.; López-Valdez, L.G.; Reynoso-López, R.; Herrera-Cabrera, B.E.; Lucho-Constantino, G.G.; Zaragoza-Martínez, F.; Reyes-Reyes, C.; Aftab, T. Use of secondary metabolites from medicinal and aromatic plants in the fragrance industry. In Medicinal and Aromatic Plants: Healthcare and Industrial Applications; Aftab, T., Hakeem, K.R., Eds.; Springer International Publishing: Cham, Switzerland, 2021; pp. 669–690. [Google Scholar]
- Zhou, Q.; Shi, M.; Zhang, H.; Zhu, Z. Comparative study of the petal structure and fragrance components of the Nymphaea hybrid, a precious water lily. Molecules 2022, 27, 408. [Google Scholar] [CrossRef]
- Zhou, Q.; Zhao, F.; Shi, M.; Zhang, H.; Zhu, Z. Variation in the floral scent chemistry of Nymphaea ‘Eldorado’, a valuable water lily, with different flowering stages and flower parts. Plants 2024, 13, 939. [Google Scholar] [CrossRef]
- Pertea, M.; Pertea, G.M.; Antonescu, C.M.; Chang, T.C.; Mendell, J.T.; Salzberg, S.L. StringTie enables improved reconstruction of a transcriptome from RNA-seq reads. Nat. Biotechnol. 2015, 33, 290–295. [Google Scholar] [CrossRef]
- Benjamini, Y.; Hochberg, Y. Controlling the false discovery rate: A practical and powerful approach to multiple testing. J. R. Stat. Soc. 1995, 57, 289–300. [Google Scholar] [CrossRef]
- Yu, G.; Wang, L.G.; Han, Y.; He, Q.Y. clusterProfiler: An R package for comparing biological themes among gene clusters. Omics 2012, 16, 284–287. [Google Scholar] [CrossRef]
- Xia, J.; Wishart, D.S. Metabolomic data processing, analysis, and interpretation using MetaboAnalyst. Curr. Protoc. Bioinform. 2011, 14, 14.10.11–14.10.48. [Google Scholar] [CrossRef] [PubMed]
- Ninkovic, V.; Markovic, D.; Rensing, M. Plant volatiles as cues and signals in plant communication. Plant Cell Environ. 2021, 44, 1030–1043. [Google Scholar] [CrossRef]
- Mostafa, S.; Wang, Y.; Zeng, W.; Jin, B. Floral scents and fruit aromas: Functions, compositions, biosynthesis, and regulation. Front. Plant Sci. 2022, 13, 860157. [Google Scholar] [CrossRef]
- Lu, H.; Zhao, H.; Zhong, T.; Chen, D.; Wu, Y.; Xie, Z. Molecular regulatory mechanisms affecting fruit aroma. Foods 2024, 13, 1870. [Google Scholar] [CrossRef] [PubMed]
- Schuman, M.C.; Valim, H.A.; Joo, Y. Temporal dynamics of plant volatiles: Mechanistic bases and functional consequences. In Deciphering Chemical Language of Plant Communication; Blande, J.D., Glinwood, R., Eds.; Springer International Publishing: Cham, Switzerland, 2016; pp. 3–34. [Google Scholar]
- Bouwmeester, H.; Schuurink, R.C.; Bleeker, P.M.; Schiestl, F. The role of volatiles in plant communication. Plant J. 2019, 100, 892–907. [Google Scholar] [CrossRef] [PubMed]
- Widhalm, J.R.; Shih, M.-L.; Morgan, J.A.; Dudareva, N. Two-way communication: Volatile emission and uptake occur through the same barriers. Mol. Plant 2023, 16, 1–3. [Google Scholar] [CrossRef] [PubMed]
- Jin, J.; Zhao, M.; Jing, T.; Zhang, M.; Lu, M.; Yu, G.; Wang, J.; Guo, D.; Pan, Y.; Hoffmann, T.D.; et al. Volatile compound-mediated plant–plant interactions under stress with the tea plant as a model. Hortic. Res. 2023, 10, uhad143. [Google Scholar] [CrossRef] [PubMed]
- Divekar, P.A.; Narayana, S.; Divekar, B.A.; Kumar, R.; Gadratagi, B.G.; Ray, A.; Singh, A.K.; Rani, V.; Singh, V.; Singh, A.K.; et al. Plant secondary metabolites as defense tools against herbivores for sustainable crop protection. Int. J. Mol. Sci. 2022, 23, 2690. [Google Scholar] [CrossRef]
- Zeng, L.; Zhou, X.; Fu, X.; Hu, Y.; Gu, D.; Hou, X.; Dong, F.; Yang, Z. Effect of the biosynthesis of the volatile compound phenylacetaldehyde on chloroplast modifications in tea (Camellia sinensis) plants. Hortic. Res. 2023, 10, uhad003. [Google Scholar] [CrossRef] [PubMed]
- Abbas, F.; Ke, Y.; Zhou, Y.; Ashraf, U.; Li, X.; Yu, Y.; Yue, Y.; Ahmad, K.W.; Yu, R.; Fan, Y. Molecular cloning, characterization and expression analysis of LoTPS2 and LoTPS4 involved in floral scent formation in oriental hybrid Lilium variety ‘Siberia’. Phytochemistry 2020, 173, 112294. [Google Scholar] [CrossRef]
- Abbas, F.; Ke, Y.; Yu, R.; Fan, Y. Functional characterization and expression analysis of two terpene synthases involved in floral scent formation in Lilium ‘Siberia’. Planta 2019, 249, 71–93. [Google Scholar] [CrossRef]
- Zhang, L.; Chen, F.; Zhang, X.; Li, Z.; Zhao, Y.; Lohaus, R.; Chang, X.; Dong, W.; Ho, S.Y.W.; Liu, X.; et al. The water lily genome and the early evolution of flowering plants. Nature 2020, 577, 79–84. [Google Scholar] [CrossRef]
- Marinho, C.R.; Souza, C.D.; Barros, T.C.; Teixeira, S.P. Scent glands in legume flowers. Plant Biol. 2014, 16, 215–226. [Google Scholar] [CrossRef]
- Li, J.; Hu, H.; Mao, J.; Yu, L.; Stoopen, G.; Wang, M.; Mumm, R.; de Ruijter, N.C.A.; Dicke, M.; Jongsma, M.A.; et al. Defense of pyrethrum flowers: Repelling herbivores and recruiting carnivores by producing aphid alarm pheromone. N. Phytol. 2019, 223, 1607–1620. [Google Scholar] [CrossRef]
- Li, J.; Luo, Y.; Li, M.; Li, J.; Zeng, T.; Luo, J.; Chang, X.; Wang, M.; Jongsma, M.A.; Hu, H.; et al. Nocturnal burst emissions of germacrene D from the open disk florets of pyrethrum flowers induce moths to oviposit on a nonhost and improve pollination success. N. Phytol. 2024, 244, 2036–2048. [Google Scholar] [CrossRef]
- Li, H.; Li, Y.; Yan, H.; Bao, T.; Shan, X.; Caissard, J.C.; Zhang, L.; Fang, H.; Bai, X.; Zhang, J.; et al. The complexity of volatile terpene biosynthesis in roses: Particular insights into β-citronellol production. Plant Physiol. 2024, 196, 1908–1922. [Google Scholar] [CrossRef]
- Li, J.; Li, H.; Wang, Y.; Zhang, W.; Wang, D.; Dong, Y.; Ling, Z.; Bai, H.; Jin, X.; Hu, X.; et al. Decoupling subgenomes within hybrid lavandin provide new insights into speciation and monoterpenoid diversification of Lavandula. Plant Biotechnol. J. 2023, 21, 2084–2099. [Google Scholar] [CrossRef]
- Gao, T.; Shao, S.; Hou, B.; Hong, Y.; Ren, W.; Jin, S.; Gao, S.; Wang, P.; Ye, N. Characteristic volatile components and transcriptional regulation of seven major tea cultivars (Camellia sinensis) in China. Beverage Plant Res. 2023, 3, 17. [Google Scholar] [CrossRef]
- Muhlemann, J.K.; Klempien, A.; Dudareva, N. Floral volatiles: From biosynthesis to function. Plant Cell Environ. 2014, 37, 1936–1949. [Google Scholar] [CrossRef]
- Yoo, H.; Widhalm, J.R.; Qian, Y.; Maeda, H.; Cooper, B.R.; Jannasch, A.S.; Gonda, I.; Lewinsohn, E.; Rhodes, D.; Dudareva, N. An alternative pathway contributes to phenylalanine biosynthesis in plants via a cytosolic tyrosine:phenylpyruvate aminotransferase. Nat. Commun. 2013, 4, 2833. [Google Scholar] [CrossRef]
- Orlova, I.; Marshall-Colón, A.; Schnepp, J.; Wood, B.; Varbanova, M.; Fridman, E.; Blakeslee, J.J.; Peer, W.A.; Murphy, A.S.; Rhodes, D.; et al. Reduction of benzenoid synthesis in petunia flowers reveals multiple pathways to benzoic acid and enhancement in auxin transport. Plant Cell 2006, 18, 3458–3475. [Google Scholar] [CrossRef] [PubMed]
- Skaliter, O.; Livneh, Y.; Agron, S.; Shafir, S.; Vainstein, A. A whiff of the future: Functions of phenylalanine-derived aroma compounds and advances in their industrial production. Plant Biotechnol. J. 2022, 20, 1651–1669. [Google Scholar] [CrossRef] [PubMed]
- Shi, S.; Duan, G.; Li, D.; Wu, J.; Liu, X.; Hong, B.; Yi, M.; Zhang, Z. Two-dimensional analysis provides molecular insight into flower scent of Lilium ‘Siberia’. Sci. Rep. 2018, 8, 5352. [Google Scholar] [CrossRef] [PubMed]
- Dudareva, N.; Klempien, A.; Muhlemann, J.K.; Kaplan, I. Biosynthesis, function and metabolic engineering of plant volatile organic compounds. N. Phytol. 2013, 198, 16–32. [Google Scholar] [CrossRef]
- Deng, Y.; Lu, S. Biosynthesis and regulation of phenylpropanoids in plants. Crit. Rev. Plant Sci. 2017, 36, 257–290. [Google Scholar] [CrossRef]
- Huang, L.; Ho, C.T.; Wang, Y. Biosynthetic pathways and metabolic engineering of spice flavors. Crit. Rev. Food Sci. Nutr. 2021, 61, 2047–2060. [Google Scholar] [CrossRef]
- Widhalm, J.R.; Dudareva, N. A familiar ring to it: Biosynthesis of plant benzoic acids. Mol. Plant 2015, 8, 83–97. [Google Scholar] [CrossRef] [PubMed]
- Lackus, N.D.; Schmidt, A.; Gershenzon, J.; Köllner, T.G. A peroxisomal β-oxidative pathway contributes to the formation of C6–C1 aromatic volatiles in poplar. Plant Physiol. 2021, 186, 891–909. [Google Scholar] [CrossRef] [PubMed]
- Long, M.C.; Nagegowda, D.A.; Kaminaga, Y.; Ho, K.K.; Kish, C.M.; Schnepp, J.; Sherman, D.; Weiner, H.; Rhodes, D.; Dudareva, N. Involvement of snapdragon benzaldehyde dehydrogenase in benzoic acid biosynthesis. Plant J. 2009, 59, 256–265. [Google Scholar] [CrossRef]
- Kim, J.Y.; Swanson, R.T.; Alvarez, M.I.; Johnson, T.S.; Cho, K.H.; Clark, D.G.; Colquhoun, T.A. Down regulation of p-coumarate 3-hydroxylase in petunia uniquely alters the profile of emitted floral volatiles. Sci. Rep. 2019, 9, 8852. [Google Scholar] [CrossRef]
- Yue, Y.; Wang, L.; Li, M.; Liu, F.; Yin, J.; Huang, L.; Zhou, B.; Li, X.; Yu, Y.; Chen, F.; et al. A BAHD acyltransferase contributes to the biosynthesis of both ethyl benzoate and methyl benzoate in the flowers of Lilium oriental hybrid ‘Siberia’. Front. Plant Sci. 2023, 14, 1275960. [Google Scholar] [CrossRef]
- Croteau, R. Biosynthesis of benzaldehyde, benzyl alcohol and benzyl benzoate from benzoic acid in cranberry (Vaccinium macrocarpon). J. Food Biochem. 1978, 1, 317–326. [Google Scholar] [CrossRef]






| Sample | ReadSum | BaseSum | GC (%) | N (%) | Q20 (%) | Q30 (%) |
|---|---|---|---|---|---|---|
| PE-1 | 32,848,641 | 9,854,592,300 | 47.93 | 0 | 97.78 | 94.18 |
| PE-2 | 24,611,275 | 7,383,382,500 | 47.98 | 0 | 97.66 | 93.8 |
| PE-3 | 26,219,402 | 7,865,820,600 | 47.98 | 0 | 97.89 | 94.35 |
| ST-1 | 26,669,808 | 8,000,942,400 | 47.64 | 0 | 97.71 | 94.11 |
| ST-2 | 28,721,012 | 8,616,303,600 | 47.57 | 0 | 97.49 | 93.58 |
| ST-3 | 31,714,188 | 9,514,256,400 | 47.32 | 0 | 97.8 | 94.19 |
| PI-1 | 27,300,071 | 8,190,021,300 | 46.65 | 0 | 97.66 | 93.8 |
| PI-2 | 30,172,284 | 9,051,685,200 | 46.67 | 0 | 97.81 | 94.29 |
| PI-3 | 22,828,516 | 6,848,554,800 | 46.59 | 0 | 97.7 | 93.97 |
Disclaimer/Publisher’s Note: The statements, opinions and data contained in all publications are solely those of the individual author(s) and contributor(s) and not of MDPI and/or the editor(s). MDPI and/or the editor(s) disclaim responsibility for any injury to people or property resulting from any ideas, methods, instructions or products referred to in the content. |
© 2026 by the authors. Licensee MDPI, Basel, Switzerland. This article is an open access article distributed under the terms and conditions of the Creative Commons Attribution (CC BY) license.
Share and Cite
Zhou, Q.; Zhao, F.; Zhang, H.; Wang, Y.; Yang, X.; Huang, T. Integrated Transcriptome–Metabolome Analysis Uncovers Organ-Specific Divergence in Floral Scent Biosynthesis of Nymphaea Hybrid. Horticulturae 2026, 12, 229. https://doi.org/10.3390/horticulturae12020229
Zhou Q, Zhao F, Zhang H, Wang Y, Yang X, Huang T. Integrated Transcriptome–Metabolome Analysis Uncovers Organ-Specific Divergence in Floral Scent Biosynthesis of Nymphaea Hybrid. Horticulturae. 2026; 12(2):229. https://doi.org/10.3390/horticulturae12020229
Chicago/Turabian StyleZhou, Qi, Feng Zhao, Huihui Zhang, Yuxi Wang, Xiaodong Yang, and Tao Huang. 2026. "Integrated Transcriptome–Metabolome Analysis Uncovers Organ-Specific Divergence in Floral Scent Biosynthesis of Nymphaea Hybrid" Horticulturae 12, no. 2: 229. https://doi.org/10.3390/horticulturae12020229
APA StyleZhou, Q., Zhao, F., Zhang, H., Wang, Y., Yang, X., & Huang, T. (2026). Integrated Transcriptome–Metabolome Analysis Uncovers Organ-Specific Divergence in Floral Scent Biosynthesis of Nymphaea Hybrid. Horticulturae, 12(2), 229. https://doi.org/10.3390/horticulturae12020229

