Sign in to use this feature.

Years

Between: -

Subjects

remove_circle_outline
remove_circle_outline
remove_circle_outline
remove_circle_outline
remove_circle_outline
remove_circle_outline
remove_circle_outline

Journals

Article Types

Countries / Regions

Search Results (9)

Search Parameters:
Keywords = persons deprived of liberty

Order results
Result details
Results per page
Select all
Export citation of selected articles as:
14 pages, 291 KB  
Article
Suicidality in the Criminal Justice System: The Role of Cumulative Adversity and Protective Factors
by Guilherme Welter Wendt, Kauê Furquim Depieri, Dalila Moter Benvegnú, Iara Teixeira, Patricia Silva and Felipe Alckmin-Carvalho
Healthcare 2026, 14(2), 194; https://doi.org/10.3390/healthcare14020194 - 13 Jan 2026
Viewed by 145
Abstract
Background: Incarcerated men experience disproportionately high levels of health inequities shaped by social determinants, including poverty, violence, family adversity, trauma, and limited access to healthcare. These long-standing disadvantages, added to the adverse conditions experienced in prisons, may be associated with elevated rates of [...] Read more.
Background: Incarcerated men experience disproportionately high levels of health inequities shaped by social determinants, including poverty, violence, family adversity, trauma, and limited access to healthcare. These long-standing disadvantages, added to the adverse conditions experienced in prisons, may be associated with elevated rates of suicidality in this population. This study examined the prevalence of suicidal ideation and lifetime suicide attempts among men deprived of liberty in Southern Brazil and investigated the role of cumulative adversities and current protective factors in these outcomes. Methods: A cross-sectional study was conducted with 496 incarcerated men. Participants completed a sociodemographic and background questionnaire assessing lifetime adversity (e.g., hunger, homelessness, sexual abuse, domestic violence, family substance dependence) and current protective factors in prison (e.g., family visits, education, leisure, physical activity, religion, positive self-perception). Cumulative adversity and protective factors were operationalized as composite indices. Logistic regression models tested whether cumulative adversities and protective factors were independently associated with suicidal ideation and suicide attempts. Results: Lifetime prevalence was 9.6% for suicidal ideation and 10.8% for suicide attempts. Cumulative adversities were associated with higher odds of both suicidal ideation (OR = 1.43; 95% CI = 1.11–1.84; p = 0.006) and suicide attempts (OR = 1.94; 95% CI = 1.50–2.52; p < 0.001). Protective factors were associated with lower likelihood of suicidal ideation (OR = 0.74; 95% CI = 0.58–0.96; p = 0.020) but were not significantly associated with suicide attempts. No significant interaction effects were observed, indicating that protective factors did not moderate the impact of adversity. Conclusions: Suicidal tendencies among incarcerated men were associated with cumulative structural and psychosocial adversities. Protective factors in prison were associated with lower odds of ideation but not attempts. These associations may inform person-centered and equity-oriented approaches and are consistent with the relevance of social determinants to mental health, although causal inferences are not supported by this project. Full article
13 pages, 254 KB  
Article
The Influence of Spirituality on the Education of Incarcerated Individuals: Reflections on the Exceptional Experience of Police-Free Prisons in Brazil
by Sergio Grossi and Alessandra Augelli
Religions 2025, 16(5), 654; https://doi.org/10.3390/rel16050654 - 21 May 2025
Viewed by 1362
Abstract
The article seeks to read the contribution of religious practices in prison education within the broader framework of spirituality as a search for meaning in life. It argues that religious engagement can foster cognitive and emotional development, providing inmates with a sense of [...] Read more.
The article seeks to read the contribution of religious practices in prison education within the broader framework of spirituality as a search for meaning in life. It argues that religious engagement can foster cognitive and emotional development, providing inmates with a sense of purpose, community, and resilience that supports their reintegration into society. In light of an exceptional and extremely significant experience with APAC in Brazil’s police-free prison model, the authors aim to highlight the nexus between spirituality and re-education in contexts of deprivation and restriction of personal liberty. Indeed, the APAC (Association for the Protection and Assistance of the Convicted) model, central to this study, emphasizes nonviolent coexistence, responsibility, and spiritual care as part of its rehabilitative framework, with a significant reduction in recidivism rates and costs compared to traditional prisons. The model’s approach, grounded in a collective sense of responsibility and spirituality, aligns with Viktor Frankl’s and Paulo Freire’s theories on meaning and liberation, illustrating how spirituality can transform prison environments and promote social justice. The study concludes that spirituality in prisons not only aids individual redemption but also calls for structural changes to support reintegration, marking a shift towards a more human-centered penitentiary system. Full article
18 pages, 852 KB  
Article
Prisoners’ Opinions About Religious Practices in Polish Penitentiary Facilities: An Analysis of the Results of a Study
by Olga Sitarz, Anna Jaworska-Wieloch and Jakub Hanc
Religions 2024, 15(12), 1499; https://doi.org/10.3390/rel15121499 - 9 Dec 2024
Viewed by 1557
Abstract
Religious freedom and the right to practice a religion by persons deprived of their liberty do not cause controversy in democratic states. The challenge, not easily met, is to exercise guaranteed religious rights in penitentiary facilities. This study aimed to compare legal regulations [...] Read more.
Religious freedom and the right to practice a religion by persons deprived of their liberty do not cause controversy in democratic states. The challenge, not easily met, is to exercise guaranteed religious rights in penitentiary facilities. This study aimed to compare legal regulations and the level of protection of religious freedom that they impose with the real possibility of the voluntary performance of religious practices. In other words, this study sought to answer the question of whether prisoners in Polish penitentiary facilities are free to practise the religion of their choice and are not forced to participate in religious practices against their will. This article presents the general results of a survey on religious practices carried out in the Polish penitentiary facilities that were examined. The data were supplemented by prisoners’ comments about freedom to practice religion. This article includes the comments of both believers (assessing the availability of practices) and non-believers (assessing the compulsion to participate in the practices of the dominant religion). Opinions about practising a religion given by the penitentiary staff will serve as a specific counterpoint. The presented study results allowed the formulation of basic conclusions of a general nature, which can contribute to further discussions on religious freedom in post-criminal isolation units. The survey was carried out from March to October 2022 based on a prepared questionnaire. It was completed by 556 prisoners, including 34 females and 444 males (68 respondents did not indicate their gender). In total, prisoners incarcerated in 35 penitentiary facilities located throughout Poland were surveyed. Simultaneously, a survey was carried out among educators and teachers in all the above penitentiary facilities, who completed, in total, 164 questionnaires. An analysis of the replies to the questions and the free comments of all the respondents and their comparison with the current regulations make it possible to conclude that Poland—on a constitutional and statutory level—adequately safeguards prisoners’ religious rights, but their practical application must be assessed as unsatisfactory. Prisoners do not always have the possibility to observe rites or manifest their religion. Problems are encountered by both followers of the strongly dominant religion in Poland (Roman Catholicism) and minority denominations. Despite the reported difficulties, Roman Catholics are indisputably in a much more favourable position. Freedom from religion is also not fully respected—prisoners involuntarily participate in certain practices and take part in the religious observance of church festivals. Full article
Show Figures

Figure 1

19 pages, 20820 KB  
Article
Massive Education in Prison Health in Brazil: A Look Beyond the Walls
by Janaina L. R. da S. Valentim, Sara Dias-Trindade, Aline de P. Dias, Alexandre R. Caitano, Laysa G. de S. Nunes, Manoel H. Romão, Felipe Fernandes, Nícolas V. R. Veras, Kelson C. Medeiros, Ronaldo S. Melo, Edneide da C. Bezerra, Antonio Quintas-Mendes, Marilyn A. A. Bonfim, Alcindo A. Ferla, Ricardo B. Ceccim and Ricardo A. M. Valentim
Int. J. Environ. Res. Public Health 2024, 21(10), 1350; https://doi.org/10.3390/ijerph21101350 - 11 Oct 2024
Cited by 1 | Viewed by 3033
Abstract
Equal access to health initiatives and services under the principles of universal and comprehensive care remains a challenge in Brazil. The realization of public health policies is further intricate when one examines the health situation of people deprived of liberty. This study showcases [...] Read more.
Equal access to health initiatives and services under the principles of universal and comprehensive care remains a challenge in Brazil. The realization of public health policies is further intricate when one examines the health situation of people deprived of liberty. This study showcases the “Prison System: Beyond the Walls” educational pathway, available on the Virtual Learning Environment of the Brazilian National Health System (AVASUS). The action research methodological strategy guided the pathway development, emphasizing dialogic learning. The goal was to address the need for massive training on the topic of prison health, with the model focusing on engagement through spontaneous, non-mandatory participation in the pathway courses. The pathway comprised four modules, whose educational offerings were based on the self-learning model. Students were free to choose which courses to take and in what order, as there was no prerequisite for participating in modules. Hence, students could either take all the courses or only those with which they identify their learning needs, regardless of work demands or personal interests. Structuring the pathway through action research facilitated a massive, cohesive, and continuous training process. This approach expanded knowledge and established meaningful relationships among the related topics and the key players involved: health professionals, prison officers, and people deprived of liberty. Notably, the pathway courses have surpassed the 50,000-enrollment mark, spanning all five regions of Brazil. In this context, this article presents and discusses the development of the “Prison System: Beyond the Walls” pathway, emphasizing the massive improvement of health within Brazil’s prison system and highlighting the results achieved. Full article
Show Figures

Figure 1

8 pages, 377 KB  
Brief Report
Specific Mycobacterium tuberculosis Strain Circulating in Prison Revealed by Cost-Effective Amplicon Sequencing
by Joaquín Hurtado, María Noel Bentancor, Paula Laserra, Cecilia Coitinho and Gonzalo Greif
Microorganisms 2024, 12(5), 999; https://doi.org/10.3390/microorganisms12050999 - 15 May 2024
Viewed by 1723
Abstract
This scientific study focuses on tuberculosis (TB) within prison settings, where persons deprived of liberty (PDL) face significantly higher rates of the disease compared to the general population. The research employs the low-cost amplicon sequencing of Mycobacterium tuberculosis strains, aiming first to identify [...] Read more.
This scientific study focuses on tuberculosis (TB) within prison settings, where persons deprived of liberty (PDL) face significantly higher rates of the disease compared to the general population. The research employs the low-cost amplicon sequencing of Mycobacterium tuberculosis strains, aiming first to identify specific lineages and also to detect mutations associated with drug resistance. The method involves multiplex amplification, DNA extraction, and sequencing, providing valuable insights into TB dynamics and resistance-mutation profiles within the prison system at an affordable cost. The study identifies a characteristic lineage (X) circulating among PDLs in the penitentiary system in Uruguay, absent in the general population, and notes its prevalence at prison entry. No high-confidence mutations associated with drug resistance were found. The findings underscore the importance of molecular epidemiology in TB control, emphasizing the potential for intra-prison transmissions and the need for broader studies to understand strain dynamics. Full article
(This article belongs to the Special Issue Mycobacterial Tuberculosis Pathogenesis and Vaccine Development)
Show Figures

Figure 1

12 pages, 639 KB  
Article
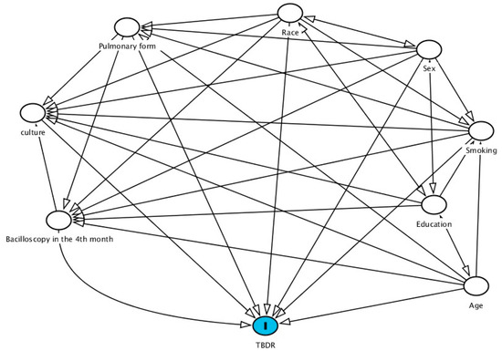
Acquired and Transmitted Multidrug-Resistant Tuberculosis among the Incarcerated Population and Its Determinants in the State of Paraná—Brazil
by Márcio Souza dos Santos, Flávia Meneguetti Pieri, Thaís Zamboni Berra, Alessandro Rolim Scholze, Antônio Carlos Vieira Ramos, Juliane de Almeida Crispim, Clóvis Luciano Giacomet, Yan Mathias Alves, Fernanda Bruzadelli Paulino da Costa, Heriederson Sávio Dias Moura, Titilade Kehinde Ayandeyi Teibo, Jonas Bodini Alonso, Giselle Lima de Freitas and Ricardo Alexandre Arcêncio
Int. J. Environ. Res. Public Health 2022, 19(22), 14895; https://doi.org/10.3390/ijerph192214895 - 12 Nov 2022
Cited by 1 | Viewed by 2128
Abstract
(1) Background: Tuberculosis remains a public health problem in the world. The study analyzed the factors associated with drug-resistant tuberculosis in the prison population of the state of Paraná. (2) Methods: Ecological study of drug-resistant tuberculosis cases registered in the Paraná Information System, [...] Read more.
(1) Background: Tuberculosis remains a public health problem in the world. The study analyzed the factors associated with drug-resistant tuberculosis in the prison population of the state of Paraná. (2) Methods: Ecological study of drug-resistant tuberculosis cases registered in the Paraná Information System, Brazil (2008 to 2018). We performed descriptive statistics of quantitative parameters calculated with absolute frequencies. Additionally, we used binary regression logistics, where the odds ratio with its respective confidence interval was calculated. (3) Results: Of the 653 cases registered as cases of tuberculosis in the incarcerated population, 98 were drug-resistant tuberculosis. We observed that educational level of up to 8 to 11 years of schooling, negative bacterial culture (test outcome) and no tobacco use were factors associated with the non-development of drug-resistant tuberculosis, while clinically confirmed pulmonary TB and positive sputum smear microscopy in the fourth month of follow-up showed an association for the development of drug resistance. (4) Conclusions: The study showed that clinically confirmed pulmonary TB and a positive sputum smear microscopy in the fourth month of follow-up were associated with drug-resistant tuberculosis. Full article
Show Figures

Figure 1

15 pages, 604 KB  
Article
Refugee Camps as Torturing Environments—An Analysis of the Conditions in the Moria Reception Center (Greece) Based on the Torturing Environment Scale
by Pau Pérez-Sales, Andrea Galán-Santamarina, María Victoria Zunzunegui and Sara López-Martin
Int. J. Environ. Res. Public Health 2022, 19(16), 10233; https://doi.org/10.3390/ijerph191610233 - 17 Aug 2022
Cited by 17 | Viewed by 5242
Abstract
Background. European countries apply a policy of deterrence of migrants in territorial and extraterritorial border areas. The authors apply the model of torturing environments, which has been already applied to other contexts where persons are deprived of liberty, to the situation of the [...] Read more.
Background. European countries apply a policy of deterrence of migrants in territorial and extraterritorial border areas. The authors apply the model of torturing environments, which has been already applied to other contexts where persons are deprived of liberty, to the situation of the reception center of Moria, on the island of Lesvos (Greece). Methods. A cross-sectional study was conducted in the months of April and June of 2020. Personal interviews were conducted with 160 people (80 men, 80 women) from Afghan, Syrian, Somalian, and Congo backgrounds. The authors applied the Torturing Environmental Scale, which measures interpersonal violence, emotional distress, and legal safeguards. Results. The findings confirm the inhumane living conditions for the people sheltered in Moria, documenting the severe suffering of the population due to elements linked to basic human functions (hunger, thirst, hygiene, overcrowding, temperature, etc.), actions that produce fear and distress, actions that produce helplessness and hopelessness, actions that cause physical pain, attacks on sexual integrity, and attacks on identity and the need to belong. Some of the data suggest that the purposive and intentionality elements of the definition of cruel, inhuman, or degrading treatment were also met. Conclusions. According to the conceptual model of torturing environments, the Moria reception camp constitutes a space of systematic ill treatment that vulnerated the European legal standards related to torture (Article 3 of the Human Rights Convention). The idea of torturing environments provides a valuable avenue to assess human rights violations in collective spaces and could constitute a useful tool in forensic and litigation processes. Full article
Show Figures

Figure 1

19 pages, 1318 KB  
Review
Is Illicit Substance Use Gender-Specific? The Basic Points of Mental and Health Disorders
by Ekaterina Georgieva, Krasimira Benkova, Nadya Vlaeva, Yanka Karamalakova, Radostina Miteva, Hristo Abrashev and Galina Nikolova
Toxics 2022, 10(7), 344; https://doi.org/10.3390/toxics10070344 - 22 Jun 2022
Cited by 5 | Viewed by 4725
Abstract
Among the groups of users of illicit substances, a high percentage are persons deprived of their liberty; at the same time, each social and age group is also affected, to one degree or another. The purpose of this study is to provide general [...] Read more.
Among the groups of users of illicit substances, a high percentage are persons deprived of their liberty; at the same time, each social and age group is also affected, to one degree or another. The purpose of this study is to provide general data on the relationship between different psychostimulants, clinical and socio-demographic studies, and gender, both among the general population and in one of the most at-risk groups. This review identifies the use of illicit substances as gender-specific in the general population. A detailed study of the causal relationship between the use of illicit substances and gender was carried out. Electronic databases Academic Search Complete, PubMed, HealthCare, Web of Science, and Google Scholar were searched for relevant studies up to 2022 associated with drug abuse and mental and health disorders. The analysis indicated that the human population showed significant differences between the sex of the consumer as to the type of drug consumers, development of addiction, and relapse. We focus on the pathological changes caused by drug use, the personal and physiological individual traits that influence drug choice, and the extent of use in one of the most affected groups of individuals. The study may provide some guidance in developing gender-specific treatment and prevention, including response to some pharmacological and behavioral therapies. The review is intended for a wide audience of social workers, toxicologists, and pharmacologists. Full article
(This article belongs to the Special Issue Poisoning Caused by Medicines and Drugs of Abuse)
Show Figures

Figure 1

26 pages, 321 KB  
Article
Questioning Segregation of People Living with Dementia in Australia: An International Human Rights Approach to Care Homes
by Linda Steele, Kate Swaffer, Lyn Phillipson and Richard Fleming
Laws 2019, 8(3), 18; https://doi.org/10.3390/laws8030018 - 15 Aug 2019
Cited by 37 | Viewed by 15209
Abstract
This article explores how care homes—and, specifically, their common features such as dementia care units and locked doors and gates—impact on the human rights of people living with dementia. We suggest that congregation, separation and confinement of people living with dementia by the [...] Read more.
This article explores how care homes—and, specifically, their common features such as dementia care units and locked doors and gates—impact on the human rights of people living with dementia. We suggest that congregation, separation and confinement of people living with dementia by the care home built environment constitute ‘segregation’. In the specific context of residential aged care facilities in Australia, we draw on the United Nations Convention on the Rights of Persons with Disabilities (‘CRPD’) to frame this segregation as an injustice. We focus on the rights to non-discrimination (Article 5), liberty and security of the person (Article 14), equality before the law (Article 12), accessibility (Article 9), and independent living and community inclusion (Article 19). Our analysis shows that addressing segregation must involve structural and resource reforms that are transformative in bringing about new ways of living and relating to each other. Such reforms are directed towards providing meaningful alternatives and appropriate supports to make choices from a range of alternative residency and support options, and building communities that are free from ableism, ageism and other systems of oppression that contribute to confinement and segregation. Full article
(This article belongs to the Collection Disability Human Rights Law)
Back to TopTop