Sign in to use this feature.

Years

Between: -

Subjects

remove_circle_outline
remove_circle_outline
remove_circle_outline
remove_circle_outline

Journals

Article Types

Countries / Regions

Search Results (10)

Search Parameters:
Keywords = paraspeckle component 1

Order results
Result details
Results per page
Select all
Export citation of selected articles as:
14 pages, 3020 KB  
Article
PSPC1 Binds to HCV IRES and Prevents Ribosomal Protein S5 Binding, Inhibiting Viral RNA Translation
by Sachin Kumar Tripathi, Ashish Aneja, Teji Borgaonkar and Saumitra Das
Viruses 2024, 16(5), 738; https://doi.org/10.3390/v16050738 - 7 May 2024
Cited by 1 | Viewed by 2445
Abstract
Hepatitis C virus (HCV) infects the human liver, and its chronic infection is one of the major causes of Hepatocellular carcinoma. Translation of HCV RNA is mediated by an Internal Ribosome Entry Site (IRES) element located in the 5’UTR of viral RNA. Several [...] Read more.
Hepatitis C virus (HCV) infects the human liver, and its chronic infection is one of the major causes of Hepatocellular carcinoma. Translation of HCV RNA is mediated by an Internal Ribosome Entry Site (IRES) element located in the 5’UTR of viral RNA. Several RNA Binding proteins of the host interact with the HCV IRES and modulate its function. Here, we demonstrate that PSPC1 (Paraspeckle Component 1), an essential paraspeckle component, upon HCV infection is relocalized and interacts with HCV IRES to prevent viral RNA translation. Competition UV-crosslinking experiments showed that PSPC1 interacts explicitly with the SLIV region of the HCV IRES, which is known to play a vital role in ribosomal loading to the HCV IRES via interaction with Ribosomal protein S5 (RPS5). Partial silencing of PSPC1 increased viral RNA translation and, consequently, HCV replication, suggesting a negative regulation by PSPC1. Interestingly, the silencing of PSPC1 protein leads to an increased interaction of RPS5 at the SLIV region, leading to an overall increase in the viral RNA in polysomes. Overall, our results showed how the host counters viral infection by relocalizing nuclear protein to the cytoplasm as a survival strategy. Full article
(This article belongs to the Special Issue Functional and Structural Features of Viral RNA Elements)
Show Figures

Figure 1

18 pages, 6181 KB  
Article
PSPC1 Inhibition Synergizes with Poly(ADP-ribose) Polymerase Inhibitors in a Preclinical Model of BRCA-Mutated Breast/Ovarian Cancer
by Mithun Ghosh, Min Sil Kang, Nar Bahadur Katuwal, Sa Deok Hong, Yeong Gyu Jeong, Seong Min Park, Seul-Gi Kim and Yong Wha Moon
Int. J. Mol. Sci. 2023, 24(23), 17086; https://doi.org/10.3390/ijms242317086 - 3 Dec 2023
Cited by 5 | Viewed by 3655
Abstract
Poly (ADP-ribose) polymerase (PARP) inhibitors are effective against BRCA1/2-mutated cancers through synthetic lethality. Unfortunately, most cases ultimately develop acquired resistance. Therefore, enhancing PARP inhibitor sensitivity and preventing resistance in those cells are an unmet clinical need. Here, we investigated the ability of [...] Read more.
Poly (ADP-ribose) polymerase (PARP) inhibitors are effective against BRCA1/2-mutated cancers through synthetic lethality. Unfortunately, most cases ultimately develop acquired resistance. Therefore, enhancing PARP inhibitor sensitivity and preventing resistance in those cells are an unmet clinical need. Here, we investigated the ability of paraspeckle component 1 (PSPC1), as an additional synthetic lethal partner with BRCA1/2, to enhance olaparib sensitivity in preclinical models of BRCA1/2-mutated breast and ovarian cancers. In vitro, the combined olaparib and PSPC1 small interfering RNA (siRNA) exhibited synergistic anti-proliferative activity in BRCA1/2-mutated breast and ovarian cancer cells. The combination therapy also demonstrated synergistic tumor inhibition in a xenograft mouse model. Mechanistically, olaparib monotherapy increased the expressions of p-ATM and DNA-PKcs, suggesting the activation of a DNA repair pathway, whereas combining PSPC1 siRNA with olaparib decreased the expressions of p-ATM and DNA-PKcs again. As such, the combination increased the formation of γH2AX foci, indicating stronger DNA double-strand breaks. Subsequently, these DNA-damaged cells escaped G2/M checkpoint activation, as indicated by the suppression of p-cdc25C (Ser216) and p-cdc2 (Tyr15) after combination treatment. Finally, these cells entered mitosis, which induced increased apoptosis. Thus, this proves that PSPC1 inhibition enhances olaparib sensitivity by targeting DNA damage response in our preclinical model. The combination of olaparib and PSPC1 inhibition merits further clinical investigation to enhance PARP inhibitor efficacy. Full article
(This article belongs to the Special Issue Molecular Mechanisms of Breast Cancer: Toward Advanced Therapy)
Show Figures

Figure 1

17 pages, 2472 KB  
Article
The KDET Motif in the Intracellular Domain of the Cell Adhesion Molecule L1 Interacts with Several Nuclear, Cytoplasmic, and Mitochondrial Proteins Essential for Neuronal Functions
by Ralf Kleene, Gabriele Loers and Melitta Schachner
Int. J. Mol. Sci. 2023, 24(2), 932; https://doi.org/10.3390/ijms24020932 - 4 Jan 2023
Cited by 7 | Viewed by 2819
Abstract
Abnormal functions of the cell adhesion molecule L1 are linked to several neural diseases. Proteolytic L1 fragments were reported to interact with nuclear and mitochondrial proteins to regulate events in the developing and the adult nervous system. Recently, we identified a 55 kDa [...] Read more.
Abnormal functions of the cell adhesion molecule L1 are linked to several neural diseases. Proteolytic L1 fragments were reported to interact with nuclear and mitochondrial proteins to regulate events in the developing and the adult nervous system. Recently, we identified a 55 kDa L1 fragment (L1-55) that interacts with methyl CpG binding protein 2 (MeCP2) and heterochromatin protein 1 (HP1) via the KDET motif. We now show that L1-55 also interacts with histone H1.4 (HistH1e) via this motif. Moreover, we show that this motif binds to NADH dehydrogenase ubiquinone flavoprotein 2 (NDUFV2), splicing factor proline/glutamine-rich (SFPQ), the non-POU domain containing octamer-binding protein (NonO), paraspeckle component 1 (PSPC1), WD-repeat protein 5 (WDR5), heat shock cognate protein 71 kDa (Hsc70), and synaptotagmin 1 (SYT1). Furthermore, applications of HistH1e, NDUFV2, SFPQ, NonO, PSPC1, WDR5, Hsc70, or SYT1 siRNAs or a cell-penetrating KDET-carrying peptide decrease L1-dependent neurite outgrowth and the survival of cultured neurons. These findings indicate that L1’s KDET motif binds to an unexpectedly large number of molecules that are essential for nervous system-related functions, such as neurite outgrowth and neuronal survival. In summary, L1 interacts with cytoplasmic, nuclear and mitochondrial proteins to regulate development and, in adults, the formation, maintenance, and flexibility of neural functions. Full article
Show Figures

Figure 1

18 pages, 755 KB  
Review
The Involvement of Long Non-Coding RNAs in Glutamine-Metabolic Reprogramming and Therapeutic Resistance in Cancer
by Jungwook Roh, Mijung Im, Yeonsoo Chae, JiHoon Kang and Wanyeon Kim
Int. J. Mol. Sci. 2022, 23(23), 14808; https://doi.org/10.3390/ijms232314808 - 26 Nov 2022
Cited by 17 | Viewed by 3878
Abstract
Metabolic alterations that support the supply of biosynthetic molecules necessary for rapid and sustained proliferation are characteristic of cancer. Some cancer cells rely on glutamine to maintain their energy requirements for growth. Glutamine is an important metabolite in cells because it not only [...] Read more.
Metabolic alterations that support the supply of biosynthetic molecules necessary for rapid and sustained proliferation are characteristic of cancer. Some cancer cells rely on glutamine to maintain their energy requirements for growth. Glutamine is an important metabolite in cells because it not only links to the tricarboxylic acid cycle by producing α-ketoglutarate by glutaminase and glutamate dehydrogenase but also supplies other non-essential amino acids, fatty acids, and components of nucleotide synthesis. Altered glutamine metabolism is associated with cancer cell survival, proliferation, metastasis, and aggression. Furthermore, altered glutamine metabolism is known to be involved in therapeutic resistance. In recent studies, lncRNAs were shown to act on amino acid transporters and glutamine-metabolic enzymes, resulting in the regulation of glutamine metabolism. The lncRNAs involved in the expression of the transporters include the abhydrolase domain containing 11 antisense RNA 1, LINC00857, plasmacytoma variant translocation 1, Myc-induced long non-coding RNA, and opa interacting protein 5 antisense RNA 1, all of which play oncogenic roles. When it comes to the regulation of glutamine-metabolic enzymes, several lncRNAs, including nuclear paraspeckle assembly transcript 1, XLOC_006390, urothelial cancer associated 1, and thymopoietin antisense RNA 1, show oncogenic activities, and others such as antisense lncRNA of glutaminase, lincRNA-p21, and ataxin 8 opposite strand serve as tumor suppressors. In addition, glutamine-dependent cancer cells with lncRNA dysregulation promote cell survival, proliferation, and metastasis by increasing chemo- and radio-resistance. Therefore, understanding the roles of lncRNAs in glutamine metabolism will be helpful for the establishment of therapeutic strategies for glutamine-dependent cancer patients. Full article
(This article belongs to the Special Issue Signaling Transduction in Cancer Metabolism)
Show Figures

Figure 1

14 pages, 3438 KB  
Communication
NEAT1 Confers Radioresistance to Hepatocellular Carcinoma Cells by Inducing PINK1/Parkin-Mediated Mitophagy
by Hiroyuki Tsuchiya, Ririko Shinonaga, Hiromi Sakaguchi, Yutaka Kitagawa, Kenji Yoshida and Goshi Shiota
Int. J. Mol. Sci. 2022, 23(22), 14397; https://doi.org/10.3390/ijms232214397 - 19 Nov 2022
Cited by 24 | Viewed by 3666
Abstract
A long noncoding RNA, nuclear paraspeckle assembly transcript 1 (NEAT1) variant 1 (NEAT1v1), confers radioresistance to hepatocellular carcinoma (HCC) cells by inducing autophagy via γ-aminobutyric acid A receptor-associated protein (GABARAP). Radiation induces oxidative stress to damage cellular components and organelles, but it remains [...] Read more.
A long noncoding RNA, nuclear paraspeckle assembly transcript 1 (NEAT1) variant 1 (NEAT1v1), confers radioresistance to hepatocellular carcinoma (HCC) cells by inducing autophagy via γ-aminobutyric acid A receptor-associated protein (GABARAP). Radiation induces oxidative stress to damage cellular components and organelles, but it remains unclear how NEAT1v1 protects HCC cells from radiation-induced oxidative stress via autophagy. To address this, we precisely investigated NEAT1v1-induced autophagy in irradiated HCC cell lines. X-ray irradiation significantly increased cellular and mitochondrial oxidative stress and mitochondrial DNA content in HCC cells while NEAT1v1 suppressed them. NEAT1v1 concomitantly induced the phosphatase and tensin homolog-induced kinase 1 (PINK1)/parkin-mediated mitophagy. Interestingly, parkin expression was constitutively upregulated in NEAT1v1-overexpressing HCC cells, leading to increased mitochondrial parkin levels. Superoxide dismutase 2 (SOD2) was also upregulated by NEAT1v1, and GABARAP or SOD2 knockdown in NEAT1v1-overexpressing cells increased mitochondrial oxidative stress and mitochondrial DNA content after irradiation. Moreover, it was suggested that SOD2 was involved in NEAT1v1-induced parkin expression, and that GABARAP promoted parkin degradation via mitophagy. This study highlights the unprecedented roles of NEAT1v1 in connecting radioresistance and mitophagy in HCC. Full article
(This article belongs to the Special Issue The Role of Autophagy Processes in Human Diseases)
Show Figures

Figure 1

19 pages, 2808 KB  
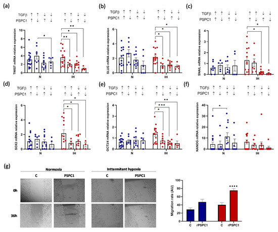
Article
Intermittent Hypoxia Mediates Paraspeckle Protein-1 Upregulation in Sleep Apnea
by Elena Díaz-García, Sara García-Tovar, Raquel Casitas, Ana Jaureguizar, Ester Zamarrón, Begoña Sánchez-Sánchez, Ana Sastre-Perona, Eduardo López-Collazo, Francisco Garcia-Rio and Carolina Cubillos-Zapata
Cancers 2021, 13(15), 3888; https://doi.org/10.3390/cancers13153888 - 2 Aug 2021
Cited by 12 | Viewed by 3459
Abstract
As some evidence suggests that hypoxia might be an inducer of nuclear paraspeckle formation, we explore whether intermittent hypoxia (IH)-mediated paraspeckle protein-1 (PSPC1) overexpression might contribute to the activation of tumor growth factor (TGF)β-SMAD pathway in patients with obstructive sleep apnea (OSA). This [...] Read more.
As some evidence suggests that hypoxia might be an inducer of nuclear paraspeckle formation, we explore whether intermittent hypoxia (IH)-mediated paraspeckle protein-1 (PSPC1) overexpression might contribute to the activation of tumor growth factor (TGF)β-SMAD pathway in patients with obstructive sleep apnea (OSA). This activation would promote changes in intracellular signaling that would explain the increased cancer aggressiveness reported in these patients. Here, we show that patients with OSA exhibit elevated PSPC1 levels both in plasma and in monocytes. Our data suggest that PSPC1 is ultimately delivered to the plasma through its cleavage from OSA monocytes by matrix metalloproteinase-2 (MMP2). In addition, IH promotes PSPC1, TGFβ, and MMP2 expression in monocytes through the hypoxia-inducible factor. Lastly, both PSPC1 and TGFβ induce increased expression of genes that drive the epithelial-to-mesenchymal transition. Our study details the mechanism by which hypoxemia upmodulates the extracellular release of PSPC1 by means of MMP2, such that plasma PSPC1 together with TGFβ activation signaling further promotes tumor metastasis and supports cancer aggressiveness in patients with OSA. Full article
Show Figures

Figure 1

13 pages, 1131 KB  
Review
NEAT1 and Paraspeckles in Cancer Development and Chemoresistance
by Gabriel Pisani and Byron Baron
Non-Coding RNA 2020, 6(4), 43; https://doi.org/10.3390/ncrna6040043 - 30 Oct 2020
Cited by 39 | Viewed by 7538
Abstract
Non-coding RNA were previously thought to be biologically useless molecules arising from simple transcriptional noise. These are now known to be an integral part of cellular biology and pathology. The wide range of RNA molecules have a diverse range of structures, functions, and [...] Read more.
Non-coding RNA were previously thought to be biologically useless molecules arising from simple transcriptional noise. These are now known to be an integral part of cellular biology and pathology. The wide range of RNA molecules have a diverse range of structures, functions, and mechanisms of action. However, structural long non-coding RNAs (lncRNAs) are a particular class of ncRNA that are proving themselves more and more important in cellular biology, as the exact structures that such RNAs form and stabilise become more understood. Nuclear Enriched Abundant Transcript 1 (NEAT1) is a specific structural RNA emerging as a critical component in the progress and development of cancer. NEAT1 forms part of multiple biological pathways, acting through a diverse group of mechanisms. The most important of these is the formation of the paraspeckle, through which it can influence the stability of a tumour to develop resistance to drugs. This review will thus cover the range of effects by which NEAT1 interacts with cancer progression in order to describe the various roles of NEAT1 in chemoresistance, as well as to identify drug targets that protein research alone could not provide. Full article
(This article belongs to the Special Issue Non-coding RNAs Involved in Cancer Chemoresistance)
Show Figures

Figure 1

17 pages, 1875 KB  
Review
LncRNA NEAT1 in Paraspeckles: A Structural Scaffold for Cellular DNA Damage Response Systems?
by Elisa Taiana, Domenica Ronchetti, Katia Todoerti, Lucia Nobili, Pierfrancesco Tassone, Nicola Amodio and Antonino Neri
Non-Coding RNA 2020, 6(3), 26; https://doi.org/10.3390/ncrna6030026 - 1 Jul 2020
Cited by 54 | Viewed by 11969
Abstract
Nuclear paraspeckle assembly transcript 1 (NEAT1) is a long non-coding RNA (lncRNA) reported to be frequently deregulated in various types of cancers and neurodegenerative processes. NEAT1 is an indispensable structural component of paraspeckles (PSs), which are dynamic and membraneless nuclear bodies that affect [...] Read more.
Nuclear paraspeckle assembly transcript 1 (NEAT1) is a long non-coding RNA (lncRNA) reported to be frequently deregulated in various types of cancers and neurodegenerative processes. NEAT1 is an indispensable structural component of paraspeckles (PSs), which are dynamic and membraneless nuclear bodies that affect different cellular functions, including stress response. Furthermore, increasing evidence supports the crucial role of NEAT1 and essential structural proteins of PSs (PSPs) in the regulation of the DNA damage repair (DDR) system. This review aims to provide an overview of the current knowledge on the involvement of NEAT1 and PSPs in DDR, which might strengthen the rationale underlying future NEAT1-based therapeutic options in tumor and neurodegenerative diseases. Full article
(This article belongs to the Collection Feature Papers in Non-Coding RNA)
Show Figures

Graphical abstract

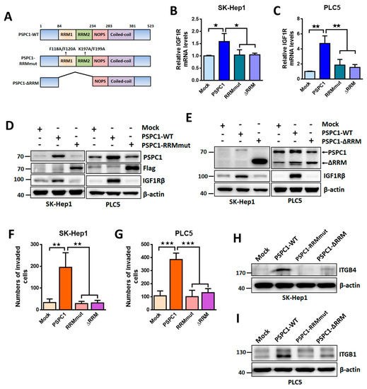
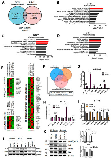
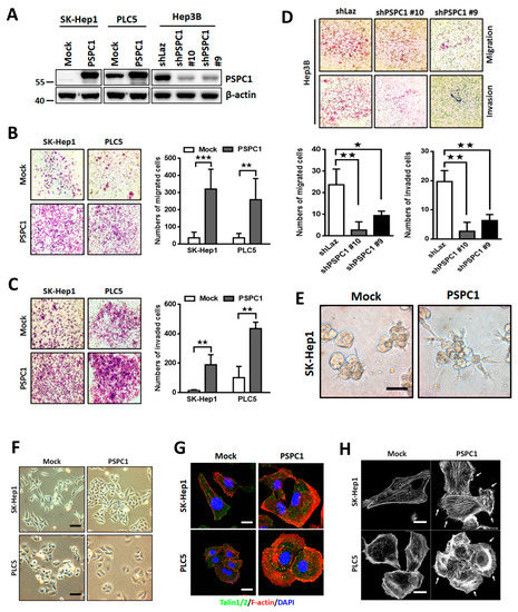
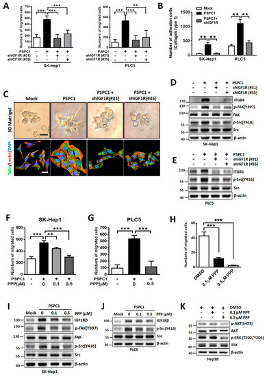
17 pages, 8471 KB  
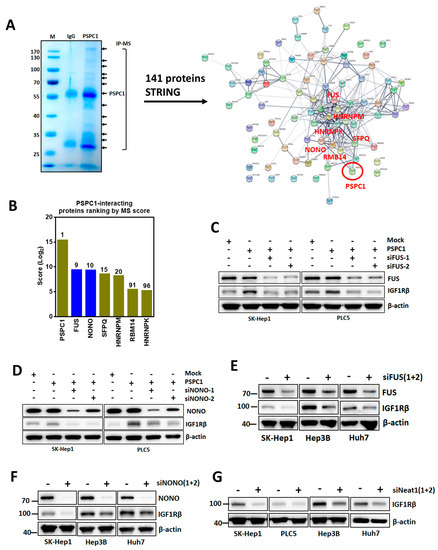
Article
PSPC1 Potentiates IGF1R Expression to Augment Cell Adhesion and Motility
by Hsin-Wei Jen, De-Leung Gu, Yaw-Dong Lang and Yuh-Shan Jou
Cells 2020, 9(6), 1490; https://doi.org/10.3390/cells9061490 - 18 Jun 2020
Cited by 14 | Viewed by 5527
Abstract
Paraspeckle protein 1 (PSPC1) overexpression in cancers is known to be the pro-metastatic switch of tumor progression associated with poor prognosis of cancer patients. However, the detail molecular mechanisms to facilitate cancer cell migration remain elusive. Here, we conducted integrated analysis of human [...] Read more.
Paraspeckle protein 1 (PSPC1) overexpression in cancers is known to be the pro-metastatic switch of tumor progression associated with poor prognosis of cancer patients. However, the detail molecular mechanisms to facilitate cancer cell migration remain elusive. Here, we conducted integrated analysis of human phospho-kinase antibody array, transcriptome analysis with RNA-seq, and proteomic analysis of protein pulldown to study the molecular detail of PSPC1-potentiated phenotypical transformation, adhesion, and motility in human hepatocellular carcinoma (HCC) cells. We found that PSPC1 overexpression re-assembles and augments stress fiber formations to promote recruitment of focal adhesion contacts at the protruding edge to facilitate cell migration. PSPC1 activated focal adhesion-associated kinases especially FAK/Src signaling to enhance cell adhesion and motility toward extracellular matrix (ECM). Integrated transcriptome and gene set enrichment analysis indicated that PSPC1 modulated receptor tyrosine kinase IGF1R involved in the focal adhesion pathway and induction of diverse integrins expression. Knockdown IGF1R expression and treatment of IGF1R inhibitor suppressed PSPC1-induced cell motility. Interestingly, knockdown PSPC1-interacted paraspeckle components including NONO, FUS, and the lncRNA Neat1 abolished PSPC1-activated IGF1R expression. Together, PSPC1 overexpression induced focal adhesion formation and facilitated cell motility via activation of IGF1R signaling. PSPC1 overexpression in tumors could be a potential biomarker of target therapy with IGF1R inhibitor for improvement of HCC therapy. Full article
(This article belongs to the Section Cell Motility and Adhesion)
Show Figures

Graphical abstract

15 pages, 5771 KB  
Article
Meta-Analysis of Microarray Expression Studies on Metformin in Cancer Cell Lines
by Hans-Juergen Schulten and Sherin Bakhashab
Int. J. Mol. Sci. 2019, 20(13), 3173; https://doi.org/10.3390/ijms20133173 - 28 Jun 2019
Cited by 12 | Viewed by 5752
Abstract
Several studies have demonstrated that metformin (MTF) acts with variable efficiency as an anticancer agent. The pleiotropic anticancer effects of MTF on cancer cells have not been fully explored yet. By interrogating the Gene Expression Omnibus (GEO) for microarray expression data, we identified [...] Read more.
Several studies have demonstrated that metformin (MTF) acts with variable efficiency as an anticancer agent. The pleiotropic anticancer effects of MTF on cancer cells have not been fully explored yet. By interrogating the Gene Expression Omnibus (GEO) for microarray expression data, we identified eight eligible submissions, representing five different studies, that employed various conditions including different cell lines, MTF concentrations, treatment durations, and cellular components. A compilation of the data sets of 13 different conditions contained 443 repeatedly up- and 387 repeatedly down-regulated genes; the majority of these 830 differentially expressed genes (DEGs) were associated with higher MTF concentrations and longer MTF treatment. The most frequently upregulated genes include DNA damage inducible transcript 4 (DDIT4), chromodomain helicase DNA binding protein 2 (CHD2), endoplasmic reticulum to nucleus signaling 1 (ERN1), and growth differentiation factor 15 (GDF15). The most commonly downregulated genes include arrestin domain containing 4 (ARRDC4), and thioredoxin interacting protein (TXNIP). The most significantly (p-value < 0.05, Fisher’s exact test) overrepresented protein class was entitled, nucleic acid binding. Cholesterol biosynthesis and other metabolic pathways were specifically affected by downregulated pathway molecules. In addition, cell cycle pathways were significantly related to the data set. Generated networks were significantly related to, e.g., carbohydrate and lipid metabolism, cancer, cell cycle, and DNA replication, recombination, and repair. A second compilation comprised genes that were at least under one condition up- and in at least another condition down-regulated. Herein, the most frequently deregulated genes include nuclear paraspeckle assembly transcript 1 (NEAT1) and insulin induced gene 1 (INSIG1). The most significantly overrepresented protein classes in this compilation were entitled, nucleic acid binding, ubiquitin-protein ligase, and mRNA processing factor. In conclusion, this study provides a comprehensive list of deregulated genes and biofunctions related to in vitro MTF application and individual responses to different conditions. Biofunctions affected by MTF include, e.g., cholesterol synthesis and other metabolic pathways, cell cycle, and DNA replication, recombination, and repair. These findings can assist in defining the conditions in which MTF exerts additive or synergistic effects in cancer treatment. Full article
(This article belongs to the Special Issue Metformin: Mechanism and Application)
Show Figures

Figure 1

Back to TopTop