Sign in to use this feature.

Years

Between: -

Subjects

remove_circle_outline
remove_circle_outline
remove_circle_outline
remove_circle_outline

Journals

Article Types

Countries / Regions

Search Results (10)

Search Parameters:
Keywords = ocular blunt trauma

Order results
Result details
Results per page
Select all
Export citation of selected articles as:
12 pages, 1107 KB  
Case Report
Should Chronic Subretinal Hemorrhage Be Treated Surgically?
by Wojciech Luboń, Małgorzata Luboń and Wojciech Rokicki
J. Clin. Med. 2025, 14(20), 7411; https://doi.org/10.3390/jcm14207411 - 20 Oct 2025
Viewed by 597
Abstract
Closed-globe blunt ocular trauma may lead to severe ophthalmic complications, including intraocular hemorrhages, traumatic cataract, and retinopathy, the management of which remains a significant clinical challenge. We report the case of a 55-year-old male who, 15 years after right-eye trauma and unsuccessful conservative [...] Read more.
Closed-globe blunt ocular trauma may lead to severe ophthalmic complications, including intraocular hemorrhages, traumatic cataract, and retinopathy, the management of which remains a significant clinical challenge. We report the case of a 55-year-old male who, 15 years after right-eye trauma and unsuccessful conservative therapy, underwent surgical treatment using multistage vitreoretinal procedures. Despite an initially poor functional prognosis, a marked improvement in visual acuity was achieved, from 2.0 logMAR at baseline to 0.52 logMAR after completion of treatment. Imaging (OCT, B-scan ultrasonography) confirmed complete retinal attachment and the absence of active intra- or subretinal bleeding. This case demonstrates that, even after a long interval following trauma, vitreoretinal surgical interventions may lead to partial restoration of visual function and stabilization of ocular anatomy, underscoring the importance of individualized assessment of surgical indications in chronic post-traumatic retinal disorders. Full article
Show Figures

Figure 1

16 pages, 1719 KB  
Article
Finite Element Analysis of Ocular Impact Forces and Potential Complications in Pickleball-Related Eye Injuries
by Cezary Rydz, Jose A. Colmenarez, Kourosh Shahraki, Pengfei Dong, Linxia Gu and Donny W. Suh
Bioengineering 2025, 12(6), 570; https://doi.org/10.3390/bioengineering12060570 - 26 May 2025
Cited by 1 | Viewed by 1683
Abstract
Purpose: Pickleball, the fastest-growing sport in the United States, has seen a rapid increase in participation across all age groups, particularly among older adults. However, the sport introduces specific risks for ocular injuries due to the unique dynamics of gameplay and the physical [...] Read more.
Purpose: Pickleball, the fastest-growing sport in the United States, has seen a rapid increase in participation across all age groups, particularly among older adults. However, the sport introduces specific risks for ocular injuries due to the unique dynamics of gameplay and the physical properties of the pickleball. This study aims to explore the mechanisms of pickleball-related eye injuries, utilizing finite element modeling (FEM) to simulate ocular trauma and better understand injury mechanisms. Methods: A multi-modal approach was employed to investigate pickleball-related ocular injuries. Finite element modeling (FEM) was used to simulate blunt trauma to the eye caused by a pickleball. The FEM incorporated detailed anatomical models of the periorbital structures, cornea, sclera, and vitreous body, using hyperelastic material properties derived from experimental data. The simulations evaluated various impact scenarios, including changes in ball velocity, angle of impact, and material stiffness, to determine the stress distribution, peak strain, and deformation in ocular structures. The FEM outputs were correlated with clinical findings to validate the injury mechanisms. Results: The FE analysis revealed that the rigid, hard-plastic construction of a pickleball results in concentrated stress and strain transfer to ocular structures upon impact. At velocities exceeding 30 mph, simulations showed significant corneal deformation, with peak stresses localized at the limbus and anterior sclera. Moreover, our results show a significant stress applied to lens zonules (as high as 0.35 MPa), leading to potential lens dislocation. Posterior segment deformation was also observed, with high strain levels in the retina and vitreous, consistent with clinical observations of retinal tears and vitreous hemorrhage. Validation against reported injuries confirmed the model’s accuracy in predicting both mild injuries (e.g., corneal abrasions) and severe outcomes (e.g., hyphema, globe rupture). Conclusions: Finite element analysis provides critical insights into the biomechanical mechanisms underlying pickleball-related ocular injuries. The findings underscore the need for preventive measures, particularly among older adults, who exhibit age-related vulnerabilities. Education on the importance of wearing protective eyewear and optimizing game rules to minimize high-risk scenarios, such as close-range volleys, is essential. Further refinement of the FEM, including parametric studies and integration of protective eyewear, can guide the development of safety standards and reduce the socio-economic burden of these injuries. Full article
(This article belongs to the Special Issue Biomechanics Studies in Ophthalmology)
Show Figures

Figure 1

5 pages, 3568 KB  
Interesting Images
Spontaneous Closure of a Full-Thickness Traumatic Macular Hole in a Paediatric Patient
by Bogumiła Wójcik-Niklewska and Erita Filipek
Diagnostics 2025, 15(4), 400; https://doi.org/10.3390/diagnostics15040400 - 7 Feb 2025
Viewed by 1552
Abstract
A macular hole is a defect of the neurosensory retina at the fovea. Post-traumatic holes can occur immediately after blunt trauma, causing severe non-penetrating retinal contusion or after sudden detachment of the vitreous from the retina. Post-traumatic macular holes can close spontaneously or [...] Read more.
A macular hole is a defect of the neurosensory retina at the fovea. Post-traumatic holes can occur immediately after blunt trauma, causing severe non-penetrating retinal contusion or after sudden detachment of the vitreous from the retina. Post-traumatic macular holes can close spontaneously or may require vitreoretinal surgery. This paper aims to present the case of an 11-year-old boy with a macular hole following a ball injury. The child reported deterioration of visual acuity. Ophthalmic examination, ocular ultrasound, optical coherence tomography (OCT), perimetry, and a pattern visual evoked potential (VEP) test were performed. On the day of injury, the visual acuity of the right eye was 0.04 and intraocular pressure was 28 mmHg; the eyelid skin was reddened, and superficial conjunctival injection was observed. A fundus examination revealed oedema, pre-retinal haemorrhages, and a macular hole; peripheral retinal oedema in the superior temporal quadrant with pre-retinal haemorrhages was also seen. At the follow-up appointment scheduled 5 months following hospital discharge, visual acuity of the right eye was 0.3 and intraocular pressure was 20 mmHg. Follow-up OCT images of the OD macula were comparable to the findings obtained on the day of hospital discharge, i.e., 10 days after blunt trauma to the right eye. The left-eye OCT did not reveal any abnormalities. Full article
(This article belongs to the Section Medical Imaging and Theranostics)
Show Figures

Figure 1

27 pages, 4435 KB  
Article
Remote Ischemic Post-Conditioning (RIC) Mediates Anti-Inflammatory Signaling via Myeloid AMPKα1 in Murine Traumatic Optic Neuropathy (TON)
by Naseem Akhter, Jessica Contreras, Mairaj A. Ansari, Andrew F. Ducruet, Md Nasrul Hoda, Abdullah S. Ahmad, Laxman D. Gangwani, Kanchan Bhatia and Saif Ahmad
Int. J. Mol. Sci. 2024, 25(24), 13626; https://doi.org/10.3390/ijms252413626 - 19 Dec 2024
Cited by 2 | Viewed by 2261
Abstract
Traumatic optic neuropathy (TON) has been regarded a vision-threatening condition caused by either ocular or blunt/penetrating head trauma, which is characterized by direct or indirect TON. Injury happens during sports, vehicle accidents and mainly in military war and combat exposure. Earlier, we have [...] Read more.
Traumatic optic neuropathy (TON) has been regarded a vision-threatening condition caused by either ocular or blunt/penetrating head trauma, which is characterized by direct or indirect TON. Injury happens during sports, vehicle accidents and mainly in military war and combat exposure. Earlier, we have demonstrated that remote ischemic post-conditioning (RIC) therapy is protective in TON, and here we report that AMPKα1 activation is crucial. AMPKα1 is the catalytic subunit of the heterotrimeric enzyme AMPK, the master regulator of cellular energetics and metabolism. The α1 isoform predominates in immune cells including macrophages (Mφs). Myeloid-specific AMPKα1 KO mice were generated by crossing AMPKα1Flox/Flox and LysMcre to carry out the study. We induced TON in mice by using a controlled impact system. Mice (mixed sex) were randomized in six experimental groups for Sham (mock); Sham (RIC); AMPKα1F/F (TON); AMPKα1F/F (TON+RIC); AMPKα1F/F LysMCre (TON); AMPKα1F/F LysMCre (TON+RIC). RIC therapy was given every day (5–7 days following TON). Data were generated by using Western blotting (pAMPKα1, ICAM1, Brn3 and GAP43), immunofluorescence (pAMPKα1, cd11b, TMEM119 and ICAM1), flow cytometry (CD11b, F4/80, CD68, CD206, IL-10 and LY6G), ELISA (TNF-α and IL-10) and transmission electron microscopy (TEM, for demyelination and axonal degeneration), and retinal oxygenation was measured by a Unisense sensor system. First, we observed retinal morphology with funduscopic images and found TON has vascular inflammation. H&E staining data suggested that TON increased retinal inflammation and RIC attenuates retinal ganglion cell death. Immunofluorescence and Western blot data showed increased microglial activation and decreased retinal ganglion cell (RGCs) marker Brn3 and axonal regeneration marker GAP43 expression in the TON [AMPKα1F/F] vs. Sham group, but TON+RIC [AMPKα1F/F] attenuated the expression level of these markers. Interestingly, higher microglia activation was observed in the myeloid AMPKα1F/F KO group following TON, and RIC therapy did not attenuate microglial expression. Flow cytometry, ELISA and retinal tissue oxygen data revealed that RIC therapy significantly reduced the pro-inflammatory signaling markers, increased anti-inflammatory macrophage polarization and improved oxygen level in the TON+RIC [AMPKα1F/F] group; however, RIC therapy did not reduce inflammatory signaling activation in the myeloid AMPKα1 KO mice. The transmission electron microscopy (TEM) data of the optic nerve showed increased demyelination and axonal degeneration in the TON [AMPKα1F/F] group, and RIC improved the myelination process in TON [AMPKα1F/F], but RIC had no significant effect in the AMPKα1 KO mice. The myeloid AMPKα1c deletion attenuated RIC induced anti-inflammatory macrophage polarization, and that suggests a molecular link between RIC and immune activation. Overall, these data suggest that RIC therapy provided protection against inflammation and neurodegeneration via myeloid AMPKα1 activation, but the deletion of myeloid AMPKα1 is not protective in TON. Further investigation of RIC and AMPKα1 signaling is warranted in TON. Full article
(This article belongs to the Special Issue New Therapeutic Targets for Neuroinflammation and Neurodegeneration)
Show Figures

Figure 1

13 pages, 5467 KB  
Review
Bilateral Angle Recession and Chronic Post-Traumatic Glaucoma: A Review of the Literature and a Case Report
by Valeria Iannucci, Priscilla Manni, Ludovico Alisi, Giulia Mecarelli, Alessandro Lambiase and Alice Bruscolini
Life 2023, 13(9), 1814; https://doi.org/10.3390/life13091814 - 27 Aug 2023
Cited by 2 | Viewed by 5832
Abstract
Ocular trauma affects millions of people worldwide and is a leading cause of secondary glaucoma. Angle recession is the main cause of post-traumatic glaucoma after blunt eye trauma, and it is usually unilateral. The aim of this paper is to investigate the possible [...] Read more.
Ocular trauma affects millions of people worldwide and is a leading cause of secondary glaucoma. Angle recession is the main cause of post-traumatic glaucoma after blunt eye trauma, and it is usually unilateral. The aim of this paper is to investigate the possible causes of angle recession with a bilateral presentation. Airbag activation during traffic accidents is a likely cause to be ruled out, along with repeated head or eye trauma, due to contact sports or a history of physical abuse. These aspects can aid in early detection, appropriate management, and improved outcomes for patients with ocular trauma. Finally, we report the case of a 75-year-old Caucasian man who developed a bilateral angle recession after an airbag impact, with advanced glaucoma in the right eye and ocular hypertension in the left eye. To our knowledge, this is the first case in the literature of chronic post-traumatic glaucoma probably caused by an airbag. Full article
Show Figures

Figure 1

8 pages, 763 KB  
Article
The Role of Nonophthalmologists in the Primary Evaluation of Head Injury Patients with Ocular Injuries
by Chen-Hua Lin, Xiao Chun Ling, Wei-Chi Wu, Kuan-Jen Chen, Chi-Hsun Hsieh, Chien-Hung Liao and Chih-Yuan Fu
J. Pers. Med. 2021, 11(11), 1220; https://doi.org/10.3390/jpm11111220 - 18 Nov 2021
Cited by 2 | Viewed by 2369
Abstract
Purpose—Visual complaints are common in trauma cases. However, not every institution provides immediate ophthalmic consultations 24 h per day. Some patients may receive an ophthalmic consultation but without positive findings. We tried to evaluate risk factors for ocular emergencies in trauma patients. Then, [...] Read more.
Purpose—Visual complaints are common in trauma cases. However, not every institution provides immediate ophthalmic consultations 24 h per day. Some patients may receive an ophthalmic consultation but without positive findings. We tried to evaluate risk factors for ocular emergencies in trauma patients. Then, the ophthalmologists could be selectively consulted. Methods—From January 2019 to December 2019, head injuries patients concurrent with suspected ocular injuries were retrospectively reviewed. All of the patients received comprehensive ophthalmic examinations by ophthalmologists. Patients with and without ocular injuries were compared. Specific ophthalmic evaluations that could be primarily performed by primary trauma surgeons were also analyzed in detail. Results—One hundred forty cases were studied. Eighty-nine (63.6%) patients had ocular lesions on computed tomography (CT) scans or needed ophthalmic medical/surgical intervention. Near 70% (69.7%, 62/89) of patients with ocular injuries were diagnosed by CT scans. There was a significantly higher proportion of penetrating injuries in patients with ocular injuries than in patients without ocular injuries (22.5% vs. 3.9%, p = 0.004). Among the patients with blunt injuries (N = 118), 69 (58.5%) patients had ocular injuries. These patients had significantly higher proportions of periorbital swelling (89.9% vs. 67.3%, p = 0.002) and diplopia (26.1% vs. 8.2%, p = 0.014) than patients without ocular injuries. Conclusions—In patients with head injuries, concomitant ocular injuries with indications for referral should always be considered. CT serves as a rapid and essential diagnostic tool for the evaluation of concomitant ocular injuries. Ophthalmologists could be selectively consulted for patients with penetrating injuries or specific ocular presentations, thus reducing the burden of ophthalmologists. Full article
(This article belongs to the Special Issue Individualized Trauma Management and Care Strategy)
Show Figures

Graphical abstract

6 pages, 951 KB  
Case Report
An Atypical Presentation of Sympathetic Ophthalmia in an Intact Globe Following Mechanical Fall: A Case Report and Literature Review
by Chung Shen Chean, Christina S. Lim, Periyasamy Kumar and Bharat Kapoor
Vision 2021, 5(1), 11; https://doi.org/10.3390/vision5010011 - 21 Feb 2021
Cited by 4 | Viewed by 5191
Abstract
Purpose: To describe an atypical case of sympathetic ophthalmia presenting after blunt trauma causing disinsertion of the iris in an intact globe. Methods: Case report. Results: A 71-year-old lady presented to the Emergency Department following a mechanical fall. On examination, she was noted [...] Read more.
Purpose: To describe an atypical case of sympathetic ophthalmia presenting after blunt trauma causing disinsertion of the iris in an intact globe. Methods: Case report. Results: A 71-year-old lady presented to the Emergency Department following a mechanical fall. On examination, she was noted to have periocular haematoma, subconjunctival haemorrhage, hyphaema, and vitreous haemorrhage in the left eye, but there was no evidence of globe rupture. The presenting visual acuity was 6/18. As the hyphaema and vitreous haemorrhage settled, a complete loss of the iris was noted with normal fundus. She was re-admitted a month later under the medical team with urinary tract infection and reduced vision in both eyes. On examination, there was mild conjunctival injection, keratic precipitates, anterior chamber flare, 180-degree posterior synechiae, and vitritis with no fundal view of the right eye. She was diagnosed with sympathetic ophthalmia and was treated with topical and systemic corticosteroid. Her vision improved gradually with treatment and was stable at 6/6 on the right (sympathising) eye and 6/9 on the left (excited) eye at final follow-up. Conclusion: Sympathetic ophthalmia may result from non-penetrating ocular trauma. Comprehensive history of mechanism of injury and ophthalmic examination is essential so that prompt treatment can be given to improve the visual prognosis of affected patients. Full article
Show Figures

Figure 1

7 pages, 19143 KB  
Article
Retinal Vascular Features in Ocular Blunt Trauma by Optical Coherence Tomography Angiography
by Daniela Montorio, Luca D’Andrea and Gilda Cennamo
J. Clin. Med. 2020, 9(10), 3329; https://doi.org/10.3390/jcm9103329 - 16 Oct 2020
Cited by 11 | Viewed by 3044
Abstract
In this prospective study, we analysed the changes in retinal vessel density (VD) using optical coherence tomography angiography (OCTA) in patients with commotio retinae up to 6 months after blunt ocular trauma. We analysed the VD in the superficial capillary plexus (SCP), deep [...] Read more.
In this prospective study, we analysed the changes in retinal vessel density (VD) using optical coherence tomography angiography (OCTA) in patients with commotio retinae up to 6 months after blunt ocular trauma. We analysed the VD in the superficial capillary plexus (SCP), deep capillary plexus (DCP), radial peripapillary capillary (RPC) and the foveal avascular zone (FAZ) area at 48 h, and 1, 3 and 6 months after the trauma and compared results with those of healthy fellow eyes. We also evaluated the best-corrected visual acuity (BCVA) and the structural, spectral domain (SD)-OCT parameters: ganglion cell complex (GCC) and retinal nerve fibre layer (RNFL). A total of 18 eyes of 18 patients (8 males, 10 females, mean age 49.61 ± 9.2 years) and 18 healthy control eyes were evaluated. GCC and RNFL thicknesses showed a significant trend towards progressively lower values from 1 month and 3 months after the trauma, respectively, compared to healthy eyes (p < 0.005). The reduction in SD-OCT parameters reached a plateau at 6 months. Similar behaviour was found in the VD of the SCP and RPC that significantly decreased, starting from 1 and 3 months after the trauma, respectively (p < 0.001). At 6 months, the VD values were stable. The DCP presented an initial decrease of VD (p < 0.001), and after 1 month, the values statistically increased until the sixth month, reaching values similar to those of the control group. The FAZ area and BCVA did not show statistically significant changes during the follow-up. OCTA provided a detailed and quantitative analysis of early retinal vascular perfusion alterations after commotio retinae, demonstrating that the impairment of the retinal microvasculature and its progressive changes over time occurred even in the absence of compromised visual acuity. Full article
(This article belongs to the Special Issue Updates in Ocular Surgery)
Show Figures

Figure 1

21 pages, 4202 KB  
Article
Retinal Ganglion Cells Die by Necroptotic Mechanisms in a Site-Specific Manner in a Rat Blunt Ocular Injury Model
by Chloe N. Thomas, Adam M. Thompson, Zubair Ahmed and Richard J. Blanch
Cells 2019, 8(12), 1517; https://doi.org/10.3390/cells8121517 - 26 Nov 2019
Cited by 19 | Viewed by 5049
Abstract
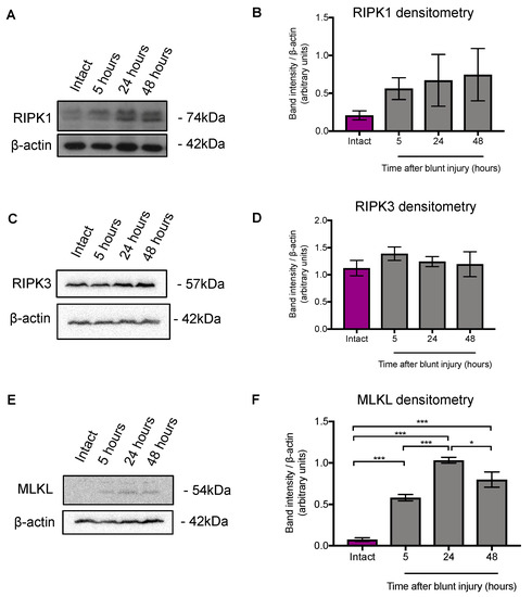
Closed-globe injury can cause visual loss in military and civilian populations, with retinal cell death, including retinal ganglion cell (RGC) degeneration, leading to irreversible blindness. RGC and optic nerve (ON) degeneration after eye or head injury is termed traumatic optic neuropathy (TON). There [...] Read more.
Closed-globe injury can cause visual loss in military and civilian populations, with retinal cell death, including retinal ganglion cell (RGC) degeneration, leading to irreversible blindness. RGC and optic nerve (ON) degeneration after eye or head injury is termed traumatic optic neuropathy (TON). There are currently no treatments for RGC loss, therefore novel therapeutics to prevent RGC death or promote axonal regeneration are a priority. We investigated necroptotic signaling mechanisms in a rat blunt ocular injury model. After bilateral blunt trauma, protein expression and retinal localization of necroptosis pathway members (receptor interacting protein kinase 1, RIPK1; receptor interacting protein kinase 3, RIPK3; and mixed lineage kinase domain like pseudokinase, MLKL) were assessed by Western blot and immunohistochemistry (IHC), and potent necroptosis inhibitor Necrostatin-1s (Nec-1s) was delivered by intravitreal injection to one eye and vehicle to the contralateral eye. RGC and photoreceptor survival were assessed by cell counting and outer nuclear layer (ONL) thickness measurements on histology. The neuroprotective effects of Nec-1s were assessed in primary retinal culture by βIII-tubulin+ RGC cell counts. MLKL protein expression were upregulated at 48 h after injury and MLKL immunolocalised to retinal binding protein with multiple splice (RBPMS)+ RGC, inner nuclear cells and ONL cells, specifically at the retinal injury site. RIPK3 expression did not increase but RIPK3 co-immunolocalised with RBPMS+ RGC in intact and injured retinae. In vitro, a Nec-1s concentration of 0.01 pg/µL was RGC neuroprotective. In the blunt ocular injury rat model, Nec-1s prevented RGC death at the center of the impact site but did not protect against ONL thinning or provide functional restitution. RGC degeneration in our blunt ocular injury model is site-specific, with necroptosis driving death at the center of the focal impact site. Full article
(This article belongs to the Section Cell Signaling)
Show Figures

Figure 1

8 pages, 445 KB  
Case Report
Pure Orbital Trapdoor Fractures in Adults: Tight Entrapment of Perimuscular Tissue Mimicking True Muscle Incarceration with Successful Results from Early Intervention
by Ioannis Papadiochos, Vasilis Petsinis, Jason Tasoulas and Lampros Goutzanis
Craniomaxillofac. Trauma Reconstr. 2019, 12(1), 54-61; https://doi.org/10.1055/s-0038-1625965 - 13 Feb 2018
Cited by 4 | Viewed by 463
Abstract
Orbital trapdoor fractures (OTFs) entail entrapment of intraorbital soft tissues with minimal or no displacement of the affected bones and are almost exclusively seen in children. This article aimed to report the diagnosis and treatment of an OTF of the floor in an [...] Read more.
Orbital trapdoor fractures (OTFs) entail entrapment of intraorbital soft tissues with minimal or no displacement of the affected bones and are almost exclusively seen in children. This article aimed to report the diagnosis and treatment of an OTF of the floor in an adult patient and to critically review the literature regarding the management aspects of this specific subset of orbital blowout fractures in adults. A 29-year-old man presented with limitations of vertical right eye movements owing to blunt orbital trauma. The patient mainly complained of double vision in upper gazes and some episodes of nausea. Neither floor defect nor significant bone displacement found on orbital computed tomography, while edema of inferior rectus muscle was apparent. The patient underwent surgical repair 5 days later; a linear minimally displaced fracture of the floor was recognized and complete release of the entrapped perimuscular tissues was followed. Within the first week postoperatively, full range of ocular motility was restored, without residual diplopia. This case was the only identified pure OTF over a 6-year period in our department (0.6% of 159 orbital fractures in patients > 18 years). By reviewing the literature indexed in PubMed, a very limited number of either of isolated case reports or retrospective case series of pure OTFs has been reported in adults. Contrary to the typical white-eyed blowout fractures, the literature indicates that OTFs in adults seem to not always constitute absolute emergency conditions. Although such fractures need to be emergently/ immediately treated in children, in the absence of true muscle incarceration, adults may undergo successful treatment within a wider but either early or urgent frame of time. Adults frequently exhibit vagal manifestations and marked signs of local soft tissues injury. Full article
Show Figures

Figure 1

Back to TopTop