Sign in to use this feature.

Years

Between: -

Subjects

remove_circle_outline
remove_circle_outline
remove_circle_outline
remove_circle_outline
remove_circle_outline

Journals

Article Types

Countries / Regions

Search Results (12)

Search Parameters:
Keywords = nitrogen catabolite repression

Order results
Result details
Results per page
Select all
Export citation of selected articles as:
22 pages, 6008 KB  
Article
Proteomics of Paracoccidioides lutzii: Overview of Changes Triggered by Nitrogen Catabolite Repression
by Vanessa Rafaela Milhomem Cruz-Leite, André Luís Elias Moreira, Lana O’Hara Souza Silva, Moises Morais Inácio, Juliana Alves Parente-Rocha, Orville Hernandez Ruiz, Simone Schneider Weber, Célia Maria de Almeida Soares and Clayton Luiz Borges
J. Fungi 2023, 9(11), 1102; https://doi.org/10.3390/jof9111102 - 12 Nov 2023
Cited by 3 | Viewed by 2444
Abstract
Members of the Paracoccidioides complex are the causative agents of Paracoccidioidomycosis (PCM), a human systemic mycosis endemic in Latin America. Upon initial contact with the host, the pathogen needs to uptake micronutrients. Nitrogen is an essential source for biosynthetic pathways. Adaptation to nutritional [...] Read more.
Members of the Paracoccidioides complex are the causative agents of Paracoccidioidomycosis (PCM), a human systemic mycosis endemic in Latin America. Upon initial contact with the host, the pathogen needs to uptake micronutrients. Nitrogen is an essential source for biosynthetic pathways. Adaptation to nutritional stress is a key feature of fungi in host tissues. Fungi utilize nitrogen sources through Nitrogen Catabolite Repression (NCR). NCR ensures the scavenging, uptake and catabolism of alternative nitrogen sources, when preferential ones, such as glutamine or ammonium, are unavailable. The NanoUPLC-MSE proteomic approach was used to investigate the NCR response of Paracoccidioides lutzii after growth on proline or glutamine as a nitrogen source. A total of 338 differentially expressed proteins were identified. P. lutzii demonstrated that gluconeogenesis, β-oxidation, glyoxylate cycle, adhesin-like proteins, stress response and cell wall remodeling were triggered in NCR-proline conditions. In addition, within macrophages, yeast cells trained under NCR-proline conditions showed an increased ability to survive. In general, this study allows a comprehensive understanding of the NCR response employed by the fungus to overcome nutritional starvation, which in the human host is represented by nutritional immunity. In turn, the pathogen requires rapid adaptation to the changing microenvironment induced by macrophages to achieve successful infection. Full article
(This article belongs to the Special Issue Young Investigators of Human Pathogenic Fungi)
Show Figures

Figure 1

16 pages, 1965 KB  
Article
Paracoccidioides lutzii Formamidase Contributes to Fungal Survival in Macrophages
by Lana O’Hara Souza Silva, Thalison Rodrigues Moreira, Relber Aguiar Gonçales, Mariana Vieira Tomazett, Juliana Alves Parente-Rocha, Karine Mattos, Juliano Domiraci Paccez, Orville Hernandez Ruiz, Maristela Pereira, Célia Maria de Almeida Soares, Simone Schneider Weber, Vanessa Rafaela Milhomem Cruz-Leite and Clayton Luiz Borges
Microorganisms 2022, 10(10), 2011; https://doi.org/10.3390/microorganisms10102011 - 12 Oct 2022
Cited by 3 | Viewed by 2786
Abstract
Nitrogen is a crucial nutrient for microorganisms that compose essential biomolecules. However, hosts limit this nutrient as a strategy to counter infections, therefore, pathogens use adaptive mechanisms to uptake nitrogen from alternative sources. In fungi, nitrogen catabolite repression (NCR) activates transcription factors to [...] Read more.
Nitrogen is a crucial nutrient for microorganisms that compose essential biomolecules. However, hosts limit this nutrient as a strategy to counter infections, therefore, pathogens use adaptive mechanisms to uptake nitrogen from alternative sources. In fungi, nitrogen catabolite repression (NCR) activates transcription factors to acquire nitrogen from alternative sources when preferential sources are absent. Formamidase has been related to nitrogen depletion in Aspergillus nidulans through formamide degradation to use the released ammonia as a nitrogen source. In Paracoccidioides spp., formamidase is highly expressed in transcriptomic and proteomic analyses. Here, we aim to investigate the importance of formamidase to Paracoccidioides lutzii. Thereby, we developed a P. lutzii silenced strain of fmd gene (AsFmd) by antisense RNA technology using Agrobacterium tumefaciens-mediated transformation (ATMT). The AsFmd strain led to increased urease expression, an enzyme related to nitrogen assimilation in other fungi, suggesting that P. lutzii might explore urease as an alternative route for ammonia metabolism as a nitrogen source. Moreover, formamidase was important for fungal survival inside macrophages, as fungal recovery after macrophage infection was lower in AsFmd compared to wild-type (WT) strain. Our findings suggest potential alternatives of nitrogen acquisition regulation in P. lutzii, evidencing formamidase influence in fungal virulence. Full article
(This article belongs to the Special Issue Paracoccidioidomycosis)
Show Figures

Figure 1

30 pages, 2321 KB  
Review
The Regulatory Hierarchy Following Signal Integration by the CbrAB Two-Component System: Diversity of Responses and Functions
by Elizabet Monteagudo-Cascales, Eduardo Santero and Inés Canosa
Genes 2022, 13(2), 375; https://doi.org/10.3390/genes13020375 - 18 Feb 2022
Cited by 18 | Viewed by 4894
Abstract
CbrAB is a two-component system, unique to bacteria of the family Pseudomonaceae, capable of integrating signals and involved in a multitude of physiological processes that allow bacterial adaptation to a wide variety of varying environmental conditions. This regulatory system provides a great [...] Read more.
CbrAB is a two-component system, unique to bacteria of the family Pseudomonaceae, capable of integrating signals and involved in a multitude of physiological processes that allow bacterial adaptation to a wide variety of varying environmental conditions. This regulatory system provides a great metabolic versatility that results in excellent adaptability and metabolic optimization. The two-component system (TCS) CbrA–CbrB is on top of a hierarchical regulatory cascade and interacts with other regulatory systems at different levels, resulting in a robust output. Among the regulatory systems found at the same or lower levels of CbrAB are the NtrBC nitrogen availability adaptation system, the Crc/Hfq carbon catabolite repression cascade in Pseudomonas, or interactions with the GacSA TCS or alternative sigma ECF factor, such as SigX. The interplay between regulatory mechanisms controls a number of physiological processes that intervene in important aspects of bacterial adaptation and survival. These include the hierarchy in the use of carbon sources, virulence or resistance to antibiotics, stress response or definition of the bacterial lifestyle. The multiple actions of the CbrAB TCS result in an important competitive advantage. Full article
(This article belongs to the Special Issue Regulation of Microbial Biosynthetic Genes and Biodegradation Genes)
Show Figures

Figure 1

21 pages, 2486 KB  
Review
Amino Acid Sensing and Assimilation by the Fungal Pathogen Candida albicans in the Human Host
by Fitz Gerald S. Silao and Per O. Ljungdahl
Pathogens 2022, 11(1), 5; https://doi.org/10.3390/pathogens11010005 - 22 Dec 2021
Cited by 26 | Viewed by 10233
Abstract
Nutrient uptake is essential for cellular life and the capacity to perceive extracellular nutrients is critical for coordinating their uptake and metabolism. Commensal fungal pathogens, e.g., Candida albicans, have evolved in close association with human hosts and are well-adapted to using diverse [...] Read more.
Nutrient uptake is essential for cellular life and the capacity to perceive extracellular nutrients is critical for coordinating their uptake and metabolism. Commensal fungal pathogens, e.g., Candida albicans, have evolved in close association with human hosts and are well-adapted to using diverse nutrients found in discrete host niches. Human cells that cannot synthesize all amino acids require the uptake of the “essential amino acids” to remain viable. Consistently, high levels of amino acids circulate in the blood. Host proteins are rich sources of amino acids but their use depends on proteases to cleave them into smaller peptides and free amino acids. C. albicans responds to extracellular amino acids by pleiotropically enhancing their uptake and derive energy from their catabolism to power opportunistic virulent growth. Studies using Saccharomyces cerevisiae have established paradigms to understand metabolic processes in C. albicans; however, fundamental differences exist. The advent of CRISPR/Cas9-based methods facilitate genetic analysis in C. albicans, and state-of-the-art molecular biological techniques are being applied to directly examine growth requirements in vivo and in situ in infected hosts. The combination of divergent approaches can illuminate the biological roles of individual cellular components. Here we discuss recent findings regarding nutrient sensing with a focus on amino acid uptake and metabolism, processes that underlie the virulence of C. albicans. Full article
(This article belongs to the Special Issue Candida albicans: A Major Fungal Pathogen of Humans)
Show Figures

Figure 1

16 pages, 5003 KB  
Article
Yeast Plasma Membrane Fungal Oligopeptide Transporters Display Distinct Substrate Preferences despite Their High Sequence Identity
by Carmen Becerra-Rodríguez, Géraldine Taghouti, Perrine Portier, Sylvie Dequin, Margarida Casal, Sandra Paiva and Virginie Galeote
J. Fungi 2021, 7(11), 963; https://doi.org/10.3390/jof7110963 - 12 Nov 2021
Cited by 7 | Viewed by 3418
Abstract
Fungal Oligopeptide Transporters (Fot) Fot1, Fot2 and Fot3 have been found in Saccharomyces cerevisiae wine strains, but not in strains from other environments. In the S. cerevisiae wine strain EC1118, Fot1 and Fot2 are responsible for a broader range of oligopeptide utilization in [...] Read more.
Fungal Oligopeptide Transporters (Fot) Fot1, Fot2 and Fot3 have been found in Saccharomyces cerevisiae wine strains, but not in strains from other environments. In the S. cerevisiae wine strain EC1118, Fot1 and Fot2 are responsible for a broader range of oligopeptide utilization in comparison with strains not containing any Fot. This leads to better fermentation efficiency and an increased production of desirable organoleptic compounds in wine. Despite the benefits associated with Fot activity in S. cerevisiae within the wine environment, little is known about this family of transporters in yeast. The presence of Fot1, Fot2 and Fot3 in S. cerevisiae wine strains is due to horizontal gene transfer from the yeast Torulaspora microellipsoides, which harbors Fot2Tm, FotX and FotY proteins. Sequence analyses revealed that Fot family members have a high sequence identity in these yeast species. In this work, we aimed to further characterize the different Fot family members in terms of subcellular localization, gene expression in enological fermentation and substrate specificity. Using CRISPR/Cas9, we constructed S. cerevisiae wine strains containing each different Fot as the sole oligopeptide transporter to analyze their oligopeptide preferences by phenotype microarrays. The results of oligopeptide consumption show that Fot counterparts have different di-/tripeptide specificities, suggesting that punctual sequence divergence between FOT genes can be crucial for substrate recognition, binding and transport activity. FOT gene expression levels in different S. cerevisiae wine strains during enological fermentation, together with predicted binding motifs for transcriptional regulators in nitrogen metabolism, indicate that these transporters may be under the control of the Nitrogen Catabolite Repression (NCR) system. Finally, we demonstrated that Fot1 is located in the yeast plasma membrane. This work contributes to a better understanding of this family of oligopeptide transporters, which have demonstrated a key role in the utilization of oligopeptides by S. cerevisiae in enological fermentation. Full article
(This article belongs to the Special Issue Fungi Nutrient Transportation)
Show Figures

Figure 1

17 pages, 5893 KB  
Article
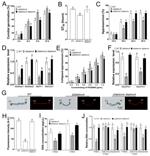
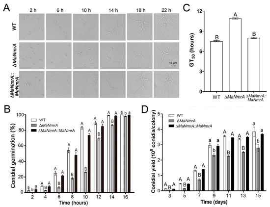
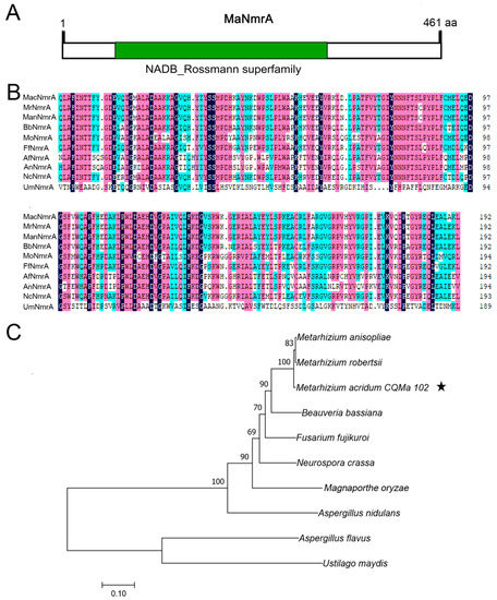
MaNmrA, a Negative Transcription Regulator in Nitrogen Catabolite Repression Pathway, Contributes to Nutrient Utilization, Stress Resistance, and Virulence in Entomopathogenic Fungus Metarhizium acridum
by Chaochuang Li, Qipei Zhang, Yuxian Xia and Kai Jin
Biology 2021, 10(11), 1167; https://doi.org/10.3390/biology10111167 - 12 Nov 2021
Cited by 17 | Viewed by 3024
Abstract
The NCR pathway plays an important regulatory role in the nitrogen metabolism of filamentous fungi. NmrA, a central negative regulatory protein in the NCR pathway and a key factor in sensing to the carbon metabolism, plays important roles in pathogenic fungal nutrition metabolism. [...] Read more.
The NCR pathway plays an important regulatory role in the nitrogen metabolism of filamentous fungi. NmrA, a central negative regulatory protein in the NCR pathway and a key factor in sensing to the carbon metabolism, plays important roles in pathogenic fungal nutrition metabolism. In this study, we characterized the functions of MaNmrA in the insect pathogenic fungus M. acridum. Multiple sequence alignments found that the conserved domain (NAD/NADP binding domain) of MaNmrA was highly conservative with its homologues proteins. Deletion of MaNmrA improved the utilization of multiple carbon sources (such as glucose, mannose, sucrose, and trehalose) and non-preferred nitrogen sources (such as NaNO3 and urea), significantly delayed the conidial germination rate and reduced the conidial yield. The MaNmrA-disruption strain (ΔMaNmrA) significantly decreased tolerances to UV-B and heat-shock, and it also increased the sensitivity to the hypertonic substance sorbitol, oxygen stress substance H2O2, and cell wall destroyer calcofluor white, indicating that loss of MaNmrA affected cell wall integrity, tolerances to hypertonic and oxidative stress. Bioassays demonstrated that disruption of MaNmrA decreased the virulence in both topical inoculation and intrahemocoel injection tests. Further studies revealed that the appressorium formation, turgor pressure, and colonization in hemolymph were significantly reduced in the absence of MaNmrA. Our work will deepen the functional cognition of MaNmrA and make a contribution to the study of its homologous proteins. Full article
Show Figures

Figure 1

20 pages, 2774 KB  
Article
Genome-Wide Insight into Profound Effect of Carbon Catabolite Repressor (Cre1) on the Insect-Pathogenic Lifecycle of Beauveriabassiana
by Rehab Abdelmonem Mohamed, Kang Ren, Ya-Ni Mou, Sheng-Hua Ying and Ming-Guang Feng
J. Fungi 2021, 7(11), 895; https://doi.org/10.3390/jof7110895 - 23 Oct 2021
Cited by 10 | Viewed by 2657
Abstract
Carbon catabolite repression (CCR) is critical for the preferential utilization of glucose derived from environmental carbon sources and regulated by carbon catabolite repressor A (Cre1/CreA) in filamentous fungi. However, a role of Cre1-mediated CCR in insect-pathogenic fungal utilization of host nutrients during normal [...] Read more.
Carbon catabolite repression (CCR) is critical for the preferential utilization of glucose derived from environmental carbon sources and regulated by carbon catabolite repressor A (Cre1/CreA) in filamentous fungi. However, a role of Cre1-mediated CCR in insect-pathogenic fungal utilization of host nutrients during normal cuticle infection (NCI) and hemocoel colonization remains explored insufficiently. Here, we report an indispensability of Cre1 for Beauveriabassiana’s utilization of nutrients in insect integument and hemocoel. Deletion of cre1 resulted in severe defects in radial growth on various media, hypersensitivity to oxidative stress, abolished pathogenicity via NCI or intrahemocoel injection (cuticle-bypassing infection) but no change in conidial hydrophobicity and adherence to insect cuticle. Markedly reduced biomass accumulation in the Δcre1 cultures was directly causative of severe defect in aerial conidiation and reduced secretion of various cuticle-degrading enzymes. The majority (1117) of 1881 dysregulated genes identified from the Δcre1 versus wild-type cultures were significantly downregulated, leading to substantial repression of many enriched function terms and pathways, particularly those involved in carbon and nitrogen metabolisms, cuticle degradation, antioxidant response, cellular transport and homeostasis, and direct/indirect gene mediation. These findings offer a novel insight into profound effect of Cre1 on the insect-pathogenic lifestyle of B. bassiana. Full article
(This article belongs to the Special Issue The Multifaceted Beauveria bassiana and Other Insect-Related Fungi)
Show Figures

Figure 1

17 pages, 4096 KB  
Article
Mechanisms of Metabolic Adaptation in Wine Yeasts: Role of Gln3 Transcription Factor
by Aroa Ferrer-Pinós, Víctor Garrigós, Emilia Matallana and Agustín Aranda
Fermentation 2021, 7(3), 181; https://doi.org/10.3390/fermentation7030181 - 5 Sep 2021
Cited by 4 | Viewed by 4434
Abstract
Wine strains of Saccharomyces cerevisiae have to adapt their metabolism to the changing conditions during their biotechnological use, from the aerobic growth in sucrose-rich molasses for biomass propagation to the anaerobic fermentation of monosaccharides of grape juice during winemaking. Yeast have molecular [...] Read more.
Wine strains of Saccharomyces cerevisiae have to adapt their metabolism to the changing conditions during their biotechnological use, from the aerobic growth in sucrose-rich molasses for biomass propagation to the anaerobic fermentation of monosaccharides of grape juice during winemaking. Yeast have molecular mechanisms that favor the use of preferred carbon and nitrogen sources to achieve such adaptation. By using specific inhibitors, it was determined that commercial strains offer a wide variety of glucose repression profiles. Transcription factor Gln3 has been involved in glucose and nitrogen repression. Deletion of GLN3 in two commercial wine strains produced different mutant phenotypes and only one of them displayed higher glucose repression and was unable to grow using a respiratory carbon source. Therefore, the role of this transcription factor contributes to the variety of phenotypic behaviors seen in wine strains. This variability is also reflected in the impact of GLN3 deletion in fermentation, although the mutants are always more tolerant to inhibition of the nutrient signaling complex TORC1 by rapamycin, both in laboratory medium and in grape juice fermentation. Therefore, most aspects of nitrogen catabolite repression controlled by TORC1 are conserved in winemaking conditions. Full article
(This article belongs to the Special Issue Yeast Biotechnology 5.0)
Show Figures

Figure 1

18 pages, 4625 KB  
Article
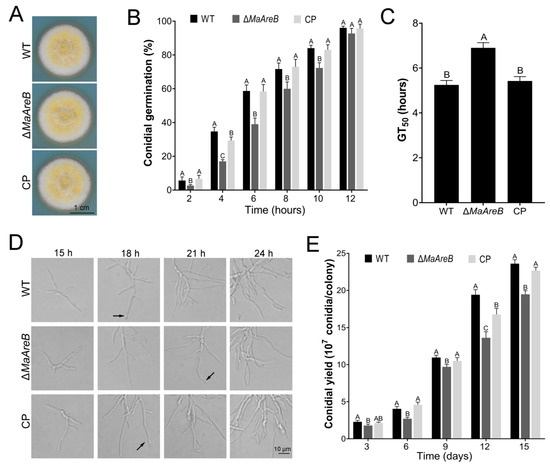
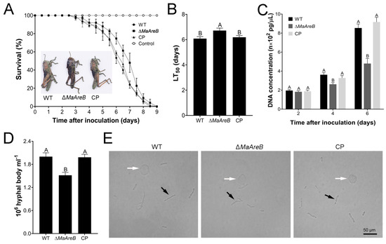
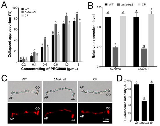
MaAreB, a GATA Transcription Factor, Is Involved in Nitrogen Source Utilization, Stress Tolerances and Virulence in Metarhizium acridum
by Chaochuang Li, Qipei Zhang, Yuxian Xia and Kai Jin
J. Fungi 2021, 7(7), 512; https://doi.org/10.3390/jof7070512 - 27 Jun 2021
Cited by 19 | Viewed by 2936
Abstract
The nitrogen catabolite repression (NCR) pathway is involved in nitrogen utilization, in which the global GATA transcription factor AreA plays an indispensable role and has been reported in many fungi. However, relatively few studies are focused on AreB, another GATA transcription factor in [...] Read more.
The nitrogen catabolite repression (NCR) pathway is involved in nitrogen utilization, in which the global GATA transcription factor AreA plays an indispensable role and has been reported in many fungi. However, relatively few studies are focused on AreB, another GATA transcription factor in the NCR pathway and the functions of AreB are largely unknown in entomopathogenic fungi. Here, we characterized MaAreB in the model entomopathogenic fungus Metarhizium acridum. Sequence arrangement found that MaAreB had a conserved GATA zinc finger DNA binding domain and a leucine zipper domain. Disruption of MaAreB affected the nitrogen utilization and led to decelerated conidial germination and hyphal growth, decreased conidial yield, and lower tolerances to UV-B irradiation and heat-shock. Furthermore, the MaAreB mutant (ΔMaAreB) exhibited increased sensitivity to CFW (Calcofluor white), decreased cell wall contents (chitin and β-1,3-glucan) and reduced expression levels of some genes related to cell wall integrity, indicating that disruption of MaAreB affected the cell wall integrity. Bioassays showed that the virulence of the ΔMaAreB strain was decreased in topical inoculation but not in intra-hemocoel injection. Consistently, deletion of MaAreB severely impaired the appressorium formation and reduced the turgor pressure of appressorium. These results revealed that MaAreB regulated fungal nitrogen utilization, cell wall integrity and biological control potential, which would contribute to the functional characterization of AreB homologous proteins in other insect fungal pathogens, and even filamentous fungi. Full article
Show Figures

Figure 1

12 pages, 1672 KB  
Article
GAT1 Gene, the GATA Transcription Activator, Regulates the Production of Higher Alcohol during Wheat Beer Fermentation by Saccharomyces cerevisiae
by Ya-Ping Wang, Lin Liu, Xue-Shan Wang, Kun-Qiang Hong, Li-Hua Zhang, Zhong-Guan Sun and Dong-Guang Xiao
Bioengineering 2021, 8(5), 61; https://doi.org/10.3390/bioengineering8050061 - 8 May 2021
Cited by 8 | Viewed by 4455
Abstract
Uncoordinated carbon-nitrogen ratio in raw materials will lead to excessive contents of higher alcohols in alcoholic beverages. The effect of GAT1 gene, the GATA transcription activator, on higher alcohol biosynthesis was investigated to clarify the mechanism of Saccharomyces cerevisiae regulating higher alcohol metabolism [...] Read more.
Uncoordinated carbon-nitrogen ratio in raw materials will lead to excessive contents of higher alcohols in alcoholic beverages. The effect of GAT1 gene, the GATA transcription activator, on higher alcohol biosynthesis was investigated to clarify the mechanism of Saccharomyces cerevisiae regulating higher alcohol metabolism under high concentrations of free amino nitrogen (FAN). The availability of FAN by strain SDT1K with a GAT1 double-copy deletion was 28.31% lower than that of parent strain S17, and the yield of higher alcohols was 33.91% lower. The transcript levels of the downstream target genes of GAT1 and higher alcohol production in the double-copy deletion mutant suggested that a part of the effect of GAT1 deletion on higher alcohol production was the downregulation of GAP1, ARO9, and ARO10. This study shows that GATA factors can effectively regulate the metabolism of higher alcohols in S. cerevisiae and provides valuable insights into higher alcohol biosynthesis, showing great significance for the wheat beer industry. Full article
Show Figures

Figure 1

11 pages, 2282 KB  
Article
Chinese Yellow Rice Wine Processing with Reduced Ethyl Carbamate Formation by Deleting Transcriptional Regulator Dal80p in Saccharomyces cerevisiae
by Tianyu Wei, Zhihua Jiao, Jingjin Hu, Hanghang Lou and Qihe Chen
Molecules 2020, 25(16), 3580; https://doi.org/10.3390/molecules25163580 - 6 Aug 2020
Cited by 17 | Viewed by 3567
Abstract
Ethyl carbamate (EC) is a potential carcinogen that forms spontaneously during Chinese rice wine fermentation. The primary precursor for EC formation is urea, which originates from both external sources and arginine degradation. Urea degradation is suppressed by nitrogen catabolite repression (NCR) in Saccharomyces [...] Read more.
Ethyl carbamate (EC) is a potential carcinogen that forms spontaneously during Chinese rice wine fermentation. The primary precursor for EC formation is urea, which originates from both external sources and arginine degradation. Urea degradation is suppressed by nitrogen catabolite repression (NCR) in Saccharomyces cerevisiae. The regulation of NCR is mediated by two positive regulators (Gln3p, Gat1p/Nil1p) and two negative regulators (Dal80p/Uga43p, Deh1p/Nil2p/GZF3p). DAL80 revealed higher transcriptional level when yeast cells were cultivated under nitrogen-limited conditions. In this study, when DAL80-deleted yeast cells were compared to wild-type BY4741 cells, less urea was accumulated, and genes involved in urea utilization were up-regulated. Furthermore, Chinese rice wine fermentation was conducted using dal80Δ cells; the concentrations of urea and EC were both reduced when compared to the BY4741 and traditional fermentation starter. The findings of this work indicated Dal80p is involved in EC formation possibly through regulating urea metabolism and may be used as the potential target for EC reduction. Full article
(This article belongs to the Special Issue New Frontiers in Fermented Products)
Show Figures

Figure 1

17 pages, 827 KB  
Article
Development of a Circular Oriented Bioprocess for Microbial Oil Production Using Diversified Mixed Confectionery Side-Streams
by Sofia Tsakona, Aikaterini Papadaki, Nikolaos Kopsahelis, Vasiliki Kachrimanidou, Seraphim Papanikolaou and Apostolis Koutinas
Foods 2019, 8(8), 300; https://doi.org/10.3390/foods8080300 - 31 Jul 2019
Cited by 27 | Viewed by 4112
Abstract
Diversified mixed confectionery waste streams were utilized in a two-stage bioprocess to formulate a nutrient-rich fermentation media for microbial oil production. Solid-state fermentation was conducted for the production of crude enzyme consortia to be subsequently applied in hydrolytic reactions to break down starch, [...] Read more.
Diversified mixed confectionery waste streams were utilized in a two-stage bioprocess to formulate a nutrient-rich fermentation media for microbial oil production. Solid-state fermentation was conducted for the production of crude enzyme consortia to be subsequently applied in hydrolytic reactions to break down starch, disaccharides, and proteins into monosaccharides, amino acids, and peptides. Crude hydrolysates were evaluated in bioconversion processes using the red yeast Rhodosporidium toruloides DSM 4444 both in batch and fed-batch mode. Under nitrogen-limiting conditions, during fed-batch cultures, the concentration of microbial lipids reached 16.6–17 g·L−1 with the intracellular content being more than 40% (w/w) in both hydrolysates applied. R. toruloides was able to metabolize mixed carbon sources without catabolite repression. The fatty acid profile of the produced lipids was altered based on the substrate employed in the bioconversion process. Microbial lipids were rich in polyunsaturated fatty acids, with oleic acid being the major fatty acid (61.7%, w/w). This study showed that mixed food side-streams could be valorized for the production of microbial oil with high unsaturation degree, pointing towards the potential to produce tailor-made lipids for specific food applications. Likewise, the proposed process conforms unequivocally to the principles of the circular economy, as the entire quantity of confectionery by-products are implemented to generate added-value compounds that will find applications in the same original industry, thus closing the loop. Full article
Show Figures

Figure 1

Back to TopTop