Sign in to use this feature.

Years

Between: -

Subjects

remove_circle_outline
remove_circle_outline
remove_circle_outline
remove_circle_outline

Journals

Article Types

Countries / Regions

Search Results (26)

Search Parameters:
Keywords = multi-theory model (MTM)

Order results
Result details
Results per page
Select all
Export citation of selected articles as:
21 pages, 527 KB  
Article
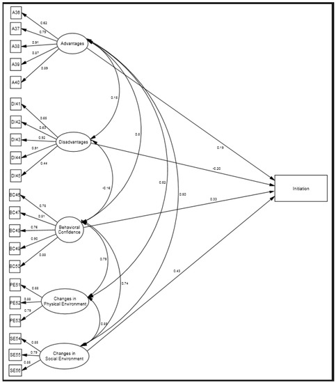
Theory-Based Antecedents of Stopping Texting While Driving Among College Students for Injury Prevention: A Cross-Sectional Study
by Manoj Sharma, Sidath Kapukotuwa, Sharmistha Roy, Mahsa Pashaeimeykola and Asma Awan
Int. J. Environ. Res. Public Health 2025, 22(12), 1847; https://doi.org/10.3390/ijerph22121847 - 10 Dec 2025
Viewed by 238
Abstract
Texting while driving (TWD) is a leading cause of distracted driving-related crashes, especially among college students. This study applied the Multi-Theory Model (MTM) of health behavior change to predict initiation and sustenance of refraining from TWD among university students. A cross-sectional survey was [...] Read more.
Texting while driving (TWD) is a leading cause of distracted driving-related crashes, especially among college students. This study applied the Multi-Theory Model (MTM) of health behavior change to predict initiation and sustenance of refraining from TWD among university students. A cross-sectional survey was conducted among 164 students from a Southwestern U.S. public university using a 49-item validated MTM-based questionnaire. Structural equation modeling and hierarchical multiple regression analyses were employed to assess reliability, construct validity, and predictors of behavioral initiation and sustenance. Cronbach’s alpha coefficients ranged from 0.71 to 0.93, indicating strong reliability. The MTM demonstrated good fit (CFI = 0.950, RMSEA = 0.057 for initiation; CFI = 0.992, RMSEA = 0.039 for sustenance). Behavioral confidence (β = 0.30, p < 0.001) significantly predicted initiation, explaining 51.5% of the variance, while emotional transformation (β = 0.41, p < 0.001) and practice for change (β = 0.27, p = 0.0105) predicted sustenance, accounting for 61.5% of the variance. The MTM effectively explained both initiation and sustenance of refraining from TWD among college students. Interventions aimed specifically at reducing texting while driving should prioritize strengthening behavioral confidence for initiating change and supporting emotional transformation and practice-for-change strategies to sustain long-term abstinence from TWD. MTM-based approaches hold strong potential for designing theory-driven, culturally relevant distracted driving prevention programs. Full article
(This article belongs to the Special Issue Risk Reduction for Health Prevention)
Show Figures

Figure 1

16 pages, 1005 KB  
Protocol
Testing the Efficacy of RESPONSIBLEPLAY©: A Multi-Theory Model (MTM)-Based Intervention Protocol for Promoting Responsible Gambling Among College Students
by Sidath Kapukotuwa, Kavita Batra, Christopher Johansen and Manoj Sharma
Int. J. Environ. Res. Public Health 2025, 22(6), 858; https://doi.org/10.3390/ijerph22060858 - 30 May 2025
Viewed by 1237
Abstract
Background: Gambling behaviors among college students are a growing public health concern, with problem gambling rates significantly higher in this population than in the general public. Aim: This study outlines the protocol for a randomized controlled trial (RCT) evaluating the efficacy of RESPONSIBLEPLAY [...] Read more.
Background: Gambling behaviors among college students are a growing public health concern, with problem gambling rates significantly higher in this population than in the general public. Aim: This study outlines the protocol for a randomized controlled trial (RCT) evaluating the efficacy of RESPONSIBLEPLAY©, a Multi-theory Model (MTM)-based intervention designed to promote responsible gambling behaviors. Proposed Methods: The intervention integrates six MTM constructs—participatory dialogue, behavioral confidence, changes in the physical environment, emotional transformation, practice for change, and changes in the social environment—to address the initiation and sustenance of behavior change. College students aged 21 and older, scoring 3 or higher on the Problem Gambling Severity Index (PGSI), will be randomly assigned to either the MTM-based intervention group or a traditional knowledge-based intervention group. The participants will complete surveys assessing PGSI and MTM constructs at pre-test, post-test, and eight-week follow-up. This study aims to provide evidence for the efficacy of theory-driven intervention compared to a knowledge-based approach. Conclusions: If successful, this protocol will establish a robust framework for mitigating gambling-related harm in vulnerable college populations, paving the way for scalable, evidence-based interventions in diverse settings. The findings will contribute to the development of public health strategies that integrate theoretical constructs with practical applications to address high-risk behaviors. Full article
(This article belongs to the Special Issue Lifestyle Behaviors and Health Promotion in Young People)
Show Figures

Figure 1

11 pages, 368 KB  
Article
Profile Analysis of Handwashing Behavior Among a Sample of College Students in the Multi-Theory Model Framework
by Miguel Antonio Fudolig, Robert E. Davis, Kavita Batra and Manoj Sharma
Hygiene 2025, 5(1), 7; https://doi.org/10.3390/hygiene5010007 - 17 Feb 2025
Viewed by 2761
Abstract
Maintaining proper hand hygiene is crucial in preventing the spread of infections and other communicable diseases. It is imperative to determine the factors that affect the likelihood of initiating and maintaining the recommended handwashing behavior, especially during a pandemic. This quantitative, secondary study [...] Read more.
Maintaining proper hand hygiene is crucial in preventing the spread of infections and other communicable diseases. It is imperative to determine the factors that affect the likelihood of initiating and maintaining the recommended handwashing behavior, especially during a pandemic. This quantitative, secondary study employed a latent profile analysis (LPA) to identify the different attitudes toward behavior change based on the Multi-Theory Model (MTM) framework in the context of following the guidelines provided by the Centers for Disease Control and Prevention (CDC) during the COVID-19 pandemic. Data were collected from 602 college students at a large university in the southern region of the United States (U.S.) in 2020. Seven distinct profiles were identified, each reflecting unique attitudes toward following the recommended handwashing guidelines. Age (p < 0.01) and gender (p < 0.01) disparities were observed between profiles. This study is the first to apply LPA within the MTM framework and provides new insights for the development of targeted interventions based on the construct score profile. Full article
(This article belongs to the Section Health Promotion, Social and Behavioral Determinants)
Show Figures

Figure 1

16 pages, 1131 KB  
Article
Explaining the Correlates of the Multi-Theory Model (MTM) of Health Behavior Change in Visual (Structural) Colorectal Cancer Screening Examinations
by Asma T. Awan, Timothy J. Grigsby, Christopher Johansen, Chia-Liang Dai and Manoj Sharma
Int. J. Environ. Res. Public Health 2025, 22(1), 98; https://doi.org/10.3390/ijerph22010098 - 12 Jan 2025
Viewed by 2382
Abstract
Colorectal cancer (CRC) ranks third in terms of global cancer prevalence and is the second most common cause of cancer-related mortality. Although CRC rates are decreasing in the United States, inequalities still exist despite the effectiveness of invasive screening methods, such as colonoscopy, [...] Read more.
Colorectal cancer (CRC) ranks third in terms of global cancer prevalence and is the second most common cause of cancer-related mortality. Although CRC rates are decreasing in the United States, inequalities still exist despite the effectiveness of invasive screening methods, such as colonoscopy, flexible sigmoidoscopy, and computed tomography (CT) colonography in detecting colorectal cancer. Many current interventions promoting CRC screening do not utilize a modern theory-based approach, which has led to the low utilization of these screening methods. This cross-sectional study aims to address the lack of theory-based treatments for promoting visual CRC screening examinations by applying the multi-theory model (MTM) of health behavior change to explicate the health-related factors for individuals to seek visual colorectal cancer screening examinations for CRC screening. A 57-item validated questionnaire assessing MTM constructs and CRC screening was administered online. The survey questionnaire was administered to a sample of 640 adults from the United States. The participants were between the ages of 45 and 75 years. Hierarchical multiple regression was used to assess the relationship between MTM constructs with the initiation and sustenance of CRC screening behaviors. Out of the total participants in this nationwide sample, 71.4% (n = 457) reported that they had undergone a visual CRC screening examination. MTM subscales, specifically participatory dialogue, changes in the physical environment along with age, recommendation for CRC screening from a healthcare provider, and previous experience with colonoscopy, were found to be significant factors in predicting the initiation of visual CRC screening behavior. These factors accounted for 22% of the variation in initiation among this group (R2 = 0.222, F = 3.521, p < 0.001). The MTM can be a valuable framework for designing educational media, information media, social media platforms, and clinical interventions to promote visual colorectal cancer screening examinations. Full article
Show Figures

Figure 1

17 pages, 1218 KB  
Article
Theory-Based Determinants of Stopping Drowsy Driving Behavior in College Students: A Cross-Sectional Study
by Md Sohail Akhter, Sidath Kapukotuwa, Chia-Liang Dai, Asma Awan, Omolola A. Odejimi and Manoj Sharma
Int. J. Environ. Res. Public Health 2024, 21(9), 1157; https://doi.org/10.3390/ijerph21091157 - 30 Aug 2024
Cited by 1 | Viewed by 2139
Abstract
Drowsy driving among college students is a critical public health issue due to its significant impact on road safety. This cross-sectional study aimed to investigate the determinants of stopping drowsy driving behavior among college students using the multi-theory model (MTM) of health behavior [...] Read more.
Drowsy driving among college students is a critical public health issue due to its significant impact on road safety. This cross-sectional study aimed to investigate the determinants of stopping drowsy driving behavior among college students using the multi-theory model (MTM) of health behavior change. Data for this study were collected from September to October 2023 via a 42-item psychometric valid, web-based survey disseminated via Qualtrics, involving 725 students from a large southwestern university. Nearly half of the participants (49.38%) reported drowsy driving in the past month. Hierarchical multiple regression analysis revealed that participatory dialogue (p = 0.0008) and behavioral confidence (p < 0.0001) significantly predicted the initiation of refraining from drowsy driving, with the final model explaining 36.4% of the variance. Similarly, emotional transformation (p < 0.0001) and practice for change (p = 0.0202) significantly predicted the sustenance of behavior change, with the final model accounting for 40.6% of the variance. These findings underscore the importance of targeted MTM-based interventions focusing on enhancing students’ awareness and confidence in managing drowsiness to mitigate drowsy driving, ultimately improving road safety and student well-being. Full article
Show Figures

Figure 1

20 pages, 248 KB  
Article
Developing a Theory-Based Instrument for Pre-Exposure Prophylaxis (PrEP) Uptake in People of Color Using a Qualitative Approach
by Siddharth Raich, Christopher Johansen, Neeraj Bhandari, Kavita Batra and Manoj Sharma
Healthcare 2024, 12(16), 1595; https://doi.org/10.3390/healthcare12161595 - 10 Aug 2024
Viewed by 1691
Abstract
There is a large disparity in Pre-exposure Prophylaxis (PrEP) utilization among communities of color compared to White Americans. There is also a lack of theory-based survey instruments to measure the underlying reasons for the disparity among communities of color. The purpose of this [...] Read more.
There is a large disparity in Pre-exposure Prophylaxis (PrEP) utilization among communities of color compared to White Americans. There is also a lack of theory-based survey instruments to measure the underlying reasons for the disparity among communities of color. The purpose of this study was to create an instrument based on a qualitative approach involving community interviews. Semi-structured interviews guided by the Multi-theory Model (MTM) of health behavior change were performed in a sample of 12 members from communities of color. The analysis entailed a directed content analysis along the themes of MTM constructs to develop a survey instrument. The barriers to PrEP that emerged included the cost of PrEP, lack of protection from other sexually transmitted diseases, reduced trust between partners, and the stigma associated with PrEP. The perceived disadvantages included the potential cost of PrEP, partner mistrust when taking PrEP, discussion of sexual behaviors with a provider, and unclear process of acquiring the PrEP prescription. The results guided the development of a survey tool to further investigate aspects of cost, partner relations, stigma, reassurance of safety, and other factors. The tool can be used for future studies as part of guided interventions to increase PrEP uptake. Full article
(This article belongs to the Special Issue Preventive Medicine and Community Health)
25 pages, 1404 KB  
Article
Explaining the Correlates of Eating Outside-of-Home Behavior in a Nationally Representative US Sample Using the Multi-Theory Model of Health Behavior Change: A Cross-Sectional Study
by Manoj Sharma, Christopher Johansen, Ravi Batra, Chia-Liang Dai, Sidath Kapukotuwa, Bertille Assoumou and Kavita Batra
Int. J. Environ. Res. Public Health 2024, 21(1), 115; https://doi.org/10.3390/ijerph21010115 - 20 Jan 2024
Cited by 1 | Viewed by 3384
Abstract
Eating outside-of-home (EOH) is one of the main changes in lifestyle that occurred worldwide in the past few decades. Given that EOH behavior is influenced by individual and contextual factors, the utilization of a theory seems to be suitable in analyzing this health [...] Read more.
Eating outside-of-home (EOH) is one of the main changes in lifestyle that occurred worldwide in the past few decades. Given that EOH behavior is influenced by individual and contextual factors, the utilization of a theory seems to be suitable in analyzing this health behavior. The fourth-generation theory multi-theory model (MTM) is designed exclusively for health behavior change at the individual and community levels. Therefore, the purpose of this analytical cross-sectional study was to investigate EOH behavior by using the MTM among a nationally representative sample in the United States (US). Data for this study were collected from April–May 2023 via a 61-item psychometric valid, web-based, structured survey disseminated via Qualtrics. Chi-square/Fisher’s exact tests were used to compare categorical data, whereas the independent-samples t-test was used to compare the mean scores of MTM constructs across groups. Pearson correlation analysis was performed for the intercorrelation matrix between the MTM constructs and hierarchical regression models were built to predict the variance in the initiation and sustenance by certain predictor variables beyond demographic characteristics. The p values in the multiple comparisons were calculated by using adjusted residuals. Among a total of 532 survey respondents, 397 (74.6%) indicated being engaged in EOH at least twice a week, whereas 135 (25.4%) reported not being engaged in EOH. People who were engaged in EOH were younger (mean age = 42.25 ± 17.78 years vs. 55.89 ± 19.43 years) African American, (15.9% vs. 6.7%, p = 0.01), single or never married, (34.0% vs. 23.0%, p = 0.02), had a graduate degree (9.6% vs. 3.7%, p = 0.03), and were employed (72.0% vs. 34.8%, p < 0.001) as opposed to those who reported not being engaged in eating outside the home. Among the MTM constructs of initiation, “behavioral confidence” and “changes in the physical environment” were the significant predictors of initiating a reduction in EOH behavior and explained 48% of the variance in initiation. Among the MTM constructs of sustenance, “emotional transformation” and “changes in the social environment” were the significant predictors of sustaining a reduction in EOH behavior and explained 50% of the variance in sustenance. This study highlights a need to design MTM-based educational interventions that promote in-home eating instead of frequent EOH for health, family bonding, economic, and other reasons. Full article
Show Figures

Figure 1

12 pages, 241 KB  
Article
Hesitancy in COVID-19 Vaccine Uptake and Its Correlated Factors Using Multi-Theory Model among Adult Women: A Cross-Sectional Study in Three States of Somalia
by Adam A. Mohamed, Temesgen F. Bocher, Mohamed A. Magan, Cashington Siameja and Said A. Mohamoud
Vaccines 2023, 11(9), 1489; https://doi.org/10.3390/vaccines11091489 - 14 Sep 2023
Viewed by 2083
Abstract
Background: In developing countries, access to information, awareness, and availability of COVID-19 vaccines are key challenges. Somalia launched the COVID-19 vaccination in March 2021; however, the uptake of the vaccination is slow, which creates fear of further loss of life in the country [...] Read more.
Background: In developing countries, access to information, awareness, and availability of COVID-19 vaccines are key challenges. Somalia launched the COVID-19 vaccination in March 2021; however, the uptake of the vaccination is slow, which creates fear of further loss of life in the country unless intentional and organized campaigning and efforts are made to improve both the availability of the vaccine and its acceptance by the community. This study aimed to understand the current level of awareness, accessibility, trust, and hesitancy toward the COVID-19 vaccine among women in Somalia. Methods: To assess COVID-19 vaccine uptake, acceptance, community awareness, and hesitancy rates in Somalia, we carried out a cross-sectional mixed methods study in three regions of Somalia that were selected randomly out of the 18 regions of Somalia. A multi-theory model (MTM) was developed to identify correlated factors associated with the hesitancy or non-hesitancy toward COVID-19 vaccination among women of all ages (18 years and above). Results: A total of 999 eligible women (333 in each district) of 18–98 years old were interviewed in March 2022. About two-thirds (63.76%) of participants reported hesitancy about receiving the COVID-19 vaccine. The theory model initiation construct indicated that behavioral confidence in the vaccine (b = 0.476, p < 0.001), participatory dialogue (at b = 0.136, p < 0.004), and changes in the physical environment (b = 0.248, p = 0.015) were significantly associated with COVID-19 vaccine acceptance among women who were not hesitant to take the vaccine. Conclusions: The availability of COVID-19 vaccines may not translate into their uptake. The decision to get the vaccine was determined by multiple factors, including the perceived value of the vaccination, previous experience with the vaccine, perceived risk of infection, accessibility and affordability, and trust in the vaccine itself. Public health education programming and messaging must be developed to encourage vaccine uptake among women with varying levels of vaccine hesitancy. Full article
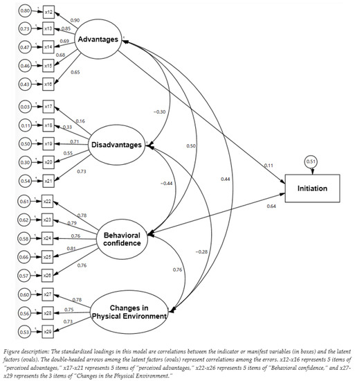
19 pages, 1930 KB  
Article
Using the Multi-Theory Model (MTM) of Health Behavior Change to Explain the Seeking of Stool-Based Tests for Colorectal Cancer Screening
by Manoj Sharma, Christopher Johansen, Kavita Batra, Chia-Liang Dai, Ravi Batra, Traci Hayes and Aditi Singh
Int. J. Environ. Res. Public Health 2023, 20(16), 6553; https://doi.org/10.3390/ijerph20166553 - 10 Aug 2023
Cited by 7 | Viewed by 3071
Abstract
Colorectal cancer is the third most common cancer worldwide and is the second leading cause of cancer-associated deaths. While colorectal cancer is on the decline in the United States (US), disparities still exist, despite the non-invasive screening modalities, such as stool-based tests have [...] Read more.
Colorectal cancer is the third most common cancer worldwide and is the second leading cause of cancer-associated deaths. While colorectal cancer is on the decline in the United States (US), disparities still exist, despite the non-invasive screening modalities, such as stool-based tests have shown themselves to be effective in the detection of colorectal cancer. Many of the existing stool-based test interventions lack the use of a contemporary theory-based approach. Given the paucity of theory-based interventions intended to promote stool-based tests, this cross-sectional study utilizes the multi-theory model (MTM) of health behavior change to explain the seeking of stool-based tests for colorectal cancer (CRC) screening. An online 57-item questionnaire with an established psychometric validity was used to collect responses from the US-based sample (n = 640) of adults aged 45–75 years old. The data were analyzed using bivariate and multivariate statistical methods. Structural equation modeling (SEM) was conducted to test the construct validity of the survey instrument. In this nationwide sample, 39.2% (n = 251) of participants reported having received some form of a stool-based test. Among the participants who did not undergo stool-based CRC screening, the MTM subscales, including “participatory dialogue”, “behavioral confidence”, and “changes in the social environment”, were significant predictors of initiating screening behavior and explained 48% of the variance in the initiation among this group (R2 = 0.579, F = 5.916, p < 0.001; adjusted R2 = 0.481). The MTM may be a useful framework with which to design educational, mass media, social media, and clinical interventions for the promotion of stool-based CRC screening among adults aged 45–75 years old. Full article
Show Figures

Figure 1

14 pages, 277 KB  
Article
Examining the Gambling Behavior of University Students: A Cross-Sectional Survey Applying the Multi-Theory Model (MTM) of Health Behavior Change in a Single Institution
by Sidath Kapukotuwa, Laurencia Bonsu, Anita Chatterjee, Miguel Fudolig and Manoj Sharma
Healthcare 2023, 11(15), 2151; https://doi.org/10.3390/healthcare11152151 - 28 Jul 2023
Cited by 6 | Viewed by 3306
Abstract
Gambling among college students can start as a pastime activity. However, this pastime can lead to problem gambling and pathological gambling. This cross-sectional study aimed to identify and explain the initiation and sustenance of quitting gambling among university students who had participated in [...] Read more.
Gambling among college students can start as a pastime activity. However, this pastime can lead to problem gambling and pathological gambling. This cross-sectional study aimed to identify and explain the initiation and sustenance of quitting gambling among university students who had participated in gambling during the past month and those who had not using a novel fourth-generation multi-theory model (MTM) of health behavior change. Data were collected from a sample of 1474 university students at a large southwestern university in the U.S. between January 2023 and February 2023, utilizing a validated 39-item survey. The statistical analyses employed in this study encompassed descriptive statistics, independent samples t-tests, and hierarchical regression modeling. Among students who had engaged in gambling in the past month, the constructs of participatory dialogue (β = 0.052; p < 0.05), behavioral confidence (β = 0.073; p < 0.0001), changes in the physical environment (β = 0.040; p = 0.0137), and demographic variables accounted for 27.7% of the variance in the likelihood of initiating the behavior change. Furthermore, the constructs of emotional transformation (β = 0.104; p = 0.0003) and practice for change (β = 0.060; p = 0.0368), and demographic variables accounted for 22.6% of the variance in the likelihood of sustaining quitting gambling behavior. The Multi-Theory Model (MTM) can be employed to design interventions aimed at reducing problem gambling among college students. Full article
14 pages, 328 KB  
Article
Exploring Yoga Behaviors among College Students Based on the Multi-Theory Model (MTM) of Health Behavior Change
by Chia-Liang Dai, Ching-Chen Chen and Manoj Sharma
Int. J. Environ. Res. Public Health 2023, 20(14), 6395; https://doi.org/10.3390/ijerph20146395 - 19 Jul 2023
Cited by 8 | Viewed by 4608
Abstract
During college years, perceived stress is the top reported hindrance to well-being and academic success. Data on the acceptance and perceived benefits of yoga among college students are limited. A purposive sample of college students (n = 79) from a course centered on [...] Read more.
During college years, perceived stress is the top reported hindrance to well-being and academic success. Data on the acceptance and perceived benefits of yoga among college students are limited. A purposive sample of college students (n = 79) from a course centered on Vinyasa Yoga and Mindfulness Meditation were recruited. Comprehensive yoga journaling data were collected, and a directed content analysis along the constructs of the multi-theory model (MTM) of health behavior change was utilized. The advantages of yoga that emerged were improved physical performance, reduced perceived stress, acceptance of oneself, better well-being, and improved coping. The identified disadvantages were time commitment, lack of motivation, and other competing interests. Learning through small steps, modifications, and identifying multiple sources of confidence helped build behavioral confidence. Practicing at home or at a yoga studio was a common theme for support in the physical environment. Directing negative emotions into purposes was helpful in maintaining the yoga practice. Sustained commitment to the practice also helped maintain the regular performance of yoga. Finally, social support from family, friends, and instructors was vital for continued practice. The study has important ramifications for the development of survey tools for descriptive studies and designing behavior-change yoga interventions in this target population. Full article
20 pages, 1166 KB  
Article
COVID-19 Vaccine Acceptance Behavior among Hispanics/Latinxs in Nevada: A Theory-Based Analysis
by Tara Marie Nerida, Manoj Sharma, Brian Labus, Erika Marquez and Chia-Liang Dai
Healthcare 2023, 11(5), 688; https://doi.org/10.3390/healthcare11050688 - 26 Feb 2023
Cited by 4 | Viewed by 2797
Abstract
Hesitancy toward the COVID-19 vaccine has hindered its rapid uptake among the Hispanic and Latinx populations. The study aimed to use the Multi-Theory Model (MTM) for health behavior change to explain the intention of initiating and sustaining the behavior of COVID-19 vaccination among [...] Read more.
Hesitancy toward the COVID-19 vaccine has hindered its rapid uptake among the Hispanic and Latinx populations. The study aimed to use the Multi-Theory Model (MTM) for health behavior change to explain the intention of initiating and sustaining the behavior of COVID-19 vaccination among the Hispanic and Latinx populations that expressed and did not express hesitancy towards the vaccine in Nevada. Using a quantitative cross-sectional and survey-based research study design, data were collected using a 50-item questionnaire and analyzed using multiple linear regression modeling. Of 231 respondents, participatory dialogue (b = 0.113, p < 0.001; b = 0.072, p < 0.001) and behavioral confidence (b = 0.358, p < 0.001; b = 0.206, p < 0.001) displayed significant associations with the initiation of COVID-19 vaccine acceptance among vaccine-hesitant and non-vaccine-hesitant individuals. Emotional transformation (b = 0.087, p < 0.001; b = 0.177, p < 0.001) displayed a significant association with the sustenance of COVID-19 vaccine acceptance among vaccine-hesitant and non-vaccine-hesitant individuals. Results from this study provide evidence that the MTM is a useful tool in predicting COVID-19 vaccine acceptance behavior among Hispanics and Latinxs in Nevada, and it should be used in intervention designs and messaging to promote vaccine uptake. Full article
(This article belongs to the Collection COVID-19: Impact on Public Health and Healthcare)
Show Figures

Figure 1

19 pages, 1516 KB  
Article
Predicting Flossing through the Application of the Multi-Theory Model (MTM) of Health Behavior Change among Minority Adolescents in the United States
by Manoj Sharma, Kavita Batra, Ching-Chen Chen, Chia-Liang Dai, Ravi Batra and David P. Cappelli
Int. J. Environ. Res. Public Health 2022, 19(22), 15106; https://doi.org/10.3390/ijerph192215106 - 16 Nov 2022
Cited by 7 | Viewed by 3368
Abstract
Adolescents from minority groups are particularly susceptible to poor oral hygiene behaviors, including lack of daily flossing. This cross-sectional study aimed to conduct an exploratory behavioral research to identify evidence-based (theory-based) approaches to promote flossing behavior among African American/Black and Latinx/Hispanic (minority) adolescents. [...] Read more.
Adolescents from minority groups are particularly susceptible to poor oral hygiene behaviors, including lack of daily flossing. This cross-sectional study aimed to conduct an exploratory behavioral research to identify evidence-based (theory-based) approaches to promote flossing behavior among African American/Black and Latinx/Hispanic (minority) adolescents. A 39-item psychometrically valid web-based questionnaire was used to collect responses from a nationwide sample of minority adolescents aged 10–17 years residing in the United States. The data were analyzed using bivariate and multivariate statistical methods. Of 520 minority adolescents (260 African American/Black and 260 Latinx/Hispanic adolescents), the proportion of flossing was nearly equally split in the sample. A significantly higher proportion of minority adolescents who were flossing had access to floss as opposed to those who were not flossing (86.8% vs. 69.8%, p < 0.001). A significantly higher proportion of minority adolescents who were not flossing did not visit the dentist over the past year as opposed to those who floss (25.2% vs. 14.7%, p < 0.001). Among the participants who were not flossing, gender, grade level, instruction in school regarding flossing, and multi-theory model (MTM) of health behavior change constructs were the significant predictors (p < 0.001) of initiating and sustaining flossing. The findings of this study will serve as baseline data for developing and evaluating effective evidence-based interventions using the MTM. Full article
Show Figures

Figure 1

12 pages, 1157 KB  
Article
Predicting Physical Activity in Chinese Pregnant Women Using Multi-Theory Model: A Cross-Sectional Study
by Wei Zhang, Ying Jin, Ningning Liu, Zhenzhen Xiang, Xiaojuan Wang, Ping Xu, Pingping Guo, Minna Mao and Suwen Feng
Int. J. Environ. Res. Public Health 2022, 19(20), 13383; https://doi.org/10.3390/ijerph192013383 - 17 Oct 2022
Cited by 12 | Viewed by 3228
Abstract
Background: Physical activity (PA) brings many benefits to pregnant women and fetuses; however, the majority of pregnant women do not participate actively in PA during pregnancy. Objectives: This study aimed to: (1) assess the utility of Multi-Theory Model (MTM) to explain the intentions [...] Read more.
Background: Physical activity (PA) brings many benefits to pregnant women and fetuses; however, the majority of pregnant women do not participate actively in PA during pregnancy. Objectives: This study aimed to: (1) assess the utility of Multi-Theory Model (MTM) to explain the intentions of PA behavior in Chinese pregnant women; (2) analyze the predictors in initiating and maintaining PA behavior based on MTM. Methods: A cross-sectional study including pregnant women was conducted from March to June 2022 at a university hospital in Hangzhou, Zhejiang Province, China. Participants completed measures that included a self-developed demographic questionnaire and a 29-item MTM questionnaire. Descriptive statistics and stepwise multiple regression were used to analyze the data. The reliability was assessed by Cronbach’s alpha and test-retest stability. The construct validity was evaluated by using exploratory factor (EFA) analysis and confirmatory factor analysis (CFA). Results: A total of 450 pregnant women participated in this study. The score of the magnitude of intention to initiate and maintain PA behavior during pregnancy was 2.30 (1.08) and 2.24 (1.09). The overall Cronbach’s alpha value was 0.857. A four-factor structure for initiation model and a three-factor structure for maintenance model were determined. Results of the CFA confirmed construct validity of subscales (initiation model: χ2 = 206.123, df = 140, p < 0.001, χ2/df = 1.472, RMSEA = 0.046, SRMR = 0.0432, GFI = 0.913, CFI = 0.982; maintenance model: χ2 = 49.742, df = 29, p < 0.001, χ2/df = 1.715, RMSEA = 0.057, SRMR = 0.0432, GFI = 0.958, CFI 0.985). The result of regression indicated that participatory dialogue (β = 0.030; p = 0.002), behavioral confidence (β = 0.128; p < 0.001), changes in physical environment (β = 0.041; p = 0.005), trimester (β = −0.192; p = 0.001), and Gestational Diabetes Mellitus (GDM) (β = 0.408; p < 0.001) explained 52.1% variance in initiating PA behavior. Emotional transformation (β = 0.197; p < 0.001), practice for change (β = 0.083; p = 0.001), changes in social environment (β = 0.063; p < 0.001), pre-pregnancy exercise habit (β = −0.251; p = 0.001), and GDM (β = 0.298; p = 0.003) were significantly associated with pregnant women’s intentions to maintain PA behavior and explained 49.1% variance. Conclusions: The constructs of MTM were effective in explaining the intention to initiate and maintain PA behavior among Chinese pregnant women. Full article
Show Figures

Figure 1

19 pages, 1917 KB  
Article
Assessing the Testability of the Multi-Theory Model (MTM) in Predicting Vaping Quitting Behavior among Young Adults in the United States: A Cross-Sectional Survey
by Manoj Sharma, Kavita Batra, Ravi Batra, Chia-Liang Dai, Traci Hayes, Melinda J. Ickes and Tejinder Pal Singh
Int. J. Environ. Res. Public Health 2022, 19(19), 12139; https://doi.org/10.3390/ijerph191912139 - 25 Sep 2022
Cited by 10 | Viewed by 5756
Abstract
Purpose: Given the increased exposure to e-cigarettes and nicotine among young adults, difficulty in quitting vaping is likely, which supports the need for effective behavioral interventions. Therefore, this cross-sectional study aims to assess the testability of the contemporary multi-theory model of health behavior [...] Read more.
Purpose: Given the increased exposure to e-cigarettes and nicotine among young adults, difficulty in quitting vaping is likely, which supports the need for effective behavioral interventions. Therefore, this cross-sectional study aims to assess the testability of the contemporary multi-theory model of health behavior change in predicting the vaping quitting behavior among young adults in the United States. Methods: A nationally representative sample of 619 young adults engaged in vaping behavior and aged 18–24 years was recruited to complete a 49-item web-based survey. A structural equation model was used to test relationships between MTM constructs. Hierarchical multiple regression was utilized to predict the variance in the initiation and sustenance of vaping quitting behavior by predictor variables, such as demographic characteristics, history of behaviors, and MTM constructs. Results: Of 619 respondents, over 75% were White and nearly 70% had educational attainment equal to high school or some college. In total, 62% of respondents were using nicotine, followed by 33.3% were using cannabis. About 80% of the respondents reported being engaged in drinking alcohol, and nearly 45% were engaged in cigarette smoking. The predictive effect of all MTM constructs on vaping quitting initiation (adjusted R2 = 0.417, F (23, 595) = 20.215, p < 0.001) and sustenance (adjusted R2 = 0.366, F (23, 595) = 16.533, p < 0.001) was statistically significant. Conclusions: The findings of this study point to the usability and applicability of MTM in operationalizing and developing vaping quitting behavior interventions targeting young adults. Full article
Show Figures

Figure 1

Back to TopTop