Sign in to use this feature.

Years

Between: -

Subjects

remove_circle_outline
remove_circle_outline
remove_circle_outline
remove_circle_outline
remove_circle_outline
remove_circle_outline
remove_circle_outline
remove_circle_outline
remove_circle_outline

Journals

Article Types

Countries / Regions

remove_circle_outline
remove_circle_outline
remove_circle_outline
remove_circle_outline

Search Results (281)

Search Parameters:
Keywords = mouse microbiomes

Order results
Result details
Results per page
Select all
Export citation of selected articles as:
33 pages, 9167 KB  
Article
Liver-Targeted Scutellarin Nanoemulsion Alleviates Fibrosis with Ancillary Modulation of the Gut–Liver Microbiota
by Haoyang Yu, Xia Niu, Bingyu Niu, Peng Lei, Ning Xu, Sitong Yang, Quanyong Yu, Guiling Li and Lulu Wang
Int. J. Mol. Sci. 2025, 26(19), 9746; https://doi.org/10.3390/ijms26199746 - 7 Oct 2025
Abstract
Liver fibrosis, a progressive condition with limited pharmacotherapies, poses a global health challenge. Scutellarin (SCU), a flavonoid derived from Erigeron breviscapus, has demonstrated anti-fibrotic activity and modulates gut microbiota. Emerging evidence suggests that SCU may also influence the hepatic microbiome. However, its [...] Read more.
Liver fibrosis, a progressive condition with limited pharmacotherapies, poses a global health challenge. Scutellarin (SCU), a flavonoid derived from Erigeron breviscapus, has demonstrated anti-fibrotic activity and modulates gut microbiota. Emerging evidence suggests that SCU may also influence the hepatic microbiome. However, its clinical utility is constrained by poor water solubility and low oral bioavailability. Here, we developed an SCU-loaded nanoemulsion (SCE) to enhance solubility and liver-targeted delivery. In vitro, SCE increased SCU uptake in hepatic stellate cells (HSCs) and significantly inhibited TGF-β1-induced fibrogenesis. In a bile duct ligation (BDL) mouse model, oral administration of SCE improved hepatic SCU accumulation and produced superior anti-fibrotic efficacy. SCE treatment attenuated fibrosis and collagen deposition in the liver and improved liver function markers. Mechanistic investigations using 16S rRNA sequencing revealed that SCU treatment was associated with beneficial microbiota changes, although its main therapeutic effects were achieved through enhanced hepatic targeting. Notably, the SCE formulation was well-tolerated, showing no significant toxicity in vitro or in vivo. In conclusion, the SCU-loaded nanoemulsion achieved enhanced hepatic delivery of SCU and exerted potent anti-fibrotic effects via multiple mechanisms, including direct suppression of fibrogenesis and ancillary modulation of the gut–liver microbiome, offering a promising therapeutic strategy for liver fibrosis. Full article
(This article belongs to the Special Issue Natural Products in Drug Discovery and Development)
22 pages, 3716 KB  
Article
Precision Probiotics Regulate Blood Glucose, Cholesterol, Body Fat Percentage, and Weight Under Eight-Week High-Fat Diet
by Jinhua Chi, Jeffrey S. Patterson, Lingjun Li, Nicole Lalime, Daniella Hawley, Kyle Joohyung Kim, Li Liu, Julia Yue Cui, Dorothy D. Sears, Paniz Jasbi and Haiwei Gu
Metabolites 2025, 15(10), 642; https://doi.org/10.3390/metabo15100642 - 25 Sep 2025
Abstract
Background/Objectives: Poor glycemic control is reaching an epidemic prevalence globally. It is associated with significantly morbid health concerns including retinopathy, neuropathy, nephropathy, cancer, and cardiovascular disease. Probiotics have shown promise in reducing health complications associated with poor blood glucose control. We tested [...] Read more.
Background/Objectives: Poor glycemic control is reaching an epidemic prevalence globally. It is associated with significantly morbid health concerns including retinopathy, neuropathy, nephropathy, cancer, and cardiovascular disease. Probiotics have shown promise in reducing health complications associated with poor blood glucose control. We tested a novel approach to designing a precision probiotic cocktail for improving blood glucose homeostasis. Methods: We tested the in vitro glucose consumption rate of twelve mouse microbiome bacterial strains and selected three with the greatest glucose consumption for the probiotic cocktail. The in vivo metabolic impact of ingesting the selected probiotic cocktail was evaluated in twelve C57BL/6J male mice fed a high-fat diet for eight weeks. Results: Compared to a control group, the probiotic group (L. rhamnosus, L. reuteri, and L. salivarius) exhibited significantly lower blood glucose levels, body weight, and body fat percentage. Moreover, the probiotic cocktail also demonstrated the ability to reduce serum insulin, total cholesterol, very-low-density lipoprotein/low-density lipoprotein cholesterol, and total cholesterol to high-density lipoprotein ratio. For further mechanistic investigation, untargeted metabolomics analyses uncovered overall downregulations in energy substrates and producing pathways like gluconeogenesis, acylcarnitine synthesis, glycolysis, the mitochondrial electron transport chain, the TCA cycle, and the building blocks for ATP formation. Partial least squares-discriminant analyses also confirmed clear group differences in metabolic activity. 16S rRNA sequencing from extracted gut microbiota also showed significant increases in Faith’s phylogenetic diversity, Lachnospiraceae bacterium 609-strain, and the genus Muribaculaceae as well as group β-diversity differences after probiotic intake. Conclusions: As such, we successfully developed a blend of three probiotics to effectively reduce blood glucose levels in male mice, which could further mitigate adverse health effects in the host. Full article
Show Figures

Graphical abstract

14 pages, 3367 KB  
Article
Effect of Chronic Social Defeat Stress on the Small-Intestinal Environment, Including the Gut Flora, Immune System, and Mucosal Barrier Integrity
by Soichi Yagi, Hirokazu Fukui, Tetsuya Shiraishi, Koji Kaku, Midori Wakita, Yasuhiro Takagi, Maiko Ikenouchi, Toshiyuki Sato, Mikio Kawai, Yoko Yokoyama, Tetsuya Takagawa, Toshihiko Tomita, Shiho Kitaoka and Shinichiro Shinzaki
Int. J. Mol. Sci. 2025, 26(19), 9359; https://doi.org/10.3390/ijms26199359 - 25 Sep 2025
Abstract
Psychological stress is deeply involved in the pathophysiology of gastrointestinal diseases. We investigated the effect of psychological stress on the small-intestinal environment, including gut flora, immune system, and mucosal integrity in mice subjected to chronic social defeat stress (CSDS). CSDS mice were established [...] Read more.
Psychological stress is deeply involved in the pathophysiology of gastrointestinal diseases. We investigated the effect of psychological stress on the small-intestinal environment, including gut flora, immune system, and mucosal integrity in mice subjected to chronic social defeat stress (CSDS). CSDS mice were established by exposing a C57BL/6N mouse to an ICR aggressor mouse. Stool samples were obtained to investigate its properties and the gut microbiome profile. Using small-intestinal tissues, the expression of cytokines, antimicrobial peptides, and tight junction proteins (TJPs) were examined by real-time RT-PCR and immunohistochemistry. Small-intestinal permeability was evaluated by transepithelial electrical resistance assay. For stool properties, mean Bristol scale score and fecal water content were significantly lower in the CSDS group. Pseudomonadota and Patescibacteria were significantly more abundant in the stools from CSDS mice. Among TJPs and antimicrobial peptides, the expression of Occludin, Claudin-4, and Regenerating gene IIIγ was significantly decreased in the small intestine epithelium of CSDS mice. The small-intestinal permeability was significantly increased in CSDS mice. Lipopolysaccharide immunoreactivity, the number of macrophages, and proinflammatory IL-1β expression were significantly increased in the small intestine of CSDS mice. These findings suggest that psychological stress is associated with mucosal barrier dysfunction and microinflammation in small-intestinal tissues. Full article
Show Figures

Figure 1

21 pages, 28954 KB  
Article
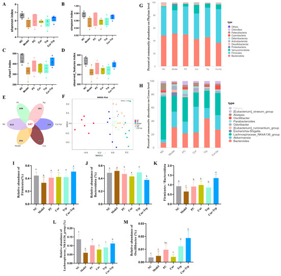
Curcumin Combined with Tryptophan Ameliorates DSS-Induced Ulcerative Colitis via Reducing Inflammation and Oxidative Stress and Regulation of Gut Microbiota
by Hedong Jiang, Gonglong Li, Liuming Xie, Nanhai Zhang, Yi Huang, Xinli Liang, Fanghua Guo, Qieying Jiang and Zhenggen Liao
Nutrients 2025, 17(18), 2988; https://doi.org/10.3390/nu17182988 - 18 Sep 2025
Viewed by 817
Abstract
Background: Curcumin (Cur) and tryptophan (Trp) both show promise for treating ulcerative colitis (UC) alone, but their combination has not been explored. This study investigated the therapeutic advantage of the combination (Cur–Trp) for DSS-induced ulcerative colitis in mice. Methods: We established [...] Read more.
Background: Curcumin (Cur) and tryptophan (Trp) both show promise for treating ulcerative colitis (UC) alone, but their combination has not been explored. This study investigated the therapeutic advantage of the combination (Cur–Trp) for DSS-induced ulcerative colitis in mice. Methods: We established a mouse model of ulcerative colitis induced by dextran sulfate sodium (DSS). The mice were treated with Cur, Trp, or Cur–Trp, and to evaluate the therapeutic effects, we assessed clinical signs such as body weight, disease activity index (DAI), and colon length. We also examined intestinal barrier function through indicators including histopathological changes, inflammatory factors, oxidative stress levels, mucin secretion, and tight junction protein expression. Additionally, we analyzed the composition of gut microbiota and the content of its metabolites like short-chain fatty acids (SCFAs). Results: The Cur–Trp group produced the most significant improvement, exceeding that of Cur or Trp group. This was evidenced by a significant recovery of this sign, including slower weight loss, reduced colon shortening, and de-creased disease activity index. Compared with the model group, the weight loss of mice in the Cur–Trp group was reduced from 17.15% to 9.73%, which was better than that in the cur group (11.33%) and the Trp group (11.59%). The DAI decreased from the model group (3.6) to the Cur–Trp group (2.4), while the DAI in the Cur group and the Trp group only decreased to 2.9 and 2.8, respectively. The colon length in the Cur–Trp group (6.52 cm) was larger than that in the cur group (6.31 cm), the Trp group (6.23 cm) and the model group (5.5 cm). The Cur–Trp intervention effectively restored intestinal barrier function, as shown by reducing colon tissue dam-age, modulating inflammatory factors, restoring oxidative balance, increasing mucin secretion, and upregulating tight junction protein expression. Further studies showed that the combination uniquely modulated the gut microbiome, increased the Firmicutes/Bacteroidetes (F/B) ratio, decreased the genus of pro-inflammatory bacteria, and in-creased beneficial bacteria, while increasing SCFA levels to alleviate DSS-induced ulcerative colitis. Conclusions: Cur–Trp has shown great potential in alleviating colitis and promoting intestinal barrier function, suggesting that the combination of Cur and Trp has the potential to be developed as a therapeutic functional food or dietary supplement for UC. However, more studies are needed to validate this finding. Future research should focus on elucidating the precise molecular mechanisms, optimizing dosage and clinical trials in chronic models and humans to provide more targeted treatment options. Full article
(This article belongs to the Section Nutritional Immunology)
Show Figures

Figure 1

17 pages, 2183 KB  
Article
Anti-Obesity Effects and Changes of Fecal Microbiome by Lactic Acid Bacteria from Grains in a High-Fat Diet Mouse Model
by Chang Woo Jeon, Hyeon Yeong Lee, Hong Sik Kim, Min Ju Seo, Kye Won Park and Jung-Hoon Yoon
Int. J. Mol. Sci. 2025, 26(18), 9056; https://doi.org/10.3390/ijms26189056 - 17 Sep 2025
Viewed by 308
Abstract
Single three-lactic acid bacterial strains with anti-adipogenic effects in C3H10T1/2 cells and possessing beneficial probiotic properties were administered to mice fed a high-fat diet. Of the three strains, Lactiplantibacillus plantarum RP12, which had the lowest weight gain, was utilized for further studies, including [...] Read more.
Single three-lactic acid bacterial strains with anti-adipogenic effects in C3H10T1/2 cells and possessing beneficial probiotic properties were administered to mice fed a high-fat diet. Of the three strains, Lactiplantibacillus plantarum RP12, which had the lowest weight gain, was utilized for further studies, including a second mouse experiment lasting 10 weeks. Oral administration of Lactiplantibacillus plantarum RP12 resulted in reduced body weight gain and epididymal fat mass. Significant reductions in serum total cholesterol, triglycerides, and blood glucose were observed in the group treated with Lactiplantibacillus plantarum RP12. This strain was found to regulate the expression of genes associated with lipid metabolism in epididymal adipose tissue and liver. It induced changes in the composition of fecal microbiota. Although there is no difference in the Bacillota to Bacteroidota ratio between the HFD and RP12 groups, notable differences in the compositions at the family, genus, and species levels were evident. Specifically, differences in the proportions of some taxa reported to have an association with obesity were observed between the HFD and RP12 groups. Fecal analyses demonstrated that Lactiplantibacillus plantarum RP12 diminishes lipid absorption and augments the production of short-chain fatty acids in the intestine. Lactiplantibacillus plantarum RP12 also mitigated damage to the morphology of the ileum and colon caused by a high-fat diet and promoted the expression of Claudin-1 and Muc2. Overall, Lactiplantibacillus plantarum RP12 has potential as a useful probiotic to address metabolic disorders as well as obesity, substantiating the positive in vivo indicators and modulation of gut microbiota in a high-fat diet-induced obese mouse model. Full article
(This article belongs to the Section Molecular Microbiology)
Show Figures

Figure 1

23 pages, 5028 KB  
Article
Lifetime Changes in Gut Microbiota and Metabolite Composition in High-Fat Diet-Induced Obesity in Apolipoprotein A-IV Gene Knockout Mice
by Natalia Zeber-Lubecka, Maria Kulecka, Aneta Balabas, Pawel Czarnowski, Kazimiera Pyśniak, Michalina Dąbrowska, Jerzy Ostrowski and Ewa E. Hennig
Biology 2025, 14(9), 1278; https://doi.org/10.3390/biology14091278 - 17 Sep 2025
Viewed by 349
Abstract
Apolipoprotein A-IV (ApoA-IV) has been implicated in modulating the gut microbiota. However, chronic high-fat diet (HFD) consumption impairs ApoA-IV signaling and disrupts gut microbial balance, contributing to obesity and insulin resistance. This study aimed to investigate the role of ApoA-IV in shaping the [...] Read more.
Apolipoprotein A-IV (ApoA-IV) has been implicated in modulating the gut microbiota. However, chronic high-fat diet (HFD) consumption impairs ApoA-IV signaling and disrupts gut microbial balance, contributing to obesity and insulin resistance. This study aimed to investigate the role of ApoA-IV in shaping the gut microbiota and associated metabolic profiles throughout the lifespan of mice exposed to an HFD. Fecal samples were collected from ApoA-IV knockout (KO) and wild-type mice at five time points for microbiota and metabolite profiling using 16S rRNA gene sequencing and gas chromatography–mass spectrometry, respectively. Lifespan was longest in ApoA-IV-KO mice on a normal diet, while the HFD reduced survival across genotypes. Microbiota analysis revealed diet- and age-dependent shifts, including an elevated Firmicutes/Bacteroidota ratio, altered abundance of Akkermansia and reduced Monoglobus in ApoA-IV-KO mice on the HFD. Metabolic profiling showed a stronger impact of diet than genotype, with early and persistent increases in branched-chain amino acids and reductions in short-chain fatty acids (SCFAs). ApoA-IV deficiency modulated lifespan microbial and metabolic changes and shaped distinct responses to dietary stress. Despite age-related convergence in microbiota structure, genotype-specific differences in metabolite profiles and SCFA-producing bacteria correlations persisted into old age, demonstrating the lasting impact of ApoA-IV on host metabolic adaptation. Full article
Show Figures

Graphical abstract

21 pages, 5249 KB  
Article
Mechanistic Insights into Proglumide’s Role in Immune Cell Efficacy and Response to Immune Checkpoint Inhibitor Therapy in Hepatocellular Carcinoma
by Priyanka S. Doneparthi, Hong Cao, Wenqiang Chen, Wenyu Dou, Hong-Bin Fang and Jill. P. Smith
Cancers 2025, 17(18), 2998; https://doi.org/10.3390/cancers17182998 - 14 Sep 2025
Viewed by 399
Abstract
Background: New strategies are needed to improve the response to immune checkpoint inhibitors for the treatment of hepatocellular carcinoma. Methods: Mice bearing HCC tumors were treated with PBS (control), a PD-1 antibody (PD-1Ab), proglumide, or the combination of proglumide and the PD-1Ab. The [...] Read more.
Background: New strategies are needed to improve the response to immune checkpoint inhibitors for the treatment of hepatocellular carcinoma. Methods: Mice bearing HCC tumors were treated with PBS (control), a PD-1 antibody (PD-1Ab), proglumide, or the combination of proglumide and the PD-1Ab. The tumor microenvironment (TME) was evaluated histologically for fibrosis and by immunohistochemistry for immune cells. To investigate the mechanisms involved in T-cell efficiency, mouse spleen cells were isolated and examined for T-cell exhaustion markers and cytokine release. The mouse microbiome was analyzed using whole-genome sequencing before therapy and at the end of the study. Results: The combination of proglumide with a PD-1Ab decreased tumoral fibrosis better than monotherapy, and altered the immune cell signature in the TME by decreasing M2-polarized macrophages and increasing the influx of CD8+ T-cells. Proglumide monotherapy or in combination with the PD-1Ab decreased T-cell exhaustion markers and improved cytokine release. The combination therapy resulted in changes to the microbiome, including increased beneficial bacteria and genera known to enhance the efficacy of ICIs. Conclusions: Co-administration of proglumide with ICIs resulted in remodeling of the TME, changing a “cold” tumor to a “hot” immune-responsive tumor, activating T-cells, and altering the host microbiome to a population of bacteria that are beneficial. Full article
(This article belongs to the Special Issue Unique Perspectives in Cancer Signaling (2nd Edition))
Show Figures

Graphical abstract

21 pages, 2972 KB  
Article
Cocoa Polyphenols Modulate the Mouse Gut Microbiome in a Site-Specific Manner
by Marcus Hayden, Eliza C. Stewart, Mohammed F. Almatani, Jeremy Case, Samuel Rice, Giovanni Rompato, Korry J. Hintze and Abby Benninghoff
Nutrients 2025, 17(17), 2876; https://doi.org/10.3390/nu17172876 - 5 Sep 2025
Viewed by 1002
Abstract
Background/Objectives: The dietary modulation of the gut microbiome is a promising strategy for mitigating gastrointestinal diseases, such as inflammatory bowel disease (IBD) and colitis-associated colorectal cancer (CAC). Cocoa powder is rich in polyphenols, including (−)-epicatechin and (+)-catechin, which have been associated with beneficial [...] Read more.
Background/Objectives: The dietary modulation of the gut microbiome is a promising strategy for mitigating gastrointestinal diseases, such as inflammatory bowel disease (IBD) and colitis-associated colorectal cancer (CAC). Cocoa powder is rich in polyphenols, including (−)-epicatechin and (+)-catechin, which have been associated with beneficial effects on gut health and microbiome modulation. Importantly, changes in the bacterial populations associated with the gut mucosal layer may have different health impacts compared to changes in cecal or fecal microbiomes. This study investigated the effects of cocoa polyphenol supplementation on microbiome composition across the cecal, fecal, and mucosal compartments in a mouse model of colitis. Methods: Mice were fed either a healthy AIN93G diet (AIN) or a total Western diet (TWD), with or without 2.6% (w/w) CocoaVia™ Cardio Health Powder. Gut microbiomes from the cecum, feces, and colon mucosa were profiled using 16S rRNA sequencing at three time points: pre-, during, and post-colitis. Results: Microbiome composition varied substantially by site, with reduced richness and distinct taxa in the mucosal layer compared to cecal and fecal communities. The TWD significantly altered microbial composition, decreasing species evenness and shifting beta diversity. Cocoa polyphenol supplementation modulated microbial communities in a site-specific manner, increasing diversity and promoting rare taxa (e.g., Monoglobaceae, Eggerthellaceae, and RF39) primarily in cecal and fecal samples. Mucosa-associated communities were less responsive. Conclusions: These findings underscore the importance of the sampling site in gut microbiome research. Cocoa polyphenols exert site-selective effects, particularly in the gut lumen, highlighting the importance of considering anatomical context in dietary intervention studies aimed at improving gastrointestinal health. Full article
(This article belongs to the Special Issue Bioactive Food Compounds and Human Health)
Show Figures

Figure 1

20 pages, 6791 KB  
Article
Hepatic Histopathological Benefit, Microbial Cost: Oral Vancomycin Mitigates Non-Alcoholic Fatty Liver Disease While Disrupting the Cecal Microbiota
by Gül Çirkin, Selma Aydemir, Burcu Açıkgöz, Aslı Çelik, Yunus Güler, Müge Kiray, Başak Baykara, Ener Çağrı Dinleyici and Yeşim Öztürk
Int. J. Mol. Sci. 2025, 26(17), 8616; https://doi.org/10.3390/ijms26178616 - 4 Sep 2025
Viewed by 720
Abstract
Non-alcoholic fatty liver disease (NAFLD) and non-alcoholic steatohepatitis (NASH) encompasses a spectrum of liver conditions and involves gut–liver axis crosstalk. We aimed to evaluate whether oral vancomycin modifies liver injury and the cecal microbiota in a methionine–choline-deficient (MCD) diet model of NASH. Male [...] Read more.
Non-alcoholic fatty liver disease (NAFLD) and non-alcoholic steatohepatitis (NASH) encompasses a spectrum of liver conditions and involves gut–liver axis crosstalk. We aimed to evaluate whether oral vancomycin modifies liver injury and the cecal microbiota in a methionine–choline-deficient (MCD) diet model of NASH. Male C57BL/6J mice (n = 28) were block-randomized to four groups (n = 7 each) for 10 weeks: standard diet (STD); MCD diet; STD + vancomycin (VANC); and MCD + VANC (2 mg/mouse ≈ 50 mg/kg, every 72 h). After 10 weeks, liver tissues were analyzed for histological changes, cytokine levels [interleukin-6 (IL-6), interleukin-8 (IL-8), transforming growth factor beta 1 (TGF-β1)], and immunohistochemical markers [ubiquitin and cytokeratin 18 (CK18)]. Cecal microbiota composition was evaluated with 16S ribosomal RNA (rRNA) sequencing. The MCD reproduced key NASH features (macrovesicular steatosis, lobular inflammation). Vancomycin shifted steatosis toward a microvesicular pattern and reduced hepatocyte injury: CK18 and ubiquitin immunoreactivity were decreased in MCD + VANC vs. MCD, and hepatic IL-8 and TGF-β1 levels were lower in MCD + VANC vs. STD. Taxonomically, STD mice had Lactobacillus-rich microbiota. The MCD diet alone reduced alpha diversity (α-diversity), modestly lowered Firmicutes and increased Desulfobacterota/Fusobacteriota. Vancomycin alone caused a much larger collapse in richness, depleting Gram-positive commensals and promoting blooms of Escherichia–Shigella, Klebsiella, Parabacteroides, and Akkermansia. In the MCD + VANC group, vancomycin profoundly remodeled the microbiota, eliminating key commensals (e.g., Lactobacillus) and enriching Desulfobacterota, Fusobacteriota, and Campylobacterota. Oral vancomycin in the MCD model of NASH improved liver injury markers and altered steatosis morphology, but concurrently reprogrammed the gut into a low-diversity, pathobiont-enriched ecosystem with near-loss of Lactobacillus. These findings highlight a therapeutic trade-off—hepatic benefit accompanied by microbiome cost—that should guide microbiota-targeted strategies for NAFLD/NASH. Full article
Show Figures

Figure 1

17 pages, 2145 KB  
Article
Dietary Iron Intake Impacts the Microbial Composition of the Murine Intestinal and Lung Microbiome
by Ama-Tawiah Essilfie, Alison Smith, Rebecca Watts, Pramila Maniam, Iain L. Lamont, David M. Frazer, Gregory J. Anderson and David W. Reid
Nutrients 2025, 17(16), 2696; https://doi.org/10.3390/nu17162696 - 20 Aug 2025
Viewed by 727
Abstract
Background: Iron is an essential nutrient for many bacterial pathogens and normal cellular function and homeostasis of their hosts. Studies suggest that iron deficiency or overload may contribute to the pathogenesis of several chronic conditions and modify host–microbial interactions. In this study, we [...] Read more.
Background: Iron is an essential nutrient for many bacterial pathogens and normal cellular function and homeostasis of their hosts. Studies suggest that iron deficiency or overload may contribute to the pathogenesis of several chronic conditions and modify host–microbial interactions. In this study, we assessed the impact of varying dietary iron intakes on the microbiota of the intestinal tract and lungs of wild-type mice. Methods: Male C57BL/6J mice were fed either a standard pellet chow (high iron diet), a ferrous ammonium sulfate (FeAS)-supplemented diet or an iron-deficient diet for four weeks. Tissue from the lung, duodenum and colon was collected, and 16S rRNA gene fragments were pyrosequenced. Results: Total serum iron levels were negatively associated with richness of the lung microbiome (p = 0.035). In the murine lungs, there was no association between the iron diet and the overall lung microbiota community composition, but Bacteroides spp. were significantly enriched in the lungs of mice fed the FeAS diet (LDA score > 4, p < 0.05). The community composition of the intestinal microbiota changed significantly depending on the iron diet, with increased richness in the low-iron compared to the iron-supplemented groups (p = 0.053). In the duodenum, Prevotella spp. were reduced (Mean = 7.869, SEM = 3.464, p < 0.05), and Desulfovibrio species increased (Mean = 5.343, SEM = 1.362, p < 0.001) in iron-supplemented groups compared to the low-iron-diet group. In the colon, Bifidobacterium and Bacteroides species were reduced (Mean = 7.175, SEM = 2.246, p < 0.01 and Mean = 6.967, SEM = 1.834, p < 0.01 respectively), and Pseudomonas increased (Mean = 24.03, SEM = 8.919, p < 0.05) in mice on higher-iron diets compared to the low-iron diet. Discussion: This study demonstrates that dietary iron intake significantly impacts the intestinal microbiota and has a small, yet significant, effect on the lung microbiome in C57BL/6J mice. Whilst dietary iron content per se did not significantly modulate the composition of the lung microbiota, serum iron levels had subtle impacts on the community composition of the lung microbiota. Full article
(This article belongs to the Special Issue Mineral Nutrition on Human Health and Disease)
Show Figures

Figure 1

26 pages, 4051 KB  
Article
Microbial Signatures of Obesity-Aggravated Psoriasis: Insights from an Imiquimod-Based Mouse Model
by Carolina Constantin, Elena-Georgiana Dobre, Paula Istvan, Adriana Narcisa Munteanu, Mihaela Surcel, Gheorghita Isvoranu and Monica Neagu
Int. J. Mol. Sci. 2025, 26(16), 7697; https://doi.org/10.3390/ijms26167697 - 8 Aug 2025
Viewed by 1038
Abstract
As obesity and Western diet consumption are key factors contributing to gut dysbiosis, we investigated the relationship between intestinal microbiota, obesity, and psoriasis in an imiquimod-based model. C57BL/6 mice were used as follows: psoriasis-induced groups fed continuously with a standard or Western diet, [...] Read more.
As obesity and Western diet consumption are key factors contributing to gut dysbiosis, we investigated the relationship between intestinal microbiota, obesity, and psoriasis in an imiquimod-based model. C57BL/6 mice were used as follows: psoriasis-induced groups fed continuously with a standard or Western diet, psoriasis-induced group fed with a Western diet and then returned to a standard diet, and controls. For each group, clinicopathological, immune, and metabolic parameters were integrated with microbiome data. The imiquimod-based models displayed human psoriasis features and significant changes in immune parameters. Hence, psoriatic mice on prolonged high-fat intake presented decreased microbial richness and evenness and a gut microbiome composition resembling that of obese mice. Ruminococcus, Clostridium, Desulfovibrio, and Enterorhabdus were the most abundant genera in the obesity-enhanced psoriasis group. Raoultella abundance was linked with psoriasis. Yet, the same pathobionts over-represented in the obese psoriatic mice displayed positive correlations with metabolic stress indicators and proinflammatory factors, indicating potential biomarkers of disease severity. Conversely, Lactobacillus taiwanensis, Alistipes putredinis, and Eubacterium hadrum might be potential taxa for attenuating the metabolic burden in obesity-enhanced psoriasis. Here, we depict the microbial signatures associated with inflammation and metabolic stress in an obesity-aggravated psoriasis mouse model. Full article
(This article belongs to the Section Molecular Endocrinology and Metabolism)
Show Figures

Figure 1

17 pages, 2295 KB  
Article
BDE-47 Disrupts Gut Microbiota and Exacerbates Prediabetic Conditions in Mice: Therapeutic Potential of Grape Exosomes and Antioxidants
by Zaoling Liu, Fang Cao, Aerna Qiayimaerdan, Nilupaer Aisikaer, Zulipiya Zunong, Xiaodie Ma and Yale Yu
Toxics 2025, 13(8), 640; https://doi.org/10.3390/toxics13080640 - 29 Jul 2025
Viewed by 525
Abstract
Background: BDE-47, a pervasive environmental pollutant detected in >90% of human serum samples, is increasingly linked to metabolic disorders. This study investigates the specific impact of BDE-47 exposure on the gut microbiota in prediabetic mice and evaluates the efficacy of therapeutic interventions [...] Read more.
Background: BDE-47, a pervasive environmental pollutant detected in >90% of human serum samples, is increasingly linked to metabolic disorders. This study investigates the specific impact of BDE-47 exposure on the gut microbiota in prediabetic mice and evaluates the efficacy of therapeutic interventions in mitigating these effects. Objectives: To determine whether BDE-47 exposure induces diabetogenic dysbiosis in prediabetic mice and to assess whether dietary interventions, such as grape exosomes and an antioxidant cocktail, can restore a healthy microbiota composition and mitigate diabetes risk. Methods: In this study, a prediabetic mouse model was established in 54 male SPF-grade C57BL/6J mice through a combination of high-sugar and high-fat diet feeding with streptozotocin injection. Oral glucose tolerance tests (OGTT) were conducted on day 7 and day 21 post-modeling to assess the establishment of the model. The criteria for successful model induction were defined as fasting blood glucose levels below 7.8 mmol/L and 2 h postprandial glucose levels between 7.8 and 11.1 mmol/L. Following confirmation of model success, a 3 × 3 factorial design was applied to allocate the experimental animals into groups based on two independent factors: BDE-47 exposure and exosome intervention. The BDE-47 exposure factor consisted of three dose levels—none, high-dose, and medium-dose—while the exosome intervention factor included three modalities—none, Antioxidant Nutrients Intervention, and Grape Exosomes Intervention. Fresh fecal samples were collected from mice two days prior to sacrifice. Cecal contents and segments of the small intestine were collected and transferred into 1.5 mL cryotubes. All sequences were clustered into operational taxonomic units (OTUs) based on defined similarity thresholds. To compare means across multiple groups, a two-way analysis of variance (ANOVA) was employed. The significance level was predefined at α = 0.05, and p-values < 0.05 were considered statistically significant. Bar charts and line graphs were generated using GraphPad Prism version 9.0 software, while statistical analyses were performed using SPSS version 20.0 software. Results: The results of 16S rDNA sequencing analysis of the microbiome showed that there was no difference in the α diversity of the intestinal microbiota in each group of mice (p > 0.05), but there was a difference in the Beta diversity (p < 0.05). At the gate level, the abundances of Proteobacteria, Campylobacterota, Desulfobacterota, and Fusobacteriota in the medium-dose BDE-7 group were higher than those in the model control group (p < 0.05). The abundance of Patellar bacteria was lower than that of the model control group (p < 0.05). The abundances of Proteobacteria and Campylobacterota in the high-dose BDE-7 group were higher than those in the model control group (p < 0.05). The abundance of Planctomycetota and Patescibacteria was lower than that of the model control group (p < 0.05), while the abundance of Campylobacterota in the grape exosome group was higher than that of the model control group (p < 0.05). The abundance of Patescibacteria was lower than that of the model control group (p < 0.05), while the abundance of Firmicutes and Fusobacteriota in the antioxidant nutrient group was higher than that of the model control group (p < 0.05). However, the abundance of Verrucomicrobiota and Patescibacteria was lower than that of the model control group (p < 0.05). At the genus level, the abundances of Bacteroides and unclassified Lachnospiraceae in the high-dose BDE-7 group were higher than those in the model control group (p < 0.05). The abundance of Lachnospiraceae NK4A136_group and Lactobacillus was lower than that of the model control group (p < 0.05). The abundance of Veillonella and Helicobacter in the medium-dose BDE-7 group was higher than that in the model control group (p < 0.05), while the abundance of Lactobacillus was lower (p < 0.05). The abundance of genera such as Lentilactobacillus and Faecalibacterium in the grape exosome group was higher than that in the model control group (p < 0.05). The abundance of Alloprevotella and Bacteroides was lower than that of the model control group (p < 0.05). In the antioxidant nutrient group, the abundance of Lachnospiraceae and Hydrogenophaga was higher than that in the model control group (p < 0.05). However, the abundance of Akkermansia and Coriobacteriaceae UCG-002 was significantly lower than that of the model control group (p < 0.05). Conclusions: BDE-47 induces diabetogenic dysbiosis in prediabetic mice, which is reversible by dietary interventions. These findings suggest that microbiota-targeted strategies may effectively mitigate the diabetes risk associated with environmental pollutant exposure. Future studies should further explore the mechanisms underlying these microbiota changes and the long-term health benefits of such interventions. Full article
Show Figures

Figure 1

23 pages, 2699 KB  
Article
Changes in L-Carnitine Metabolism Affect the Gut Microbiome and Influence Sexual Behavior Through the Gut–Testis Axis
by Polina Babenkova, Artem Gureev, Irina Sadovnikova, Inna Burakova, Yuliya Smirnova, Svetlana Pogorelova, Polina Morozova, Viktoria Gribovskaya, Dianna Adzhemian and Mikhail Syromyatnikov
Microorganisms 2025, 13(8), 1751; https://doi.org/10.3390/microorganisms13081751 - 26 Jul 2025
Viewed by 914
Abstract
L-carnitine and Mildronate are substances that can significantly rearrange the energy metabolism of cells. This can potentially cause changes in the bacterial composition of the gut microbiome and affect testis functionality and male sexual health. Mice of the C57Bl/6 line were used. Sexual [...] Read more.
L-carnitine and Mildronate are substances that can significantly rearrange the energy metabolism of cells. This can potentially cause changes in the bacterial composition of the gut microbiome and affect testis functionality and male sexual health. Mice of the C57Bl/6 line were used. Sexual behavior was assessed using physiological tests, and gene expression patterns were assessed by qPCR. High-throughput sequencing of mouse fecal microbiota was performed. We showed that long-term administration of Mildronate has no significant effect on the intestinal microbiome, and there was a compensatory increase in the expression of genes involved in fatty acid and leptin metabolism. No impairment of sexual motivation in male mice was observed. Prolonged L-carnitine supplementation caused a decrease in alpha diversity of bacteria and a decrease in some groups of microorganisms that are components of a healthy gut microflora. A correlation was observed between the level of bacteria from Firmicutes phylum, indicators of sexual motivation of mice, and the dynamics of body weight gain. Our results may indicate that metabolic modulators can have a significant impact on the structure of the bacterial community of the gut microbiome, which may influence male sexual health through the gut–semen axis. Full article
(This article belongs to the Section Gut Microbiota)
Show Figures

Figure 1

22 pages, 4596 KB  
Article
Gut Microbiota Dysbiosis Remodels the Lysine Acetylome of the Mouse Cecum in Early Life
by Yubing Zeng, Jinying Shen, Xuejia He, Fan Liu, Yi Wang, Yi Wang, Yanan Qiao, Pei Pei and Shan Wang
Biology 2025, 14(8), 917; https://doi.org/10.3390/biology14080917 - 23 Jul 2025
Viewed by 532
Abstract
The interaction between epigenetic mechanisms and the gut microbiome is potentially crucial for the development and maintenance of intestinal health. Lysine acetylation, an important post-translational modification, plays a complex and critical role in the epigenetic regulation of the host by the gut microbiota. [...] Read more.
The interaction between epigenetic mechanisms and the gut microbiome is potentially crucial for the development and maintenance of intestinal health. Lysine acetylation, an important post-translational modification, plays a complex and critical role in the epigenetic regulation of the host by the gut microbiota. However, there are currently no reports on how gut microbiota dysbiosis affects host physiology in early life through global lysine acetylation. In this study, we constructed a mouse model of gut microbiota dysbiosis using antibiotic cocktail therapy (ABX). Using liquid chromatography-tandem mass spectrometry (LC-MS/MS) in the cecum, we analyzed the cecal lysine acetylome and proteome. As a result, we profiled the lysine acetylation landscape of the cecum and identified a total of 16,579 acetylation sites from 5218 proteins. Differentially acetylated proteins (DAPs) are involved in various metabolic pathways, including the citrate cycle (TCA cycle), butanoate metabolism, pyruvate metabolism, glycolysis/gluconeogenesis, and fatty acid biosynthesis. Moreover, both glycolysis and gluconeogenesis are significantly enriched in acetylation and protein modifications. This study aimed to provide valuable insights into the epigenetic molecular mechanisms associated with host protein acetylation as influenced by early-life gut microbiota disturbances. It reveals potential therapeutic targets for metabolic disorders linked to gut microbiota dysbiosis, thereby establishing a theoretical foundation for the clinical prevention and treatment of diseases arising from such dysbiosis. Full article
Show Figures

Figure 1

17 pages, 7840 KB  
Article
Systemic and Retinal Protective Effects of Butyrate in Early Type 2 Diabetes via Gut Microbiota–Lipid Metabolism Interaction
by Haijun Gong, Haoyu Zuo, Keling Wu, Xinbo Gao, Yuqing Lan and Ling Zhao
Nutrients 2025, 17(14), 2363; https://doi.org/10.3390/nu17142363 - 18 Jul 2025
Viewed by 933
Abstract
Background: Early neurovascular unit (NVU) impairment plays a critical role in the pathogenesis of diabetic retinopathy (DR), often preceding clinically detectable changes. Butyrate, a short-chain fatty acid (SCFA) derived from gut microbiota, has shown promising metabolic and anti-inflammatory effects. Methods: This study [...] Read more.
Background: Early neurovascular unit (NVU) impairment plays a critical role in the pathogenesis of diabetic retinopathy (DR), often preceding clinically detectable changes. Butyrate, a short-chain fatty acid (SCFA) derived from gut microbiota, has shown promising metabolic and anti-inflammatory effects. Methods: This study investigated the protective potential of oral butyrate supplementation in a mouse model of early type 2 diabetes mellitus (T2DM) induced by a high-fat diet and streptozotocin. Mice (C57BL/6J) received sodium butyrate (5 g/L in drinking water) for 12 weeks. Retinal NVU integrity was assessed using widefield swept-source optical coherence tomography angiography (WF SS-OCTA), alongside evaluations of systemic glucose and lipid metabolism, hepatic steatosis, visual function, and gut microbiota composition via 16S rRNA sequencing. Results: Butyrate supplementation significantly reduced body weight, fasting glucose, serum cholesterol, and hepatic lipid accumulation. Microbiome analysis demonstrated a partial reversal of gut dysbiosis, characterized by increased SCFA-producing taxa (Ruminococcaceae, Oscillibacter, Lachnospiraceae) and decreased pro-inflammatory, lipid-metabolism-related genera (Rikenella, Ileibacterium). KEGG pathway analysis further revealed enrichment in microbial lipid metabolism functions (fabG, ABC.CD.A, and transketolase). Retinal vascular and neurodegenerative alterations—including reduced vessel density and retinal thinning—were markedly attenuated by butyrate, as revealed by WF SS-OCTA. OKN testing indicated partial improvement in visual function, despite unchanged ERG amplitudes. Conclusions: Butyrate supplementation mitigates early NVU damage in the diabetic retina by improving glucose and lipid metabolism and partially restoring gut microbial balance. This study also underscores the utility of WF SS-OCTA as a powerful noninvasive tool for detecting early neurovascular changes in DR. Full article
(This article belongs to the Section Nutrition and Diabetes)
Show Figures

Figure 1

Back to TopTop