Sign in to use this feature.

Years

Between: -

Subjects

remove_circle_outline
remove_circle_outline
remove_circle_outline
remove_circle_outline

Journals

Article Types

Countries / Regions

Search Results (6)

Search Parameters:
Keywords = monellin

Order results
Result details
Results per page
Select all
Export citation of selected articles as:
14 pages, 2355 KB  
Article
Boiling-Resistant Single-Chain Sweet Protein Monellin as a Safe and Effective Sugar Alternative for Metabolic and Glycemic Management in Mice
by Tingting Qi, Xiaoya Li, Lunmeng Lai, Tianjie You, Mingxue Ma, Sheng Ye and Si Liu
Foods 2025, 14(21), 3667; https://doi.org/10.3390/foods14213667 - 27 Oct 2025
Viewed by 802
Abstract
The global rise in obesity and metabolic disorders has intensified the demand for safe and effective sugar alternatives. Monellin, a naturally sweet protein derived from Dioscoreophyllum cumminsii, serves as an excellent sugar alternative, but its broader application has been constrained by poor [...] Read more.
The global rise in obesity and metabolic disorders has intensified the demand for safe and effective sugar alternatives. Monellin, a naturally sweet protein derived from Dioscoreophyllum cumminsii, serves as an excellent sugar alternative, but its broader application has been constrained by poor thermal stability and limited evaluation of long-term metabolic effects. In this study, we evaluated the metabolic effects of MNEI-Mut6, a boiling-resistant single-chain monellin variant, in male C57BL/6 mice fed standard chow supplemented with either 4% sucrose or an equivalent sweetness concentration of MNEI-Mut6 for 16 weeks. Compared with sucrose, MNEI-Mut6 did not promote weight gain, preserved insulin sensitivity, and maintained glucose homeostasis. In addition, MNEI-Mut6 reduced hepatic lipid accumulation and adipocyte hypertrophy without inducing hepatotoxic or nephrotoxic effects. Collectively, these findings demonstrate that MNEI-Mut6, a thermally stable and metabolically neutral sweetener, is a promising and safer alternative to sucrose and artificial sweeteners suitable for application in food processing and product formulation. Full article
(This article belongs to the Section Food Nutrition)
Show Figures

Figure 1

20 pages, 634 KB  
Article
Sweet-Tasting Natural Proteins Brazzein and Monellin: Safe Sugar Substitutes for the Food Industry
by Tamara S. Novik, Elena I. Koveshnikova, Anatoly A. Kotlobay, Lyudmila P. Sycheva, Karine G. Kurochkina, Olga A. Averina, Maria V. Belopolskaya, Petr V. Sergiev, Olga A. Dontsova, Vassili N. Lazarev, Igor V. Maev, Margarita G. Kostyaeva, Artem V. Eremeev, Svetlana I. Chukina and Maria A. Lagarkova
Foods 2023, 12(22), 4065; https://doi.org/10.3390/foods12224065 - 8 Nov 2023
Cited by 13 | Viewed by 9108
Abstract
This article presents the results of a comprehensive toxicity assessment of brazzein and monellin, yeast-produced recombinant sweet-tasting proteins. Excessive sugar consumption is one of the leading dietary and nutritional problems in the world, resulting in health complications such as obesity, high blood pressure, [...] Read more.
This article presents the results of a comprehensive toxicity assessment of brazzein and monellin, yeast-produced recombinant sweet-tasting proteins. Excessive sugar consumption is one of the leading dietary and nutritional problems in the world, resulting in health complications such as obesity, high blood pressure, and cardiovascular disease. Although artificial small-molecule sweeteners widely replace sugar in food, their safety and long-term health effects remain debatable. Many sweet-tasting proteins, including thaumatin, miraculin, pentadin, curculin, mabinlin, brazzein, and monellin have been found in tropical plants. These proteins, such as brazzein and monellin, are thousands-fold sweeter than sucrose. Multiple reports have presented preparations of recombinant sweet-tasting proteins. A thorough and comprehensive assessment of their toxicity and safety is necessary to introduce and apply sweet-tasting proteins in the food industry. We experimentally assessed acute, subchronic, and chronic toxicity effects, as well as allergenic and mutagenic properties of recombinant brazzein and monellin. Our study was performed on three mammalian species (mice, rats, and guinea pigs). Assessment of animals’ physiological, biochemical, hematological, morphological, and behavioral indices allows us to assert that monellin and brazzein are safe and nontoxic for the mammalian organism, which opens vast opportunities for their application in the food industry as sugar alternatives. Full article
Show Figures

Figure 1

21 pages, 684 KB  
Review
Brazzein and Monellin: Chemical Analysis, Food Industry Applications, Safety and Quality Control, Nutritional Profile and Health Impacts
by Ariana Saraiva, Conrado Carrascosa, Fernando Ramos, Dele Raheem, Sónia Pedreiro, Angelo Vega and António Raposo
Foods 2023, 12(10), 1943; https://doi.org/10.3390/foods12101943 - 10 May 2023
Cited by 16 | Viewed by 9159
Abstract
Recently, customers have been keener to buy products manufactured using all-natural ingredients with positive health properties, but without losing flavor. In this regard, the objective of the current study is to review the consumption of brazzein and monellin, their nutritional profiles and health [...] Read more.
Recently, customers have been keener to buy products manufactured using all-natural ingredients with positive health properties, but without losing flavor. In this regard, the objective of the current study is to review the consumption of brazzein and monellin, their nutritional profiles and health effects, and their potential applications in the food industry. This poses challenges with sustainability and important quality and safety indicators, as well as the chemical processes used to determine them. To better understand the utilization of brazzein and monellin, the chemical analysis of these two natural sweet proteins was also reviewed by placing particular emphasis on their extraction methods, purification and structural characterization. Protein engineering is considered a means to improve the thermal stability of brazzein and monellin to enhance their application in food processing, especially where high temperatures are applied. When the quality and safety of these sweet proteins are well-investigated and the approval from safety authorities is secured, the market for brazzein and monellin as food ingredient substitutes for free sugar will be guaranteed in the future. Ultimately, the review on these two natural peptide sweeteners increases the body of knowledge on alleviating problems of obesity, diabetes and other non-communicable diseases. Full article
(This article belongs to the Section Food Nutrition)
Show Figures

Figure 1

17 pages, 2358 KB  
Article
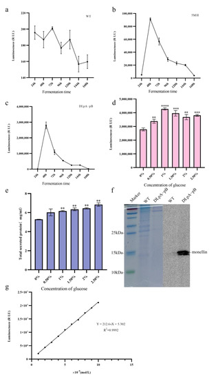
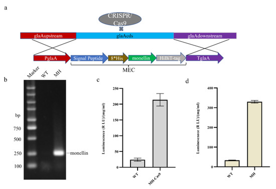
Exploration of the Strategy for Improving the Expression of Heterologous Sweet Protein Monellin in Aspergillus niger
by Ke Li, Junwei Zheng, Leyi Yu, Bin Wang and Li Pan
J. Fungi 2023, 9(5), 528; https://doi.org/10.3390/jof9050528 - 29 Apr 2023
Cited by 19 | Viewed by 4715
Abstract
Aspergillus niger is a primary cell factory for food-grade protein (enzyme) production due to its strong protein secretion capacity and unique safety characteristics. The bottleneck issue for the current A. niger expression system is the difference in expression yield of heterologous proteins of [...] Read more.
Aspergillus niger is a primary cell factory for food-grade protein (enzyme) production due to its strong protein secretion capacity and unique safety characteristics. The bottleneck issue for the current A. niger expression system is the difference in expression yield of heterologous proteins of non-fungal origin compared to those of fungal origin, which is about three orders of magnitude. The sweet protein monellin, derived from West African plants, has the potential to become a food-grade sweetener due to its high sweetness and the benefit of not containing sugar itself, but it is extremely difficult to establish a research model for heterologous expression in A. niger, owing to extremely low expression, a small molecular weight, and being undetectable with conventional protein electrophoresis. HiBiT-Tag was fused with low-expressing monellin in this work to create a research model for heterologous protein expression in A. niger at ultra-low levels. We increased monellin expression by increasing the monellin copy number, fusing monellin with the endogenous highly expressed glycosylase glaA, and eliminating extracellular protease degradation, among other strategies. In addition, we investigated the effects of overexpression of molecular chaperones, inhibiting the ERAD pathway, and enhancing the synthesis of phosphatidylinositol, phosphatidylcholine, and diglycerides in the biomembrane system. Using medium optimization, we finally obtained 0.284 mg/L of monellin in the supernatant of the shake flask. This is the first time recombinant monellin has been expressed in A. niger, with the goal of investigating ways to improve the secretory expression of heterologous proteins at ultra-low levels, which can serve as a model for the expression of other heterologous proteins in A. niger. Full article
(This article belongs to the Section Fungal Genomics, Genetics and Molecular Biology)
Show Figures

Figure 1

5 pages, 244 KB  
Proceeding Paper
An Overview of Biotransformation for the Sustainability of Sweet-Tasting Proteins as Natural Sugar Replacers
by Emel Hasan Yusuf
Chem. Proc. 2022, 8(1), 85; https://doi.org/10.3390/ecsoc-25-11640 - 12 Nov 2021
Cited by 3 | Viewed by 2973
Abstract
According to WHO, sugar intake rates should be reduced due to the connection between sugar and diseases. However, reducing sugar in foods is a challenge both for food manufacturers and consumers. Therefore, sweet-tasting proteins may solve this problem with a sweet taste, health [...] Read more.
According to WHO, sugar intake rates should be reduced due to the connection between sugar and diseases. However, reducing sugar in foods is a challenge both for food manufacturers and consumers. Therefore, sweet-tasting proteins may solve this problem with a sweet taste, health benefits, and without caloric contents. Thus far, known natural sweet-tasting proteins are brazzein, curculin, thaumatin, monellin, miraculin, and mabinlin. Nevertheless, natural sources of sweet proteins might be extinct in the future due to overconsumption. Thus, biotransformation studies of sweet proteins are promising as they produce high yield rates, quality, fewer by-products, and more sustainable solutions. Full article
13 pages, 3713 KB  
Article
A Super Stable Mutant of the Plant Protein Monellin Endowed with Enhanced Sweetness
by Masoud Delfi, Alessandro Emendato, Serena Leone, Eros Antonio Lampitella, Piero Porcaro, Gaetano Cardinale, Luigi Petraccone and Delia Picone
Life 2021, 11(3), 236; https://doi.org/10.3390/life11030236 - 12 Mar 2021
Cited by 16 | Viewed by 5504
Abstract
Sweet proteins are a class of proteins with the ability to elicit a sweet sensation in humans upon interaction with sweet taste receptor T1R2/T1R3. Single-chain Monellin, MNEI, is among the sweetest proteins known and it could replace sugar in many food and beverage [...] Read more.
Sweet proteins are a class of proteins with the ability to elicit a sweet sensation in humans upon interaction with sweet taste receptor T1R2/T1R3. Single-chain Monellin, MNEI, is among the sweetest proteins known and it could replace sugar in many food and beverage recipes. Nonetheless, its use is limited by low stability and high aggregation propensity at neutral pH. To solve this inconvenience, we designed a new construct of MNEI, dubbed Mut9, which led to gains in both sweetness and stability. Mut9 showed an extraordinary stability in acidic and neutral environments, where we observed a melting temperature over 20 °C higher than that of MNEI. In addition, Mut9 resulted twice as sweet than MNEI. Both proteins were extensively characterized by biophysical and sensory analyses. Notably, Mut9 preserved its structure and function even after 10 min boiling, with the greatest differences being observed at pH 6.8, where it remained folded and sweet, whereas MNEI lost its structure and function. Finally, we performed a 6-month shelf-life assessment, and the data confirmed the greater stability of the new construct in a wide range of conditions. These data prove that Mut9 has an even greater potential for food and beverage applications than MNEI. Full article
(This article belongs to the Special Issue Structure, Function and New Developments of Sweet Proteins)
Show Figures

Figure 1

Back to TopTop