Sign in to use this feature.

Years

Between: -

Subjects

remove_circle_outline
remove_circle_outline
remove_circle_outline

Journals

Article Types

Countries / Regions

Search Results (26)

Search Parameters:
Keywords = micromilieu

Order results
Result details
Results per page
Select all
Export citation of selected articles as:
16 pages, 1236 KB  
Communication
Chemoradiation-Altered Micromilieu of Glioblastoma Cells Particularly Impacts M1-like Macrophage Activation
by Mona Shojaei, Benjamin Frey, Florian Putz, Rainer Fietkau, Udo S. Gaipl and Anja Derer
Int. J. Mol. Sci. 2025, 26(14), 6574; https://doi.org/10.3390/ijms26146574 - 8 Jul 2025
Viewed by 845
Abstract
Glioblastoma is a highly aggressive brain tumor with an overall poor prognosis due to its immunosuppressive tumor microenvironment (TME). Microglia and tumor-associated macrophages (TAMs) with pro-tumorigenic properties are dominant populations of immune cells in the glioblastoma TME. To date, several studies targeting TAMs [...] Read more.
Glioblastoma is a highly aggressive brain tumor with an overall poor prognosis due to its immunosuppressive tumor microenvironment (TME). Microglia and tumor-associated macrophages (TAMs) with pro-tumorigenic properties are dominant populations of immune cells in the glioblastoma TME. To date, several studies targeting TAMs to fight tumor progression in different tumor entities have been initiated. However, the impact of standard therapy schemes of glioblastoma cells on macrophage polarization, activation, and phagocytosis remains controversial. The same applies to the relevance of PD-1/PD-L1 blockade in the interaction between macrophages and tumor cells. Our study, therefore, investigated patient-oriented treatment of GLIOBLASTOMA by examining the phagocytic capacity of polarized M1- and M2-like macrophages using GL261-luc2 tumor cells as a preclinical model system. Additionally, we analyzed the expression of activation and immune checkpoint markers on these macrophage subtypes following contact with tumor cells and their microenvironment. These factors were also determined after PD-1 blockade was initiated. The analyses revealed that the immunoregulatory M2-like macrophages generally exhibited a higher phagocytosis rate than the pro-inflammatory M1-like macrophages; however, this was not influenced by the pretreatment of glioblastoma cells with chemo- or radiotherapy. This could not be improved by blocking the PD-1 receptor. Furthermore, there were no modulations in the expression of differentiation, activation, or immune checkpoint molecules of M1- and M2-like macrophages after cell-to-cell contact with glioblastoma cells. But the medium conditioned by tumor cells strongly altered M1-like macrophages toward a more activated state, whereas M2-like cells were only mildly influenced. This was further enhanced by tumor cell treatment, with the most prominent effect after irradiation. These results suggest that conventional GLIOBLASTOMA tumor cell treatment affects the immunogenic status of macrophage subtypes, which is relevant for enhancing the anti-tumor immune response in brain tumors. Full article
(This article belongs to the Special Issue The Role of Macrophages in Cancers)
Show Figures

Figure 1

20 pages, 6909 KB  
Article
Altered Sertoli Cell Function Contributes to Spermatogenic Arrest in Dogs with Chronic Asymptomatic Orchitis
by Pauline Rehder, Eva-Maria Packeiser, Hanna Körber and Sandra Goericke-Pesch
Int. J. Mol. Sci. 2025, 26(3), 1108; https://doi.org/10.3390/ijms26031108 - 27 Jan 2025
Cited by 1 | Viewed by 2773
Abstract
Acquired infertility due to chronic asymptomatic orchitis (CAO) is a common finding in male dogs. It is characterized by spermatogenic arrest, a significant reduction in spermatogonia, immune cell infiltration and a disruption of the blood–testis barrier. Sertoli cells are a key factor for [...] Read more.
Acquired infertility due to chronic asymptomatic orchitis (CAO) is a common finding in male dogs. It is characterized by spermatogenic arrest, a significant reduction in spermatogonia, immune cell infiltration and a disruption of the blood–testis barrier. Sertoli cells are a key factor for spermatogenesis and the testicular micromilieu. We hypothesize altered Sertoli cell function to be involved in the pathogenesis of canine CAO. Consequently, the aim was to gain further insights into the spermatogonial stem cell niche and Sertoli cell function in CAO-affected dogs. Therefore, the testicular expression of the Sertoli cell-derived factors bFGF, GDNF, WNT5A, BMP4, CXCL12 and LDHC were evaluated in 15 CAO testis tissues and 10 normospermic controls by relative quantitative real-time PCR (qPCR). Additionally, the protein expression patterns of bFGF, GDNF and WNT5A were visualized immunohistochemically (IHC). This study revealed an overexpression of bFGF (IHC, p < 0.0001), GDNF (qPCR, p = 0.0036), WNT5A (IHC, p = 0.0066) and CXCL12 (qPCR, p = 0.0003) and a reduction in BMP4 (qPCR, p = 0.0041) and LDHC (qPCR, p = 0.0003) in CAO-affected testis in dogs, clearly confirming impaired Sertoli cell function in canine CAO. Sertoli cell function is essential for spermatogenesis and must be considered for potential therapeutic approaches. Full article
(This article belongs to the Special Issue Molecular Insights into Reproductive Biology and Related Diseases)
Show Figures

Figure 1

18 pages, 1628 KB  
Review
The Immunomodulatory Mechanisms of BTK Inhibition in CLL and Beyond
by Qu Jiang, Yayi Peng, Carmen Diana Herling and Marco Herling
Cancers 2024, 16(21), 3574; https://doi.org/10.3390/cancers16213574 - 23 Oct 2024
Cited by 7 | Viewed by 4234
Abstract
Bruton’s tyrosine kinase (BTK), a cytoplasmic tyrosine kinase, plays a pivotal role in B cell biology and function. As an essential component of the B cell receptor (BCR) signaling pathway, BTK is expressed not only in B cells but also in myeloid cells, [...] Read more.
Bruton’s tyrosine kinase (BTK), a cytoplasmic tyrosine kinase, plays a pivotal role in B cell biology and function. As an essential component of the B cell receptor (BCR) signaling pathway, BTK is expressed not only in B cells but also in myeloid cells, including monocytes/macrophages, dendritic cells, neutrophils, and mast cells. BTK inhibitors (BTKis) have revolutionized the treatment of chronic lymphocytic leukemia (CLL) and other B cell malignancies. Besides their well-characterized role in inhibiting BCR signaling, BTKis also exert significant immunological influences outside the tumor cell that extend their therapeutic potential and impact on the immune system in different ways. This work elucidates the immunomodulatory mechanisms associated with BTK inhibition, focusing on CLL and other clinical contexts. We discuss how BTK inhibition affects various immune cells, including B cells, T cells, and macrophages. The effects of BTKis on the profiles of cytokines, also fundamental parts of the tumor microenvironment (TME), are summarized here as well. This review also appraises the implications of these immunomodulatory actions in the management of autoimmune diseases and infections. Summarizing the dual role of BTK inhibition in modulating malignant lymphocyte and immune cell functions, this paper highlights the broader potential clinical use of compounds targeting BTK. Full article
(This article belongs to the Special Issue Ibrutinib in Chronic Lymphocytic Leukemia)
Show Figures

Figure 1

20 pages, 3278 KB  
Article
In Vitro Sensitivity of Neuroendocrine Neoplasms to an Armed Oncolytic Measles Vaccine Virus
by Nikolai V. Scheicher, Susanne Berchtold, Julia Beil, Irina Smirnow, Andrea Schenk and Ulrich M. Lauer
Cancers 2024, 16(3), 488; https://doi.org/10.3390/cancers16030488 - 23 Jan 2024
Cited by 1 | Viewed by 2281
Abstract
Neuroendocrine neoplasms represent a heterogenous group of rare tumors whose current therapeutic options show only limited efficacy. Oncolytic viruses exert their mode of action through (onco-)lysis of infected tumor cells and the induction of a systemic antitumoral immune response in a virus-induced inflammatory [...] Read more.
Neuroendocrine neoplasms represent a heterogenous group of rare tumors whose current therapeutic options show only limited efficacy. Oncolytic viruses exert their mode of action through (onco-)lysis of infected tumor cells and the induction of a systemic antitumoral immune response in a virus-induced inflammatory micromilieu. Here, we investigated the potential of our well-established second-generation suicide-gene armed oncolytic measles vaccine virus (MeV-SCD) in five human NEN cell lines. First, (i) expression of the MeV receptor CD46 and (ii) its correlation with primary infection rates were analyzed. Next, (iii) promising combination partners for MeV-SCD were tested by employing either the prodrug 5-fluorocytosine, which is converted into the chemotherapeutic compound 5-fluorouracil, or the mTOR-inhibitor everolimus. As a result, MeV-SCD was found to kill all NEN tumor cell lines efficiently in a dose-dependent manner. This oncolytic effect was further enhanced by exploiting the prodrug-converting system, which was found to be highly instrumental in overcoming the partial resistance found in a single NEN cell line. Furthermore, viral replication was unaffected by everolimus, which is a basic requirement for combined use in NEN patients. These data suggest that MeV-SCD has profound potential for patients with NEN, thus paving the way for early clinical trials. Full article
(This article belongs to the Special Issue Oncolytic Viruses as an Emerging Aspect of Immune Oncology)
Show Figures

Figure 1

20 pages, 1293 KB  
Review
Targeting Epithelium Dysfunction and Impaired Nasal Biofilms to Treat Immunological, Functional, and Structural Abnormalities of Chronic Rhinosinusitis
by Konstantinos Petalas, John Goudakos and George N. Konstantinou
Int. J. Mol. Sci. 2023, 24(15), 12379; https://doi.org/10.3390/ijms241512379 - 3 Aug 2023
Cited by 7 | Viewed by 3700
Abstract
Chronic rhinosinusitis (CRS) with (CRSwNP) or without (CRSsNP) nasal polyps is a prevalent and heterogeneous disorder existing as a spectrum of clinical conditions with complex underlying pathomechanisms. CRS comprises a broad syndrome characterized by multiple immunological features involving complex interactions between the genes, [...] Read more.
Chronic rhinosinusitis (CRS) with (CRSwNP) or without (CRSsNP) nasal polyps is a prevalent and heterogeneous disorder existing as a spectrum of clinical conditions with complex underlying pathomechanisms. CRS comprises a broad syndrome characterized by multiple immunological features involving complex interactions between the genes, the microbiome, host- and microbiota-derived exosomes, the epithelial barrier, and environmental and micromilieu exposures. The main pathophysiological feature is an epithelial barrier disruption, accompanied by microbiome alterations and unpredictable and multifactorial immunologic overreactions. Extrinsic pathogens and irritants interact with multiple epithelial receptors, which show distinct expression patterns, activate numerous signaling pathways, and lead to diverse antipathogen responses. CRSsNP is mainly characterized by fibrosis and mild inflammation and is often associated with Th1 or Th17 immunological profiles. CRSwNP appears to be associated with moderate or severe type 2 (T2) or Th2 eosinophilic inflammation. The diagnosis is based on clinical, endoscopic, and imaging findings. Possible CRS biomarkers from the peripheral blood, nasal secretions, tissue biopsies, and nasally exhaled air are studied to subgroup different CRS endotypes. The primary goal of CRS management is to maintain clinical control by nasal douching with isotonic or hypertonic saline solutions, administration of nasal and systemic steroids, antibiotics, biologic agents, or, in persistent and more severe cases, appropriate surgical procedures. Full article
(This article belongs to the Special Issue Chronic Rhinosinusitis: Aetiology, Immunology and Treatment 2.0)
Show Figures

Figure 1

22 pages, 1107 KB  
Review
Anatomical Tissue Engineering of the Anterior Cruciate Ligament Entheses
by Clemens Gögele, Judith Hahn and Gundula Schulze-Tanzil
Int. J. Mol. Sci. 2023, 24(11), 9745; https://doi.org/10.3390/ijms24119745 - 5 Jun 2023
Cited by 14 | Viewed by 5599
Abstract
The firm integration of anterior cruciate ligament (ACL) grafts into bones remains the most demanding challenge in ACL reconstruction, since graft loosening means graft failure. For a functional-tissue-engineered ACL substitute to be realized in future, robust bone attachment sites (entheses) have to be [...] Read more.
The firm integration of anterior cruciate ligament (ACL) grafts into bones remains the most demanding challenge in ACL reconstruction, since graft loosening means graft failure. For a functional-tissue-engineered ACL substitute to be realized in future, robust bone attachment sites (entheses) have to be re-established. The latter comprise four tissue compartments (ligament, non-calcified and calcified fibrocartilage, separated by the tidemark, bone) forming a histological and biomechanical gradient at the attachment interface between the ACL and bone. The ACL enthesis is surrounded by the synovium and exposed to the intra-articular micromilieu. This review will picture and explain the peculiarities of these synovioentheseal complexes at the femoral and tibial attachment sites based on published data. Using this, emerging tissue engineering (TE) strategies addressing them will be discussed. Several material composites (e.g., polycaprolactone and silk fibroin) and manufacturing techniques (e.g., three-dimensional-/bio-printing, electrospinning, braiding and embroidering) have been applied to create zonal cell carriers (bi- or triphasic scaffolds) mimicking the ACL enthesis tissue gradients with appropriate topological parameters for zones. Functionalized or bioactive materials (e.g., collagen, tricalcium phosphate, hydroxyapatite and bioactive glass (BG)) or growth factors (e.g., bone morphogenetic proteins [BMP]-2) have been integrated to achieve the zone-dependent differentiation of precursor cells. However, the ACL entheses comprise individual (loading history) asymmetric and polar histoarchitectures. They result from the unique biomechanical microenvironment of overlapping tensile, compressive and shear forces involved in enthesis formation, maturation and maintenance. This review should provide a road map of key parameters to be considered in future in ACL interface TE approaches. Full article
(This article belongs to the Special Issue A Road Map to Tendon Regeneration)
Show Figures

Figure 1

14 pages, 6751 KB  
Article
The Subtype Identity of Testicular Cancer Cells Determines Their Immunostimulatory Activity in a Coculture Model
by Fabian A. Gayer, Miriam Henkel, Juliane Luft, Sybille D. Reichardt, Alexander Fichtner, Tobias J. Legler and Holger M. Reichardt
Cancers 2023, 15(9), 2619; https://doi.org/10.3390/cancers15092619 - 5 May 2023
Cited by 5 | Viewed by 2316
Abstract
Testicular germ cell cancer (TGCC) is subdivided into several subtypes. While seminomatous germ cell tumors (SGCT) are characterized by an intensive infiltration of immune cells which constitute a pro-inflammatory tumor micromilieu (TME), immune cells in non-seminomatous germ cell tumors (NSGCT) are differently composed [...] Read more.
Testicular germ cell cancer (TGCC) is subdivided into several subtypes. While seminomatous germ cell tumors (SGCT) are characterized by an intensive infiltration of immune cells which constitute a pro-inflammatory tumor micromilieu (TME), immune cells in non-seminomatous germ cell tumors (NSGCT) are differently composed and less abundant. Previously, we have shown that the seminomatous cell line TCam-2 promotes T cell and monocyte activation in a coculture model, resulting in mutual interactions between both cell types. Here we set out to compare this feature of TCam-2 cells with the non-seminomatous cell line NTERA-2. Peripheral blood T cells or monocytes cocultured with NTERA-2 cells failed to secrete relevant amounts of pro-inflammatory cytokines, and significantly downregulated the expression of genes encoding activation markers and effector molecules. In contrast, immune cells cocultured with TCam-2 cells produced IL-2, IL-6 and TNFα, and strongly upregulated the expression of multiple pro-inflammatory genes. Furthermore, the expression of genes involved in proliferation, stemness and subtype specification remained unaltered in NTERA-2 cells during coculture with T cells or monocytes, indicating the absence of mutual interactions. Collectively, our findings uncover fundamental differences between SGCT and NSGCT in their capability to generate a pro-inflammatory TME, which possibly impacts the clinical features and prognosis of both TGCC subtypes. Full article
Show Figures

Figure 1

14 pages, 39658 KB  
Article
Kisspeptin-10 Mitigates α-Synuclein-Mediated Mitochondrial Apoptosis in SH-SY5Y-Derived Neurons via a Kisspeptin Receptor-Independent Manner
by Christopher Simon, Tomoko Soga and Ishwar Parhar
Int. J. Mol. Sci. 2023, 24(7), 6056; https://doi.org/10.3390/ijms24076056 - 23 Mar 2023
Cited by 4 | Viewed by 2684
Abstract
The hypothalamic neurohormone kisspeptin-10 (KP-10) was inherently implicated in cholinergic pathologies when aberrant fluctuations of expression patterns and receptor densities were discerned in neurodegenerative micromilieus. That said, despite variable degrees of functional redundancy, KP-10, which is biologically governed by its cognate G-protein-coupled receptor, [...] Read more.
The hypothalamic neurohormone kisspeptin-10 (KP-10) was inherently implicated in cholinergic pathologies when aberrant fluctuations of expression patterns and receptor densities were discerned in neurodegenerative micromilieus. That said, despite variable degrees of functional redundancy, KP-10, which is biologically governed by its cognate G-protein-coupled receptor, GPR54, attenuated the progressive demise of α-synuclein (α-syn)-rich cholinergic-like neurons. Under explicitly modeled environments, in silico algorithms further rationalized the surface complementarities between KP-10 and α-syn when KP-10 was unambiguously accommodated in the C-terminal binding pockets of α-syn. Indeed, the neuroprotective relevance of KP-10’s binding mechanisms can be insinuated in the amelioration of α-syn-mediated neurotoxicity; yet it is obscure whether these extenuative circumstances are contingent upon prior GPR54 activation. Herein, choline acetyltransferase (ChAT)-positive SH-SY5Y neurons were engineered ad hoc to transiently overexpress human wild-type or E46K mutant α-syn while the mitigation of α-syn-induced neuronal death was ascertained via flow cytometric and immunocytochemical quantification. Recapitulating the specificity observed on cell viability, exogenously administered KP-10 (0.1 µM) substantially suppressed wild-type and E46K mutant α-syn-mediated apoptosis and mitochondrial depolarization in cholinergic differentiated neurons. In particular, co-administrations with a GPR54 antagonist, kisspeptin-234 (KP-234), failed to abrogate the robust neuroprotection elicited by KP-10, thereby signifying a GPR54 dispensable mechanism of action. Consistent with these observations, KP-10 treatment further diminished α-syn and ChAT immunoreactivity in neurons overexpressing wild-type and E46K mutant α-syn. Overall, these findings lend additional credence to the previous notion that KP-10’s binding zone may harness efficacious moieties of neuroprotective intent. Full article
Show Figures

Figure 1

18 pages, 35659 KB  
Article
Normoxic HIF-1α Stabilization Caused by Local Inflammatory Factors and Its Consequences in Human Coronary Artery Endothelial Cells
by Mohsen Abdi Sarabi, Alireza Shiri, Mahyar Aghapour, Charlotte Reichardt, Sabine Brandt, Peter R. Mertens, Senad Medunjanin, Dunja Bruder, Ruediger C. Braun-Dullaeus and Sönke Weinert
Cells 2022, 11(23), 3878; https://doi.org/10.3390/cells11233878 - 1 Dec 2022
Cited by 7 | Viewed by 3514
Abstract
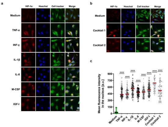
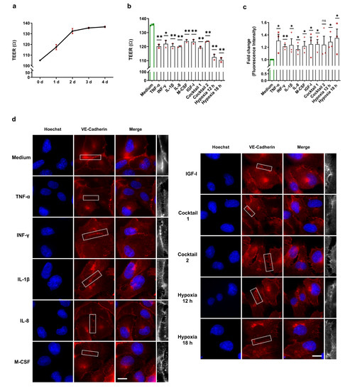
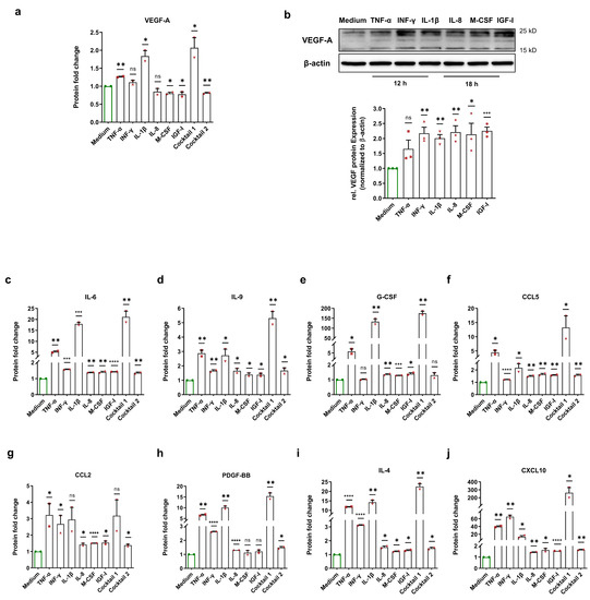
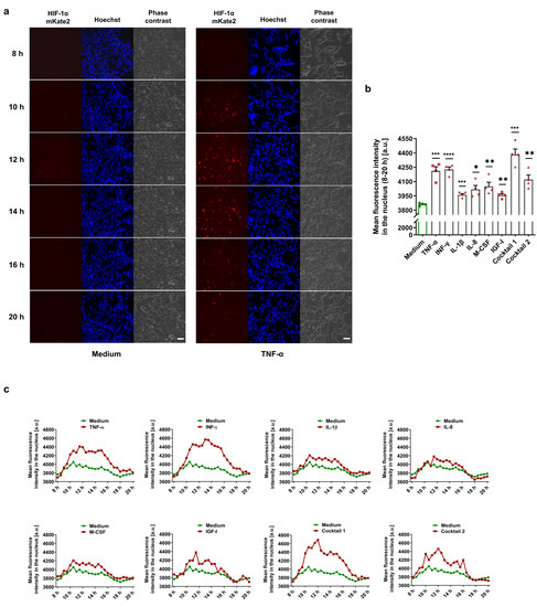
Knowledge about normoxic hypoxia-inducible factor (HIF)-1α stabilization is limited. We investigated normoxic HIF-1α stabilization and its consequences using live cell imaging, immunoblotting, Bio-Plex multiplex immunoassay, immunofluorescence staining, and barrier integrity assays. We demonstrate for the first time that IL-8 and M-CSF caused HIF-1α [...] Read more.
Knowledge about normoxic hypoxia-inducible factor (HIF)-1α stabilization is limited. We investigated normoxic HIF-1α stabilization and its consequences using live cell imaging, immunoblotting, Bio-Plex multiplex immunoassay, immunofluorescence staining, and barrier integrity assays. We demonstrate for the first time that IL-8 and M-CSF caused HIF-1α stabilization and translocation into the nucleus under normoxic conditions in both human coronary endothelial cells (HCAECs) and HIF-1α-mKate2-expressing HEK-293 cells. In line with the current literature, our data show significant normoxic HIF-1α stabilization caused by TNF-α, INF-γ, IL-1β, and IGF-I in both cell lines, as well. Treatment with a cocktail consisting of TNF-α, INF-γ, and IL-1β caused significantly stronger HIF-1α stabilization in comparison to single treatments. Interestingly, this cumulative effect was not observed during simultaneous treatment with IL-8, M-CSF, and IGF-I. Furthermore, we identified two different kinetics of HIF-1α stabilization under normoxic conditions. Our data demonstrate elevated protein levels of HIF-1α-related genes known to be involved in the development of atherosclerosis. Moreover, we demonstrate an endothelial barrier dysfunction in HCAECs upon our treatments and during normoxic HIF-1α stabilization comparable to that under hypoxia. This study expands the knowledge of normoxic HIF-1α stabilization and activation and its consequences on the endothelial secretome and barrier function. Our data imply an active role of HIF-1α in vivo in the vasculature in the absence of hypoxia. Full article
Show Figures

Graphical abstract

20 pages, 813 KB  
Review
How the Tumor Micromilieu Modulates the Recruitment and Activation of Colorectal Cancer-Infiltrating Lymphocytes
by Imke Atreya and Markus F. Neurath
Biomedicines 2022, 10(11), 2940; https://doi.org/10.3390/biomedicines10112940 - 15 Nov 2022
Cited by 6 | Viewed by 3652
Abstract
The successful treatment of advanced colorectal cancer disease still represents an insufficiently solved clinical challenge, which is further complicated by the fact that the majority of malignant colon tumors show only relatively low immunogenicity and therefore have only limited responsiveness to immunotherapeutic approaches, [...] Read more.
The successful treatment of advanced colorectal cancer disease still represents an insufficiently solved clinical challenge, which is further complicated by the fact that the majority of malignant colon tumors show only relatively low immunogenicity and therefore have only limited responsiveness to immunotherapeutic approaches, such as, for instance, the use of checkpoint inhibitors. As it has been well established over the past two decades that the local tumor microenvironment and, in particular, the quantity, quality, and activation status of intratumoral immune cells critically influence the clinical prognosis of patients diagnosed with colorectal cancer and their individual benefits from immunotherapy, the enhancement of the intratumoral accumulation of cytolytic effector T lymphocytes and other cellular mediators of the antitumor immune response has emerged as a targeted objective. For the future identification and clinical validation of novel therapeutic target structures, it will thus be essential to further decipher the molecular mechanisms and cellular interactions in the intestinal tumor microenvironment, which are crucially involved in immune cell recruitment and activation. In this context, our review article aims at providing an overview of the key chemokines and cytokines whose presence in the tumor micromilieu relevantly modulates the numeric composition and antitumor capacity of tumor-infiltrating lymphocytes. Full article
(This article belongs to the Special Issue The Role of Inflammatory Cytokines in Cancer Progression)
Show Figures

Figure 1

23 pages, 989 KB  
Review
Importance of Micromilieu for Pathophysiologic Mineralocorticoid Receptor Activity—When the Mineralocorticoid Receptor Resides in the Wrong Neighborhood
by Bruno Griesler, Christin Schuelke, Christian Uhlig, Yekaterina Gadasheva and Claudia Grossmann
Int. J. Mol. Sci. 2022, 23(20), 12592; https://doi.org/10.3390/ijms232012592 - 20 Oct 2022
Cited by 5 | Viewed by 3067
Abstract
The mineralocorticoid receptor (MR) is a member of the steroid receptor family and acts as a ligand-dependent transcription factor. In addition to its classical effects on water and electrolyte balance, its involvement in the pathogenesis of cardiovascular and renal diseases has been the [...] Read more.
The mineralocorticoid receptor (MR) is a member of the steroid receptor family and acts as a ligand-dependent transcription factor. In addition to its classical effects on water and electrolyte balance, its involvement in the pathogenesis of cardiovascular and renal diseases has been the subject of research for several years. The molecular basis of the latter has not been fully elucidated, but an isolated increase in the concentration of the MR ligand aldosterone or MR expression does not suffice to explain long-term pathologic actions of the receptor. Several studies suggest that MR activity and signal transduction are modulated by the surrounding microenvironment, which therefore plays an important role in MR pathophysiological effects. Local changes in micromilieu, including hypoxia, ischemia/reperfusion, inflammation, radical stress, and aberrant salt or glucose concentrations affect MR activation and therefore may influence the probability of unphysiological MR actions. The surrounding micromilieu may modulate genomic MR activity either by causing changes in MR expression or MR activity; for example, by inducing posttranslational modifications of the MR or novel interaction with coregulators, DNA-binding sites, or non-classical pathways. This should be considered when developing treatment options and strategies for prevention of MR-associated diseases. Full article
Show Figures

Figure 1

18 pages, 2874 KB  
Article
Lysophosphatidic Acid Receptor 5 (LPA5) Knockout Ameliorates the Neuroinflammatory Response In Vivo and Modifies the Inflammatory and Metabolic Landscape of Primary Microglia In Vitro
by Lisha Joshi, Ioanna Plastira, Eva Bernhart, Helga Reicher, Zhanat Koshenov, Wolfgang F. Graier, Nemanja Vujic, Dagmar Kratky, Richard Rivera, Jerold Chun and Wolfgang Sattler
Cells 2022, 11(7), 1071; https://doi.org/10.3390/cells11071071 - 22 Mar 2022
Cited by 8 | Viewed by 3869
Abstract
Systemic inflammation induces alterations in the finely tuned micromilieu of the brain that is continuously monitored by microglia. In the CNS, these changes include increased synthesis of the bioactive lipid lysophosphatidic acid (LPA), a ligand for the six members of the LPA receptor [...] Read more.
Systemic inflammation induces alterations in the finely tuned micromilieu of the brain that is continuously monitored by microglia. In the CNS, these changes include increased synthesis of the bioactive lipid lysophosphatidic acid (LPA), a ligand for the six members of the LPA receptor family (LPA1-6). In mouse and human microglia, LPA5 belongs to a set of receptors that cooperatively detect danger signals in the brain. Engagement of LPA5 by LPA polarizes microglia toward a pro-inflammatory phenotype. Therefore, we studied the consequences of global LPA5 knockout (-/-) on neuroinflammatory parameters in a mouse endotoxemia model and in primary microglia exposed to LPA in vitro. A single endotoxin injection (5 mg/kg body weight) resulted in lower circulating concentrations of TNFα and IL-1β and significantly reduced gene expression of IL-6 and CXCL2 in the brain of LPS-injected LPA5-/- mice. LPA5 deficiency improved sickness behavior and energy deficits produced by low-dose (1.4 mg LPS/kg body weight) chronic LPS treatment. LPA5-/- microglia secreted lower concentrations of pro-inflammatory cyto-/chemokines in response to LPA and showed higher maximal mitochondrial respiration under basal and LPA-activated conditions, further accompanied by lower lactate release, decreased NADPH and GSH synthesis, and inhibited NO production. Collectively, our data suggest that LPA5 promotes neuroinflammation by transmiting pro-inflammatory signals during endotoxemia through microglial activation induced by LPA. Full article
(This article belongs to the Special Issue Modulating Microglia to Restore Brain Health)
Show Figures

Graphical abstract

18 pages, 2851 KB  
Article
Interaction of Glia Cells with Glioblastoma and Melanoma Cells under the Influence of Phytocannabinoids
by Urszula Hohmann, Christoph Walsleben, Chalid Ghadban, Frank Kirchhoff, Faramarz Dehghani and Tim Hohmann
Cells 2022, 11(1), 147; https://doi.org/10.3390/cells11010147 - 3 Jan 2022
Cited by 8 | Viewed by 3766
Abstract
Brain tumor heterogeneity and progression are subject to complex interactions between tumor cells and their microenvironment. Glioblastoma and brain metastasis can contain 30–40% of tumor-associated macrophages, microglia, and astrocytes, affecting migration, proliferation, and apoptosis. Here, we analyzed interactions between glial cells and LN229 [...] Read more.
Brain tumor heterogeneity and progression are subject to complex interactions between tumor cells and their microenvironment. Glioblastoma and brain metastasis can contain 30–40% of tumor-associated macrophages, microglia, and astrocytes, affecting migration, proliferation, and apoptosis. Here, we analyzed interactions between glial cells and LN229 glioblastoma or A375 melanoma cells in the context of motility and cell–cell interactions in a 3D model. Furthermore, the effects of phytocannabinoids, cannabidiol (CBD), tetrahydrocannabidiol (THC), or their co-application were analyzed. Co-culture of tumor cells with glial cells had little effect on 3D spheroid formation, while treatment with cannabinoids led to significantly larger spheroids. The addition of astrocytes blocked cannabinoid-induced effects. None of the interventions affected cell death. Furthermore, glial cell-conditioned media led to a significant slowdown in collective, but not single-cell migration speed. Taken together, glial cells in glioblastoma and brain metastasis micromilieu impact the tumor spheroid formation, cell spreading, and motility. Since the size of spheroid remained unaffected in glial cell tumor co-cultures, phytocannabinoids increased the size of spheroids without any effects on migration. This aspect might be of relevance since phytocannabinoids are frequently used in tumor therapy for side effects. Full article
(This article belongs to the Special Issue Molecular and Cellular Mechanisms of Cancers: Glioblastoma II)
Show Figures

Figure 1

21 pages, 660 KB  
Review
NF-κB in Gastric Cancer Development and Therapy
by Supattra Chaithongyot, Phatcharida Jantaree, Olga Sokolova and Michael Naumann
Biomedicines 2021, 9(8), 870; https://doi.org/10.3390/biomedicines9080870 - 23 Jul 2021
Cited by 36 | Viewed by 5224
Abstract
Gastric cancer is considered one of the most common causes of cancer-related death worldwide and, thus, a major health problem. A variety of environmental factors including physical and chemical noxae, as well as pathogen infections could contribute to the development of gastric cancer. [...] Read more.
Gastric cancer is considered one of the most common causes of cancer-related death worldwide and, thus, a major health problem. A variety of environmental factors including physical and chemical noxae, as well as pathogen infections could contribute to the development of gastric cancer. The transcription factor nuclear factor kappa B (NF-κB) and its dysregulation has a major impact on gastric carcinogenesis due to the regulation of cytokines/chemokines, growth factors, anti-apoptotic factors, cell cycle regulators, and metalloproteinases. Changes in NF-κB signaling are directed by genetic alterations in the transcription factors themselves, but also in NF-κB signaling molecules. NF-κB actively participates in the crosstalk of the cells in the tumor micromilieu with divergent effects on the heterogeneous tumor cell and immune cell populations. Thus, the benefits/consequences of therapeutic targeting of NF-κB have to be carefully evaluated. In this review, we address recent knowledge about the mechanisms and consequences of NF-κB dysregulation in gastric cancer development and therapy. Full article
(This article belongs to the Special Issue Roles of NF-κB in Cancer and Their Therapeutic Approaches 2.0)
Show Figures

Figure 1

27 pages, 2674 KB  
Review
Hijacked Immune Cells in the Tumor Microenvironment: Molecular Mechanisms of Immunosuppression and Cues to Improve T Cell-Based Immunotherapy of Solid Tumors
by Emre Balta, Guido H. Wabnitz and Yvonne Samstag
Int. J. Mol. Sci. 2021, 22(11), 5736; https://doi.org/10.3390/ijms22115736 - 27 May 2021
Cited by 54 | Viewed by 14682
Abstract
The understanding of the tumor microenvironment (TME) has been expanding in recent years in the context of interactions among different cell types, through direct cell–cell communication as well as through soluble factors. It has become evident that the development of a successful antitumor [...] Read more.
The understanding of the tumor microenvironment (TME) has been expanding in recent years in the context of interactions among different cell types, through direct cell–cell communication as well as through soluble factors. It has become evident that the development of a successful antitumor response depends on several TME factors. In this context, the number, type, and subsets of immune cells, as well as the functionality, memory, and exhaustion state of leukocytes are key factors of the TME. Both the presence and functionality of immune cells, in particular T cells, are regulated by cellular and soluble factors of the TME. In this regard, one fundamental reason for failure of antitumor responses is hijacked immune cells, which contribute to the immunosuppressive TME in multiple ways. Specifically, reactive oxygen species (ROS), metabolites, and anti-inflammatory cytokines have central roles in generating an immunosuppressive TME. In this review, we focused on recent developments in the immune cell constituents of the TME, and the micromilieu control of antitumor responses. Furthermore, we highlighted the current challenges of T cell-based immunotherapies and potential future strategies to consider for strengthening their effectiveness. Full article
(This article belongs to the Special Issue The Immune Landscape in Solid Tumors)
Show Figures

Graphical abstract

Back to TopTop