Sign in to use this feature.

Years

Between: -

Subjects

remove_circle_outline
remove_circle_outline
remove_circle_outline
remove_circle_outline
remove_circle_outline
remove_circle_outline
remove_circle_outline
remove_circle_outline
remove_circle_outline

Journals

remove_circle_outline
remove_circle_outline
remove_circle_outline
remove_circle_outline
remove_circle_outline
remove_circle_outline
remove_circle_outline
remove_circle_outline
remove_circle_outline
remove_circle_outline
remove_circle_outline
remove_circle_outline
remove_circle_outline
remove_circle_outline
remove_circle_outline
remove_circle_outline
remove_circle_outline
remove_circle_outline
remove_circle_outline
remove_circle_outline
remove_circle_outline
remove_circle_outline
remove_circle_outline
remove_circle_outline
remove_circle_outline
remove_circle_outline
remove_circle_outline

Article Types

Countries / Regions

remove_circle_outline
remove_circle_outline
remove_circle_outline
remove_circle_outline
remove_circle_outline
remove_circle_outline
remove_circle_outline
remove_circle_outline
remove_circle_outline
remove_circle_outline

Search Results (10,053)

Search Parameters:
Keywords = microRNA-210

Order results
Result details
Results per page
Select all
Export citation of selected articles as:
25 pages, 7983 KB  
Article
Integrative Multi-Omics Analysis Identifies NUP205 as a Candidate Prognostic Biomarker in Liver Hepatocellular Carcinoma
by Eun-A Jeong, Jae-Ho Lee and Jongwan Kim
Int. J. Mol. Sci. 2026, 27(6), 2860; https://doi.org/10.3390/ijms27062860 (registering DOI) - 21 Mar 2026
Abstract
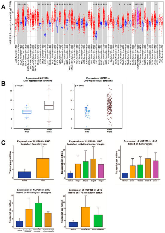
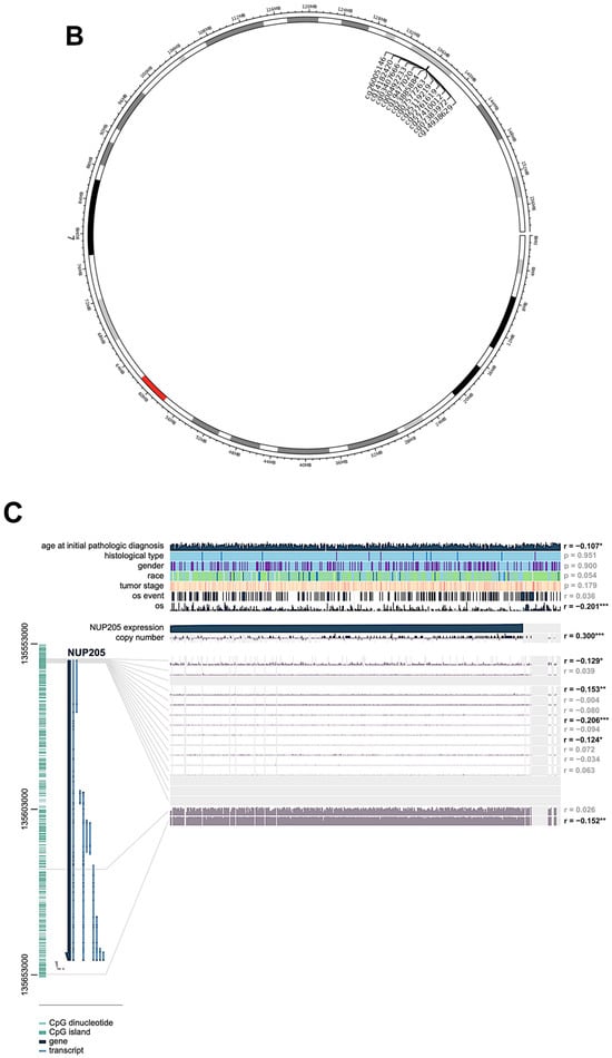
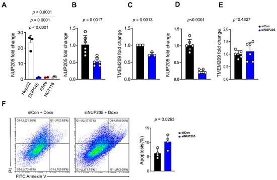
Patients with Liver Hepatocellular carcinoma (LIHC) have a poor prognosis due to late-stage diagnosis and the limited efficacy of drug treatments. Dysregulation of nuclear pore complex (NPC) components, particularly nucleoporins (NUPs), may play a role in tumor progression. However, the specific role of [...] Read more.
Patients with Liver Hepatocellular carcinoma (LIHC) have a poor prognosis due to late-stage diagnosis and the limited efficacy of drug treatments. Dysregulation of nuclear pore complex (NPC) components, particularly nucleoporins (NUPs), may play a role in tumor progression. However, the specific role of NUP205 in LIHC has not been comprehensively investigated. We evaluated the expression, prognostic significance, epigenetic regulation, microRNA(miRNA) interactions, drug sensitivity, and biological functions of NUP205 in LIHC. Comprehensive bioinformatics analyses were performed using publicly available databases and web-based analysis platforms, including The Cancer Genome Atlas (TCGA), UALCAN, and the Kaplan–Meier Plotter (KM Plotter), among others. In vitro validation was performed using small interfering RNA (siRNA)-mediated knockdown of NUP205 in HepG2 cells, followed by quantitative reverse transcription PCR (RT-qPCR), apoptosis assay and wound-healing assay. NUP205 expression was significantly elevated in patients with LIHC and was associated with advanced clinicopathological features and poor prognosis. Promoter hypomethylation and miRNAs were identified as regulatory mechanisms influencing NUP205 expression. Increased NUP205 levels were associated with resistance to multiple chemotherapeutic agents. NUP205 knockdown significantly reduced messenger RNA (mRNA) expression in HepG2 and PLC/PRF/5 cells, and also reduced the expression of Transmembrane protein 209 (TMEM209) in HepG2 cells and improved sensitivity to doxorubicin. NUP205 expression was consistently associated with adverse clinicopathological features, poor prognosis, and altered drug sensitivity in LIHC. Integrative analyses suggest that NUP205 dysregulation may be linked to epigenetic and miRNA-associated regulatory mechanisms. These findings support NUP205 as a candidate prognostic biomarker and a potential regulatory factor in LIHC, warranting further mechanistic and protein-level validation. Further research is necessary to fully elucidate its underlying mechanisms and potential clinical applications. Full article
(This article belongs to the Special Issue Advancements in Cancer Biomarkers)
Show Figures

Figure 1

25 pages, 15559 KB  
Article
miR-374b-5p Modulates Melanoma Progression by Targeting VEGFC and Regulating MAPK Signaling in the Tumor Microenvironment
by Zhen Chen, Fangjun Liu, Yixiao Cheng, Pengfei Li, Michael Rain Riggs, Wansheng Liu and Zhiwei Zhu
Int. J. Mol. Sci. 2026, 27(6), 2854; https://doi.org/10.3390/ijms27062854 (registering DOI) - 21 Mar 2026
Abstract
Melanoma is an aggressive skin cancer with high metastatic potential and poor long-term survival, highlighting the need for new therapeutic targets. Although microRNAs are critical regulators of tumor progression, the function of miR-374b-5p in melanoma remains poorly understood. Here, we identify miR-374b-5p as [...] Read more.
Melanoma is an aggressive skin cancer with high metastatic potential and poor long-term survival, highlighting the need for new therapeutic targets. Although microRNAs are critical regulators of tumor progression, the function of miR-374b-5p in melanoma remains poorly understood. Here, we identify miR-374b-5p as a tumor suppressor in melanoma cells. We show that miR-374b-5p directly targets vascular endothelial growth factor C (Vegfc) and is associated with changes in mitogen-activated protein kinase (MAPK) signaling, accompanied by reduced levels of phosphorylated extracellular signal-regulated kinase (pERK) and tyrosinase (TYR). Consistent with these observations, miR-374b-5p overexpression suppresses melanoma cell proliferation, migration, and invasion in vitro. Conditioned media from miR-374b-5p-overexpressing melanoma cells is also associated with changes in macrophage-related inflammatory markers, suggesting that these alterations are consistent with a shift toward a more pro-inflammatory macrophage phenotype. In a mouse model, miR-374b-5p overexpression significantly reduced tumor growth and angiogenesis, and downregulated the lymphangiogenic factor VEGFC. Together, these findings identify miR-374b-5p as a novel regulator of melanoma progression that acts through VEGFC-associated MAPK signaling and tumor microenvironment reprogramming, identifying miR-374b-5p as a promising therapeutic candidate for melanoma. Full article
(This article belongs to the Section Biochemistry)
Show Figures

Graphical abstract

13 pages, 3522 KB  
Article
Synergistic Inhibition of Porcine Reproductive and Respiratory Syndrome Virus by a Bifunctional 5′-PPP miRNA Combining RIG-I Activation with Sequence-Specific Viral Targeting
by Zihang Song, Jiabao Hou, Feng Guo, Longping Chen, Chudong Wang, Xinjie Guo, Ping Li, Wenlong Shen, Jiajun Yang, Hongxu Zhong, Hanlu Zhang, Yan Zhang, Enqi Du and Zhihu Zhao
Viruses 2026, 18(3), 390; https://doi.org/10.3390/v18030390 - 20 Mar 2026
Abstract
The immunosuppressive nature of porcine reproductive and respiratory syndrome virus (PRRSV) remains the central obstacle to its effective control. Conventional microRNA (miRNA)-based antiviral approaches are limited by their modest potency and the high risk of viral escape. Here, we rationally designed an engineered [...] Read more.
The immunosuppressive nature of porcine reproductive and respiratory syndrome virus (PRRSV) remains the central obstacle to its effective control. Conventional microRNA (miRNA)-based antiviral approaches are limited by their modest potency and the high risk of viral escape. Here, we rationally designed an engineered miRNA carrying a 5′-triphosphate (5′-PPP) terminus that integrates RIG-I-driven innate immune activation and sequence-specific gene silencing within a single molecule. In vitro-transcribed 5′-PPP miRNAs are efficiently recognized by the pattern-recognition receptor RIG-I, triggering a robust type I interferon response that counteracts PRRSV-induced immunosuppression. In MARC-145 cells, one such construct, 5′-PPP BZL-sRNA-20, potently inhibited PRRSV replication through the synergistic action of immune activation and gene silencing. However, in porcine alveolar macrophages (PAMs)—the natural host cells for PRRSV—the antiviral effect depended primarily on 5′-PPP-induced interferon responses, with the targeting sequence providing limited or context-dependent benefits. Dual-luciferase assays confirmed that the gene-silencing activity depends on 5′-PPP modification, which enhances the stability of BZL-sRNA-20. This bifunctional strategy establishes an “immune activation plus targeting” paradigm by simultaneously acting as a RIG-I ligand that triggers broad antiviral responses and specifically cleaves viral RNA via direct base-pairing to conserved regions of the PRRSV genome. These findings reveal the potential of engineered 5′-PPP miRNAs as immunomodulatory antiviral agents, while highlighting that the contribution of RNAi targeting varies depending on the cellular context. Full article
(This article belongs to the Section Animal Viruses)
Show Figures

Figure 1

23 pages, 6220 KB  
Article
Genetic Regulation of Monocyte MicroRNAs and Their Implication in Musculoskeletal Diseases: A Cross-Ancestry Expression Quantitative Trait Loci and Imputation Study
by Yong Liu, Kuan-Jui Su, Yun Gong, Bo Tian, Anqi Liu, Zhe Luo, Qing Tian, Chuan Qiu, Hui Shen, Hong-Mei Xiao and Hong-Wen Deng
Int. J. Mol. Sci. 2026, 27(6), 2818; https://doi.org/10.3390/ijms27062818 - 20 Mar 2026
Abstract
This study investigated the genetic regulation of microRNA (miRNA) expression in monocytes and its potential role in musculoskeletal diseases. We mapped expression quantitative trait loci (eQTLs) for miRNAs using data from 281 Caucasian (CAU) and 170 African American (AA) individuals, constructed ancestry-specific models [...] Read more.
This study investigated the genetic regulation of microRNA (miRNA) expression in monocytes and its potential role in musculoskeletal diseases. We mapped expression quantitative trait loci (eQTLs) for miRNAs using data from 281 Caucasian (CAU) and 170 African American (AA) individuals, constructed ancestry-specific models to impute miRNA expression from genotype data, and applied these models to test associations with osteoporosis and sarcopenia. Analysis identified 468 and 2653 independent eQTLs for 61 miRNAs in CAU and 25 in AA, respectively, the majority of which were ancestry-specific. Association analyses identified 22 and 26 miRNAs associated with osteoporosis and sarcopenia, respectively, in the CAU population; corresponding findings in the African American population were 26 and 14 miRNAs. Analysis of their target genes revealed 1238 and 741 genes that were nominally associated with osteoporosis and sarcopenia in CAU; with 524 genes associated with osteoporosis and 891 associated with sarcopenia in AA. Functional enrichment analysis indicated that the target genes of the identified miRNAs are involved in disease-relevant biological processes—cell migration and motility in osteoporosis, and immune/cytokine responses in sarcopenia. This work provides insights into the genetic architecture of miRNA expression and implicates monocyte miRNAs in musculoskeletal diseases, underscoring the importance of including diverse ancestral backgrounds in genomic studies. Full article
Show Figures

Figure 1

18 pages, 2331 KB  
Article
Circulating miR-16 as an Early Biomarker of Subclinical Myocardial Strain Impairment in Pediatric Primary Hypertension
by Michał Szyszka, Radosław Pietrzak, Klaudia Obsznajczyk, Karolina Skubisz, Ceren Eyileten and Piotr Skrzypczyk
Int. J. Mol. Sci. 2026, 27(6), 2806; https://doi.org/10.3390/ijms27062806 - 20 Mar 2026
Abstract
The role of circulating microRNAs in the pathophysiology of cardiac remodeling in primary hypertension (PH) remains incompletely understood. Left ventricular global longitudinal strain (LV GLS) is a sensitive marker of subclinical systolic dysfunction and can be used to monitor early cardiac involvement in [...] Read more.
The role of circulating microRNAs in the pathophysiology of cardiac remodeling in primary hypertension (PH) remains incompletely understood. Left ventricular global longitudinal strain (LV GLS) is a sensitive marker of subclinical systolic dysfunction and can be used to monitor early cardiac involvement in cardiovascular and renal diseases. To the best of our knowledge, this is the first study to demonstrate an association between circulating miR-16 and LV GLS in children. The study aimed to evaluate the expression levels of miR-16-5p, -21-5p, -27a-3p, -27b-3p, -133a-3p, and -145-5p in untreated children with PH and examine their associations with LV GLS. 50 children with PH and 57 normotensive controls were evaluated for circulating microRNA expression levels and echocardiographic parameters, including LV GLS. Comprehensive anthropometric, biochemical, blood pressure, and arterial indices were also assessed. Among the analyzed microRNAs, miR-16-5p exhibited a positive association with LV GLS (R = 0.305, p = 0.031), whereas miR-27b-3p demonstrated a negative association (R = −0.330, p < 0.001). Compared with controls, hypertensive children exhibited significantly higher (i.e., less negative) LV GLS (r = 0.29, p = 0.002), indicating early systolic dysfunction occurring already at an early stage of the disease. In conclusion, these findings support the idea that specific microRNAs might play a differential role in early myocardial functional alterations in pediatric PH. Higher miR-16 expression levels may be associated with impaired myocardial deformation, potentially reflecting its involvement in early maladaptive myocardial remodeling. Furthermore, LV GLS may represent a sensitive and clinically informative marker of early myocardial dysfunction beyond traditional echocardiographic parameters in this population. Full article
(This article belongs to the Special Issue MicroRNAs as Biomarkers in Chronic Diseases)
Show Figures

Figure 1

14 pages, 992 KB  
Review
Molecular Mechanisms in Seborrheic Dermatitis—Systematic Review
by Sofiia Khimuk, Anastazja Andrusiewicz, Daniel Mijas and Danuta Nowicka
Int. J. Mol. Sci. 2026, 27(6), 2799; https://doi.org/10.3390/ijms27062799 - 19 Mar 2026
Abstract
Seborrheic dermatitis (SD) is a chronic inflammatory skin disorder with a multifactorial pathogenesis involving immune dysregulation, oxidative stress, neuroendocrine signaling, and alterations of the epidermal barrier–lipid axis. Increasing molecular evidence indicates that SD is associated with both systemic and cutaneous abnormalities, including elevated [...] Read more.
Seborrheic dermatitis (SD) is a chronic inflammatory skin disorder with a multifactorial pathogenesis involving immune dysregulation, oxidative stress, neuroendocrine signaling, and alterations of the epidermal barrier–lipid axis. Increasing molecular evidence indicates that SD is associated with both systemic and cutaneous abnormalities, including elevated β-endorphin levels, disturbed redox homeostasis, enhanced lipid peroxidation, dysregulated cytokine signaling, and genetic and epigenetic susceptibility factors. This systematic review was conducted in accordance with PRISMA guidelines. Comprehensive literature searches of PubMed, Scopus, and Web of Science identified eight studies that met the inclusion criteria. The included investigations comprised clinical case–control studies, genetic and epigenetic analyses, and multi-omics profiling of human blood and skin samples. Collectively, the findings demonstrate consistent systemic oxidative and neuroendocrine alterations alongside pronounced local immune activation characterized by Th1- and Th17-skewed responses, cytokine and stress-ligand upregulation, and activation of inflammatory signaling pathways. Genetic association signals and disease-specific microRNA profiles further implicate post-transcriptional regulation of immune and keratinocyte-related pathways in SD pathogenesis. Moreover, multi-omics studies revealed coordinated immune activation accompanied by impaired epidermal barrier function and altered lipid metabolism, supporting a dysregulated immune–barrier–lipid axis. Overall, SD emerges as a disorder driven by interconnected systemic and cutaneous molecular mechanisms. The identified pathways may represent promising directions for future biomarker research and targeted therapeutic development rather than established diagnostic or treatment strategies. Full article
(This article belongs to the Special Issue Molecular Research on Skin Inflammation)
Show Figures

Figure 1

27 pages, 3750 KB  
Article
SMR Peptide Modulates Tumor-Derived Extracellular Vesicles microRNA and Inflammatory Transcript Signatures in TNBC
by Ming-Bo Huang, Fengxia Yan, Uswa Jadoon, Jennifer Y. Wu, Dara Brena, Erica L. Johnson, Jonathan Stiles, Lily Yang, Brian M. Rivers and Vincent C. Bond
Cells 2026, 15(6), 550; https://doi.org/10.3390/cells15060550 - 19 Mar 2026
Abstract
Triple-negative breast cancer (TNBC) is an aggressive subtype lacking targeted therapies and characterized by pronounced heterogeneity and widespread dysregulation of microRNAs (miRNAs) that influence epithelial-to-mesenchymal transition (EMT) and metastasis. Tumor-derived extracellular vesicles (tEVs) further contribute to TNBC progression by transporting oncogenic cargo that [...] Read more.
Triple-negative breast cancer (TNBC) is an aggressive subtype lacking targeted therapies and characterized by pronounced heterogeneity and widespread dysregulation of microRNAs (miRNAs) that influence epithelial-to-mesenchymal transition (EMT) and metastasis. Tumor-derived extracellular vesicles (tEVs) further contribute to TNBC progression by transporting oncogenic cargo that can enhance pro-inflammatory signaling. The synthetic SMRwt peptide has been suggested to modulate oncogenic pathways; however, its effects on EV miRNA composition and inflammatory transcript profiles in TNBC remain unclear. Here, we investigated whether SMRwt alters tEV-associated miRNAs and cytokine transcript signatures relevant to EMT and inflammasome-linked pathways. Extracellular vesicles were isolated from SMR-treated and untreated MDA-MB-231 cells, followed by nanoparticle tracking analysis and small RNA sequencing. SMRwt treatment enriched 11 tumor-suppressive miRNAs (including Let-7a-5p, Let-7b-5p, miR-24-3p, miR-26b-5p, miR-92a-3p, miR-93-5p, and miR-496) previously associated with the regulation of proliferation, EMT, migration, and metastasis. We also observed modest, non-significant decreases (1.01–1.27-fold) in oncogenic miR-1200, miR-374a-5p, and miR-937-3p, which have been implicated in the progression of breast, lung, and bone malignancies. Complementary transcriptomic profiling using the NanoString nCounter Breast Cancer 360 Gene Expression Panel (NanoString Technologies, Inc., Seattle, CA, USA) demonstrated reduced expression of inflammasome-associated cytokines in TNBC cells relative to non-tumorigenic controls, including a log2 fold change of −1.15 for IL 1β (MDA-MB-231 vs. MCF10A). These transcript-level changes suggest potential modulation. Additionally, SMRwt suppresses ASC-mediated caspase-1 activation and reduces IL-1β secretion, thereby inhibiting NLRP3 inflammasome signaling. Therefore, we infer that SMRwt simultaneously restores tumor-suppressive miRNA networks and suppresses inflammasome-driven inflammation, supporting its potential as a dual-target therapeutic strategy for TNBC. Full article
(This article belongs to the Special Issue Research on Extracellular Vesicles in Health and Disease)
Show Figures

Figure 1

18 pages, 3759 KB  
Article
Effects of Proglumide with Chemotherapy on the Pancreatic Tumor Microenvironment: Phase 1 PROGEM Trial
by Jill P. Smith, Gakiza C. Nkulikiyimana, Hong Cao, Wenqiang Chen, Bhaskar Kallakury, John Kwagyan, Anju Duttargi and Benjamin A. Weinberg
Pharmaceutics 2026, 18(3), 379; https://doi.org/10.3390/pharmaceutics18030379 - 19 Mar 2026
Abstract
Background: The primary aim of this Phase 1 clinical trial was to study the safety and dose of a cholecystokinin receptor antagonist, proglumide, in combination with gemcitabine/nab-paclitaxel (GEM-NAB-P) in patients with metastatic pancreatic cancer. The secondary aim was to study the effects [...] Read more.
Background: The primary aim of this Phase 1 clinical trial was to study the safety and dose of a cholecystokinin receptor antagonist, proglumide, in combination with gemcitabine/nab-paclitaxel (GEM-NAB-P) in patients with metastatic pancreatic cancer. The secondary aim was to study the effects of proglumide with GEM-NAB-P on the tumor microenvironment (TME) with tumor biopsies and a blood biomarker assay. An exploratory aim studied the effects of proglumide treatment on cancer-related pain. Methods: Gemcitabine-naïve patients were treated with GEM-NAB-P plus proglumide 1200 mg/day. Tumor biopsies and a liquid biopsy serum sample for analysis of a microRNA biomarker panel were collected pre- and on-treatment to study the TME. McGill pain surveys were done at baseline, week 8 and at the end of treatment. The study was approved and registered (NCT05827055). Results: The mean age of the patients was 68.2 years (range 54–74 years). The starting dose was well-tolerated with no unexpected treatment-related adverse events observed. Multiplex immunohistochemical analysis of tumor biopsies at baseline and week 8 revealed a significant reduction in Ki67+ cells, collagen1α1, and M2-polarized tumor-associated macrophages (TAMs). Week 8 tumor biopsies demonstrated a significant increase in CD8+ T-cells and natural killer cells compared to baseline. The blood biomarker panel showed a significant inverse change in microRNAs associated with decreasing fibrosis and metastasis. The McGill pain scores showed less pain at week 24 or end-of-treatment compared to baseline. Conclusions: Proglumide demonstrates a favorable safety profile when combined with standard chemotherapy for metastatic pancreatic cancer. Its unique ability to remodel TME and alleviate cancer-related pain highlights its potential, warranting further research. Full article
Show Figures

Figure 1

20 pages, 9672 KB  
Article
Bioinformatics Analysis Reveals Epigenetic Regulation of COL5A2 by Tumor-Suppressive miRNAs miR-101-3p and miR-29c-3p as a Potential Molecular Mechanism in Lung Adenocarcinoma
by Ebtihal Kamal and Ehssan Moglad
BioMedInformatics 2026, 6(2), 14; https://doi.org/10.3390/biomedinformatics6020014 - 19 Mar 2026
Abstract
Background: Collagen type V alpha 2 (COL5A2) is an important regulator of tumor progression and metastasis in various tumors. microRNAs (miRNAs), key post-transcriptional regulators of gene expression, can act as tumor suppressors or oncogenes. Dysregulated miRNA is closely associated with tumor development and [...] Read more.
Background: Collagen type V alpha 2 (COL5A2) is an important regulator of tumor progression and metastasis in various tumors. microRNAs (miRNAs), key post-transcriptional regulators of gene expression, can act as tumor suppressors or oncogenes. Dysregulated miRNA is closely associated with tumor development and progression. This study aimed to investigate COL5A2 expression across different tumors and to investigate its prognostic, immune cell infiltration, and miRNA associations. Methods: We used the TIMER database to assess COL5A2 expression across various tumor types and tumor-infiltrating immune cells. The UALCAN database was used to study the associations between COL5A2 expression and tumor stages, while overall survival results were obtained using the Kaplan–Meier plotter. We identified tumor suppressor miRNAs predicted to regulate COL5A2 expression in different tumors using the miRNet database and evaluated correlations between their expression levels, COL5A2 expression, and patient survival using the StarBase database. Results: COL5A2 was significantly upregulated in 12 tumors, and the upregulated COL5A2 expression was associated with altered immune cell infiltration and worse overall survival in lung and stomach adenocarcinoma. A total of 29 tumor suppressor miRNAs were identified as potential regulators of COL5A2 expression. We found that hsa-miR-101-3p and hsa-miR-29c-3p were downregulated in lung adenocarcinoma and negatively correlated with COL5A2 expression, and their downregulated expression was associated with unfavorable prognosis. Conclusions: COL5A2 and its regulatory miRNAs, hsa-miR-101-3p and hsa-miR-29c-3p, may represent potential diagnostic and prognostic biomarkers and modulators of the tumor immune microenvironment in lung adenocarcinoma. These results warrant further experimental validation and future evaluation in the context of Sustainable Development Goal (SDG) 3-aligned cancer control strategies. Full article
Show Figures

Figure 1

17 pages, 32041 KB  
Article
Broccoli-Derived Exosome-like Nanoparticles Alleviates Metabolic Dysfunction-Associated Steatotic Liver Disease Through Modulating the Gut–Liver Axis
by Feng Zhang, Ruolan Liu, Tongxiao Xu, Wentao Xu, Kunlun Huang and Xiaoyun He
Nutrients 2026, 18(6), 953; https://doi.org/10.3390/nu18060953 - 18 Mar 2026
Viewed by 116
Abstract
Background/Objectives: Metabolic dysfunction-associated steatohepatitis (MASLD) represents a prevalent liver disease worldwide. It is crucial to maintain the stability of the gut–liver axis in order to inhibit the advancement of MASLD. Broccoli-derived exosome-like nanoparticles (BDENs) can alleviate constipation and improve colitis. This study [...] Read more.
Background/Objectives: Metabolic dysfunction-associated steatohepatitis (MASLD) represents a prevalent liver disease worldwide. It is crucial to maintain the stability of the gut–liver axis in order to inhibit the advancement of MASLD. Broccoli-derived exosome-like nanoparticles (BDENs) can alleviate constipation and improve colitis. This study investigated whether BDENs possess therapeutic potential for improving induced MASLD by the gut–liver axis. Methods: BDENs were fractionated from fresh broccoli using differential centrifugation, and the microRNAs were identified and analyzed. 24 male C57BL/6J mice (6 weeks old) were randomized into the control group, HFD group, and BDENs group, with 8 mice per group. After 8 weeks of high-fat diet modeling, the BDENs group accepted BDENs daily oral gavage of 100 mg/kg (B.W.), while the control and HFD groups accepted 1 × PBS. Four weeks after BDENs intervention, analysis was conducted on liver injury markers, liver tissue pathology, intestinal barrier, cecal content metabolomics and fecal 16S rRNA, serum inflammatory factors, and hepatic inflammation. Results: BDENs identified 1659 miRNAs associated with physiological processes such as immunity, antioxidant defense, and fatty acid biosynthesis. BDENs significantly reduced weight and ALT/AST ratio (p < 0.05). Furthermore, BDENs attenuated hepatic histopathological damage and lipid accumulation. For the gut–liver axis, BDENs maintained intestinal barrier, regulated intestinal bile acid metabolism and restored the gut microbiota. Additionally, BDENs reduced serum LPS level (p < 0.01) and suppressed hepatic inflammation, including F4/80 and IL-6, IL-1β (p < 0.0001). Conclusions: Oral BDENs therapy demonstrates potential for ameliorating MASLD. Full article
(This article belongs to the Section Phytochemicals and Human Health)
Show Figures

Figure 1

19 pages, 1193 KB  
Article
Circulating EV miRNA Cargo in Glioblastoma Patients Is Associated with Distinct Gene Expression Signatures in Peripheral Immune Cells, Suggesting an Early, Compartment-Specific Immune Priming State
by Marija Popovic-Vukovic, Ivana Kolic, Aleksandra Stankovic, Maja Zivkovic, Mihailo Milicevic, Ivan Bogdanovic, Ivana Srbljak, Nina Petrovic, Tatjana Stanojkovic, Marina Nikitovic and Ivan Jovanovic
Biomedicines 2026, 14(3), 703; https://doi.org/10.3390/biomedicines14030703 - 18 Mar 2026
Viewed by 84
Abstract
Background: Glioblastoma is the most lethal primary brain tumor, being characterized not only by marked intratumoral heterogeneity but also by strong systemic immunosuppression. Circulating extracellular vesicles (EVs) have gained growing recognition during the past decade as important mediators of intercellular communication, particularly [...] Read more.
Background: Glioblastoma is the most lethal primary brain tumor, being characterized not only by marked intratumoral heterogeneity but also by strong systemic immunosuppression. Circulating extracellular vesicles (EVs) have gained growing recognition during the past decade as important mediators of intercellular communication, particularly through their microRNA (miRNA) cargo. However, the global EV miRNA landscape of circulating EV-associated miRNAs in glioblastoma patients and their relation with gene expression patterns in peripheral immune cells remain incompletely defined. Methods: To investigate these systemic associations, we profiled EV-associated miRNA expression in plasma samples from glioblastoma patients and matched healthy controls using the small RNA sequencing method, followed by differential expression and pathway analyses. Based on these findings and literature evidence, identified changes in selected EV miRNA levels were validated by qPCR in an extended cohort. In parallel, expression of their predicted immune-related mRNA targets was analyzed in peripheral blood mononuclear cells (PBMCs) obtained from the same individuals, allowing for the assessment of EV miRNA–PBMC mRNA correlation patterns. Results: Small RNA sequencing revealed a distinct circulating EV-associated miRNA profile in glioblastoma patients compared to controls. The validation analysis of relative expression of the identified DEmiRNAs has shown a statistically significant upregulation of hsa-miR-142-3p, hsa-miR-19b-3p, and hsa-miR-98-5p in circulating EVs of glioblastoma patients compared to controls. PBMCs from glioblastoma patients exhibited increased expression of the regulatory genes SOCS1, SOCS3, and PTEN, while CCND1 was downregulated. Correlation analyses suggested that certain EV miRNA changes parallel with alterations in PBMC gene expression in glioblastoma patients, suggesting early immune priming in the circulation. Conclusions: Our findings indicate that circulating EV miRNAs in glioblastoma patients are associated with specific gene expression patterns in peripheral immune cells, suggesting a complex regulatory balance between pro-inflammatory and anti-inflammatory cues, potentially preceding full tumor-associated macrophage polarization. These molecular interactions may offer opportunities for developing early biomarkers or new therapeutic approaches. Full article
Show Figures

Figure 1

14 pages, 930 KB  
Article
Investigation of miRNAs Associated with Inflammation and Apoptosis in Patients with Idiopathic Trigeminal Neuralgia
by Elif Simin Issı, Serap Tutgun Onrat, Hasibe Nesligül Gönen, Hakan Acar and Ülkü Türk Börü
Diagnostics 2026, 16(6), 894; https://doi.org/10.3390/diagnostics16060894 - 18 Mar 2026
Viewed by 105
Abstract
Background: Trigeminal neuralgia (TN) is a severe neuropathic pain disorder primarily diagnosed on clinical grounds, and objective molecular biomarkers that could support diagnosis remain limited. Increasing evidence suggests that inflammation–apoptosis interactions contribute to TN pathophysiology. Methods: In this exploratory prospective case–control [...] Read more.
Background: Trigeminal neuralgia (TN) is a severe neuropathic pain disorder primarily diagnosed on clinical grounds, and objective molecular biomarkers that could support diagnosis remain limited. Increasing evidence suggests that inflammation–apoptosis interactions contribute to TN pathophysiology. Methods: In this exploratory prospective case–control study, circulating apoptosis-related microRNAs (miRNAs) were analyzed in 30 patients with idiopathic TN and 20 healthy controls. Plasma miRNA expression levels were quantified using quantitative real-time polymerase chain reaction. Diagnostic performance of individual miRNAs was assessed using receiver operating characteristic (ROC) curve analysis. A multivariable logistic regression model integrating multiple miRNAs was constructed to evaluate combined diagnostic performance, with internal validation performed using five-fold cross-validation. Results: Circulating miRNA expression profiles differed between TN patients and controls. Among individual markers, hsa-miR-183-5p demonstrated the highest diagnostic accuracy (AUC = 0.72), followed by hsa-miR-23a-3p (AUC = 0.65). hsa-miR-223-3p showed reversed directionality (AUC = 0.28), consistent with lower expression in TN and high specificity but low sensitivity at the optimal threshold. The combined miRNA panel achieved an apparent AUC of 0.86, with a mean cross-validated AUC of 0.84 ± 0.12, suggesting improved discrimination over single miRNAs but with variability consistent with the limited sample size. Conclusions: Apoptosis-related circulating miRNAs exhibit distinct expression patterns in idiopathic TN. While individual miRNAs show modest diagnostic performance, integration into a multi-miRNA panel improved discrimination between TN patients and healthy controls in this pilot dataset. These findings support the potential of apoptosis-based miRNA signatures as candidate minimally invasive biomarkers for TN, warranting further validation in larger, independent cohorts, ideally including clinically relevant disease-control facial pain conditions. Full article
(This article belongs to the Section Pathology and Molecular Diagnostics)
Show Figures

Figure 1

17 pages, 328 KB  
Review
MicroRNAs as Biomarkers of Short-Term Complications After Cardiac Surgery
by Adam Kozik, Kamila Konstancja Kowalewska, Michał Piotrowski, Mariusz Kowalewski, Marian Burysz and Jakub Batko
Genes 2026, 17(3), 326; https://doi.org/10.3390/genes17030326 - 17 Mar 2026
Viewed by 96
Abstract
Cardiac surgery carries substantial risk of early postoperative complications including postoperative atrial fibrillation (POAF, 30–50%), periprocedural myocardial infarction (PMI), acute kidney injury (AKI, 3.8–54.4%), bleeding (3–5%), stroke, and cognitive dysfunction. This narrative review synthesizes 30+ studies on circulating microRNAs (miRNAs) as perioperative biomarkers, [...] Read more.
Cardiac surgery carries substantial risk of early postoperative complications including postoperative atrial fibrillation (POAF, 30–50%), periprocedural myocardial infarction (PMI), acute kidney injury (AKI, 3.8–54.4%), bleeding (3–5%), stroke, and cognitive dysfunction. This narrative review synthesizes 30+ studies on circulating microRNAs (miRNAs) as perioperative biomarkers, identifying strongest evidence for cardiac-enriched miR-499 (AUC 0.93, sensitivity 85.7%, specificity 93.3%) and miR-133a (peaks 1–3 h post-declamping) in PMI diagnosis -outperforming troponins’ 6h kinetics. POAF prediction favors preoperative miR-483-5p (AUC 0.78), while AKI, bleeding (miR-223), and neurological injury show emerging but less validated candidates (miR-21, miR-210-3p). We critically analyze limitations across studies and outline clinical translation barriers (3–6 h assay times, heparin inhibition, lacking standardization) with solutions for point-of-care implementation. Full article
(This article belongs to the Special Issue Insights into the Genomic and Genetic Basis of Cardiovascular Disease)
12 pages, 702 KB  
Article
Circulating microRNAs as Early Biomarkers of Breast Cancer: A Nested Case-Control Study Within a Prospective Cohort in Italy
by Lisa Padroni, Giorgia Marmiroli, Laura De Marco, Valentina Fiano, Saverio Caini, Claudia Agnoli, Claudia Vener, Vittorio Simeon, Salvatore Panico, Luca Manfredi, Lorenzo Milani, Fulvio Ricceri and Carlotta Sacerdote
Int. J. Mol. Sci. 2026, 27(6), 2706; https://doi.org/10.3390/ijms27062706 - 16 Mar 2026
Viewed by 153
Abstract
Circulating microRNAs (miRNAs) are promising minimally invasive biomarkers for cancer risk assessment, yet prospective evidence for breast cancer (BC) remains limited. We conducted a nested case–control study within a prospective cohort to examine whether pre-diagnostic circulating miRNAs are associated with subsequent BC risk [...] Read more.
Circulating microRNAs (miRNAs) are promising minimally invasive biomarkers for cancer risk assessment, yet prospective evidence for breast cancer (BC) remains limited. We conducted a nested case–control study within a prospective cohort to examine whether pre-diagnostic circulating miRNAs are associated with subsequent BC risk and to explore their potential relevance in prospective population-based settings. Baseline serum from 160 women (80 incident BC cases; 80 matched controls) was analyzed, with a median time to diagnosis of 8.9 years. Eight candidate miRNAs were quantified by droplet digital PCR (ddPCR) and normalized to miR-484. Group differences were evaluated by non-parametric tests, and odds ratios for BC were estimated using logistic regression models adjusted for established risk factors, with Bonferroni correction for multiple testing. Cases and controls were comparable at baseline. Among the candidates, lower circulating miR-181 levels showed a suggestive inverse association with BC risk in fully adjusted models, while lower Let7 levels showed only a non-significant, hypothesis-generating inverse trend that did not survive Bonferroni correction. No other miRNA displayed clear associations with BC risk. These findings, while preliminary, support further large-scale prospective investigations specifically designed to assess predictive performance and external validation. employing standardized pre-analytical and analytical protocols, repeated sampling, and independent replication/external validation to clarify the etiologic relevance and potential risk-prediction value of circulating miRNAs for BC. Full article
(This article belongs to the Section Molecular Oncology)
Show Figures

Figure 1

18 pages, 2160 KB  
Review
Relevance of Epstein-Barr Virus (EBV) miRNAs in EBV-Infected B Cells and B-Cell Lymphomas
by Nohora Juliana Rueda-Forero, Joost Kluiver, Marije Koning, Anke van den Berg and Arjan Diepstra
Cancers 2026, 18(6), 962; https://doi.org/10.3390/cancers18060962 - 16 Mar 2026
Viewed by 184
Abstract
Viral infection is a critical early event in Epstein–Barr virus (EBV)-positive B-cell lymphomas. While latent EBV proteins are known to promote cancer development, the role of EBV-encoded microRNAs (miRNAs) is not yet clear. These miRNAs are reported to regulate viral persistence, immune evasion, [...] Read more.
Viral infection is a critical early event in Epstein–Barr virus (EBV)-positive B-cell lymphomas. While latent EBV proteins are known to promote cancer development, the role of EBV-encoded microRNAs (miRNAs) is not yet clear. These miRNAs are reported to regulate viral persistence, immune evasion, B-cell survival, and growth. This review compiles evidence on the role of EBV miRNAs in B cells and B-cell lymphomas, including their known target genes, and their effects on cancer-related pathways. By combining profiling studies and results from laboratory models, we highlight how EBV miRNAs might contribute to lymphoma development. Overall, this review provides a comprehensive overview of the biology of EBV-positive B-cell lymphoma, and current knowledge supports a critical role for EBV miRNAs in B cell transformation. Full article
Show Figures

Graphical abstract

Back to TopTop