Sign in to use this feature.

Years

Between: -

Subjects

remove_circle_outline
remove_circle_outline
remove_circle_outline
remove_circle_outline
remove_circle_outline
remove_circle_outline
remove_circle_outline

Journals

Article Types

Countries / Regions

Search Results (30)

Search Parameters:
Keywords = maturity-onset diabetes of the young type 2

Order results
Result details
Results per page
Select all
Export citation of selected articles as:
18 pages, 931 KB  
Article
Rare BLK, CEL, KLF11, PDX1, and PAX4 Gene Variants in Russian Patients with Monogenic Diabetes: Clinical and Molecular Characterization
by Rita I. Khusainova, Ildar R. Minniakhmetov, Dmitry N. Laptev, Mariya P. Koltakova, Roman V. Deev, Bulat I. Yalaev, Yaroslav V. Dvoryanchikov, Elena A. Sechko and Natalia G. Mokrysheva
Biomedicines 2025, 13(10), 2452; https://doi.org/10.3390/biomedicines13102452 - 9 Oct 2025
Viewed by 646
Abstract
Background: Maturity-onset diabetes of the young (MODY) is a heterogeneous group of monogenic diabetes forms that are frequently misclassified as type 1 or type 2 diabetes due to overlapping phenotypic features. The true prevalence of MODY is likely substantially underestimated. As DNA-based diagnostics [...] Read more.
Background: Maturity-onset diabetes of the young (MODY) is a heterogeneous group of monogenic diabetes forms that are frequently misclassified as type 1 or type 2 diabetes due to overlapping phenotypic features. The true prevalence of MODY is likely substantially underestimated. As DNA-based diagnostics become increasingly accessible, an expanding number of novel genetic variants are being identified. Objectives: The aim of this study was to characterize the clinical and genetic features of patients carrying rare variants in the BLK, KLF11, PAX4, PDX1, and CEL genes, with attention to population-specific aspects, family history, and treatment outcomes. Methods: Targeted next-generation sequencing (NGS) using a custom-designed panel covering 27 genes implicated in MODY, neonatal diabetes, and related hereditary syndromes was performed on the Illumina NovaSeq 6000 platform (Illumina). Results: We identified 21 variants in five genes associated with rare MODY subtypes among 24 unrelated patients. MODY9 was diagnosed in two unrelated patients of Russian ethnicity harboring an identical heterozygous missense mutation in exon 5 of the PAX4 gene (HG38, chr7:127615049G>A, c.191C>T, p.Thr64Ile), which has not been previously described in patients with diabetes. MODY11 was diagnosed in a patient carrying the c.773-1G>A variant in the BLK gene. A patient with a de novo c.40_41dupGC (p.Val15Glnfs*41) variant in the KLF11 gene was clinically diagnosed with type 1 diabetes. Conclusion: Our findings expand the current understanding of rare MODY subtypes and contribute to the growing body of evidence on the spectrum and frequency of potentially pathogenic variants in BLK, CEL, KLF11, PDX1, and PAX4 genes across ethnically diverse populations worldwide. Full article
(This article belongs to the Section Endocrinology and Metabolism Research)
Show Figures

Figure 1

18 pages, 1782 KB  
Review
Monogenic Defects of Beta Cell Function: From Clinical Suspicion to Genetic Diagnosis and Management of Rare Types of Diabetes
by Anastasios Serbis, Evanthia Kantza, Ekaterini Siomou, Assimina Galli-Tsinopoulou, Christina Kanaka-Gantenbein and Stelios Tigas
Int. J. Mol. Sci. 2024, 25(19), 10501; https://doi.org/10.3390/ijms251910501 - 29 Sep 2024
Cited by 5 | Viewed by 3903
Abstract
Monogenic defects of beta cell function refer to a group of rare disorders that are characterized by early-onset diabetes mellitus due to a single gene mutation affecting insulin secretion. It accounts for up to 5% of all pediatric diabetes cases and includes transient [...] Read more.
Monogenic defects of beta cell function refer to a group of rare disorders that are characterized by early-onset diabetes mellitus due to a single gene mutation affecting insulin secretion. It accounts for up to 5% of all pediatric diabetes cases and includes transient or permanent neonatal diabetes, maturity-onset diabetes of the young (MODY), and various syndromes associated with diabetes. Causative mutations have been identified in genes regulating the development or function of the pancreatic beta cells responsible for normal insulin production and/or release. To date, more than 40 monogenic diabetes subtypes have been described, with those caused by mutations in HNF1A and GCK genes being the most prevalent. Despite being caused by a single gene mutation, each type of monogenic diabetes, especially MODY, can appear with various clinical phenotypes, even among members of the same family. This clinical heterogeneity, its rarity, and the fact that it shares some features with more common types of diabetes, can make the clinical diagnosis of monogenic diabetes rather challenging. Indeed, several cases of MODY or syndromic diabetes are accurately diagnosed in adulthood, after having been mislabeled as type 1 or type 2 diabetes. The recent widespread use of more reliable sequencing techniques has improved monogenic diabetes diagnosis, which is important to guide appropriate treatment and genetic counselling. The current review aims to summarize the latest knowledge on the clinical presentation, genetic confirmation, and therapeutic approach of the various forms of monogenic defects of beta cell function, using three imaginary clinical scenarios and highlighting clinical and laboratory features that can guide the clinician in reaching the correct diagnosis. Full article
(This article belongs to the Special Issue Diabetes: From Molecular Basis to Therapy)
Show Figures

Figure 1

17 pages, 1336 KB  
Article
The Importance of Molecular Genetic Testing for Precision Diagnostics, Management, and Genetic Counseling in MODY Patients
by Lăcrămioara Ionela Butnariu, Delia Andreia Bizim, Carmen Oltean, Cristina Rusu, Monica Cristina Pânzaru, Gabriela Păduraru, Nicoleta Gimiga, Gabriela Ghiga, Ștefana Maria Moisă, Elena Țarcă, Iuliana Magdalena Starcea, Setalia Popa and Laura Mihaela Trandafir
Int. J. Mol. Sci. 2024, 25(12), 6318; https://doi.org/10.3390/ijms25126318 - 7 Jun 2024
Cited by 2 | Viewed by 3551
Abstract
Maturity-onset diabetes of the young (MODY) is part of the heterogeneous group of monogenic diabetes (MD) characterized by the non-immune dysfunction of pancreatic β-cells. The diagnosis of MODY still remains a challenge for clinicians, with many cases being misdiagnosed as type 1 or [...] Read more.
Maturity-onset diabetes of the young (MODY) is part of the heterogeneous group of monogenic diabetes (MD) characterized by the non-immune dysfunction of pancreatic β-cells. The diagnosis of MODY still remains a challenge for clinicians, with many cases being misdiagnosed as type 1 or type 2 diabetes mellitus (T1DM/T2DM), and over 80% of cases remaining undiagnosed. With the introduction of modern technologies, important progress has been made in deciphering the molecular mechanisms and heterogeneous etiology of MD, including MODY. The aim of our study was to identify genetic variants associated with MODY in a group of patients with early-onset diabetes/prediabetes in whom a form of MD was clinically suspected. Genetic testing, based on next-generation sequencing (NGS) technology, was carried out either in a targeted manner, using gene panels for monogenic diabetes, or by analyzing the entire exome (whole-exome sequencing). GKC-MODY 2 was the most frequently detected variant, but rare forms of KCNJ11-MODY 13, specifically, HNF4A-MODY 1, were also identified. We have emphasized the importance of genetic testing for early diagnosis, MODY subtype differentiation, and genetic counseling. We presented the genotype–phenotype correlations, especially related to the clinical evolution and personalized therapy, also emphasizing the particularities of each patient in the family context. Full article
(This article belongs to the Special Issue Advances in Molecular Research of Diabetes Mellitus)
Show Figures

Figure 1

8 pages, 1808 KB  
Case Report
Diabetic Nephropathy, Retinopathy, and Functional Hypogonadism in a Patient with MODY10: A Case Report
by Rossana Ruiz-Urbaez, Mariela Viviana Villagómez-Estrada, Carlos Reyes-Silva, Darlyng Quishpe-López, David Males-Maldonado, Jorge Salazar-Vega and Enrique Gea-Izquierdo
Medicina 2024, 60(5), 830; https://doi.org/10.3390/medicina60050830 - 18 May 2024
Cited by 2 | Viewed by 2381
Abstract
(1) Background and objectives: Maturity-onset diabetes of the young (MODY) is a group of diabetes caused by gene defects related to insulin secretion. MODY1, MODY2, and MODY3 are the most common and account for approximately 80% of all cases. Other types are [...] Read more.
(1) Background and objectives: Maturity-onset diabetes of the young (MODY) is a group of diabetes caused by gene defects related to insulin secretion. MODY1, MODY2, and MODY3 are the most common and account for approximately 80% of all cases. Other types are relatively rare. This study describes the clinical, analytical, and genetic characteristics of a patient with MODY10, and diabetic nephropathy, retinopathy, and functional hypogonadism diagnosis. (2) Materials and methods: A clinical case was analyzed and whole exome generation sequencing (WES) was used to detect mutations related to a monogenic variant. (3) Results: A seventeen-year-old male patient, who was diagnosed with apparent type 1 diabetes at the age of eight was started with insulin therapy. He came to the emergency room with glycemic decompensation, facial, and lower limb edema. During his evaluation, he had near-nephrotic range proteinuria of 2902 mg/24 h, a kidney ultrasound showing mild pyelocalyceal dilation, proliferative diabetic retinopathy, and was also diagnosed with functional hypogonadotropic hypogonadism. These comorbidities improved with adequate glycemic control. WES showed missense variant c.94G>A (p.Gly32Ser) in the INS gene, according to Clinvar corresponding to MODY10. It was a “de novo” variant not reported in his parents. (4) Conclusions: Monogenic diabetes (MD) is rare and MODY10 is among the less frequent types. MODY should be suspected in patients with type 1 phenotype with negative autoimmunity even in the absence of a family history of diabetes. To the best of our knowledge, we present here the first patient with these phenotypic traits of MODY10 reported in Latin America. Full article
(This article belongs to the Section Endocrinology)
Show Figures

Figure 1

13 pages, 530 KB  
Article
Utility of Fasting C-Peptide for the Diagnostic Differentiation of Patients with Type 1, Type 2 Diabetes, MODY, and LADA
by Ricardo Alemán-Contreras, Rita A. Gómez-Díaz, Maura E. Noyola-García, Rafael Mondragón-González, Niels Wacher and Aldo Ferreira-Hermosillo
Life 2024, 14(5), 550; https://doi.org/10.3390/life14050550 - 25 Apr 2024
Cited by 4 | Viewed by 10343
Abstract
Background: The prevalence of obesity has increased in patients with type 1 diabetes (T1D) and latent autoimmune diabetes of the adult (LADA), limiting the use of clinical features such as the body mass index for its differentiation with type 2 diabetes (T2D). Additionally, [...] Read more.
Background: The prevalence of obesity has increased in patients with type 1 diabetes (T1D) and latent autoimmune diabetes of the adult (LADA), limiting the use of clinical features such as the body mass index for its differentiation with type 2 diabetes (T2D). Additionally, some patients with maturity-onset diabetes of the young (MODY) or LADA are misdiagnosed as having T2D. The evaluation of autoantibodies and genetic testing are not fully available. We aimed to evaluate the utility of a widely available and less expensive diagnostic tool such as C-peptide to differentiate between T1D, T2D, MODY, and LADA. Methods: Our study included 38 patients with T1D, 49 with T2D, 13 with MODY, and 61 with LADA. We recorded anthropometric measurements, biochemical profiles, and antidiabetic treatment and determined C-peptide, anti-GAD65, and anti-IA2 antibodies. Results: C-peptide concentration differed significantly among populations (T1D: 0.2 ng/mL; T2D: 2.4 ng/mL; MODY: 1.14 ng/mL; LADA: 1.87 ng/mL). Through a ROC curve, we observed that the C-peptide cut-off point of 0.95 ng/mL allows differentiation between T1D and T2D (sensitivity 82%, specificity 77%); 0.82 ng/mL between T1D and LADA (sensitivity 82%, specificity 77%); and 1.65 ng/mL between T2D and MODY (sensitivity 72%, specificity 72%). Conclusions: C-peptide is useful for the diagnostic differentiation of patients with type 1, type 2 diabetes, MODY, and LADA. Full article
Show Figures

Figure 1

24 pages, 2446 KB  
Article
Molecular Dynamics Simulation of Kir6.2 Variants Reveals Potential Association with Diabetes Mellitus
by Mohamed E. Elangeeb, Imadeldin Elfaki, Ali M. S. Eleragi, Elsadig Mohamed Ahmed, Rashid Mir, Salem M. Alzahrani, Ruqaiah I. Bedaiwi, Zeyad M. Alharbi, Mohammad Muzaffar Mir, Mohammad Rehan Ajmal, Faris Jamal Tayeb and Jameel Barnawi
Molecules 2024, 29(8), 1904; https://doi.org/10.3390/molecules29081904 - 22 Apr 2024
Cited by 8 | Viewed by 3070
Abstract
Diabetes mellitus (DM) represents a problem for the healthcare system worldwide. DM has very serious complications such as blindness, kidney failure, and cardiovascular disease. In addition to the very bad socioeconomic impacts, it influences patients and their families and communities. The global costs [...] Read more.
Diabetes mellitus (DM) represents a problem for the healthcare system worldwide. DM has very serious complications such as blindness, kidney failure, and cardiovascular disease. In addition to the very bad socioeconomic impacts, it influences patients and their families and communities. The global costs of DM and its complications are huge and expected to rise by the year 2030. DM is caused by genetic and environmental risk factors. Genetic testing will aid in early diagnosis and identification of susceptible individuals or populations using ATP-sensitive potassium (KATP) channels present in different tissues such as the pancreas, myocardium, myocytes, and nervous tissues. The channels respond to different concentrations of blood sugar, stimulation by hormones, or ischemic conditions. In pancreatic cells, they regulate the secretion of insulin and glucagon. Mutations in the KCNJ11 gene that encodes the Kir6.2 protein (a major constituent of KATP channels) were reported to be associated with Type 2 DM, neonatal diabetes mellitus (NDM), and maturity-onset diabetes of the young (MODY). Kir6.2 harbors binding sites for ATP and phosphatidylinositol 4,5-diphosphate (PIP2). The ATP inhibits the KATP channel, while the (PIP2) activates it. A Kir6.2 mutation at tyrosine330 (Y330) was demonstrated to reduce ATP inhibition and predisposes to NDM. In this study, we examined the effect of mutations on the Kir6.2 structure using bioinformatics tools and molecular dynamic simulations (SIFT, PolyPhen, SNAP2, PANTHER, PhD&SNP, SNP&Go, I-Mutant, MuPro, MutPred, ConSurf, HOPE, and GROMACS). Our results indicated that M199R, R201H, R206H, and Y330H mutations influence Kir6.2 structure and function and therefore may cause DM. We conclude that MD simulations are useful techniques to predict the effects of mutations on protein structure. In addition, the M199R, R201H, R206H, and Y330H variant in the Kir6.2 protein may be associated with DM. These results require further verification in protein–protein interactions, Kir6.2 function, and case-control studies. Full article
(This article belongs to the Special Issue Molecular Dynamics Simulations of Biomacromolecules)
Show Figures

Figure 1

7 pages, 592 KB  
Case Report
A Case of Chromosome 17q12 Deletion Syndrome with Type 2 Mayer–Rokitansky–Küster–Hauser Syndrome and Maturity-Onset Diabetes of the Young Type 5
by Rosie Lee, Jung Eun Choi, Eunji Mun, Kyung hee Kim, Sun Ah Choi and Hae Soon Kim
Children 2024, 11(4), 404; https://doi.org/10.3390/children11040404 - 28 Mar 2024
Cited by 2 | Viewed by 2741
Abstract
Chromosome 17q12 deletion syndrome (OMIM #614527) is a rare genetic disorder associated with a heterozygous 1.4–1.5 Mb deletion at chromosome 17q12, leading to a spectrum of clinical manifestations, including kidney abnormalities, neurodevelopmental delay, maturity-onset diabetes of the young type 5 (MODY5), and Mayer–Rokitansky–Küster–Hauser [...] Read more.
Chromosome 17q12 deletion syndrome (OMIM #614527) is a rare genetic disorder associated with a heterozygous 1.4–1.5 Mb deletion at chromosome 17q12, leading to a spectrum of clinical manifestations, including kidney abnormalities, neurodevelopmental delay, maturity-onset diabetes of the young type 5 (MODY5), and Mayer–Rokitansky–Küster–Hauser (MRKH) syndrome. We present the case of a 14-year-old Korean female diagnosed with chromosome 17q12 deletion syndrome, confirmed by chromosomal microarray analysis. The patient exhibited MODY5 with pancreatic agenesis, MRKH syndrome, dysmorphic facial features, developmental delay, kidney rotation anomaly, portal vein thrombosis with liver hypoplasia, short stature, and scoliosis. Management involved the initiation of multiple daily insulin injections for diabetes control, gynecological evaluation for MRKH syndrome, and multidisciplinary care for associated complications. This case highlights the complexity and varied organ involvement in chromosome 17q12 deletion syndrome. A comprehensive and multidisciplinary approach is crucial for the management of affected individuals, including regular monitoring, tailored interventions across various medical specialties, and providing psychosocial support. Full article
(This article belongs to the Section Pediatric Endocrinology & Diabetes)
Show Figures

Figure 1

13 pages, 1739 KB  
Article
Glucokinase Variant Proteins Are Resistant to Fasting-Induced Uridine Diphosphate Glucose-Dependent Degradation in Maturity-Onset Diabetes of the Young Type 2 Patients
by Jaeyong Cho, Yukio Horikawa, Yuki Oiwa, Kazuyoshi Hosomichi, Daisuke Yabe and Takeshi Imai
Int. J. Mol. Sci. 2023, 24(21), 15842; https://doi.org/10.3390/ijms242115842 - 31 Oct 2023
Cited by 1 | Viewed by 3044
Abstract
We previously reported that glucokinase undergoes ubiquitination and subsequent degradation, a process mediated by cereblon, particularly in the presence of uridine diphosphate glucose (UDP-glucose). In this context, we hereby present evidence showcasing the resilience of variant glucokinase proteins of maturity-onset diabetes of the [...] Read more.
We previously reported that glucokinase undergoes ubiquitination and subsequent degradation, a process mediated by cereblon, particularly in the presence of uridine diphosphate glucose (UDP-glucose). In this context, we hereby present evidence showcasing the resilience of variant glucokinase proteins of maturity-onset diabetes of the young type 2 (MODY2) against degradation and, concomitantly, their influence on insulin secretion, both in cell lines and in the afflicted MODY2 patient. Hence, glucose-1-phodphate promotes UDP-glucose production by UDP-glucose pyrophosphorylase 2; consequently, UDP-glucose-dependent glucokinase degradation may occur during fasting. Next, we analyzed glucokinase variant proteins from MODY2 or persistent hyperinsulinemic hypoglycemia in infancy (PHHI). Among the eleven MODY2 glucokinase-mutated proteins tested, those with a lower glucose-binding affinity exhibited resistance to UDP-glucose-dependent degradation. Conversely, the glucokinaseA456V-mutated protein from PHHI had a higher glucose affinity and was sensitive to UDP-glucose-dependent degradation. Furthermore, in vitro studies involving UDP-glucose-dependent glucokinase variant proteins and insulin secretion during fasting in Japanese MODY2 patients revealed a strong correlation and a higher coefficient of determination. This suggests that UDP-glucose-dependent glucokinase degradation plays a significant role in the pathogenesis of glucose-homeostasis-related hereditary diseases, such as MODY2 and PHHI. Full article
(This article belongs to the Special Issue 25th Anniversary of IJMS: Advances in Biochemistry)
Show Figures

Graphical abstract

17 pages, 1470 KB  
Article
Comprehensive Molecular Evaluation of HNF-1 Alpha, miR-27a, and miR-146 Gene Variants and Their Link with Predisposition and Progression in Type 2 Diabetes Patients
by Rashid Mir, Imadeldin Elfaki, M. E. Elangeeb, Mamdoh S. Moawadh, Faris Jamal Tayeb, Jameel Barnawi, Ibrahim Altedlawi Albalawi, Amnah A. Alharbi, Marwan H. Alhelali and Basim S. O. Alsaedi
J. Pers. Med. 2023, 13(8), 1270; https://doi.org/10.3390/jpm13081270 - 17 Aug 2023
Cited by 5 | Viewed by 2649
Abstract
Background: Type 2 diabetes (T2D) is a metabolic condition induced by insulin resistance and pancreatic beta cell dysfunction. MicroRNAs (miRNAs) have biological significance because they regulate processes such as the molecular signaling pathways involved in the pathophysiology of diabetes mellitus. The hepatocyte nuclear [...] Read more.
Background: Type 2 diabetes (T2D) is a metabolic condition induced by insulin resistance and pancreatic beta cell dysfunction. MicroRNAs (miRNAs) have biological significance because they regulate processes such as the molecular signaling pathways involved in the pathophysiology of diabetes mellitus. The hepatocyte nuclear factor-1 alpha (HNF-1 alpha) is a transcription factor found in hepatocytes and the pancreas. Mutations in the HNF-1 alpha gene were reportedly associated with maturity-onset diabetes of the young (MODY). The objective of the present study was to examine the associations between MiR-27a, MiR-146, and HNF-1 alpha single-nucleotide variations (SNVs) with T2D risk in the Saudi population. Methodology: We evaluated the association of SNVs of miR-27a rs895819 A>G, 146a-rs2910164 C>G, and HNF-1 alpha rs1169288 G>T (I27L) with the risk of T2D in Saudi patients with the Amplification Refractory Mutation System PCR (ARMS-PCR). For the miR-27a SNVs, we used 115 cases (82 males, 33 females) and 117 matched healthy controls (HCs); for the Mir-146 SNVs, we used 103 cases (70 males, 33 females) and 108 matched HCs; and for the HNF-1 alpha, we employed 110 patients (80 males, 30 females) and 110 HCs. The blood biochemistry of the participants was essayed using commercial kits, and the methods of statistical analysis used were the Chi-square test, the Fisher exact test, and a multivariate analysis based on logistic regression, like the odds ratio (OD) and risk ratio (RR), with 95% confidence intervals (CIs). Results: The MiR-27a rs895819 AG genotype was linked to increased T2D susceptibility, with OR = 2.01 and p-value = 0.011, and the miR-146 rs2910164 CG genotype and C allele were linked to an elevated risk of T2D, with OR = 2.75, p-value < 0.0016, OR = 1.77, and p-value = 0.004. The results also showed that the GT genotype and T allele of the HNF-1 alpha (rs1169288) G>T is linked to T2D, with OR = 2.18, p-value = 0.0061, and 1.77, p-value = 0.0059. Conclusions: The SNVs in miR-27a, miR-146, and HNF-1 alpha can be potential loci for T2D risk. The limitations of this study include the relatively small sample size and the fact that it was a cross-sectional study. To our knowledge, this is the first study to highlight the association between miR-27a, miR-146, and HNF-1 alpha SNVs and the risk of T2D in the Saudi population. Future large-scale case–control studies, as well as studies on the functions of the proteins and protein interaction studies for HNF-1 alpha, are required to verify our findings. Furthermore, these findings can be used for the identification and stratification of at-risk populations via genetic testing for T2D-prevention strategies. Full article
(This article belongs to the Special Issue Biomarkers for Inflammatory and Metabolic Disorders)
Show Figures

Figure 1

8 pages, 663 KB  
Communication
Role of HNFA1 Gene Variants in Pancreatic Beta Cells Function and Glycaemic Control in Young Individuals with Type 1 Diabetes
by Antonietta Robino, Gianluca Tornese, Davide Tinti, Klemen Dovc, Valeria Castorani, Andrea Conti, Roberto Franceschi, Ivana Rabbone, Riccardo Bonfanti, Tadej Battelino and Eulalia Catamo
Biomedicines 2023, 11(7), 1951; https://doi.org/10.3390/biomedicines11071951 - 10 Jul 2023
Cited by 1 | Viewed by 2178
Abstract
The HNF1A transcription factor, implicated in the regulation of pancreatic beta cells, as well as in glucose and lipid metabolism, is responsible for type 3 maturity-onset diabetes of the young (MODY3). HNF1A is also involved in increased susceptibility to polygenic forms of diabetes, [...] Read more.
The HNF1A transcription factor, implicated in the regulation of pancreatic beta cells, as well as in glucose and lipid metabolism, is responsible for type 3 maturity-onset diabetes of the young (MODY3). HNF1A is also involved in increased susceptibility to polygenic forms of diabetes, such as type 2 diabetes (T2D) and gestational diabetes (GD), while its possible role in type 1 diabetes (T1D) is not known. In this study, 277 children and adolescents with T1D and 140 healthy controls were recruited. The following SNPs in HNF1A gene were selected: rs1169286, rs1169288, rs7979478, and rs2259816. Through linear or logistic regression analysis, we analyzed their association with T1D susceptibility and related clinical traits, such as insulin dose-adjusted glycated hemoglobin A1c (IDAA1c) and glycated hemoglobin (HbA1c). We found that rs1169286 was associated with IDAA1c and HbA1c values (p-value = 0.0027 and p-value = 0.0075, respectively), while rs1169288 was associated with IDAA1c (p-value = 0.0081). No association between HNF1A SNPs and T1D development emerged. In conclusion, our findings suggest for the first time that HNF1A variants may be a risk factor for beta cell function and glycaemic control in T1D individuals. Full article
Show Figures

Figure 1

10 pages, 277 KB  
Article
Analysis of Corneal Deformation in Paediatric Patients Affected by Maturity Onset Diabetes of the Young Type 2
by Michele Lanza, Enza Mozzillo, Rosa Boccia, Ludovica Fedi, Francesca Di Candia, Nadia Tinto, Paolo Melillo, Francesca Simonelli and Adriana Franzese
Diagnostics 2023, 13(8), 1500; https://doi.org/10.3390/diagnostics13081500 - 21 Apr 2023
Viewed by 2242
Abstract
Background: To evaluate corneal deformation in Maturity Onset Diabetes of the Young type 2 (MODY2), paediatric subjects were analysed using a Scheimpflug-based device. The purpose of this analysis was to find new biomarkers for MODY2 disease and to gain a better understanding of [...] Read more.
Background: To evaluate corneal deformation in Maturity Onset Diabetes of the Young type 2 (MODY2), paediatric subjects were analysed using a Scheimpflug-based device. The purpose of this analysis was to find new biomarkers for MODY2 disease and to gain a better understanding of the pathogenesis of the disease. Methods: A total of 15 patients with genetic and metabolic diagnoses of MODY2 (mean age 12.8 ± 5.66 years) and 15 age-matched healthy subjects were included. The biochemical and anthropometric data of MODY2 patients were collected from clinical records, and a complete ophthalmic check with a Pentacam HR EM-3000 Specular Microscope and Corvis ST devices was performed in both groups. Results: Highest concavity (HC) deflection length, Applanation 1 (A1) deflection amplitude, and A1 deflection area showed significantly lower values in MODY2 patients compared to healthy subjects. A significant positive correlation was observed between Body Mass Index (BMI) and HC deflection area and between waist circumference (WC) and the following parameters: maximum deformation amplitude, HC deformation amplitude, and HC deflection area. The glycosylated hemoglobin level (HbA1c) showed a significant positive correlation with Applanation 2 time and HC time. Conclusions: The obtained results show, for the first time, differences regarding corneal distortion features in the MODY2 population compared with healthy eyes. Full article
(This article belongs to the Section Medical Imaging and Theranostics)
15 pages, 7578 KB  
Article
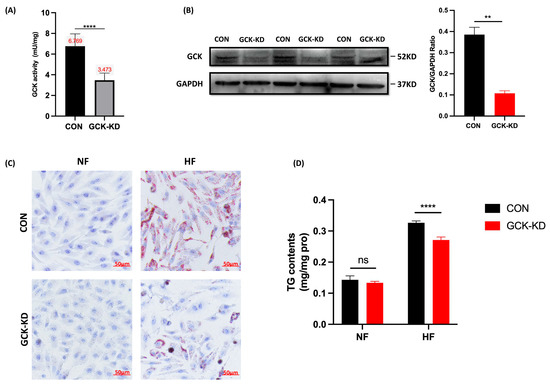
Glucokinase Inactivation Ameliorates Lipid Accumulation and Exerts Favorable Effects on Lipid Metabolism in Hepatocytes
by Ziyan Xie, Ting Xie, Jieying Liu, Qian Zhang and Xinhua Xiao
Int. J. Mol. Sci. 2023, 24(5), 4315; https://doi.org/10.3390/ijms24054315 - 21 Feb 2023
Cited by 7 | Viewed by 3146
Abstract
Glucokinase-maturity onset diabetes of the young (GCK-MODY) is a kind of rare diabetes with low incidence of vascular complications caused by GCK gene inactivation. This study aimed to investigate the effects of GCK inactivation on hepatic lipid metabolism and inflammation, providing evidence for [...] Read more.
Glucokinase-maturity onset diabetes of the young (GCK-MODY) is a kind of rare diabetes with low incidence of vascular complications caused by GCK gene inactivation. This study aimed to investigate the effects of GCK inactivation on hepatic lipid metabolism and inflammation, providing evidence for the cardioprotective mechanism in GCK-MODY. We enrolled GCK-MODY, type 1 and 2 diabetes patients to analyze their lipid profiles, and found that GCK-MODY individuals exhibited cardioprotective lipid profile with lower triacylglycerol and elevated HDL-c. To further explore the effects of GCK inactivation on hepatic lipid metabolism, GCK knockdown HepG2 and AML-12 cell models were established, and in vitro studies showed that GCK knockdown alleviated lipid accumulation and decreased the expression of inflammation-related genes under fatty acid treatment. Lipidomic analysis indicated that the partial inhibition of GCK altered the levels of several lipid species with decreased saturated fatty acids and glycerolipids including triacylglycerol and diacylglycerol, and increased phosphatidylcholine in HepG2 cells. The hepatic lipid metabolism altered by GCK inactivation was regulated by the enzymes involved in de novo lipogenesis, lipolysis, fatty acid β-oxidation and the Kennedy pathway. Finally, we concluded that partial inactivation of GCK exhibited beneficial effects in hepatic lipid metabolism and inflammation, which potentially underlies the protective lipid profile and low cardiovascular risks in GCK-MODY patients. Full article
(This article belongs to the Section Molecular Endocrinology and Metabolism)
Show Figures

Figure 1

7 pages, 404 KB  
Communication
“Pesto” Mutation: Phenotypic and Genotypic Characteristics of Eight GCK/MODY Ligurian Patients
by Alessandro Salina, Marta Bassi, Concetta Aloi, Marina Francesca Strati, Renata Bocciardi, Giuseppe d’Annunzio, Mohamad Maghnie and Nicola Minuto
Int. J. Mol. Sci. 2023, 24(4), 4034; https://doi.org/10.3390/ijms24044034 - 17 Feb 2023
Cited by 2 | Viewed by 2375
Abstract
Maturity Onset Diabetes of the Young (MODY) is a monogenic form of diabetes mellitus (DM) that accounts for around 2–5% of all types of diabetes. Autosomal dominant inheritance in pathogenic variations of 14 genes related to β-cell functions can lead to monogenic types [...] Read more.
Maturity Onset Diabetes of the Young (MODY) is a monogenic form of diabetes mellitus (DM) that accounts for around 2–5% of all types of diabetes. Autosomal dominant inheritance in pathogenic variations of 14 genes related to β-cell functions can lead to monogenic types of diabetes. In Italy, GCK/MODY is the most frequent form and it is caused by mutations of the glucokinase (GCK). Patients with GCK/MODY usually have stable mild fasting hyperglycaemia with mildly elevated HbA1c levels and rarely need pharmacological treatment. Molecular analysis of the GCK coding exons was carried out by Sanger sequencing in eight Italian patients. All the probands were found to be heterozygous carriers of a pathogenic gross insertion/deletion c.1279_1358delinsTTACA; p.Ser426_Ala454delinsLeuGln. It was previously described for the first time by our group in a large cohort of Italian GCK/MODY patients. The higher levels of HbA1c (6.57% vs. 6.1%), and the higher percentage of patients requiring insulin therapy (25% vs. 2%) compared to the previously studied Italian patients with GCK/MODY, suggest that the mutation discovered could be responsible for a clinically worse form of GCK/MODY. Moreover, as all the patients carrying this variant share an origin from the same geographic area (Liguria), we postulate a possible founder effect and we propose to name it the “pesto” mutation. Full article
(This article belongs to the Special Issue Diabetes: Molecular Mechanisms)
Show Figures

Figure 1

11 pages, 798 KB  
Article
The Mutation Spectrum of Rare Variants in the Gene of Adenosine Triphosphate (ATP)-Binding Cassette Subfamily C Member 8 in Patients with a MODY Phenotype in Western Siberia
by Dinara Ivanoshchuk, Elena Shakhtshneider, Svetlana Mikhailova, Alla Ovsyannikova, Oksana Rymar, Emil Valeeva, Pavel Orlov and Mikhail Voevoda
J. Pers. Med. 2023, 13(2), 172; https://doi.org/10.3390/jpm13020172 - 19 Jan 2023
Cited by 5 | Viewed by 2766
Abstract
During differential diagnosis of diabetes mellitus, the greatest difficulties are encountered with young patients because various types of diabetes can manifest themselves in this age group (type 1, type 2, and monogenic types of diabetes mellitus, including maturity-onset diabetes of the young (MODY)). [...] Read more.
During differential diagnosis of diabetes mellitus, the greatest difficulties are encountered with young patients because various types of diabetes can manifest themselves in this age group (type 1, type 2, and monogenic types of diabetes mellitus, including maturity-onset diabetes of the young (MODY)). The MODY phenotype is associated with gene mutations leading to pancreatic-β-cell dysfunction. Using next-generation sequencing technology, targeted sequencing of coding regions and adjacent splicing sites of MODY-associated genes (HNF4A, GCK, HNF1A, PDX1, HNF1B, NEUROD1, KLF11, CEL, PAX4, INS, BLK, KCNJ11, ABCC8, and APPL1) was carried out in 285 probands. Previously reported missense variants c.970G>A (p.Val324Met) and c.1562G>A (p.Arg521Gln) in the ABCC8 gene were found once each in different probands. Variant c.1562G>A (p.Arg521Gln) in ABCC8 was detected in a compound heterozygous state with a pathogenic variant of the HNF1A gene in a diabetes patient and his mother. Novel frameshift mutation c.4609_4610insC (p.His1537ProfsTer22) in this gene was found in one patient. All these variants were detected in available family members of the patients and cosegregated with diabetes mellitus. Thus, next-generation sequencing of MODY-associated genes is an important step in the diagnosis of rare MODY subtypes. Full article
Show Figures

Figure 1

13 pages, 1269 KB  
Article
The Genetic Spectrum of Maturity-Onset Diabetes of the Young (MODY) in Qatar, a Population-Based Study
by Asma A. Elashi, Salman M. Toor, Ilhame Diboun, Yasser Al-Sarraj, Shahrad Taheri, Karsten Suhre, Abdul Badi Abou-Samra and Omar M. E. Albagha
Int. J. Mol. Sci. 2023, 24(1), 130; https://doi.org/10.3390/ijms24010130 - 21 Dec 2022
Cited by 12 | Viewed by 6802
Abstract
Maturity-onset diabetes of the young (MODY) is a rare monogenic form of diabetes mellitus. In this study, we estimated the prevalence and genetic spectrum of MODY in the Middle Eastern population of Qatar using whole-genome sequencing (WGS) of 14,364 subjects from the population-based [...] Read more.
Maturity-onset diabetes of the young (MODY) is a rare monogenic form of diabetes mellitus. In this study, we estimated the prevalence and genetic spectrum of MODY in the Middle Eastern population of Qatar using whole-genome sequencing (WGS) of 14,364 subjects from the population-based Qatar biobank (QBB) cohort. We focused our investigations on 14 previously identified genes ascribed to the cause of MODY and two potentially novel MODY-causing genes, RFX6 and NKX6-1. Genetic variations within the 16 MODY-related genes were assessed for their pathogenicity to identify disease-causing mutations. Analysis of QBB phenotype data revealed 72 subjects (0.5%) with type 1 diabetes, 2915 subjects (20.3%) with type 2 diabetes and 11,377 (79.2%) without diabetes. We identified 22 mutations in 67 subjects that were previously reported in the Human Genetic Mutation Database (HGMD) as disease-causing (DM) or likely disease causing (DM?) for MODY. We also identified 28 potentially novel MODY-causing mutations, predicted to be among the top 1% most deleterious mutations in the human genome, which showed complete (100%) disease penetrance in 34 subjects. Overall, we estimated that MODY accounts for around 2.2–3.4% of diabetes patients in Qatar. This is the first population-based study to determine the genetic spectrum and estimate the prevalence of MODY in the Middle East. Further research to characterize the newly identified mutations is warranted. Full article
(This article belongs to the Special Issue Diabetes: Molecular Mechanisms)
Show Figures

Figure 1

Back to TopTop