Sign in to use this feature.

Years

Between: -

Subjects

remove_circle_outline
remove_circle_outline
remove_circle_outline
remove_circle_outline
remove_circle_outline
remove_circle_outline
remove_circle_outline
remove_circle_outline
remove_circle_outline

Journals

remove_circle_outline
remove_circle_outline
remove_circle_outline
remove_circle_outline
remove_circle_outline
remove_circle_outline
remove_circle_outline
remove_circle_outline
remove_circle_outline
remove_circle_outline
remove_circle_outline
remove_circle_outline
remove_circle_outline
remove_circle_outline
remove_circle_outline

Article Types

Countries / Regions

remove_circle_outline
remove_circle_outline
remove_circle_outline
remove_circle_outline
remove_circle_outline
remove_circle_outline

Search Results (2,037)

Search Parameters:
Keywords = marker density

Order results
Result details
Results per page
Select all
Export citation of selected articles as:
13 pages, 667 KB  
Article
A Significantly Higher Glucose Concentration in Plasma Collected with Glycolytic Inhibitors than in Serum: Impact of Insulin Resistance
by Akihiro Yoshida, Takumi Nagasawa, Madoka Inoue, Suguru Hiramoto, Fumitaka Murakami, Mari Hashimoto, Sakura Motoki, Mayumi Nishiyama, Katsuhiko Tsunekawa and Takao Kimura
Nutrients 2026, 18(5), 813; https://doi.org/10.3390/nu18050813 (registering DOI) - 2 Mar 2026
Abstract
Objectives: This study aimed to identify factors influencing the magnitude of the difference between plasma glucose concentration (Glu(P)) and serum glucose concentration (Glu(S)). Methods: A total of 333 healthy Japanese adults aged 22–29 years (212 males and 121 females) were enrolled. [...] Read more.
Objectives: This study aimed to identify factors influencing the magnitude of the difference between plasma glucose concentration (Glu(P)) and serum glucose concentration (Glu(S)). Methods: A total of 333 healthy Japanese adults aged 22–29 years (212 males and 121 females) were enrolled. Plasma samples were collected using glycolytic inhibitors, whereas serum samples were obtained without glycolytic inhibitors and kept at room temperature. Glu(P) and Glu(S) were measured and compared. Results: The median difference between Glu(P) and Glu(S), defined as Glu(P-S), was 4 mg/dL across all participants, with no gender-related differences. A strong positive correlation was observed between Glu(P) and Glu(S). Glu(P-S) was positively correlated with body mass index, Glu(P), triglyceride–glucose index, white blood cell count, serum sodium, magnesium, and zinc levels. In contrast, Glu(P-S) was negatively correlated with Glu(S), hemoglobin A1c (HbA1c), homeostasis model assessment of beta-cell function, and high-density lipoprotein cholesterol (HDL-C). Multiple regression analysis demonstrated that HDL-C and HbA1c were independent determinants of Glu(P-S) in the overall cohort. Among females, HDL-C, triglyceride, low-density lipoprotein cholesterol, ferritin, and C-reactive protein independently influenced Glu(P-S), whereas no independent determinants were identified in males. Conclusions: Plasma glucose concentrations measured with glycolytic inhibitors were significantly higher than serum glucose concentrations measured without inhibitors at room temperature. The magnitude of Glu(P-S) appears to be associated with markers of insulin resistance, particularly HDL-C levels. Full article
(This article belongs to the Section Nutrition and Metabolism)
17 pages, 12247 KB  
Article
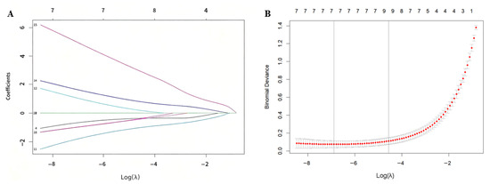
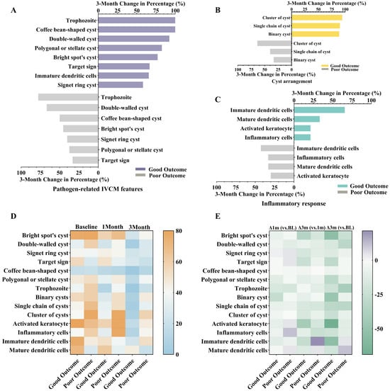
In Vivo Confocal Microscopy as a Prognostic Indicator in Acanthamoeba Keratitis: Insights from a Retrospective Study
by Yiping Han, Yuan Wei, Qiankun Chen, Jinding Pang, Qingquan Shi and Qingfeng Liang
Pathogens 2026, 15(3), 262; https://doi.org/10.3390/pathogens15030262 - 2 Mar 2026
Abstract
Background: To assess longitudinal changes in the in vivo confocal microscopy (IVCM) features during Acanthamoeba keratitis (AK) treatment and develop a prognostic model. Methods: This retrospective study included 59 AK patients who underwent IVCM at baseline and 1 and 3 months. Fourteen morphological [...] Read more.
Background: To assess longitudinal changes in the in vivo confocal microscopy (IVCM) features during Acanthamoeba keratitis (AK) treatment and develop a prognostic model. Methods: This retrospective study included 59 AK patients who underwent IVCM at baseline and 1 and 3 months. Fourteen morphological features covering pathogen-related characteristics, cyst arrangement patterns, and inflammatory markers were compared between good and poor prognosis groups, which were defined based on clinical outcomes including corneal perforation, the need for therapeutic keratoplasty, or final best-corrected visual acuity (BCVA) ≤ 0.05. Prognostic modeling was performed exclusively using baseline IVCM features and applied univariable and Firth-corrected multivariable logistic regression with collinearity assessment and clinical filtering, followed by 5-fold cross-validation. Results: Among 59 AK patients, 45 (76.3%) had a good prognosis and 14 (23.7%) had a poor prognosis. Poor prognosis eyes showed a higher prevalence of double-walled cysts, trophozoites, and clustered cysts, along with higher cyst density and deeper stromal invasion. In contrast, good-prognosis eyes had more target-like cysts, immature dendritic cells, and mature dendritic cells. Clustered cysts independently predicted poor prognosis (OR = 2.98), whereas target-like cysts (OR = 0.26) and mature dendritic cells (OR = 0.37) were protective (AUC = 0.883; all p < 0.05). Conclusions: IVCM provides a quantitative tool for early outcome prediction and individualized management. Higher cyst burden, clustered cysts, and persistent stromal involvement indicated poorer prognosis, whereas target-like cysts and mature dendritic cells indicated better prognosis. Full article
(This article belongs to the Section Parasitic Pathogens)
Show Figures

Figure 1

25 pages, 7958 KB  
Article
Integrated Sensory and Immune Cell Organization in the Lip Skin of the Goldfish (Carassius auratus, Linnaeus, 1758)
by Hailah M. Almohaimeed, Giacomo Zaccone, Marco Albano, Jorge M. O. Fernandes, Ahmed Ibrahim, Doaa Mokhtar, Manal T. Hussein, Nashmiah S. Alshammari, Tabinda Hasan and Abdelraheim Attaai
Animals 2026, 16(5), 764; https://doi.org/10.3390/ani16050764 (registering DOI) - 1 Mar 2026
Abstract
This study examines the histological, ultrastructural, and immunohistochemical features of the lip skin of the goldfish (Carassius auratus, Linnaeus, 1758), a sensory-rich region that plays an essential role in feeding and environmental perception. Our findings highlight the coexistence and close association [...] Read more.
This study examines the histological, ultrastructural, and immunohistochemical features of the lip skin of the goldfish (Carassius auratus, Linnaeus, 1758), a sensory-rich region that plays an essential role in feeding and environmental perception. Our findings highlight the coexistence and close association of immune, epithelial, and sensory cells within the epidermis and dermis. For the first time in goldfish, intraepidermal macrophages, eosinophilic granular cells, rodlet cells, Merkel cells, and several specialized sensory structures—neuromasts, taste buds, and tuberous-like sensory units—were simultaneously identified within the same integumentary field. Quantitative morphometry demonstrated a high density of eosinophilic granular cells, rodlet cells, and neuromasts per unit epithelial area, reinforcing the functional specialization of the goldfish lip as a sensory–immune interface. Immunohistochemical markers (CK20, S100, CD68, CD64, CD117, and E-cadherin) were applied as complementary tools to describe phenotypic labeling patterns. These findings are interpreted cautiously as supportive evidence consistent with epithelial, neural-associated, stromal, and immune cell distributions observed morphologically. Transmission electron microscopy further uncovered fine structural details such as synapse-like contacts in taste buds and Merkel cells, dense-core granules in eosinophilic granular cells, and telocyte–nerve fiber associations in the dermis. By integrating cellular, structural, and immunohistochemical perspectives, this study provides a novel descriptive reference for the goldfish lip skin as a region characterized by the close spatial association of sensory and immune-related elements, underscoring its value as a model for vertebrate cutaneous biology and neuroimmunology. Full article
Show Figures

Figure 1

16 pages, 1734 KB  
Article
Expression of IFN-γ, TNF-α and Interleukins in the Nasopharyngeal Cells and Mononuclear Cells of Mexican Patients with Influenza or SARS-CoV-2
by María F. González-Delgado, Alberto González-Zamora, José J. Alba-Romero, Edgar H. Olivas-Calderón and Rebeca Pérez-Morales
COVID 2026, 6(3), 38; https://doi.org/10.3390/covid6030038 (registering DOI) - 28 Feb 2026
Viewed by 31
Abstract
Respiratory viral infections such as influenza and SARS-CoV-2 induce complex immune responses characterized by dysregulated cytokine production, which may influence disease severity and lead to post-infection immunometabolic alterations. However, comparative data on local epithelial and systemic immune responses during acute infection and recovery [...] Read more.
Respiratory viral infections such as influenza and SARS-CoV-2 induce complex immune responses characterized by dysregulated cytokine production, which may influence disease severity and lead to post-infection immunometabolic alterations. However, comparative data on local epithelial and systemic immune responses during acute infection and recovery remain limited. Objective: To evaluate the expression of IFN-γ, TNF-α, and interleukins IL-2, IL-4, IL-6, and IL-10 in nasopharyngeal epithelial cells from patients with influenza and SARS-CoV-2 infection, as well as in peripheral blood mononuclear cells (PBMCs) from individuals who recovered from COVID-19. Methods: A total of 120 participants were distributed into four groups (control, influenza, asymptomatic SARS-CoV-2 infection, and symptomatic COVID-19; n = 30 per group), in addition to 90 individuals who had recovered from COVID-19. COVID-19 and influenza diagnoses were established by the treating physician based on clinical presentation and confirmed by RT–qPCR. Cytokine gene expression was quantified by real-time PCR, and hematological and biochemical parameters were measured using automated analyzers. Results: The asymptomatic SARS-CoV-2 group showed significantly increased expression of IFN-γ (p = 0.0001), TNF-α (p = 0.0007), and IL-4 (p = 0.01). Individuals who recovered from COVID-19 exhibited elevated erythrocyte and leukocyte counts, along with increased glucose, glycated hemoglobin, triglycerides, and very-low-density lipoprotein levels, while no significant alterations in liver function markers were observed. Conclusions:Influenza and SARS-CoV-2 infections are associated with distinct epithelial cytokine expression profiles during acute infection, and COVID-19 recovery is characterized by persistent immunometabolic alterations, suggesting prolonged systemic effects beyond viral clearance. Full article
(This article belongs to the Special Issue Long COVID: Pathophysiology, Symptoms, Treatment, and Management)
Show Figures

Graphical abstract

17 pages, 8859 KB  
Article
Prenatal Exposure to a Moderate Dose of Δ9-Tetrahydrocannabinol Alters Hippocampal AMPA Receptor Channel Function Without Changing Subunit Expression
by Kawsar U. Chowdhury, Kylie Tenhouse, Abhinav Yenduri, Subhrajit Bhattacharya, Miranda N. Reed and Vishnu Suppiramaniam
Physiologia 2026, 6(1), 18; https://doi.org/10.3390/physiologia6010018 - 28 Feb 2026
Viewed by 32
Abstract
Background: Prenatal cannabinoid exposure (PCE) causes neurodevelopmental impairments affecting learning and memory; however, the receptor-level interactions underlying these cognitive deficits remain poorly understood. This study investigated whether a moderate dose of prenatal Δ9-tetrahydrocannabinol (THC) exposure alters the biophysical properties of synaptic [...] Read more.
Background: Prenatal cannabinoid exposure (PCE) causes neurodevelopmental impairments affecting learning and memory; however, the receptor-level interactions underlying these cognitive deficits remain poorly understood. This study investigated whether a moderate dose of prenatal Δ9-tetrahydrocannabinol (THC) exposure alters the biophysical properties of synaptic α-amino-3-hydroxy-5-methyl-4-isoxazolepropionic acid (AMPA) receptors, which are critical mediators of excitatory neurotransmission and synaptic plasticity. Methods: Pregnant Sprague-Dawley rats received a moderate dose (5 mg/kg) of THC or vehicle control via oral gavage throughout gestation and early postnatal development. Single-channel electrophysiological activity of the AMPA receptors (AMPARs) was recorded using patch-clamp techniques on synaptosomal AMPARs reconstituted into artificial lipid bilayers from adolescent offspring. Western blot analysis of GluA1- and GluA2-containing AMPAR subunits and the postsynaptic scaffold protein postsynaptic density 95 (PSD95) was conducted to assess protein levels. Results: Prenatal THC exposure decreased AMPAR open-channel probability, reduced mean open time, increased mean closed time, and altered burst channel activity significantly, without altering GluA1, GluA2, or PSD95 protein levels. Furthermore, the interactive channel-gating activity observed in control synaptosomes was absent in synaptosomes derived from THC-exposed offspring. Conclusions: Prenatal cannabinoid exposure induces early alterations in glutamatergic synaptic function primarily mediated by changes in AMPAR channel kinetics rather than receptor abundance. By identifying AMPAR single-channel dysfunction as a sensitive marker of PCE-induced synaptic disruption, this work provides a mechanistic framework linking prenatal THC exposure to long-term alterations in learning and memory. Full article
Show Figures

Figure 1

15 pages, 710 KB  
Article
An Assessment of the Effect of HIV and ART on Cardiovascular Risk Factors to Predict Retinal Microvascular Impairment in Pregnant Women: A Pilot Study in a South Africa Population
by Edna N. Matjuda, Benedicta N. Nkeh-Chungag, Godwill A. Engwa, Constance R. Sewani-Rusike, Nontsikelelo C. Gubu-Ntaba, Charles B. Businge, Adam Saloň, Patrick De Boever and Nandu Goswami
J. Vasc. Dis. 2026, 5(2), 12; https://doi.org/10.3390/jvd5020012 - 28 Feb 2026
Viewed by 36
Abstract
Background: Human immunodeficiency virus (HIV) and antiretroviral therapy (ART) are known to be involved in cardiovascular disease development. They act alongside systemic risk factors, which interact with both macrovascular and microvascular vessels to accelerate vascular damage. Therefore, the aim of this study was [...] Read more.
Background: Human immunodeficiency virus (HIV) and antiretroviral therapy (ART) are known to be involved in cardiovascular disease development. They act alongside systemic risk factors, which interact with both macrovascular and microvascular vessels to accelerate vascular damage. Therefore, the aim of this study was to investigate the cardiovascular risk factors and their relationship with retinal microvascular function in HIV-positive pregnant women on ART in Mthatha, South Africa. Methods: A cross-sectional study was carried out among 78 pregnant women (25 HIV-positive and 53 HIV-negative) in Mthatha, South Africa. Blood pressure (BP) parameters, including systolic BP (SBP), diastolic BP (DBP), and heart rate (HR), were measured, and mean arterial pressure (MAP) was calculated. Lipid profile parameters and fasting blood glucose were assessed. Markers for kidney function, such as albuminuria, were determined. Vascular biomarkers including asymmetric dimethyl arginine (ADMA) and human endothelial specific molecule-1 were quantified. Non-invasive vascular function parameters such as flow-mediated slowing (FMS), carotid-femoral pulse wave velocity (cfPWV), ankle-brachial index, central retinal arteriolar equivalent (CRAE), central retinal venular equivalent (CRVE), arteriolar venular ratio (AVR), uterine artery pulsatile index (UtA PI) were determined. Results: Diastolic BP, MAP, cfPWV, ADMA, low density lipoprotein (LDL-c) and UtA PI were higher in the HIV-positive group (p ≤ 0.05) compared to the HIV-negative group. The prevalence of prehypertension/hypertension was higher in the HIV-positive group (p ≤ 0.05). DBP, MAP, and cfPWV correlated positively with CRVE in the HIV-positive group (p ≤ 0.05), while AVR negatively correlated with the urinary creatinine (uCr) in the same group (p ≤ 0.05). Linear regression results demonstrated that DBP, cfPWV, ABI, and LDL-c were predictors of reduced AVR in the HIV-positive group. Conclusions: Increased cardiovascular risk was observed in HIV-positive pregnant women on ART. Further, increased cardiovascular risk such as hypertension and endothelial dysfunction due to ART predicted retinal microvascular dysfunction in the HIV-positive population. This implies a potential mechanistic link between macrovascular dysfunction due to cardiovascular risk factors and retinal microvascular impairment, highlighting the importance of assessing cardiovascular risk early and preserving overall vascular health in HIV-positive population. Full article
Show Figures

Figure 1

14 pages, 1608 KB  
Article
Chronic ACL Injury Drives a Fibrotic and Matrix-Degradative Shift: A Multi-Level Analysis of MMP-13 and TGF-β1
by Yılmaz Mertsoy, Mustafa Altıntaş, Sözdar Güzel and Alpay Çetin
Medicina 2026, 62(3), 457; https://doi.org/10.3390/medicina62030457 - 27 Feb 2026
Viewed by 114
Abstract
Background and Objectives: The biological state of anterior cruciate ligament (ACL) remnant tissue may influence postoperative healing, yet the molecular changes associated with injury chronicity remain poorly defined. This study evaluated MMP-13 and TGF-β1 expression in human ACL remnants to characterize their [...] Read more.
Background and Objectives: The biological state of anterior cruciate ligament (ACL) remnant tissue may influence postoperative healing, yet the molecular changes associated with injury chronicity remain poorly defined. This study evaluated MMP-13 and TGF-β1 expression in human ACL remnants to characterize their regenerative or fibrotic potential. Materials and Methods: ACL remnants from acute (<3 months) and chronic (>6 months) injuries were analyzed using histology, immunohistochemistry, and QuPath-based digital quantification. Clinical outcomes were correlated with marker expression. Protein–protein interaction and KEGG enrichment analyses were performed to identify extracellular matrix (ECM)-related pathways associated with MMP-13 and TGF-β1. Results: Chronic ACL remnants exhibited disorganized ECM structure with significantly higher MMP-13 and TGF-β1 expression across all digital metrics, including DAB-positive area, cell density, optical density, and H-score (p < 0.01). Higher expression of both markers correlated with lower IKDC and Lysholm scores and greater residual pivot-shift positivity. Bioinformatic analysis identified 39 shared proteins enriched in ECM-receptor interaction, TGF-β signaling, and fibrosis-related pathways, aligning with the degenerative phenotype observed in chronic tissue. Conclusions: ACL remnant biology evolves from a reparative profile in acute injuries to a fibrotic, matrix-degradative state in chronic injuries. MMP-13 and TGF-β1 serve as indicators of remnant quality and may help guide timing of surgery and future biologic strategies aimed at improving ACL reconstruction outcomes. Full article
(This article belongs to the Special Issue Anterior Cruciate Ligament (ACL) Injury)
Show Figures

Figure 1

26 pages, 1085 KB  
Article
Osteoimmunologic and Immune-Aging Signatures in Postmenopausal Women with Periodontitis and Low Bone Mineral Density: A Cross-Sectional Study
by Irina-Georgeta Sufaru, Maria-Alexandra Martu, Maria-Georgeta Laza, Sorina Mihaela Solomon, Ionut Luchian, Liliana Pasarin, Diana Tatarciuc and Ioana Martu
Diagnostics 2026, 16(5), 708; https://doi.org/10.3390/diagnostics16050708 - 27 Feb 2026
Viewed by 138
Abstract
Background/Objective: Periodontitis and osteoporosis frequently co-occur after menopause, yet the immune–bone pathways linking oral and skeletal phenotypes remain incompletely defined. This study investigated whether periodontitis severity and low bone mineral density (BMD) in postmenopausal women are associated with convergent systemic inflammaging and [...] Read more.
Background/Objective: Periodontitis and osteoporosis frequently co-occur after menopause, yet the immune–bone pathways linking oral and skeletal phenotypes remain incompletely defined. This study investigated whether periodontitis severity and low bone mineral density (BMD) in postmenopausal women are associated with convergent systemic inflammaging and immunosenescence phenotypes and with a salivary RANKL/OPG imbalance. Methods: In this cross-sectional study, 280 postmenopausal women were assigned to a 2 × 2 factorial design based on periodontal status (severe vs. no/mild) and BMD status (low vs. normal; DXA T-score). Full-mouth periodontal measurements (PD, CAL, BOP, plaque index, tooth count; stage/grade) were recorded. Salivary RANKL and OPG were quantified, and the RANKL/OPG ratio was calculated. Systemic inflammaging markers (hs-CRP, IL-6, TNF-α) and CMV IgG were assessed, and T-cell immune-aging phenotypes were profiled by flow cytometry (CD3, CD4, CD8, CD45RA, CCR7, CD28, CD57, KLRG1, PD-1, CD27). Results: Severe periodontitis and low BMD were each associated with higher salivary RANKL/OPG ratios and greater systemic inflammatory burden, with modest interaction effects. Immune-aging profiles showed higher proportions of late-differentiated CD8+ phenotypes, and CMV seropositivity was strongly associated with immunosenescence markers. Conclusions: In postmenopausal women, periodontal destruction and low BMD were aligned with osteoclastogenic and immune-aging signatures, consistent with oral–skeletal immune crosstalk. Findings should be interpreted as associative rather than causal, and longitudinal observational studies are warranted to clarify temporality. Full article
(This article belongs to the Special Issue Inflammatory Pathways and Diagnostic Strategies in Chronic Diseases)
Show Figures

Figure 1

17 pages, 851 KB  
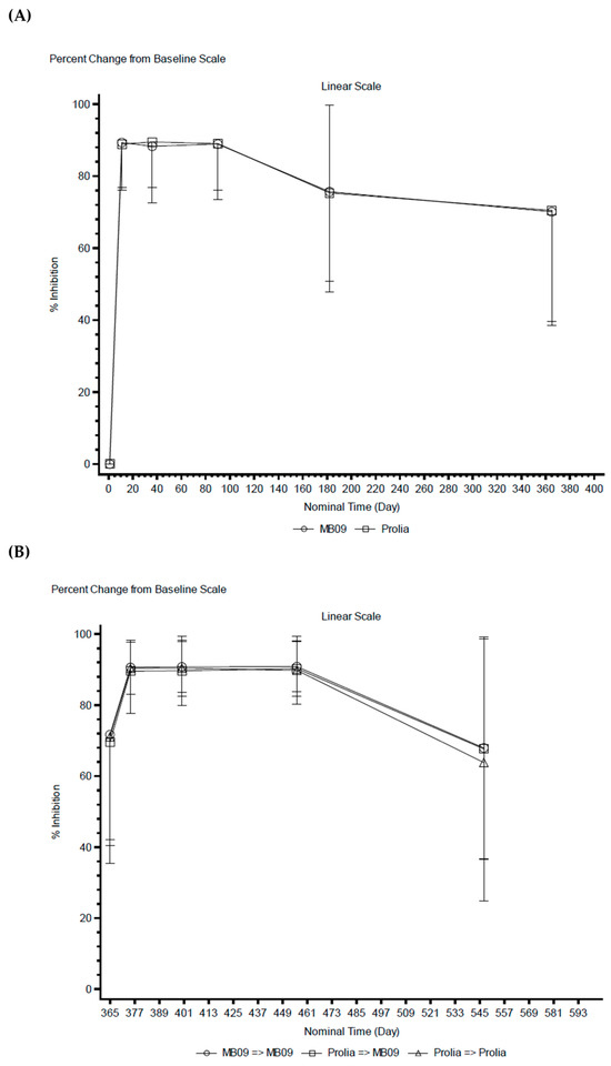
Article
Phase III Study to Confirm Clinical Similarity of MB09, a Denosumab Biosimilar, and Prolia® in Postmenopausal Women with Osteoporosis (SIMBA Study)
by Jerzy Supronik, Elene Giorgadze, Tomasz Blicharski, Sara Sánchez-Vidaurre, Luis Pérez-Díaz, Alexandra Paravisini and Susana Millán
Pharmaceutics 2026, 18(3), 291; https://doi.org/10.3390/pharmaceutics18030291 - 27 Feb 2026
Viewed by 172
Abstract
Background/Objectives: To assess the clinical similarity in terms of efficacy, pharmacodynamics (PD), pharmacokinetics (PK), safety, and immunogenicity between MB09 (denosumab biosimilar) and the reference product [RP, (Prolia®)] up to 18 months in women with postmenopausal osteoporosis (PMO). Methods: Women [...] Read more.
Background/Objectives: To assess the clinical similarity in terms of efficacy, pharmacodynamics (PD), pharmacokinetics (PK), safety, and immunogenicity between MB09 (denosumab biosimilar) and the reference product [RP, (Prolia®)] up to 18 months in women with postmenopausal osteoporosis (PMO). Methods: Women with PMO received three doses of 60 mg of MB09 or RP subcutaneously, every 6 months [two doses in the main treatment period and one dose in the transition period (TP)]. The primary efficacy endpoint was the percent change from baseline (%CfB) in lumbar spine bone mineral density (BMD). Secondary endpoints included other efficacy parameters and PD, PK, safety, and immunogenicity assessments. Results: A total of 555 subjects received MB09 (N = 278) or RP (N = 277). At month 12, %CfB in lumbar spine BMD was comparable between groups (MB09 versus Prolia) and met the predefined equivalence margins. Secondary efficacy endpoints—%CfB in lumbar spine BMD at 6 months and %CfB in hip and femoral neck BMD at 6 and 12 months—were similar between groups. PD marker (serum carboxy terminal cross linking telopeptide of type I collagen) was similarly suppressed in both groups, and the inhibition was maintained in the TP. PK results showed similar denosumab systemic exposure for MB09 and the RP. Both study treatments were well tolerated with similar safety profiles throughout the study period. The incidence of anti-denosumab antibodies was very low. Conclusions: MB09 demonstrated equivalent efficacy to the reference denosumab in women with PMO. All secondary efficacy endpoints, together with PD, PK, safety, and immunogenicity assessments, supported MB09 as a denosumab biosimilar (NCT05338086, EudraCT No. 2021-003609-24). Full article
(This article belongs to the Section Biologics and Biosimilars)
Show Figures

Figure 1

17 pages, 558 KB  
Article
Serum Dkk-1 Is Associated with Pain Intensity, Flare-Ups, and Bone Mineral Density in Non-Obese Patients with Knee Osteoarthritis: A Single-Center, Cross-Sectional Study
by Timea-Csilla Nagy-Finna, Árpád Sólyom, János Székely, Pál-István Kikeli, Erika-Lídia Szövérfi, Hunor Lukács, Anna-Lilla Faragó, Emőke Horváth, Horațiu Popoviciu and Előd Ernő Nagy
Int. J. Mol. Sci. 2026, 27(5), 2216; https://doi.org/10.3390/ijms27052216 - 26 Feb 2026
Viewed by 135
Abstract
Osteoarthritis is the most common musculoskeletal disorder. It primarily affects people in their mid-40s and older. As the disease progresses, degenerative changes occur in the synovial membrane, subchondral bone, and cartilage. Ultimately, the entire joint and its surrounding tissues become structurally and functionally [...] Read more.
Osteoarthritis is the most common musculoskeletal disorder. It primarily affects people in their mid-40s and older. As the disease progresses, degenerative changes occur in the synovial membrane, subchondral bone, and cartilage. Ultimately, the entire joint and its surrounding tissues become structurally and functionally impaired. Several sets of biochemical markers have been proposed to enable timely diagnosis and anticipate disease progression. However, only a few of these markers are routinely used to evaluate disease activity in subgroups. We conducted a cross-sectional, single-center cohort study of 72 patients with knee osteoarthritis. Diagnoses were established based on clinical data and radiological findings. We examined two Wnt/β-catenin signaling inhibitors, serum DKK-1 and sclerostin, and two bone/cartilage metabolic regulatory factors, RANKL and OPG, correlating these with disease activity and pain scores (WOMAC, VAS, and KOFUS), radiographic stage, inflammatory molecules and indices, and bone mineral density. DKK-1 levels were higher in the intensive pain group (VAS > 5) and positively correlated with the KOFUS throughout the study. This correlation was stronger in individuals with a BMI < 30. Serum DKK-1 levels were higher in patients with lower bone mineral density. No significant modifications in SOST, RANKL, or OPG levels were found in any of the above settings. In our patient cohort with mild-to-moderate knee osteoarthritis (OA), sclerostin, osteoprotegerin (OPG), and receptor activator of nuclear factor kappa-B ligand (RANKL) were not related to pain or disease activity. In contrast, DKK-1 was an indicator of pain and low-grade flare-ups. Furthermore, DKK-1 was associated with the KOFUS and impaired bone turnover in non-obese subgroups. Confirming these relationships in larger groups of patients would contribute to more efficient use of DKK-1 in disease stratification algorithms. Full article
(This article belongs to the Special Issue Recent Advances in Osteoarthritis Pathways and Biomarker Research)
Show Figures

Figure 1

15 pages, 4534 KB  
Article
Evaluation of Quantitative Computed Tomography Indices in Patients with Pneumonia and Acute Respiratory Failure in the Intensive Care Unit (ICU)
by Volkan Alparslan, Özgür Çakır, Özlem Güler, Yusuf Altıntaş, Pınar Kartal Köse, Sibel Balci, Ahmet Yalnız, Nur Baykara and Alparslan Kuş
Diagnostics 2026, 16(5), 685; https://doi.org/10.3390/diagnostics16050685 - 26 Feb 2026
Viewed by 103
Abstract
Background: In this study, we aimed to explore the relationship between quantitative indices derived from computed tomography (CT) attenuation histograms and disease prognosis in patients with pneumonia and acute respiratory failure. We also sought to assess the effectiveness of these parameters as clinical [...] Read more.
Background: In this study, we aimed to explore the relationship between quantitative indices derived from computed tomography (CT) attenuation histograms and disease prognosis in patients with pneumonia and acute respiratory failure. We also sought to assess the effectiveness of these parameters as clinical prognostic markers. Methods: CT images of patients with pneumonia and acute respiratory failure were analyzed using Vitrea® Advanced Visualization software. The analyzed quantitative CT (qCT) indices included mean lung Hounsfield unit (HU) and density-based volume measurements, specifically low-, medium-, and high-density volume (LDV, MDV, and HDV). Comparative analyses were performed to examine the differences in the volume density between the lungs bilaterally; these were accompanied by regional analyses and density indices. All indices were calculated using previously defined and validated Hounsfield unit (HU) thresholds, which helped to ensure accurate and consistent quantitative measurements and facilitated a more robust evaluation of the prognostic potential of qCT parameters. Results: Quantitative CT indices proved to have significant prognostic value in predicting mortality. In multivariable analysis, Difference for Lung HDV > 193 mL emerged as an independent risk factor (aOR: 4.29, p = 0.041). The prognostic significance was especially evident in patients with unilateral dominant pneumonia, where Difference for Lung MDV >219 mL (aOR: 9.30, p = 0.03) and Difference for Lung HDV > 193 mL (aOR: 10.85, p = 0.02) emerged as strong independent predictors of mortality. In this subgroup, lung volume differences demonstrated the strongest diagnostic performance (AUC: 0.808, 95% CI: 0.667–0.908, p < 0.001). Conclusions: Clinical outcomes are associated with quantitative CT-derived lung volume and density difference indices. Inter-lung differences in Lung MDV and Lung HDV are linked to mortality and may provide additional prognostic information beyond conventional imaging methods. Prospective studies should be conducted to validate these findings, and caution should be exercised during their interpretation. Full article
(This article belongs to the Section Medical Imaging and Theranostics)
Show Figures

Figure 1

17 pages, 2437 KB  
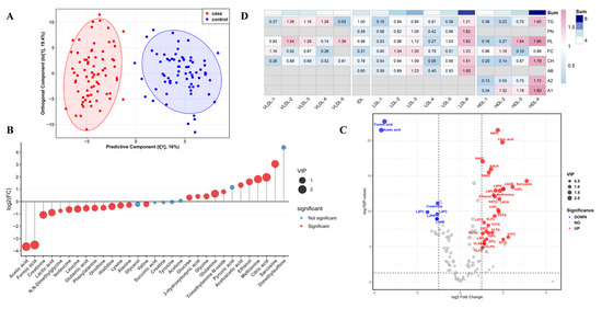
Article
Discovery of Novel NMR-Based Biomarkers and Interpretable Machine Learning Models for Risk Prediction of Rheumatoid Arthritis
by Hong Lin, Rui Wang, Linyan Lu, Ping Tian, Xiaodi Yang, Lianbo Xiao, Qing-Hua Li and Guo-Qiang Lin
Metabolites 2026, 16(3), 153; https://doi.org/10.3390/metabo16030153 - 25 Feb 2026
Viewed by 113
Abstract
Background: Early diagnosis of rheumatoid arthritis (RA) remains challenging due to the limited performance of existing serum biomarkers. This exploratory study aimed to identify novel serum metabolite and lipoprotein biomarkers for RA and to develop interpretable machine learning models for screening. Methods: [...] Read more.
Background: Early diagnosis of rheumatoid arthritis (RA) remains challenging due to the limited performance of existing serum biomarkers. This exploratory study aimed to identify novel serum metabolite and lipoprotein biomarkers for RA and to develop interpretable machine learning models for screening. Methods: This study employed 1H-NMR metabolomics to analyze serum from 77 RA patients and 70 healthy controls, quantifying 38 endogenous metabolites and 112 lipoprotein parameters. Seven key biomarkers were identified using multiple criteria and Least Absolute Shrinkage and Selection Operator (LASSO) regression. The dataset was split into training and testing sets (7:3 ratio), and four machine learning models were constructed. The Random Forest (RF) model was further interpreted using the SHapley Additive exPlanations (SHAP) method. Results: The selected biomarkers, including formic acid and High-density lipoprotein 4 phospholipids (H4PL), showed significant associations with RA. In the internal test set, the RF model demonstrated promising discriminatory ability. Additionally, a proof-of-concept regression model for predicting the Disease Activity Score in 28 joints (DAS-28) score was developed, explaining a portion of its variance (R2 = 0.548) in this cohort. Conclusions: This exploratory, single-center study identifies a novel panel of potential biomarkers for RA and provides a preliminary, interpretable predictive tool. The findings, particularly the internally validated high performance of certain markers, are hypothesis-generating and underscore the need for validation in larger, multi-center cohorts. The DAS-28 prediction model also warrants further investigation. Full article
(This article belongs to the Section Bioinformatics and Data Analysis)
Show Figures

Figure 1

19 pages, 2727 KB  
Article
Identification of Candidate Heat-Tolerance Genes in Maize by Integrating Linkage and Transcriptomic Analyses
by Mei Han, Xianfeng Yang, Jingfu Ma, Yuanming Wu, Chang Wang, Xingrong Wang, Yunling Peng and Yanjun Zhang
Plants 2026, 15(5), 691; https://doi.org/10.3390/plants15050691 - 25 Feb 2026
Viewed by 163
Abstract
With global warming, high-temperature stress has become a primary abiotic factor limiting maize yield and quality. Exposure to heat stress induces sunscald on maize leaves, which severely impairs photosynthesis and ultimately leads to yield reduction. In this study, we used the heat-tolerant inbred [...] Read more.
With global warming, high-temperature stress has become a primary abiotic factor limiting maize yield and quality. Exposure to heat stress induces sunscald on maize leaves, which severely impairs photosynthesis and ultimately leads to yield reduction. In this study, we used the heat-tolerant inbred line Zheng58 and the heat-sensitive inbred line HSBN, both of which are cultivated maize (Zea mays L. subsp. mays) inbred lines, as parents to construct F2 and F2:3 populations consisting of 257 lines. Phenotyping for sunscald at the flowering stage was performed across three field environments. The F2 population was genotyped using the Maize 10K SNP array to construct a genetic map containing 1728 single nucleotide polymorphism (SNP) markers. The map spanned 1406.22 cM, with an average marker density of 0.81 cM per marker. Eight quantitative trait loci (QTLs) associated with heat tolerance were identified in the F2/F2:3 populations, distributed on chromosomes 1, 4, 5, and 8, collectively explaining 3.43% to 35.44% of the phenotypic variation. Among them, the stable QTL qHT1-2 on chromosome 1 was consistently detected across all three environments, explaining 11.41% to 35.44% of the phenotypic variation. Additionally, a major QTL, qHT1-3, was identified on the same chromosome, accounting for 33.70% of the phenotypic variation. Transcriptome analysis of flowering-stage leaves from both parents revealed 9262 differentially expressed genes (DEGs). Of these, 21 DEGs were co-localized within the eight QTL intervals. The genes Zm00001eb013260, Zm00001eb012720, Zm00001eb013600, and Zm00001eb013100 exhibited highly significant differential expression between the parental lines, these four genes are identified as candidate genes in response to heat stress in maize, and their specific biological functions require further functional validation. Full article
(This article belongs to the Section Crop Physiology and Crop Production)
Show Figures

Figure 1

16 pages, 714 KB  
Article
Non-HDL Cholesterol and Residual Cardiometabolic Risk in Middle Eastern Patients with Atherosclerotic Cardiovascular Disease
by Osama Alkouri, Ahmad M. Al-Bashaireh, Alanoud Alobaidly, Ghaleb Alharbi, Rahma Musaed Alabkal, Abdullah Hasan, Ayman Hammoudeh, Nisreen Nusair, Jolly Isaac, Abdulkareem Alshehri, Ahmad Rajeh Saifan and Nezam Al-Nsair
Healthcare 2026, 14(5), 565; https://doi.org/10.3390/healthcare14050565 - 25 Feb 2026
Viewed by 169
Abstract
Background: Although low-density-lipoprotein cholesterol (LDL-C) remains the primary target of lipid-lowering therapy, many patients with atherosclerotic cardiovascular disease (ASCVD) continue to experience cardiovascular events. This residual risk suggests that LDL-C alone does not fully capture the total atherogenic burden. Alternative lipid measures, [...] Read more.
Background: Although low-density-lipoprotein cholesterol (LDL-C) remains the primary target of lipid-lowering therapy, many patients with atherosclerotic cardiovascular disease (ASCVD) continue to experience cardiovascular events. This residual risk suggests that LDL-C alone does not fully capture the total atherogenic burden. Alternative lipid measures, including non-high-density lipoprotein cholesterol (non-HDL-C) and cholesterol ratios, may provide a more comprehensive risk assessment, particularly in populations with a high prevalence of metabolic disorders. This study assessed the prevalence and clinical determinants of elevated non-HDL cholesterol and adverse cholesterol ratios among Middle Eastern patients with established ASCVD. Methods: This pooled cross-sectional analysis included 2763 adults with confirmed ASCVD from the Jordan SMuRF-less Study and six cardiovascular registries across the Middle East. Patients were stratified by standard modifiable cardiovascular risk factors (SMuRFs). Demographic, clinical, treatment, and lifestyle data were harmonized and analyzed using multivariable regression models. Results: Elevated non-HDL-C was observed in 54% of patients. Those with elevated non-HDL-C were younger (55.0 vs. 59.9 years) and more frequently current smokers (52.6% vs. 43.1%). Hypertension (64.2% vs. 51.0%) and heart failure (25.0% vs. 15.4%) were more common among patients with lower non-HDL-C, whereas dyslipidemia (90.8% vs. 75.8%) and acute coronary syndrome (88.1% vs. 83.7%) were more prevalent in the elevated group. Elevated non-HDL-C was associated with higher baseline LDL-C levels measured prior to the initiation of lipid-lowering therapy (141.3 vs. 81.1 mg/dL) and higher triglycerides (221.4 vs. 140.9 mg/dL). In multivariable analyses, age > 60 years (OR = 0.45), hypertension (OR = 0.74), and heart failure (OR = 0.61) were inversely associated with elevated non-HDL-C. Conclusions: Elevated non-HDL cholesterol is common among Middle Eastern patients with ASCVD, particularly younger individuals, reflecting early metabolic risk and increased atherogenic burden. Non-HDL-C is a valuable marker of residual cardiovascular risk, supporting earlier screening and region-specific prevention strategies. Full article
(This article belongs to the Section Clinical Care)
Show Figures

Figure 1

18 pages, 1793 KB  
Article
Pyrroloquinoline Quinone Alleviates Tris(1,3-Dichloro-2-Propyl) Phosphate-Induced Damage During Mouse Oocyte Maturation
by Lichen Sun, Zhihong Cao, Linli Xiao, Jiahua Bai, Kexiong Liu, Yusheng Qin, Yan Liu and Xiaoling Xu
Animals 2026, 16(4), 673; https://doi.org/10.3390/ani16040673 - 21 Feb 2026
Viewed by 207
Abstract
Tris(1,3-dichloro-2-propyl) phosphate (TDCIPP) is a ubiquitous organophosphate flame retardant posing potential threats to reproductive health. Given that TDCIPP toxicity is often linked to oxidative stress, pyrroloquinoline quinone (PQQ), a potent natural antioxidant and mitochondrial nutrient, was hypothesized to mitigate these adverse effects. This [...] Read more.
Tris(1,3-dichloro-2-propyl) phosphate (TDCIPP) is a ubiquitous organophosphate flame retardant posing potential threats to reproductive health. Given that TDCIPP toxicity is often linked to oxidative stress, pyrroloquinoline quinone (PQQ), a potent natural antioxidant and mitochondrial nutrient, was hypothesized to mitigate these adverse effects. This study investigated the impact of TDCIPP exposure on the in vitro maturation of mouse oocytes and evaluated the protective role of PQQ. Using an in vitro maturation model, we assessed the toxic effects of TDCIPP by examining the first polar body extrusion (PBE) rate and cumulus expansion, followed by analyses of oxidative stress (ROS and GSH), mitochondrial integrity (ATP content and distribution), and apoptosis-related markers through transcriptome sequencing (Smart RNA-seq), quantitative real-time PCR, and immunofluorescence. The results demonstrated that TDCIPP significantly suppressed cumulus expansion and reduced the PBE rate. Mechanistically, TDCIPP induced severe oxidative stress, disrupted mitochondrial function, and activated the apoptotic pathway. Furthermore, TDCIPP triggered early apoptotic signaling by downregulating Bcl-2 and upregulating Bax. Notably, supplementation with PQQ effectively reversed these detrimental effects by reducing intracellular ROS levels, maintaining GSH content, preserving mitochondrial density and ATP production, and inhibiting apoptosis. In conclusion, our findings provide new insights into the gamete toxicity of TDCIPP and suggest that PQQ may serve as a potential therapeutic agent to protect oocyte quality against environmental pollutant-induced damage. Full article
(This article belongs to the Section Animal Reproduction)
Show Figures

Figure 1

Back to TopTop