Sign in to use this feature.

Years

Between: -

Subjects

remove_circle_outline
remove_circle_outline
remove_circle_outline
remove_circle_outline
remove_circle_outline
remove_circle_outline
remove_circle_outline
remove_circle_outline
remove_circle_outline

Journals

Article Types

Countries / Regions

Search Results (19)

Search Parameters:
Keywords = load encroachment

Order results
Result details
Results per page
Select all
Export citation of selected articles as:
14 pages, 1804 KB  
Article
Bringing Fire Back: How Prescribed Fires Shape Ant Communities in a Fire-Suppressed Neotropical Savanna
by Ruthe E. O. S. Leão, Karen C. F. Neves, Lino A. Zuanon, Giselda Durigan and Heraldo L. Vasconcelos
Diversity 2025, 17(4), 276; https://doi.org/10.3390/d17040276 - 15 Apr 2025
Cited by 1 | Viewed by 769
Abstract
We evaluated the effects of different fire regimes on the ground-ant community from a savanna (Cerrado) reserve in southern Brazil, where a process of woody encroachment has been taking place. Ants are a dominant faunal group in tropical savannas. Over ~8 years, experimental [...] Read more.
We evaluated the effects of different fire regimes on the ground-ant community from a savanna (Cerrado) reserve in southern Brazil, where a process of woody encroachment has been taking place. Ants are a dominant faunal group in tropical savannas. Over ~8 years, experimental plots were protected from fire or burned every one or two years. An additional treatment (adaptive) included annual fires and a reduction in woody biomass to increase fuel loads. Ants were collected prior to the first prescribed fire and again four times. We expected that fire would increase the diversity and overall abundance of open-savanna ant specialists, depending on the extent of changes in vegetation structure. Changes in litter depth, grass cover and bare ground in burned plots were most evident 88 months after the first fire and did not differ between fire regimes. Similarly, overall ant species richness and occurrence neither differed between fire treatments nor from the control. However, burned plots showed a significant increase in the richness and occurrence of open savanna specialists, and a decrease in species most typical of dense savanna or dry forests. As ant responses did not differ between the annual, biennial, and adaptive treatments, we suggest that a fire return interval of two years is enough for reverting the loss of open savanna ant specialists in areas that have been protected from fire for decades. Full article
Show Figures

Figure 1

17 pages, 4303 KB  
Article
Evaluating Domestic Herbivores for Vegetation Structure Management in Transitional Woodland–Shrubland Systems
by Inês Ribeiro, Tiago Domingos, Davy McCracken and Vânia Proença
Forests 2024, 15(12), 2258; https://doi.org/10.3390/f15122258 - 23 Dec 2024
Cited by 2 | Viewed by 1882
Abstract
Mediterranean landscapes are shaped by natural disturbances such as herbivory and fire that regulate vegetation structure and fuel loads. As a result of the cessation of traditional agricultural practices, land abandonment is a widespread phenomenon in these landscapes, leading to shrub encroachment and [...] Read more.
Mediterranean landscapes are shaped by natural disturbances such as herbivory and fire that regulate vegetation structure and fuel loads. As a result of the cessation of traditional agricultural practices, land abandonment is a widespread phenomenon in these landscapes, leading to shrub encroachment and heightened fire hazard. This study reports the effects of grazing by domestic herbivores on vegetation structure in transitional woodland–shrubland systems across three case study areas in Portugal. The effects of low and moderate grazing intensity by cattle and horses on vegetation structure were assessed on three vegetation strata—canopy, shrubs, and grasses—using indicators to evaluate the influence of grazing on both horizontal and vertical vegetation structure. Moderate grazing shaped vertical vegetation structure by reducing shrub and grass height and by browsing and thinning the lower branches, creating a discontinuity between understorey and canopy layers. These effects on vertical fuel continuity are anticipated to limit the upward spread of flames and reduce the potential for crown fires. In contrast, low-intensity grazing showed limited effects on both vertical and horizontal vegetation structure. This work highlights the potential of using domestic herbivores as a tool to manage vegetation structure and its contribution to mitigating local wildfire hazards. Full article
(This article belongs to the Section Forest Ecology and Management)
Show Figures

Figure 1

25 pages, 4158 KB  
Article
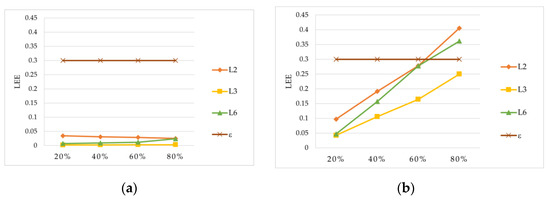
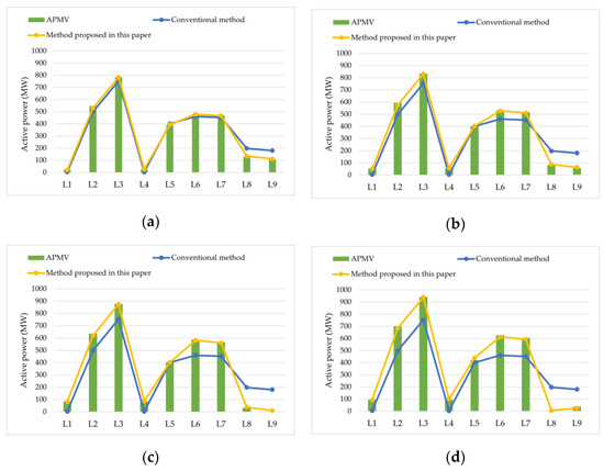
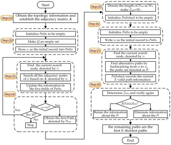
A Wide-Area Measurement System-Based Load Encroachment Identification Method Applicable to Power Systems with High Wind Power Penetration
by Dan Xie, Qing Chen, Ye Sun, Ning Shao, Yuzhan Dong and Wei Ding
Appl. Sci. 2023, 13(16), 9279; https://doi.org/10.3390/app13169279 - 15 Aug 2023
Viewed by 1325
Abstract
One of the main factors in triggering cascading outages is the unexpected tripping of backup protection caused by load encroachment (LE). Hence, LE should be identified quickly to avoid unexpected tripping. This paper proposes a fast LE identification method based on the wide-area [...] Read more.
One of the main factors in triggering cascading outages is the unexpected tripping of backup protection caused by load encroachment (LE). Hence, LE should be identified quickly to avoid unexpected tripping. This paper proposes a fast LE identification method based on the wide-area measurement system (WAMS), applicable to transmission grids with high wind power penetration. Firstly, based on the improved shortest path algorithm, the method searches for critical lines greatly affected by the LE to determine the collected range of wide-area information. Then, by analyzing the hidden dangers of the existing calculation method for the active power estimation value (APEV) in the power system with wind farms, a fast calculation method of the APEV based on the WAMS is proposed to ensure that the existing LE identification criterion is still applicable in the high-penetration system of wind power. Finally, based on the PSASP platform, the wind farm model is integrated into the IEEE 39-bus New England system for simulation. The simulation results show that the method proposed in this paper can quickly search for the critical line set (CLS) and accurately identify the LE under high wind power penetration, effectively avoiding the unexpected tripping of backup protection and preventing cascading outages. Full article
Show Figures

Figure 1

26 pages, 13786 KB  
Article
Unraveling the Effect of Fire Seasonality on Fire-Preferred Fuel Types and Dynamics in Alto Minho, Portugal (2000–2018)
by Emanuel Oliveira, Paulo M. Fernandes, David Barros and Nuno Guiomar
Fire 2023, 6(7), 267; https://doi.org/10.3390/fire6070267 - 6 Jul 2023
Cited by 3 | Viewed by 3032
Abstract
Socio-demographic changes in recent decades and fire policies centered on fire suppression have substantially diminished the ability to maintain low fuel loads at the landscape scale in marginal lands. Currently, shepherds face many barriers to the use of fire for restoring pastures in [...] Read more.
Socio-demographic changes in recent decades and fire policies centered on fire suppression have substantially diminished the ability to maintain low fuel loads at the landscape scale in marginal lands. Currently, shepherds face many barriers to the use of fire for restoring pastures in shrub-encroached communities. The restrictions imposed are based on the lack of knowledge of their impacts on the landscape. We aim to contribute to this clarification. Therefore, we used a dataset of burned areas in the Alto Minho region for seasonal and unseasonal (pastoral) fires. We conducted statistical and spatial analyses to characterize the fire regime (2001–2018), the distribution of fuel types and their dynamics, and the effects of fire on such changes. Unseasonal fires are smaller and spread in different spatial contexts. Fuel types characteristic of maritime pine and eucalypts are selected by seasonal fires and avoided by unseasonal fires which, in turn, showed high preference for heterogeneous mosaics of herbaceous and shrub vegetation. The area covered by fuel types of broadleaved and eucalypt forest stands increased between 2000 and 2018 at the expense of the fuel type corresponding to maritime pine stands. Results emphasize the role of seasonal fires and fire recurrence in these changes, and the weak effect of unseasonal fires. An increase in the maritime pine fuel type was observed only in areas burned by unseasonal fires, after excluding the areas overlapping with seasonal fires. Full article
(This article belongs to the Special Issue Fire Regimes and Ecosystem Resilience)
Show Figures

Figure 1

21 pages, 8796 KB  
Article
The Evolution of the Waterfront Utilization and Sustainable Development of the Container Ports in the Yangtze River: A Case Study of the Yangtze River Delta
by Weichen Liu, Weixiao Chen and Youhui Cao
Land 2023, 12(4), 778; https://doi.org/10.3390/land12040778 - 29 Mar 2023
Cited by 2 | Viewed by 3455
Abstract
Waterfront resources are an important support system for the social and economic development within the region along the Yangtze River. Container ports are an important component of the Yangtze River port system, as well as for the growth point of waterfront utilization. Based [...] Read more.
Waterfront resources are an important support system for the social and economic development within the region along the Yangtze River. Container ports are an important component of the Yangtze River port system, as well as for the growth point of waterfront utilization. Based on the summary of remote sensing images and relevant data, this paper calculates the waterfront utilization of the container ports along the Yangtze River in the Yangtze River Delta (YRD), analyzes the waterfront organization pattern and change characteristics, and puts forward the enlightenment and countermeasures for the sustainable development of the port waterfronts. Extending the study of port resources from coastal areas to inland areas is an academic contribution of this paper. At the same time, it has practical significance for the high-quality development of port and shipping and the development and protection of land resources along the Yangtze River. In the YRD, the waterfront utilization of container ports has increased along the Yangtze River, showing a decrease from downstream to upwards, and it has formed dense zones attached to the central cities and major manufacturing bases. The ports with higher length of waterfront are mostly located in the shipping central cities and the Yangtze River estuary. The development direction of container ports is large-scale and specialized. The utilization of the container port waterfront is approaching the periphery of the city and areas with convenient transportation. The utilization of container port shorelines will be close to the periphery of the city and convenient transportation areas. The container port waterfronts occupy the ecological reserve, and the conflicts are expanding with the development of shipping, mainly distributed in the Yangtze River estuary. Based on the empirical analysis, this paper puts forward four enlightenments. First, the exploitation and utilization of the port waterfront has experienced multiple stages of “exploitation—conflict—mitigation”. With the transformation of productive waterfront utilization, the pattern of sustainable development along the Yangtze River has changed. Secondly, the conflict between waterfront utilization and protection is inevitable. Additionally, it is necessary to face up to the temporary rapid rise of encroachment on the reserve. Third, through the horizontal coordination of the port system along the river, the original focus on the hub cities will be transferred to the comprehensive consideration of the port cities in the whole region, and the waterfront load of different types of container ports can be balanced. Fourth, the Yangtze River Delta integration mechanism can solve the barriers between higher and lower levels or between different departments and cities. Full article
(This article belongs to the Special Issue Regional Sustainable Development of Yangtze River Delta, China)
Show Figures

Figure 1

17 pages, 3908 KB  
Article
Measuring the Distance between Trees and Power Lines under Wind Loads to Assess the Heightened Potential Risk of Wildfire
by Seulbi Lee and Youngjib Ham
Remote Sens. 2023, 15(6), 1485; https://doi.org/10.3390/rs15061485 - 7 Mar 2023
Cited by 5 | Viewed by 4636
Abstract
The incidence of wildfires caused by tree contact with high-voltage power lines has become an increasingly pressing issue in the United States. To prevent such incidents, local safety councils have established minimum clearance regulations between trees and power lines. While most studies have [...] Read more.
The incidence of wildfires caused by tree contact with high-voltage power lines has become an increasingly pressing issue in the United States. To prevent such incidents, local safety councils have established minimum clearance regulations between trees and power lines. While most studies have focused on the tree encroachment around power lines during normal weather conditions, recent catastrophic fires have been caused by strong winds. To address this gap in knowledge, we investigated the critical wind speed that heightens the risk of wildfires by calculating the distance between trees and wires. To conduct this study, we used airborne LiDAR data collected from Sonoma County in northern California and analyzed the behavior of a sample tree having a height of 19.2 m under wind loads. Our analysis showed that the main factor determining tree deflection is the ratio of the tree height to the trunk diameter. We also found that, although the probability of fire ignition is typically low under normal conditions, it is likely to increase at a wind speed of approximately 40.3 m/s. In conclusion, this research demonstrates the utility of point cloud data in identifying potentially dangerous trees and reducing the risk of fires. Full article
(This article belongs to the Topic AI Enhanced Civil Infrastructure Safety)
Show Figures

Figure 1

11 pages, 1597 KB  
Article
Potential Hydrological Impacts of Planting Switchgrass on Marginal Rangelands in South Central Great Plains
by Gehendra Kharel, Yu Zhong, Rodney E. Will, Tian Zhang and Chris B. Zou
Water 2022, 14(19), 3087; https://doi.org/10.3390/w14193087 - 1 Oct 2022
Cited by 2 | Viewed by 2537
Abstract
Woody plant encroachment is an ongoing global issue. In the Southern Great Plains of the United States, the rapid encroachment and coalescence of woody plants are transforming herbaceous-dominated rangelands into woodlands with a detrimental impact on water quality and quantity. In this study, [...] Read more.
Woody plant encroachment is an ongoing global issue. In the Southern Great Plains of the United States, the rapid encroachment and coalescence of woody plants are transforming herbaceous-dominated rangelands into woodlands with a detrimental impact on water quality and quantity. In this study, we conducted modeling simulations to assess how converting juniper (Juniperus virginiana) woodland and low to moderately productive grassland into switchgrass (Panicum virgatum) biomass production system would affect streamflow and sediment yields in the Lower Cimarron River, Oklahoma. First, the grassland areas in the basin were divided into productivity classes suitable for rangeland activities based on the soil productivity index. Next, the Soil and Water Assessment Tool was used to develop the basin hydrologic model, calibrated and validated for streamflow in five gaging stations with a percent bias of <10%, Nash–Sutcliffe Efficiency index of >0.76, and R2 of >0.77. Then, the model was used to simulate evapotranspiration (ET), streamflow, groundwater recharge, and sediment loads under different land use conversion scenarios. Results showed that converting existing juniper woodlands, ~4% of the basin, to switchgrass had limited impacts on the water budget and sediment yield. A hypothetical scenario of converting low to moderately productive rangeland to switchgrass increased annual ET by 2.6%, with a decrease in streamflow by 10.8% and a reduction in sediment yield by 39.2% compared to the baseline model. Results indicated that switchgrass could be considered a potential land use alternative to address the juniper encroached grassland with minimal loss in streamflow but a substantial reduction in sediment yield in the southcentral region of the Great Plains. Full article
(This article belongs to the Special Issue Ecohydrological Response to Environmental Change)
Show Figures

Figure 1

18 pages, 3531 KB  
Article
The Influence of Slash Management Practices on Water and Nutrient Dynamics in Longleaf Pine Forests
by Jacob Murray, Donald Hagan, Patrick Hiesl and Robert Baldwin
Forests 2022, 13(9), 1449; https://doi.org/10.3390/f13091449 - 9 Sep 2022
Cited by 4 | Viewed by 2417
Abstract
(1) Silvicultural applications that manipulate woody debris loading and the structural composition of a forest can have both short and long-term effects on biogeochemical cycling. Longleaf pine forests have been the historically dominant community types throughout much of the Southeastern United States. Fire [...] Read more.
(1) Silvicultural applications that manipulate woody debris loading and the structural composition of a forest can have both short and long-term effects on biogeochemical cycling. Longleaf pine forests have been the historically dominant community types throughout much of the Southeastern United States. Fire exclusion, hardwood encroachment, and resource exploitation have severely reduced the amount of remaining longleaf pine habitats, making ecological restoration necessary. The silvicultural treatments used to reestablish these communities have been widespread, leading to some skepticism regarding the sustainability of certain restoration practices. (2) This study aimed to understand how overstory manipulation and woody debris management affected soil water retention rates and nutrient availability. Using a randomized complete block design, abiotic responses to biomass harvesting, conventional harvesting, and mastication treatments were measured across a soil moisture gradient in the South Carolina sandhills. (3) Our findings indicate that mastication increased soil moisture retention rates by 37% and 41%, on average, compared to conventional harvesting and biomass harvesting, respectively. (4) Additionally, soil nutrient stocks did not decline following any management practice, indicating that both biomass harvesting and mastication treatments may not necessarily impact site productivity in a negative manner. These findings imply that mastication treatments keep moisture retention high and do not immediately change soil nutrient availability in longleaf pine forests. Long-term vegetation response studies should continue to document successional trends in conjunction with moisture retention rates and long-term nutrient pulsing. Full article
(This article belongs to the Section Forest Ecology and Management)
Show Figures

Figure 1

20 pages, 717 KB  
Review
Viral Hyperparasitism in Bat Ectoparasites: Implications for Pathogen Maintenance and Transmission
by Alexander Tendu, Alice Catherine Hughes, Nicolas Berthet and Gary Wong
Microorganisms 2022, 10(6), 1230; https://doi.org/10.3390/microorganisms10061230 - 16 Jun 2022
Cited by 11 | Viewed by 4603
Abstract
Humans continue to encroach on the habitats of wild animals, potentially bringing different species into contact that would not typically encounter each other under natural circumstances, and forcing them into stressful, suboptimal conditions. Stressors from unsustainable human land use changes are suspected to [...] Read more.
Humans continue to encroach on the habitats of wild animals, potentially bringing different species into contact that would not typically encounter each other under natural circumstances, and forcing them into stressful, suboptimal conditions. Stressors from unsustainable human land use changes are suspected to dramatically exacerbate the probability of zoonotic spillover of pathogens from their natural reservoir hosts to humans, both by increasing viral load (and shedding) and the interface between wildlife with livestock, pets and humans. Given their known role as reservoir hosts, bats continue to be investigated for their possible role as the origins of many viral outbreaks. However, the participation of bat-associated ectoparasites in the spread of potential pathogens requires further work to establish. Here, we conducted a comprehensive review of viruses, viral genes and other viral sequences obtained from bat ectoparasites from studies over the last four decades. This review summarizes research findings of the seven virus families in which these studies have been performed, including Paramyxoviridae, Reoviridae, Flaviviridae, Peribunyaviridae, Nairoviridae, Rhabdoviridae and Filoviridae. We highlight that bat ectoparasites, including dipterans and ticks, are often found to have medically important viruses and may have a role in the maintenance of these pathogens within bat populations. Full article
(This article belongs to the Special Issue Discovery and Characterization of Novel/Emerging Viruses)
Show Figures

Figure 1

14 pages, 3167 KB  
Article
Long-Term Response of Fuel to Mechanical Mastication in South-Eastern Australia
by Bianca J. Pickering, Jamie E. Burton, Trent D. Penman, Madeleine A. Grant and Jane G. Cawson
Fire 2022, 5(3), 76; https://doi.org/10.3390/fire5030076 - 3 Jun 2022
Cited by 11 | Viewed by 3538
Abstract
Mechanical mastication is a fuel management strategy that modifies vegetation structure to reduce the impact of wildfire. Although past research has quantified immediate changes to fuel post-mastication, few studies consider longer-term fuel trajectories and climatic drivers of this change. Our study sought to [...] Read more.
Mechanical mastication is a fuel management strategy that modifies vegetation structure to reduce the impact of wildfire. Although past research has quantified immediate changes to fuel post-mastication, few studies consider longer-term fuel trajectories and climatic drivers of this change. Our study sought to quantify changes to fuel loads and structure over time following mastication and as a function of landscape aridity. Measurements were made at 63 sites in Victoria, Australia. All sites had been masticated within the previous 9 years to remove over-abundant shrubs and small trees. We used generalised additive models to explore trends over time and along an aridity gradient. Surface fuel loads were highest immediately post-mastication and in the most arid sites. The surface fine fuel load declined over time, whereas the surface coarse fuel load remained high; these trends occurred irrespective of landscape aridity. Standing fuel (understorey and midstorey vegetation) regenerated consistently, but shrub cover was still substantially low at 9 years post-mastication. Fire managers need to consider the trade-off between a persistently higher surface coarse fuel load and reduced shrub cover to evaluate the efficacy of mastication for fuel management. Coarse fuel may increase soil heating and smoke emissions, but less shrub cover will likely moderate fire behaviour. Full article
(This article belongs to the Special Issue Advances in the Measurement of Fuels and Fuel Properties)
Show Figures

Figure 1

17 pages, 1570 KB  
Article
Analyzing Safety Concerns of (e-) Bikes and Cycling Behaviors at Intersections in Urban Area
by Jian Wang, Ye Chen and Dawei Chen
Sustainability 2022, 14(7), 4231; https://doi.org/10.3390/su14074231 - 2 Apr 2022
Cited by 8 | Viewed by 3227
Abstract
Extensive effort has been devoted to examining the causal relationship between contributing factors and injury severities. Given the important role of riders’ behaviors in traffic conflicts, this paper aims to analyze the causal effects of traffic conflicts resulting from riders’ behaviors at intersections. [...] Read more.
Extensive effort has been devoted to examining the causal relationship between contributing factors and injury severities. Given the important role of riders’ behaviors in traffic conflicts, this paper aims to analyze the causal effects of traffic conflicts resulting from riders’ behaviors at intersections. The authors collected video data on 152 traffic conflicts caused by riders’ dangerous behaviors in Jiangning District, China. This paper proposes a Bayesian-structural equation modeling (BSEM) approach. Based on the obtained BSEM path coefficient diagram, the factor loadings and path coefficients are analyzed to unveil the potential influence of factors, including personal features, dangerous behavior tendency, temporal and spatial characteristics of dangerous behavior, and the external environment. The results show that compared to human factors, environmental factors have a less direct impact on the severity of traffic conflicts; instead, they have an indirect positive impact on traffic conflicts by affecting behaviors. That is, if riders judge that road conditions are not suitable to conduct dangerous behaviors, they become more cautious in view of current road conditions and time revenue. Furthermore, dangerous cycling behaviors that continue to encroach on the time and space of motorized vehicles are prone to be more dangerous. The dangerous behaviors that continuously encroach on the time and space of motor vehicles (e.g., disobeying traffic signals and riding in a motorway) are significant predictors of serious conflicts. Considering the heterogeneity of riding behavior, these findings could be applied to develop effective education and intervention programs for preventing riders’ high-risk behaviors and improving the traffic environment. Full article
(This article belongs to the Special Issue Sustainable Public Transport and Logistics Network Optimization)
Show Figures

Figure 1

21 pages, 51917 KB  
Article
Impact of Land Use Changes on the Surface Runoff and Nutrient Load in the Three Gorges Reservoir Area, China
by Xiao Zhang, Xiaomin Chen, Wanshun Zhang, Hong Peng, Gaohong Xu, Yanxin Zhao and Zhenling Shen
Sustainability 2022, 14(4), 2023; https://doi.org/10.3390/su14042023 - 10 Feb 2022
Cited by 19 | Viewed by 3630
Abstract
Dramatic changes in land use/cover (LULC) patterns have taken place in the Three Gorges Reservoir Area (TGRA) after the construction of the Three Gorges Dam, which have led to hydrological and environment alterations. In this study, eight land use scenarios from 1980 to [...] Read more.
Dramatic changes in land use/cover (LULC) patterns have taken place in the Three Gorges Reservoir Area (TGRA) after the construction of the Three Gorges Dam, which have led to hydrological and environment alterations. In this study, eight land use scenarios from 1980 to 2018 were used to evaluate the impact of LULC changes on runoff and nutrient load in the TGRA, using a validated version of the Soil & Water Assessment Tool (SWAT) model. Firstly, we analyzed the LULC characteristic. During the 38-year period, the LULC pattern showed an increase in forestland and a decrease in cropland. The cropland mainly changed into forestland. Construction land realized growth by encroaching mainly on cropland and forestland. Secondly, the temporal–spatial characteristics of runoff and nutrient load were analyzed. In the TGRA, surface runoff and nutrient load exhibited significant tempo-spatial heterogeneity. The runoff depth and the total nitrogen (TN) and total phosphorus (TP) loads increased through 1980 to 2018, and 2005 was a turning point. After 2005, the annual average change rate was larger than before 2005. The area with a larger runoff depth was mainly distributed in the head and middle region as well as on the left bank of the TGRA. The middle and tail region of the TGRA generated relatively higher TN and TP loads. Lastly, the contributions of LULC types on runoff and nutrient load were explored. Forestland had the highest contribution rate to surface runoff, followed by cropland. Cropland had the highest contribution rate to TN and TP, follow by forestland. This study can provide a better understanding of the hydrological consequences of LULC changes and help watershed management in the TGRA. Full article
Show Figures

Figure 1

22 pages, 18099 KB  
Article
Remotely Sensed Fine-Fuel Changes from Wildfire and Prescribed Fire in a Semi-Arid Grassland
by Adam G. Wells, Seth M. Munson, Steven E. Sesnie and Miguel L. Villarreal
Fire 2021, 4(4), 84; https://doi.org/10.3390/fire4040084 - 11 Nov 2021
Cited by 11 | Viewed by 5188 | Correction
Abstract
The spread of flammable invasive grasses, woody plant encroachment, and enhanced aridity have interacted in many grasslands globally to increase wildfire activity and risk to valued assets. Annual variation in the abundance and distribution of fine-fuel present challenges to land managers implementing prescribed [...] Read more.
The spread of flammable invasive grasses, woody plant encroachment, and enhanced aridity have interacted in many grasslands globally to increase wildfire activity and risk to valued assets. Annual variation in the abundance and distribution of fine-fuel present challenges to land managers implementing prescribed burns and mitigating wildfire, although methods to produce high-resolution fuel estimates are still under development. To further understand how prescribed fire and wildfire influence fine-fuels in a semi-arid grassland invaded by non-native perennial grasses, we combined high-resolution Sentinel-2A imagery with in situ vegetation data and machine learning to estimate yearly fine-fuel loads from 2015 to 2020. The resulting model of fine-fuel corresponded to field-based validation measurements taken in the first (R2 = 0.52, RMSE = 218 kg/ha) and last year (R2 = 0.63, RMSE = 196 kg/ha) of this 6-year study. Serial prediction of the fine-fuel model allowed for an assessment of the effect of prescribed fire (average reduction of −80 kg/ha 1-year post fire) and wildfire (−260 kg/ha 1-year post fire) on fuel conditions. Post-fire fine-fuel loads were significantly lower than in unburned control areas sampled just outside fire perimeters from 2015 to 2020 across all fires (t = 1.67, p < 0.0001); however, fine-fuel recovery occurred within 3–5 years, depending upon burn and climate conditions. When coupled with detailed fuels data from field measurements, Sentinel-2A imagery provided a means for evaluating grassland fine-fuels at yearly time steps and shows high potential for extended monitoring of dryland fuels. Our approach provides land managers with a systematic analysis of the effects of fire management treatments on fine-fuel conditions and provides an accurate, updateable, and expandable solution for mapping fine-fuels over yearly time steps across drylands throughout the world. Full article
Show Figures

Figure 1

13 pages, 596 KB  
Article
Factors Influencing County Commissioners’ Decisions about Burn Bans in the Southern Plains, USA
by Thomas W. McDaniel, Carissa L. Wonkka, Morgan L. Treadwell and Urs P. Kreuter
Land 2021, 10(7), 686; https://doi.org/10.3390/land10070686 - 30 Jun 2021
Cited by 5 | Viewed by 2592
Abstract
Woody plant encroachment in North American rangelands has led to calls for greater use of prescribed fire to reduce fuel loads and restore grazing productivity and grassland biodiversity. However, the use of prescribed fire during periods when woody plant mortality is maximized has [...] Read more.
Woody plant encroachment in North American rangelands has led to calls for greater use of prescribed fire to reduce fuel loads and restore grazing productivity and grassland biodiversity. However, the use of prescribed fire during periods when woody plant mortality is maximized has often been limited by temporary restrictions on outdoor burning enacted by regional or local governmental entities. This study reports the results of a survey assessing the familiarity with and attitudes toward prescribed fire in Texas and Oklahoma, USA, of officials tasked with implementing restrictions on outdoor burning and how these attitudes influence their decisions. Most responding officials considered prescribed fire to be a safe and beneficial land management tool that should be used more frequently. Self-reported familiarity with prescribed fire was the most significant explanatory variable for this attitude. Further, familiarity with prescribed fire was influenced by respondent participation in or being invited to participate in a prescribed fire. Such invitations came mostly from private landowners. Landowners wishing to use prescribed fire may benefit from building trust with local officials by demonstrating they are qualified to conduct such fires safely. This could help reduce the frequency of burn restrictions and may increase the likelihood that officials will grant burn ban exemptions to qualified burn managers. Additionally, because officials’ primary sources of prescribed fire information were reported to be local fire departments and emergency services, educating those entities about the benefits of prescribed fire for reducing wildfire risks could help reduce pressure on officials to enact or maintain burning restrictions. These findings highlight opportunities for reducing the frequency of burning restrictions, increasing opportunities for land managers to effectively halt or reverse woody plant encroachment. Full article
Show Figures

Figure 1

19 pages, 4615 KB  
Article
Mechanical Mastication Reduces Fuel Structure and Modelled Fire Behaviour in Australian Shrub Encroached Ecosystems
by Madeleine A. Grant, Thomas J. Duff, Trent D. Penman, Bianca J. Pickering and Jane G. Cawson
Forests 2021, 12(6), 812; https://doi.org/10.3390/f12060812 - 20 Jun 2021
Cited by 10 | Viewed by 3678
Abstract
Shrub encroachment of grassland and woodland ecosystems can alter wildfire behaviour and threaten ecological values. Australian fire managers are using mechanical mastication to reduce the fire risk in encroached ecosystems but are yet to evaluate its effectiveness or ecological impact. We asked: (1) [...] Read more.
Shrub encroachment of grassland and woodland ecosystems can alter wildfire behaviour and threaten ecological values. Australian fire managers are using mechanical mastication to reduce the fire risk in encroached ecosystems but are yet to evaluate its effectiveness or ecological impact. We asked: (1) How does fuel load and structure change following mastication?; (2) Is mastication likely to affect wildfire rates of spread and flame heights?; and (3) What is the impact of mastication on flora species richness and diversity? At thirteen paired sites (masticated versus control; n = 26), located in Victoria, Australia, we measured fuel properties (structure, load and hazard) and floristic diversity (richness and Shannon’s H) in 400 mP2 plots. To quantify the effects of mastication, data were analysed using parametric and non-parametric paired sample techniques. Masticated sites were grouped into two categories, 0–2 and 3–4 years post treatment. Fire behaviour was predicted using the Dry Eucalypt Forest Fire Model. Mastication with follow-up herbicide reduced the density of taller shrubs, greater than 50 cm in height, for at least 4 years. The most recently masticated sites (0–2 years) had an almost 3-fold increase in dead fine fuel loads and an 11-fold increase in dead coarse fuel loads on the forest floor compared with the controls. Higher dead coarse fuel loads were still evident after 3–4 years. Changes to fuel properties produced a reduction in predicted flame heights from 22 m to 5–6 m under severe fire weather conditions, but no change in the predicted fire rate of spread. Reductions in flame height would be beneficial for wildfire suppression and could reduce the damage to property from wildfires. Mastication did not have a meaningful effect on native species diversity, but promoted the abundance of some exotic species. Full article
(This article belongs to the Section Forest Ecology and Management)
Show Figures

Figure 1

Back to TopTop