Sign in to use this feature.

Years

Between: -

Subjects

remove_circle_outline
remove_circle_outline
remove_circle_outline
remove_circle_outline
remove_circle_outline

Journals

Article Types

Countries / Regions

Search Results (13)

Search Parameters:
Keywords = hydroxycobalamin

Order results
Result details
Results per page
Select all
Export citation of selected articles as:
16 pages, 2954 KB  
Article
Novel Method for the Synthesis of Hydroxycobalamin[c-lactam] and Its Impact on Melanoma Cells In Vitro
by Zuzanna Rzepka, Magdalena Janus, Krzysztof Marciniec, Jakub Rok and Dorota Wrześniok
Int. J. Mol. Sci. 2025, 26(4), 1540; https://doi.org/10.3390/ijms26041540 - 12 Feb 2025
Viewed by 1534
Abstract
The ability to over-proliferate is a hallmark of cancer cells, so inhibiting proliferation is crucial for successful cancer treatment. Vitamin B12 (cobalamin) is among the factors necessary for replication of genetic material and cell division. There is currently no cobalamin antagonist with therapeutic [...] Read more.
The ability to over-proliferate is a hallmark of cancer cells, so inhibiting proliferation is crucial for successful cancer treatment. Vitamin B12 (cobalamin) is among the factors necessary for replication of genetic material and cell division. There is currently no cobalamin antagonist with therapeutic use. Nevertheless, the idea of inhibiting cobalamin-dependent metabolic pathways as a potential anticancer strategy is of interest to many researchers. In this study, we investigated, for the first time, the impact of cobalamin deficiency on melanoma cells’ growth. To achieve a cobalamin-deficient state in cellulo, hydroxycobalamin[c-lactam] was used as an antivitamin B12. Here, we describe a new and efficient method for synthesizing this analog from hydroxycobalamin. Interestingly, no cytostatic effect of cobalamin deficiency was observed on C32 and COLO 829 melanoma cell lines. However, we show the variously enhanced pro-proliferative action of vitamin B12 towards these cells. The presented experimental model can be used for further studies on the effects of the cobalamin status on melanoma cells. Full article
(This article belongs to the Collection New Advances in Molecular Toxicology)
Show Figures

Figure 1

10 pages, 692 KB  
Review
Severe Refractory Vasoplegic Shock Syndrome after OPCABG Successfully Treated with Hydroxycobalamin: A Case Report and Review of the Literature
by Beatrice Bacchi, Francesco Cabrucci, Bruno Chiarello, Aleksander Dokollari and Massimo Bonacchi
J. Clin. Med. 2024, 13(1), 169; https://doi.org/10.3390/jcm13010169 - 28 Dec 2023
Cited by 1 | Viewed by 4340
Abstract
Background: Vasoplegic shock syndrome (VSS) after an off-pump coronary artery bypass graft (OPCABG) is an extremely rare condition. Inotropic support is usually the first-line therapy, though it can precipitate several complications or be ineffective. We report the first case of severe refractory VSS [...] Read more.
Background: Vasoplegic shock syndrome (VSS) after an off-pump coronary artery bypass graft (OPCABG) is an extremely rare condition. Inotropic support is usually the first-line therapy, though it can precipitate several complications or be ineffective. We report the first case of severe refractory VSS after OPCABG successfully treated with hydroxycobalamin. Methods: A 77-year-old gentleman underwent OPCABG for three vessels coronary artery disease. Preoperative LV ejection fraction was 28%, and the patient before surgery started sacubitril/valsartan titrated, then, at the highest dose. Surgery was uneventful and, by the end of the procedure, TEE showed improved biventricular contractility. Results: The patient was transferred to the ICU without inotropic support, but soon developed hypotension. TEE ruled out pericardial tamponade and confirmed fair contractility. Norepinephrine was titrated to a medium-high dose, vasopressin was started and a Swan-Ganz catheter was placed. SVR was 480 dyn·s·cm−5. Despite aggressive pharmacologic treatment (including methylprednisolone and methylene blue), no improvements were noticed. Ten grams of hydroxycobalamin were administered. One hour later, hemodynamic status re-assessment showed SVR > 800 dyn·s·cm−5. Afterward, vasopressors were gradually reduced. Conclusions: Our case demonstrated the importance of adequate early treatment in VSS after OPCABG. This case report shows, for the first time, that hydroxycobalamin was effectively used to restore homeostasis. Full article
(This article belongs to the Special Issue Coronary Revascularization: Latest Advances and Prospects)
Show Figures

Figure 1

13 pages, 3052 KB  
Article
Cobalamin (Vitamin B12) in Anticancer Photodynamic Therapy with Zn(II) Phthalocyanines
by Vanya Mantareva, Ivan Iliev, Inna Sulikovska, Mahmut Durmuş and Ivan Angelov
Int. J. Mol. Sci. 2023, 24(5), 4400; https://doi.org/10.3390/ijms24054400 - 23 Feb 2023
Cited by 12 | Viewed by 3387
Abstract
Photodynamic therapy (PDT) is a curative method, firstly developed for cancer therapy with fast response after treatment and minimum side effects. Two zinc(II) phthalocyanines (3ZnPc and 4ZnPc) and a hydroxycobalamin (Cbl) were investigated on two breast cancer cell lines (MDA-MB-231 and MCF-7) in [...] Read more.
Photodynamic therapy (PDT) is a curative method, firstly developed for cancer therapy with fast response after treatment and minimum side effects. Two zinc(II) phthalocyanines (3ZnPc and 4ZnPc) and a hydroxycobalamin (Cbl) were investigated on two breast cancer cell lines (MDA-MB-231 and MCF-7) in comparison to normal cell lines (MCF-10 and BALB 3T3). The novelty of this study is a complex of non-peripherally methylpyridiloxy substituted Zn(II) phthalocyanine (3ZnPc) and the evaluation of the effects on different cell lines due to the addition of second porphyrinoid such as Cbl. The results showed the complete photocytotoxicity of both ZnPc-complexes at lower concentrations (<0.1 μM) for 3ZnPc. The addition of Cbl caused a higher phototoxicity of 3ZnPc at one order lower concentrations (<0.01 μM) with a diminishment of the dark toxicity. Moreover, it was determined that an increase of the selectivity index of 3ZnPc, from 0.66 (MCF-7) and 0.89 (MDA-MB-231) to 1.56 and 2.31, occurred by the addition of Cbl upon exposure with a LED 660 nm (50 J/cm2). The study suggested that the addition of Cbl can minimize the dark toxicity and improve the efficiency of the phthalocyanines for anticancer PDT applications. Full article
(This article belongs to the Special Issue Materials for Photobiology 2.0)
Show Figures

Figure 1

20 pages, 1603 KB  
Review
The Role of Iron and Cobalt in Gynecological Diseases
by Adrianna Ćwiertnia, Mateusz Kozłowski and Aneta Cymbaluk-Płoska
Cells 2023, 12(1), 117; https://doi.org/10.3390/cells12010117 - 28 Dec 2022
Cited by 21 | Viewed by 5369
Abstract
Iron and cobalt are micronutrients that play an important role in the regulation of cellular processes, being part of the centre of catalases, peroxidases, cytochromes and metalloproteins such as hemoglobin and myoglobin (Fe). Cobalt primarily functions as a component of hydroxycobalamin, which is [...] Read more.
Iron and cobalt are micronutrients that play an important role in the regulation of cellular processes, being part of the centre of catalases, peroxidases, cytochromes and metalloproteins such as hemoglobin and myoglobin (Fe). Cobalt primarily functions as a component of hydroxycobalamin, which is essential for regulating red blood cell production. Maintaining normal levels of cobalt and iron in the human body is important, as a deficiency can lead to anaemia. These elements are also involved in reactions during which oxidative stress occurs and are therefore considered to be a cause of tumor formation. This paper will discuss aspects of the influence of cobalt and iron on mechanisms that may contribute to the growth of gynecological tumors, as well as other obstetric-gynecological disease entities, by altering the conditions of the microenvironment. In addition, the following review also highlights the role of cobalt and iron in the treatment of gynecological tumors. Full article
(This article belongs to the Special Issue Women’s Special Issue Series: Cells and Ovarian Cancer)
Show Figures

Figure 1

14 pages, 4009 KB  
Article
Structural Analyses of CrtJ and Its B12-Binding Co-Regulators SAerR and LAerR from the Purple Photosynthetic Bacterium Rhodobacter capsulatus
by Vladimira Dragnea, Giovanni Gonzalez-Gutierrez and Carl E. Bauer
Microorganisms 2022, 10(5), 912; https://doi.org/10.3390/microorganisms10050912 - 27 Apr 2022
Cited by 5 | Viewed by 2769
Abstract
Among purple photosynthetic bacteria, the transcription factor CrtJ is a major regulator of photosystem gene expression. Depending on growing conditions, CrtJ can function as an aerobic repressor or an anaerobic activator of photosystem genes. Recently, CrtJ’s activity was shown to be modulated by [...] Read more.
Among purple photosynthetic bacteria, the transcription factor CrtJ is a major regulator of photosystem gene expression. Depending on growing conditions, CrtJ can function as an aerobic repressor or an anaerobic activator of photosystem genes. Recently, CrtJ’s activity was shown to be modulated by two size variants of a B12 binding co-regulator called SAerR and LAerR in Rhodobacter capsulatus. The short form, SAerR, promotes CrtJ repression, while the longer variant, LAerR, converts CrtJ into an activator. In this study, we solved the crystal structure of R. capsulatus SAerR at a 2.25 Å resolution. Hydroxycobalamin bound to SAerR is sandwiched between a 4-helix bundle cap, and a Rossman fold. This structure is similar to a AerR-like domain present in CarH from Thermus termophilus, which is a combined photoreceptor/transcription regulator. We also utilized AlphaFold software to predict structures for the LAerR, CrtJ, SAerR-CrtJ and LAerR-CrtJ co-complexes. These structures provide insights into the role of B12 and an LAerR N-terminal extension in regulating the activity of CrtJ. Full article
(This article belongs to the Special Issue Phototrophic Bacteria)
Show Figures

Figure 1

10 pages, 2220 KB  
Case Report
Hemolytic Uremic Syndrome Due to Methylmalonic Acidemia and Homocystinuria in an Infant: A Case Report and Literature Review
by Vasiliki Karava, Antonia Kondou, John Dotis, Georgia Sotiriou, Spyridon Gerou, Helen Michelakakis, Euthymia Vargiami, Marina Economou, Dimitrios Zafeiriou and Nikoleta Printza
Children 2021, 8(2), 112; https://doi.org/10.3390/children8020112 - 5 Feb 2021
Cited by 6 | Viewed by 3825
Abstract
Methylmalonic acidemia and homocystinuria cobalamin C (cblC) type is the most common inborn error of the intracellular cobalamin metabolism, associated with multisystem involvement and high mortality rates, especially in the early-onset form of the disease. Hemolytic uremic syndrome (HUS) is a rare manifestation [...] Read more.
Methylmalonic acidemia and homocystinuria cobalamin C (cblC) type is the most common inborn error of the intracellular cobalamin metabolism, associated with multisystem involvement and high mortality rates, especially in the early-onset form of the disease. Hemolytic uremic syndrome (HUS) is a rare manifestation and needs to be distinguished from other causes of renal thrombotic microangiopathy. We describe a case of a 3-month-old infant, with failure to thrive, hypotonia and pallor, who developed HUS in the setting of cblC deficit, along with dilated cardiomyopathy, and presented delayed response to optic stimulation in visual evoked potentials, as well as enlarged bilateral subarachnoid spaces and delayed myelination in brain magnetic resonance imaging. Renal damage was reversed, while neurodevelopmental profile and eye contact improved after supplementation with parenteral hydroxycobalamin, oral folic acid, betaine and levocarnitine. Homozygous mutation of c.271dupA in the MMACHC gene was ultimately detected. In this report, we highlight the diagnostic challenges as well as the significance of early recognition and multidisciplinary management of this unusual condition. A brief review of published case reports of early-onset cblC deficit and related HUS is depicted, pointing out the initial clinical presentation, signs of renal damage and outcome, MMACHC gene type of mutations and accompanying extra-renal manifestations. Full article
Show Figures

Figure 1

15 pages, 2832 KB  
Article
Response of Human Glioblastoma Cells to Vitamin B12 Deficiency: A Study Using the Non-Toxic Cobalamin Antagonist
by Zuzanna Rzepka, Jakub Rok, Mateusz Maszczyk, Artur Beberok, Justyna Magdalena Hermanowicz, Dariusz Pawlak, Dorota Gryko and Dorota Wrześniok
Biology 2021, 10(1), 69; https://doi.org/10.3390/biology10010069 - 19 Jan 2021
Cited by 9 | Viewed by 5584
Abstract
The most important biological function of vitamin B12 is to accomplish DNA synthesis, which is necessary for cell division. Cobalamin deficiency may be especially acute for rapidly dividing cells, such as glioblastoma cells. Therefore, cobalamin antagonists offer a medicinal potential for developing anti-glioma [...] Read more.
The most important biological function of vitamin B12 is to accomplish DNA synthesis, which is necessary for cell division. Cobalamin deficiency may be especially acute for rapidly dividing cells, such as glioblastoma cells. Therefore, cobalamin antagonists offer a medicinal potential for developing anti-glioma agents. In the present study, we developed an in vitro model of cobalamin deficiency in glioblastoma cells. Long-term treatment of cells with the cobalamin analogue, hydroxycobalamin [c-lactam] (HCCL) was applied to induce an increase of hypocobalaminemia biomarker. Cytometric assays demonstrated that vitamin B12 promoted glioblastoma cells proliferation, whereas the treatment of cells with HCCL caused a dramatic inhibition of cell proliferation and an induction of cell cycle arrest at the G2/M phase. Vitamin B12 counteracted all the observed effects of HCCL. In the in silico study, we characterized the molecular interactions between HCCL and transcobalamin II (TCII). We have demonstrated that HCCL shares similar interactions with TCII as naturally occurring cobalamins and therefore may act as a competitive inhibitor of this key transporter protein. We assessed the impact of HCCL on the mortality or developmental malformations of zebrafish embryos. Collectively, our findings suggest that the use of cobalamin transport antagonists as potential anti-glioma agents would be worth exploring further. Full article
Show Figures

Figure 1

13 pages, 4555 KB  
Article
Astrogliosis in an Experimental Model of Hypovitaminosis B12: A Cellular Basis of Neurological Disorders due to Cobalamin Deficiency
by Zuzanna Rzepka, Jakub Rok, Justyna Kowalska, Klaudia Banach, Justyna Magdalena Hermanowicz, Artur Beberok, Beata Sieklucka, Dorota Gryko and Dorota Wrześniok
Cells 2020, 9(10), 2261; https://doi.org/10.3390/cells9102261 - 9 Oct 2020
Cited by 9 | Viewed by 3198
Abstract
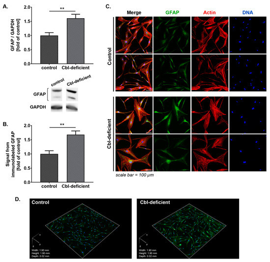
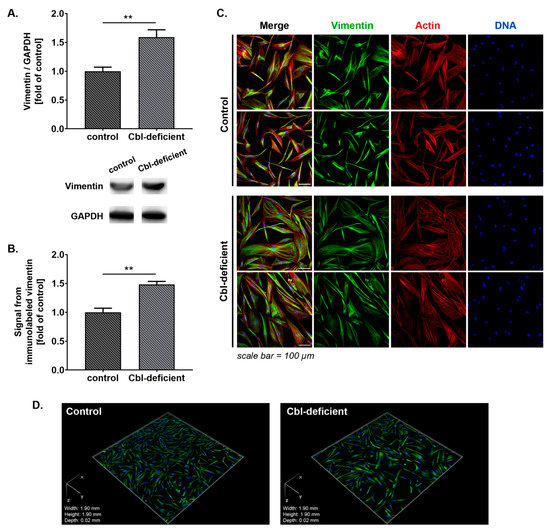
Cobalamin deficiency affects human physiology with sequelae ranging from mild fatigue to severe neuropsychiatric abnormalities. The cellular and molecular aspects of the nervous system disorders associated with hypovitaminosis B12 remain largely unknown. Growing evidence indicates that astrogliosis is an underlying component of a [...] Read more.
Cobalamin deficiency affects human physiology with sequelae ranging from mild fatigue to severe neuropsychiatric abnormalities. The cellular and molecular aspects of the nervous system disorders associated with hypovitaminosis B12 remain largely unknown. Growing evidence indicates that astrogliosis is an underlying component of a wide range of neuropathologies. Previously, we developed an in vitro model of cobalamin deficiency in normal human astrocytes (NHA) by culturing the cells with c-lactam of hydroxycobalamin (c-lactam OH-Cbl). We revealed a non-apoptotic activation of caspases (3/7, 8, 9) in cobalamin-deficient NHA, which may suggest astrogliosis. The aim of the current study was to experimentally verify this hypothesis. We indicated an increase in the cellular expression of two astrogliosis markers: glial fibrillary acidic protein and vimentin in cobalamin-deficient NHA using Western blot analysis and immunocytochemistry with confocal laser scanning microscopy. In the next step of the study, we revealed c-lactam OH-Cbl as a potential non-toxic vitamin B12 antagonist in an in vivo model using zebrafish embryos. We believe that the presented results will contribute to a better understanding of the cellular mechanism underlying neurologic pathology due to cobalamin deficiency and will serve as a foundation for further studies. Full article
(This article belongs to the Section Cellular Pathology)
Show Figures

Figure 1

21 pages, 6891 KB  
Article
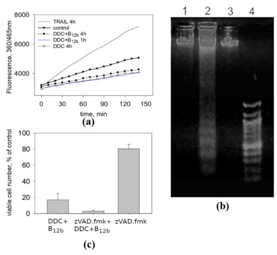
Vitamin B12b Enhances the Cytotoxicity of Diethyldithiocarbamate in a Synergistic Manner, Inducing the Paraptosis-Like Death of Human Larynx Carcinoma Cells
by Marina Solovieva, Yuri Shatalin, Roman Fadeev, Olga Krestinina, Yulia Baburina, Alexey Kruglov, Ekaterina Kharechkina, Margarita Kobyakova, Vadim Rogachevsky, Elena Shishkova and Vladimir Akatov
Biomolecules 2020, 10(1), 69; https://doi.org/10.3390/biom10010069 - 1 Jan 2020
Cited by 18 | Viewed by 7374
Abstract
We have shown that hydroxycobalamin (vitamin B12b) increases the toxicity of diethyldithiocarbamate (DDC) to tumor cells by catalyzing the formation of disulfiram (DSF) oxi-derivatives. The purpose of this study was to elucidate the mechanism of tumor cell death induced by the [...] Read more.
We have shown that hydroxycobalamin (vitamin B12b) increases the toxicity of diethyldithiocarbamate (DDC) to tumor cells by catalyzing the formation of disulfiram (DSF) oxi-derivatives. The purpose of this study was to elucidate the mechanism of tumor cell death induced by the combination DDC + B12b. It was found that cell death induced by DDC + B12b differed from apoptosis, autophagy, and necrosis. During the initiation of cell death, numerous vacuoles formed from ER cisterns in the cytoplasm, and cell death was partially suppressed by the inhibitors of protein synthesis and folding, the IP3 receptor inhibitor as well as by thiols. At this time, a short-term rise in the expression of ER-stress markers BiP and PERK with a steady increase in the expression of CHOP were detected. After the vacuolization of the cytoplasm, functional disorders of mitochondria and an increase in the generation of superoxide anion in them occurred. Taken together, the results obtained indicate that DDC and B12b used in combination exert a synergistic toxic effect on tumor cells by causing severe ER stress, extensive ER vacuolization, and inhibition of apoptosis, which ultimately leads to the induction of paraptosis-like cell death. Full article
Show Figures

Graphical abstract

14 pages, 3278 KB  
Article
Cobalamin Deficiency: Effect on Homeostasis of Cultured Human Astrocytes
by Zuzanna Rzepka, Jakub Rok, Michalina Respondek, Justyna Pawlik, Artur Beberok, Dorota Gryko and Dorota Wrześniok
Cells 2019, 8(12), 1505; https://doi.org/10.3390/cells8121505 - 24 Nov 2019
Cited by 10 | Viewed by 4231
Abstract
Cobalamin deficiency is an important health problem. The major non-hematological symptoms of hypocobalaminemia are nervous system disorders, but the molecular and cellular mechanisms underlying this phenomenon have not yet been fully explained. Increasing scientific evidence is stressing the pivotal role of astrocyte dysfunction [...] Read more.
Cobalamin deficiency is an important health problem. The major non-hematological symptoms of hypocobalaminemia are nervous system disorders, but the molecular and cellular mechanisms underlying this phenomenon have not yet been fully explained. Increasing scientific evidence is stressing the pivotal role of astrocyte dysfunction in the pathogenesis of a wide range of neurological disorders. In light of the above, the aim of this study was to develop an in vitro model of cobalamin deficiency by optimizing the conditions of astrocyte culture in the presence of vitamin B12 antagonist, and then the model was used for multidirectional analysis of astrocyte homeostasis using image cytometry, immunoenzymatic and colorimetric assays, and fluorescence spectroscopy. Our results indicated that long-term incubation of normal human astrocytes with hydroxycobalamin(c-lactam) causes an increase of extracellular homocysteine level, a reduction of cell proliferation, and an accumulation of cells in the G2/M cell cycle phase. Moreover, we observed dramatic activation of caspases and an increase of catalase activity. Interestingly, we excluded extensive apoptosis and oxidative stress. The study provided significant evidence for astrocyte homeostasis disturbance under hypocobalaminemia, thus indicating an important element of the molecular mechanism of nervous system diseases related to vitamin B12 deficiency. Full article
(This article belongs to the Section Cellular Pathology)
Show Figures

Figure 1

6 pages, 761 KB  
Case Report
MCEE Mutations in an Adult Patient with Parkinson’s Disease, Dementia, Stroke and Elevated Levels of Methylmalonic Acid
by Mattias Andréasson, Rolf H. Zetterström, Ulrika von Döbeln, Anna Wedell and Per Svenningsson
Int. J. Mol. Sci. 2019, 20(11), 2631; https://doi.org/10.3390/ijms20112631 - 29 May 2019
Cited by 6 | Viewed by 4608
Abstract
Methylmalonic aciduria (MMA-uria) is seen in several inborn errors of metabolism (IEM) affecting intracellular cobalamin pathways. Methylmalonyl-CoA epimerase (MCE) is an enzyme involved in the mitochondrial cobalamin-dependent pathway generating succinyl-CoA. Homozygous mutations in the corresponding MCEE gene have been shown in children to [...] Read more.
Methylmalonic aciduria (MMA-uria) is seen in several inborn errors of metabolism (IEM) affecting intracellular cobalamin pathways. Methylmalonyl-CoA epimerase (MCE) is an enzyme involved in the mitochondrial cobalamin-dependent pathway generating succinyl-CoA. Homozygous mutations in the corresponding MCEE gene have been shown in children to cause MCE deficiency with isolated MMA-uria and a variable clinical phenotype. We describe a 78-year-old man with Parkinson’s disease, dementia and stroke in whom elevated serum levels of methylmalonic acid had been evident for many years. Metabolic work-up revealed intermittent MMA-uria and increased plasma levels of propionyl-carnitine not responsive to treatment with high-dose hydroxycobalamin. Whole genome sequencing was performed, with data analysis targeted towards genes known to cause IEM. Compound heterozygous mutations were identified in the MCEE gene, c.139C>T (p.Arg47X) and c.419delA (p.Lys140fs), of which the latter is novel. To our knowledge, this is the first report of an adult patient with MCEE mutations and MMA-uria, thus adding novel data to the possible phenotypical spectrum of MCE deficiency. Although clinical implications are uncertain, it can be speculated whether intermittent hyperammonemia during episodes of metabolic stress could have precipitated the patient’s ongoing neurodegeneration attributed to Parkinson’s disease. Full article
Show Figures

Figure 1

17 pages, 1819 KB  
Article
Hydroxycobalamin Reveals the Involvement of Hydrogen Sulfide in the Hypoxic Responses of Rat Carotid Body Chemoreceptor Cells
by Teresa Gallego-Martin, Jesus Prieto-Lloret, Philip I. Aaronson, Asuncion Rocher and Ana Obeso
Antioxidants 2019, 8(3), 62; https://doi.org/10.3390/antiox8030062 - 13 Mar 2019
Cited by 7 | Viewed by 4669
Abstract
Carotid body (CB) chemoreceptor cells sense arterial blood PO2, generating a neurosecretory response proportional to the intensity of hypoxia. Hydrogen sulfide (H2S) is a physiological gaseous messenger that is proposed to act as an oxygen sensor in CBs, although [...] Read more.
Carotid body (CB) chemoreceptor cells sense arterial blood PO2, generating a neurosecretory response proportional to the intensity of hypoxia. Hydrogen sulfide (H2S) is a physiological gaseous messenger that is proposed to act as an oxygen sensor in CBs, although this concept remains controversial. In the present study we have used the H2S scavenger and vitamin B12 analog hydroxycobalamin (Cbl) as a new tool to investigate the involvement of endogenous H2S in CB oxygen sensing. We observed that the slow-release sulfide donor GYY4137 elicited catecholamine release from isolated whole carotid bodies, and that Cbl prevented this response. Cbl also abolished the rise in [Ca2+]i evoked by 50 µM NaHS in enzymatically dispersed CB glomus cells. Moreover, Cbl markedly inhibited the catecholamine release and [Ca2+]i rise caused by hypoxia in isolated CBs and dispersed glomus cells, respectively, whereas it did not alter these responses when they were evoked by high [K+]e. The L-type Ca2+ channel blocker nifedipine slightly inhibited the rise in CB chemoreceptor cells [Ca2+]i elicited by sulfide, whilst causing a somewhat larger attenuation of the hypoxia-induced Ca2+ signal. We conclude that Cbl is a useful and specific tool for studying the function of H2S in cells. Based on its effects on the CB chemoreceptor cells we propose that endogenous H2S is an amplifier of the hypoxic transduction cascade which acts mainly by stimulating non-L-type Ca2+ channels. Full article
(This article belongs to the Special Issue H2S in Redox Signaling)
Show Figures

Graphical abstract

13 pages, 1825 KB  
Article
Vitamin B12 Deficiency Induces Imbalance in Melanocytes Homeostasis—A Cellular Basis of Hypocobalaminemia Pigmentary Manifestations
by Zuzanna Rzepka, Michalina Respondek, Jakub Rok, Artur Beberok, Keith Ó Proinsias, Dorota Gryko and Dorota Wrześniok
Int. J. Mol. Sci. 2018, 19(9), 2845; https://doi.org/10.3390/ijms19092845 - 19 Sep 2018
Cited by 29 | Viewed by 11297
Abstract
Vitamin B12 deficiency causes significant changes in cellular metabolism leading to various clinical symptoms, such as hematological, psychiatric, and neurological disorders. We hypothesize that skin pigmentation disorders may be a diagnostically important manifestation of vitamin B12 deficiency, however the cellular and [...] Read more.
Vitamin B12 deficiency causes significant changes in cellular metabolism leading to various clinical symptoms, such as hematological, psychiatric, and neurological disorders. We hypothesize that skin pigmentation disorders may be a diagnostically important manifestation of vitamin B12 deficiency, however the cellular and molecular mechanisms underlying these effects remain unknown. The aim of this study was to examine the effect of vitamin B12 deficiency on melanocytes homeostasis. Hypocobalaminemia in vitro model was developed by treating epidermal melanocytes with synthesized vitamin B12 antagonist—hydroxycobalamin(c-lactam). The cells were examined using immunoenzymatic, spectrophotometric, and fluorimetric assays as well as image cytometry. Significant melanogenesis stimulation—the increase of relative melanin content and tyrosinase activity up to 131% and 135%, respectively—has been indicated. Cobalamin-deficient cells displayed the elevation (by 120%) in reactive oxygen species level. Moreover, the redox status imbalance was stated. The study provided a scientific evidence for melanocytes homeostasis disturbance under hypocobalaminemia, thus indicating a significant element of the hyperpigmentation mechanism due to vitamin B12 deficiency. Furthermore, the implication between pigmentary and hematological and/or neuropsychiatric symptoms in cobalamin-deficient patients may be an important issue. Full article
(This article belongs to the Section Bioactives and Nutraceuticals)
Show Figures

Graphical abstract

Back to TopTop