Sign in to use this feature.

Years

Between: -

Subjects

remove_circle_outline
remove_circle_outline
remove_circle_outline
remove_circle_outline
remove_circle_outline
remove_circle_outline

Journals

Article Types

Countries / Regions

Search Results (6)

Search Parameters:
Keywords = hierarchical particle swarm optimization (H-PSO)

Order results
Result details
Results per page
Select all
Export citation of selected articles as:
37 pages, 2396 KB  
Article
Frequency-Domain Optimization of Multi-TMD Systems Using Hierarchical PSO for Offshore Wind Turbine Vibration Suppression
by Chuandi Zhou, Deyi Fu, Xiaojing Ma, Zongyan Shen and Yin Guan
Energies 2025, 18(24), 6580; https://doi.org/10.3390/en18246580 - 16 Dec 2025
Abstract
With the rapid advancement of offshore wind power, structural vibration induced by multi-source excitations in complex marine environments is a critical concern. This study developed a multi-degree-of-freedom (MDOF) dynamic model of an offshore wind turbine using a lumped mass approach, which was then [...] Read more.
With the rapid advancement of offshore wind power, structural vibration induced by multi-source excitations in complex marine environments is a critical concern. This study developed a multi-degree-of-freedom (MDOF) dynamic model of an offshore wind turbine using a lumped mass approach, which was then reduced to a first-order linear system to improve frequency-domain analysis and optimization efficiency. Given the non-stationary, broadband nature of wind and wave loads, a band-pass filtering technique was applied to extract dominant frequency components, enabling linear modeling of excitations within primary modal ranges. The displacement response spectrum, derived via system transfer functions, served as the objective function for optimizing tuned mass damper (TMD) parameters. Both single TMD and multiple TMD (MTMD) strategies were designed and compared. A hierarchical particle swarm optimization (H-PSO) algorithm was proposed for MTMD tuning, using the optimized single TMD as an initial guess to enhance convergence and stability in high-dimensional spaces. The results showed that the frequency-domain optimization framework achieved a balance between accuracy and computational efficiency, significantly reducing structural responses in dominant modes and demonstrating strong potential for practical engineering applications. Full article
18 pages, 2498 KB  
Article
A Hybrid Spider Monkey and Hierarchical Particle Swarm Optimization Approach for Intrusion Detection on Internet of Things
by Sandhya Ethala and Annapurani Kumarappan
Sensors 2022, 22(21), 8566; https://doi.org/10.3390/s22218566 - 7 Nov 2022
Cited by 27 | Viewed by 3100
Abstract
The Internet of Things (IoT) network integrates physical objects such as sensors, networks, and electronics with software to collect and exchange data. Physical objects with a unique IP address communicate with external entities over the internet to exchange data in the network. Due [...] Read more.
The Internet of Things (IoT) network integrates physical objects such as sensors, networks, and electronics with software to collect and exchange data. Physical objects with a unique IP address communicate with external entities over the internet to exchange data in the network. Due to a lack of security measures, these network entities are vulnerable to severe attacks. To address this, an efficient security mechanism for dealing with the threat and detecting attacks is necessary. The proposed hybrid optimization approach combines Spider Monkey Optimization (SMO) and Hierarchical Particle Swarm Optimization (HPSO) to handle the huge amount of intrusion data classification problems and improve detection accuracy by minimizing false alarm rates. After finding the best optimum values, the Random Forest Classifier (RFC) was used to classify attacks from the NSL-KDD and UNSW-NB 15 datasets. The SVM model obtained accuracy of 91.82%, DT of 98.99%, and RFC of 99.13%, and the proposed model obtained 99.175% for the NSL-KDD dataset. Similarly, SVM obtained accuracy of 85.88%, DT of 88.87%, RFC of 91.65%, and the proposed model obtained 99.18% for the UNSW NB-15 dataset. The proposed model achieved accuracy of 99.175% for the NSL-KDD dataset which is higher than the state-of-the-art techniques such as DNN of 97.72% and Ensemble Learning at 85.2%. Full article
(This article belongs to the Special Issue Advanced Management of Fog/Edge Networks and IoT Sensors Devices)
Show Figures

Figure 1

19 pages, 1947 KB  
Article
Optimal Coordinated Control of DC Microgrid Based on Hybrid PSO–GWO Algorithm
by Zaid Hamid Abdulabbas Al-Tameemi, Tek Tjing Lie, Gilbert Foo and Frede Blaabjerg
Electricity 2022, 3(3), 346-364; https://doi.org/10.3390/electricity3030019 - 8 Aug 2022
Cited by 35 | Viewed by 4306
Abstract
Microgrids (MGs) are capable of playing an important role in the future of intelligent energy systems. This can be achieved by allowing the effective and seamless integration of distributed energy resources (DERs) loads, besides energy-storage systems (ESS) in the local area, so they [...] Read more.
Microgrids (MGs) are capable of playing an important role in the future of intelligent energy systems. This can be achieved by allowing the effective and seamless integration of distributed energy resources (DERs) loads, besides energy-storage systems (ESS) in the local area, so they are gaining attraction worldwide. In this regard, a DC MG is an economical, flexible, and dependable solution requiring a trustworthy control structure such as a hierarchical control strategy to be appropriately coordinated and used to electrify remote areas. Two control layers are involved in the hierarchy control strategy, including local- and global-control levels. However, this research focuses mainly on the issues of DC MG’s local control layer under various load interruptions and power-production fluctuations, including inaccurate power-sharing among sources and unregulated DC-bus voltage of the microgrid, along with a high ripple of battery current. Therefore, this work suggests developing local control levels for the DC MG based on the hybrid particle swarm optimization/grey wolf optimizer (HPSO–GWO) algorithm to address these problems. The key results of the simulation studies reveal that the proposed control scheme has achieved significant improvement in terms of voltage adjustment and power distribution between photovoltaic (PV) and battery technologies accompanied by a supercapacitor, in comparison to the existing control scheme. Moreover, the settling time and overshoot/undershoot are minimized despite the tremendous load and generation variations, which proves the proposed method’s efficiency. Full article
Show Figures

Figure 1

22 pages, 2363 KB  
Article
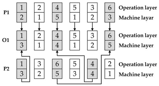
Hybrid Particle Swarm Optimization Algorithm for Process Planning
by Xu Zhang, Pan Guo, Hua Zhang and Jin Yao
Mathematics 2020, 8(10), 1745; https://doi.org/10.3390/math8101745 - 11 Oct 2020
Cited by 13 | Viewed by 2926
Abstract
Process planning is a typical combinatorial optimization problem. When the scale of the problem increases, combinatorial explosion occurs, which makes it difficult for traditional precise algorithms to solve the problem. A hybrid particle swarm optimization (HPSO) algorithm is proposed in this paper to [...] Read more.
Process planning is a typical combinatorial optimization problem. When the scale of the problem increases, combinatorial explosion occurs, which makes it difficult for traditional precise algorithms to solve the problem. A hybrid particle swarm optimization (HPSO) algorithm is proposed in this paper to solve problems of process planning. A hierarchical coding method including operation layer, machine layer and logic layer is designed in this algorithm. Each layer of coding corresponds to the decision of a sub-problem of process planning. Several genetic operators of the genetic algorithm are designed to replace the update formula of particle position and velocity in the particle swarm optimization algorithm. The results of the benchmark example in case study show that the algorithm proposed in this paper has better performance. Full article
Show Figures

Figure 1

11 pages, 5160 KB  
Article
Driving Drowsiness Detection with EEG Using a Modified Hierarchical Extreme Learning Machine Algorithm with Particle Swarm Optimization: A Pilot Study
by Yuliang Ma, Songjie Zhang, Donglian Qi, Zhizeng Luo, Rihui Li, Thomas Potter and Yingchun Zhang
Electronics 2020, 9(5), 775; https://doi.org/10.3390/electronics9050775 - 8 May 2020
Cited by 36 | Viewed by 4551
Abstract
Driving fatigue accounts for a large number of traffic accidents in modern life nowadays. It is therefore of great importance to reduce this risky factor by detecting the driver’s drowsiness condition. This study aimed to detect drivers’ drowsiness using an advanced electroencephalography (EEG)-based [...] Read more.
Driving fatigue accounts for a large number of traffic accidents in modern life nowadays. It is therefore of great importance to reduce this risky factor by detecting the driver’s drowsiness condition. This study aimed to detect drivers’ drowsiness using an advanced electroencephalography (EEG)-based classification technique. We first collected EEG data from six healthy adults under two different awareness conditions (wakefulness and drowsiness) in a virtual driving experiment. Five different machine learning techniques, including the K-nearest neighbor (KNN), support vector machine (SVM), extreme learning machine (ELM), hierarchical extreme learning machine (H-ELM), and the proposed modified hierarchical extreme learning machine algorithm with particle swarm optimization (PSO-H-ELM), were applied to classify the subject’s drowsiness based on the power spectral density (PSD) feature extracted from the EEG data. The mean accuracies of the five classifiers were 79.31%, 79.31%, 74.08%, 81.67%, and 83.12%, respectively, demonstrating the superior performance of our new PSO-H-ELM algorithm in detecting drivers’ drowsiness, compared to the other techniques. Full article
(This article belongs to the Section Bioelectronics)
Show Figures

Figure 1

16 pages, 2555 KB  
Article
Power Quality Disturbance Classification Based on DWT and Multilayer Perceptron Extreme Learning Machine
by Jidong Wang, Zhilin Xu and Yanbo Che
Appl. Sci. 2019, 9(11), 2315; https://doi.org/10.3390/app9112315 - 5 Jun 2019
Cited by 35 | Viewed by 4299
Abstract
In order to effectively identify complex power quality disturbances, a power quality disturbance classification method based on empirical wavelet transform and a multi-layer perceptron extreme learning machine (ELM) is proposed. The model uses the discrete wavelet transform (DWT) multi-resolution method to extract classification [...] Read more.
In order to effectively identify complex power quality disturbances, a power quality disturbance classification method based on empirical wavelet transform and a multi-layer perceptron extreme learning machine (ELM) is proposed. The model uses the discrete wavelet transform (DWT) multi-resolution method to extract classification features. Combined with hierarchical ELM (H-ELM) characteristics, the particle swarm optimization (PSO) single-object feature selection method is used to select the optimal feature set. The hidden layer of the H-ELM classifier in the model is trained by forward training. Once the previous layer is established, the weight of the current layer can be fixed without fine-tuning. Therefore, the training speed can be accelerated, the recognition accuracy is almost independent of the parameter adjustment, and the model has strong robustness. In order to solve the problem of data imbalance in the actual power system, a data enhancement method is proposed to reduce the impact of data imbalance and enhance the generalization performance of the network. The simulation results showed that the proposed method can identify 16 disturbances efficiently and accurately under different noise conditions, and the robustness of the proposed method is verified by the measured data. Full article
(This article belongs to the Special Issue Artificial Neural Networks in Smart Grids)
Show Figures

Figure 1

Back to TopTop