Sign in to use this feature.

Years

Between: -

Subjects

remove_circle_outline
remove_circle_outline
remove_circle_outline
remove_circle_outline
remove_circle_outline

Journals

Article Types

Countries / Regions

Search Results (28)

Search Parameters:
Keywords = hepatic UPR

Order results
Result details
Results per page
Select all
Export citation of selected articles as:
22 pages, 2330 KB  
Article
Effects of Stress of the Endoplasmic Reticulum on Genome-Wide Gene Expression in the Bovine Liver Cell Model BFH12
by Eron Bajrami, Gaiping Wen, Sarah M. Grundmann, Robert Ringseis, Denise K. Gessner and Klaus Eder
Dairy 2025, 6(6), 64; https://doi.org/10.3390/dairy6060064 - 31 Oct 2025
Viewed by 1329
Abstract
Previous studies have demonstrated that high-yielding dairy cows experience endoplasmic reticulum (ER) stress in the liver during early lactation. To date, most insights into the role of ER stress in metabolism and disease pathophysiology have been derived from rodent and human models. In [...] Read more.
Previous studies have demonstrated that high-yielding dairy cows experience endoplasmic reticulum (ER) stress in the liver during early lactation. To date, most insights into the role of ER stress in metabolism and disease pathophysiology have been derived from rodent and human models. In dairy cattle, however, the specific impact of ER stress on metabolic pathways and its contribution to disease development remain insufficiently characterized. The objective of this study was therefore to investigate the molecular effects of ER stress using a bovine liver cell model (BFH12 cells). ER stress was induced by incubation with Tunicamycin (TM) and Thapsigargin (TG). Molecular responses to ER stress were assessed via a whole-genome array analysis and PCR targeting genes involved in selected metabolic pathways. Incubation with both ER stress inducers resulted in a marked upregulation of genes associated with the unfolded protein response (UPR) within a 4 to 24-h time frame, indicative of the production of robust ER stress in these cells. Unexpectedly, treatment with TM led to a downregulation of numerous genes involved in lipid biosynthesis, including those related to lipogenesis and cholesterol synthesis. Furthermore, incubation with TM and TG induced upregulation of genes involved in fatty acid oxidation and was accompanied by a reduction in intracellular triglyceride concentrations. Genes associated with inflammatory responses were upregulated by both TM and TG, whereas genes encoding antioxidant enzymes were downregulated. Genes involved in ketogenesis did not exhibit a consistent pattern of regulation. Overall, several effects of ER stress previously described in rodent models could not be replicated in this bovine liver cell system. Extrapolating these findings to dairy cows suggests that while ER stress may contribute to hepatic inflammation, it is unlikely to play a significant role in the development of hepatic lipidosis or ketosis. Full article
(This article belongs to the Section Dairy Animal Health)
Show Figures

Figure 1

15 pages, 1126 KB  
Review
Maturity-Onset Diabetes of the Young 10 (MODY10): A Comprehensive Review of Genetics, Clinical Features, and Therapeutic Advances
by Ali Mazloum, Sofya G. Feoktistova, Anna Gubaeva, Almaqdad Alsalloum, Olga N. Mityaeva, Alexander Kim, Natalia A. Bodunova, Mary V. Woroncow and Pavel Yu Volchkov
Int. J. Mol. Sci. 2025, 26(16), 8110; https://doi.org/10.3390/ijms26168110 - 21 Aug 2025
Cited by 2 | Viewed by 2636
Abstract
Maturity-onset diabetes of the young type 10 (MODY10) is a monogenic diabetes subtype caused by heterozygous mutations in the insulin gene (INS), leading to defective proinsulin processing, endoplasmic reticulum (ER) stress, and β-cell dysfunction. Current management relies on sulfonylureas or insulin [...] Read more.
Maturity-onset diabetes of the young type 10 (MODY10) is a monogenic diabetes subtype caused by heterozygous mutations in the insulin gene (INS), leading to defective proinsulin processing, endoplasmic reticulum (ER) stress, and β-cell dysfunction. Current management relies on sulfonylureas or insulin therapy, but these fail to address the underlying genetic defect. Recent research has elucidated the molecular mechanisms of MODY10, including ER stress induced by proinsulin misfolding, activation of the unfolded protein response (UPR), and β-cell apoptosis. Emerging therapies such as Adeno-Associated Virus (AAV)-mediated gene delivery to induce the glucose-responsive hepatic insulin expression, plasmid-based single-chain insulin analogs, and cell-based therapies show promise in preclinical studies. However, critical challenges remain, including immune responses to AAV vectors, incomplete correction of dominant-negative mutant effects, and the need for long-term safety data. This review summarizes current knowledge on MODY10 genetics, pathophysiology, and therapeutic innovations, while identifying key gaps for future research to enable precision medicine approaches. Full article
(This article belongs to the Special Issue Type 1 Diabetes: Molecular Mechanisms and Therapeutic Approach)
Show Figures

Figure 1

13 pages, 16227 KB  
Article
ROS-Mediated Unfolded Protein Response Activation Drives Hepatocyte Apoptosis in Mesaconitine-Induced Liver Injury
by Jin Tian, Yubin Zhuang, Yinuo Liu, Yihong Zheng, Xuyang Liu, Shiyu Lin, Chenhua Zheng and Zekai Wu
Toxics 2025, 13(3), 155; https://doi.org/10.3390/toxics13030155 - 23 Feb 2025
Cited by 3 | Viewed by 1334
Abstract
Mesaconitine (MA), a predominant diterpenoid alkaloid isolated from Aconitum species, exhibits notable pharmacological properties but is simultaneously associated with significant toxicological concerns, with its hepatotoxic mechanisms remaining largely unelucidated. In this study, zebrafish embryos were systematically exposed to MA to investigate its effects [...] Read more.
Mesaconitine (MA), a predominant diterpenoid alkaloid isolated from Aconitum species, exhibits notable pharmacological properties but is simultaneously associated with significant toxicological concerns, with its hepatotoxic mechanisms remaining largely unelucidated. In this study, zebrafish embryos were systematically exposed to MA to investigate its effects on hepatic development and function. Comprehensive analyses of liver morphology, inflammatory response, oxidative stress, and apoptotic pathways were conducted. MA induced dose-dependent hepatotoxicity, manifesting in a significant reduction in liver size and a marked downregulation of liver-specific genes, including tfa, cp, hhex, and fabp10a. The presence of oxidative stress was substantiated by elevated reactive oxygen species (ROS) levels, while hepatic inflammation was characterized by enhanced neutrophil infiltration and the upregulation of proinflammatory mediators, particularly il1b and tnfa. A global transcriptome analysis revealed the substantial upregulation of unfolded protein response (UPR)-associated genes, notably hsp90b1, hspa5, and hspb9, indicating that MA-induced oxidative stress triggered endoplasmic reticulum (ER) stress and subsequent UPR activation. Prolonged ER stress ultimately resulted in hepatocyte apoptosis, as demonstrated by the increased expression of the pro-apoptotic genes casp3a, casp3b, and baxa. These findings elucidate the molecular mechanisms underlying MA-induced hepatotoxicity and identify potential therapeutic targets for preventing and treating liver injury associated with Aconitum alkaloid exposure. Full article
(This article belongs to the Special Issue Drug Metabolism and Toxicological Mechanisms)
Show Figures

Graphical abstract

16 pages, 67650 KB  
Article
Tanshinone IIA Inhibits the Endoplasmic Reticulum Stress-Induced Unfolded Protein Response by Activating the PPARα/FGF21 Axis to Ameliorate Nonalcoholic Steatohepatitis
by Dajin Pi, Zheng Liang, Jinyue Pan, Jianwei Zhen, Chuiyang Zheng, Wen Fan, Qingliang Song, Maoxing Pan, Qinhe Yang and Yupei Zhang
Antioxidants 2024, 13(9), 1026; https://doi.org/10.3390/antiox13091026 - 23 Aug 2024
Cited by 8 | Viewed by 2846
Abstract
Nonalcoholic steatohepatitis (NASH) is a critical stage in the progression of nonalcoholic fatty liver disease (NAFLD). Tanshinone IIA (TIIA) is a tanshinone extracted from Salvia miltiorrhiza; due to its powerful anti-inflammatory and antioxidant biological activities, it is commonly used for treating cardiovascular and [...] Read more.
Nonalcoholic steatohepatitis (NASH) is a critical stage in the progression of nonalcoholic fatty liver disease (NAFLD). Tanshinone IIA (TIIA) is a tanshinone extracted from Salvia miltiorrhiza; due to its powerful anti-inflammatory and antioxidant biological activities, it is commonly used for treating cardiovascular and hepatic diseases. A NASH model was established by feeding mice a methionine and choline-deficient (MCD) diet. Liver surface microblood flow scanning, biochemical examination, histopathological examination, cytokine analysis through ELISA, lipidomic analysis, transcriptomic analysis, and Western blot analysis were used to evaluate the therapeutic effect and mechanism of TIIA on NASH. The results showed that TIIA effectively reduced lipid accumulation, fibrosis, and inflammation and alleviated endoplasmic reticulum (ER) stress. Lipidomic analysis revealed that TIIA normalized liver phospholipid metabolism in NASH mice. A KEGG analysis of the transcriptome revealed that TIIA exerted its effect by regulating the PPAR signalling pathway, protein processing in the ER, and the NOD-like receptor signalling pathway. These results suggest that TIIA alleviates NASH by activating the PPARα/FGF21 axis to negatively regulate the ER stress-induced unfolded protein response (UPR). Full article
Show Figures

Figure 1

14 pages, 4386 KB  
Article
Endoplasmic Reticulum Stress Induces Vasodilation in Liver Vessels That Is Not Mediated by Unfolded Protein Response
by Sergejs Zavadskis, Anna Shiganyan, Andrea Müllebner, Johannes Oesterreicher, Wolfgang Holnthoner, Johanna Catharina Duvigneau and Andrey V. Kozlov
Int. J. Mol. Sci. 2024, 25(7), 3865; https://doi.org/10.3390/ijms25073865 - 30 Mar 2024
Viewed by 1848
Abstract
There is a growing body of evidence that ER stress and the unfolded protein response (UPR) play a key role in numerous diseases. Impaired liver perfusion and ER stress often accompany each other in liver diseases. However, the exact impact of ER stress [...] Read more.
There is a growing body of evidence that ER stress and the unfolded protein response (UPR) play a key role in numerous diseases. Impaired liver perfusion and ER stress often accompany each other in liver diseases. However, the exact impact of ER stress and UPR on the hepatic perfusion is not fully understood. The aim of this study was to disclose the effect of ER stress and UPR on the size of liver vessels and on the levels of Ca2+ and nitric oxide (NO), critical regulators of vascular tonus. This study was carried out in precisely cut liver tissue slices. Confocal microscopy was used to create 3D images of vessels. NO levels were determined either using either laser scan microscopy (LSM) in cells or by NO-analyser in medium. Ca2+ levels were analysed by LSM. We show that tunicamycin, an inducer of ER stress, acts similarly with vasodilator acetylcholine. Both exert a similar effect on the NO and Ca2+ levels; both induce significant vasodilation. Notably, this vasodilative effect persisted despite individual inhibition of UPR pathways—ATF-6, PERK, and IRE1—despite confirming the activation of UPR. Experiments with HUVEC cells showed that elevated NO levels did not result from endothelial NO synthase (eNOS) activation. Our study suggests that tunicamycin-mediated ER stress induces liver vessel vasodilation in an NO-dependent manner, which is mediated by intracellular nitrodilator-activatable NO store (NANOS) in smooth muscle cells rather than by eNOS. Full article
(This article belongs to the Special Issue Cellular Redox Mechanisms in Inflammation and Programmed Cell Death)
Show Figures

Figure 1

16 pages, 2467 KB  
Article
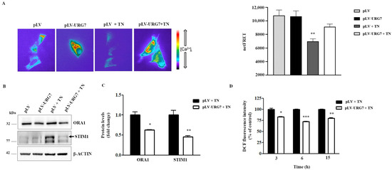
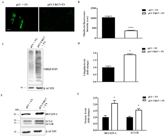
Neuroprotective Effect of Antiapoptotic URG7 Protein on Human Neuroblastoma Cell Line SH-SY5Y
by Ilaria Nigro, Rocchina Miglionico, Monica Carmosino, Andrea Gerbino, Anna Masato, Michele Sandre, Luigi Bubacco, Angelo Antonini, Roberta Rinaldi, Faustino Bisaccia and Maria Francesca Armentano
Int. J. Mol. Sci. 2024, 25(1), 481; https://doi.org/10.3390/ijms25010481 - 29 Dec 2023
Cited by 2 | Viewed by 2507
Abstract
Up-regulated Gene clone 7 (URG7) is a protein localized in the endoplasmic reticulum (ER) and overexpressed in liver cells upon hepatitis B virus (HBV) infection. Its activity has been related to the attenuation of ER stress resulting from HBV infection, promoting protein folding [...] Read more.
Up-regulated Gene clone 7 (URG7) is a protein localized in the endoplasmic reticulum (ER) and overexpressed in liver cells upon hepatitis B virus (HBV) infection. Its activity has been related to the attenuation of ER stress resulting from HBV infection, promoting protein folding and ubiquitination and reducing cell apoptosis overall. While the antiapoptotic activity of URG7 in HBV-infected cells may have negative implications, this effect could be exploited positively in the field of proteinopathies, such as neurodegenerative diseases. In this work, we aimed to verify the possible contribution of URG7 as a reliever of cellular proteostasis alterations in a neuronal in vitro system. Following tunicamycin-induced ER stress, URG7 was shown to modulate different markers of the unfolded protein response (UPR) in favor of cell survival, mitigating ER stress and activating autophagy. Furthermore, URG7 promoted ubiquitination, and determined a reduction in protein aggregation, calcium release from the ER and intracellular ROS content, confirming its pro-survival activity. Therefore, in light of the results reported in this work, we hypothesize that URG7 offers activity as an ER stress reliever in a neuronal in vitro model, and we paved the way for a new approach in the treatment of neurodegenerative diseases. Full article
(This article belongs to the Section Molecular Neurobiology)
Show Figures

Graphical abstract

19 pages, 870 KB  
Review
Unfolded Protein Response Signaling in Liver Disorders: A 2023 Updated Review
by Smriti Shreya, Christophe F. Grosset and Buddhi Prakash Jain
Int. J. Mol. Sci. 2023, 24(18), 14066; https://doi.org/10.3390/ijms241814066 - 14 Sep 2023
Cited by 25 | Viewed by 5369
Abstract
Endoplasmic reticulum (ER) is the site for synthesis and folding of secreted and transmembrane proteins. Disturbance in the functioning of ER leads to the accumulation of unfolded and misfolded proteins, which finally activate the unfolded protein response (UPR) signaling. The three branches of [...] Read more.
Endoplasmic reticulum (ER) is the site for synthesis and folding of secreted and transmembrane proteins. Disturbance in the functioning of ER leads to the accumulation of unfolded and misfolded proteins, which finally activate the unfolded protein response (UPR) signaling. The three branches of UPR—IRE1 (Inositol requiring enzyme 1), PERK (Protein kinase RNA-activated (PKR)-like ER kinase), and ATF6 (Activating transcription factor 6)—modulate the gene expression pattern through increased expression of chaperones and restore ER homeostasis by enhancing ER protein folding capacity. The liver is a central organ which performs a variety of functions which help in maintaining the overall well-being of our body. The liver plays many roles in cellular physiology, blood homeostasis, and detoxification, and is the main site at which protein synthesis occurs. Disturbance in ER homeostasis is triggered by calcium level imbalance, change in redox status, viral infection, and so on. ER dysfunction and subsequent UPR signaling participate in various hepatic disorders like metabolic (dysfunction) associated fatty liver disease, liver cancer, viral hepatitis, and cholestasis. The exact role of ER stress and UPR signaling in various liver diseases is not fully understood and needs further investigation. Targeting UPR signaling with drugs is the subject of intensive research for therapeutic use in liver diseases. The present review summarizes the role of UPR signaling in liver disorders and describes why UPR regulators are promising therapeutic targets. Full article
Show Figures

Figure 1

17 pages, 4172 KB  
Article
Hepatitis Delta Virus Antigens Trigger Oxidative Stress, Activate Antioxidant Nrf2/ARE Pathway, and Induce Unfolded Protein Response
by Olga A. Smirnova, Olga N. Ivanova, Furkat Mukhtarov, Vladimir T. Valuev-Elliston, Artemy P. Fedulov, Petr M. Rubtsov, Natalia F. Zakirova, Sergey N. Kochetkov, Birke Bartosch and Alexander V. Ivanov
Antioxidants 2023, 12(4), 974; https://doi.org/10.3390/antiox12040974 - 21 Apr 2023
Cited by 15 | Viewed by 3574
Abstract
Hepatitis delta virus (HDV) is a viroid-like satellite that may co-infect individuals together with hepatitis B virus (HBV), as well as cause superinfection by infecting patients with chronic hepatitis B (CHB). Being a defective virus, HDV requires HBV structural proteins for virion production. [...] Read more.
Hepatitis delta virus (HDV) is a viroid-like satellite that may co-infect individuals together with hepatitis B virus (HBV), as well as cause superinfection by infecting patients with chronic hepatitis B (CHB). Being a defective virus, HDV requires HBV structural proteins for virion production. Although the virus encodes just two forms of its single antigen, it enhances the progression of liver disease to cirrhosis in CHB patients and increases the incidence of hepatocellular carcinoma. HDV pathogenesis so far has been attributed to virus-induced humoral and cellular immune responses, while other factors have been neglected. Here, we evaluated the impact of the virus on the redox status of hepatocytes, as oxidative stress is believed to contribute to the pathogenesis of various viruses, including HBV and hepatitis C virus (HCV). We show that the overexpression of large HDV antigen (L-HDAg) or autonomous replication of the viral genome in cells leads to increased production of reactive oxygen species (ROS). It also leads to the upregulated expression of NADPH oxidases 1 and 4, cytochrome P450 2E1, and ER oxidoreductin 1α, which have previously been shown to mediate oxidative stress induced by HCV. Both HDV antigens also activated the Nrf2/ARE pathway, which controls the expression of a spectrum of antioxidant enzymes. Finally, HDV and its large antigen also induced endoplasmic reticulum (ER) stress and the concomitant unfolded protein response (UPR). In conclusion, HDV may enhance oxidative and ER stress induced by HBV, thus aggravating HBV-associated pathologies, including inflammation, liver fibrosis, and the development of cirrhosis and hepatocellular carcinoma. Full article
(This article belongs to the Special Issue Nrf2 Antioxidative Pathway and NF-κB Signaling)
Show Figures

Figure 1

22 pages, 2674 KB  
Review
Endoplasmic Reticulum Stress and Mitochondrial Stress in Drug-Induced Liver Injury
by Sisi Pu, Yangyang Pan, Qian Zhang, Ting You, Tao Yue, Yuxing Zhang and Meng Wang
Molecules 2023, 28(7), 3160; https://doi.org/10.3390/molecules28073160 - 2 Apr 2023
Cited by 43 | Viewed by 6756
Abstract
Drug-induced liver injury (DILI) is a widespread and harmful disease closely linked to mitochondrial and endoplasmic reticulum stress (ERS). Globally, severe drug-induced hepatitis, cirrhosis, and liver cancer are the primary causes of liver-related morbidity and mortality. A hallmark of DILI is ERS and [...] Read more.
Drug-induced liver injury (DILI) is a widespread and harmful disease closely linked to mitochondrial and endoplasmic reticulum stress (ERS). Globally, severe drug-induced hepatitis, cirrhosis, and liver cancer are the primary causes of liver-related morbidity and mortality. A hallmark of DILI is ERS and changes in mitochondrial morphology and function, which increase the production of reactive oxygen species (ROS) in a vicious cycle of mutually reinforcing stress responses. Several pathways are maladapted to maintain homeostasis during DILI. Here, we discuss the processes of liver injury caused by several types of drugs that induce hepatocyte stress, focusing primarily on DILI by ERS and mitochondrial stress. Importantly, both ERS and mitochondrial stress are mediated by the overproduction of ROS, destruction of Ca2+ homeostasis, and unfolded protein response (UPR). Additionally, we review new pathways and potential pharmacological targets for DILI to highlight new possibilities for DILI treatment and mitigation. Full article
Show Figures

Figure 1

13 pages, 894 KB  
Review
The Interplay between Finasteride-Induced Androgen Imbalance, Endoplasmic Reticulum Stress, Oxidative Stress, and Liver Disorders in Paternal and Filial Generation
by Sylwia Rzeszotek, Agnieszka Kolasa, Anna Pilutin, Kamila Misiakiewicz-Has, Katarzyna Sielatycka and Barbara Wiszniewska
Biomedicines 2022, 10(11), 2725; https://doi.org/10.3390/biomedicines10112725 - 27 Oct 2022
Cited by 4 | Viewed by 8352
Abstract
Finasteride (Fin) causes androgen imbalance by inhibiting the conversion of testosterone (T) to its more active metabolite, dihydrotestosterone (DHT). Androgen receptors (AR) are present (e.g., in hepatocytes), which have well-developed endoplasmic reticulum (ERet). Cellular protein quality control is carried out by ERet in [...] Read more.
Finasteride (Fin) causes androgen imbalance by inhibiting the conversion of testosterone (T) to its more active metabolite, dihydrotestosterone (DHT). Androgen receptors (AR) are present (e.g., in hepatocytes), which have well-developed endoplasmic reticulum (ERet). Cellular protein quality control is carried out by ERet in two paths: (i) unfolded protein response (UPR) and/or (ii) endoplasmic reticulum associated degradation (ERAD). ERet under continuous stress can generate changes in the UPR and can direct the cell on the pathway of life or death. It has been demonstrated that genes involved in ERet stress are among the genes controlled by androgens in some tissues. Oxidative stress is also one of the factors affecting the functions of ERet and androgens are one of the regulators of antioxidant enzyme activity. In this paper, we discuss/analyze a possible relationship between androgen imbalance in paternal generation with ERet stress and liver disorders in both paternal and filial generation. In our rat model, hyperglycemia and subsequent higher accumulation of hepatic glycogen were observed in all filial generation obtained from females fertilized by Fin-treated males (F1:Fin). Importantly, genes encoding enzymes involved in glucose and glycogen metabolism have been previously recognized among UPR targets. Full article
(This article belongs to the Special Issue State-of-the-Art Cell Biology and Pathology in Poland)
Show Figures

Graphical abstract

19 pages, 2266 KB  
Review
Drug Resistance and Endoplasmic Reticulum Stress in Hepatocellular Carcinoma
by Jaafar Khaled, Maria Kopsida, Hans Lennernäs and Femke Heindryckx
Cells 2022, 11(4), 632; https://doi.org/10.3390/cells11040632 - 11 Feb 2022
Cited by 68 | Viewed by 8072
Abstract
Hepatocellular carcinoma (HCC) is one of the most common and deadly cancers worldwide. It is usually diagnosed in an advanced stage and is characterized by a high intrinsic drug resistance, leading to limited chemotherapeutic efficacy and relapse after treatment. There is therefore a [...] Read more.
Hepatocellular carcinoma (HCC) is one of the most common and deadly cancers worldwide. It is usually diagnosed in an advanced stage and is characterized by a high intrinsic drug resistance, leading to limited chemotherapeutic efficacy and relapse after treatment. There is therefore a vast need for understanding underlying mechanisms that contribute to drug resistance and for developing therapeutic strategies that would overcome this. The rapid proliferation of tumor cells, in combination with a highly inflammatory microenvironment, causes a chronic increase of protein synthesis in different hepatic cell populations. This leads to an intensified demand of protein folding, which inevitably causes an accumulation of misfolded or unfolded proteins in the lumen of the endoplasmic reticulum (ER). This process is called ER stress and triggers the unfolded protein response (UPR) in order to restore protein synthesis or—in the case of severe or prolonged ER stress—to induce cell death. Interestingly, the three different arms of the ER stress signaling pathways have been shown to drive chemoresistance in several tumors and could therefore form a promising therapeutic target. This review provides an overview of how ER stress and activation of the UPR contributes to drug resistance in HCC. Full article
(This article belongs to the Special Issue Unfolded Protein Response in Inflammation and Cancer)
Show Figures

Figure 1

22 pages, 9021 KB  
Article
Activation of the Unfolded Protein Response (UPR) Is Associated with Cholangiocellular Injury, Fibrosis and Carcinogenesis in an Experimental Model of Fibropolycystic Liver Disease
by Chaobo Chen, Hanghang Wu, Hui Ye, Agustín Tortajada, Sandra Rodríguez-Perales, Raúl Torres-Ruiz, August Vidal, Maria Isabel Peligros, Johanna Reissing, Tony Bruns, Mohamed Ramadan Mohamed, Kang Zheng, Amaia Lujambio, Maria J. Iraburu, Leticia Colyn, Maria Ujue Latasa, María Arechederra, Maite G. Fernández-Barrena, Carmen Berasain, Javier Vaquero, Rafael Bañares, Leonard J. Nelson, Christian Trautwein, Roger J. Davis, Eduardo Martinez-Naves, Yulia A. Nevzorova, Alberto Villanueva, Matias A. Avila and Francisco Javier Cuberoadd Show full author list remove Hide full author list
Cancers 2022, 14(1), 78; https://doi.org/10.3390/cancers14010078 - 24 Dec 2021
Cited by 5 | Viewed by 5785
Abstract
Fibropolycystic liver disease is characterized by hyperproliferation of the biliary epithelium and the formation of multiple dilated cysts, a process associated with unfolded protein response (UPR). In the present study, we aimed to understand the mechanisms of cyst formation and UPR activation in [...] Read more.
Fibropolycystic liver disease is characterized by hyperproliferation of the biliary epithelium and the formation of multiple dilated cysts, a process associated with unfolded protein response (UPR). In the present study, we aimed to understand the mechanisms of cyst formation and UPR activation in hepatocytic c-Jun N-terminal kinase 1/2 (Jnk1/2) knockout mice. Floxed JNK1/2 (Jnkf/f) and Jnk∆hepa animals were sacrificed at different time points during progression of liver disease. Histological examination of specimens evidenced the presence of collagen fiber deposition, increased α-smooth muscle actin (αSMA), infiltration of CD45, CD11b and F4/80 cells and proinflammatory cytokines (Tnf, Tgfβ1) and liver injury (e.g., ALT, apoptosis and Ki67-positive cells) in Jnk∆hepa compared with Jnkf/f livers from 32 weeks of age. This was associated with activation of effectors of the UPR, including BiP/GRP78, CHOP and spliced XBP1. Tunicamycin (TM) challenge strongly induced ER stress and fibrosis in Jnk∆hepa animals compared with Jnkf/f littermates. Finally, thioacetamide (TAA) administration to Jnk∆hepa mice induced UPR activation, peribiliary fibrosis, liver injury and markers of biliary proliferation and cholangiocarcinoma (CCA). Orthoallografts of DEN/CCl4-treated Jnk∆hepa liver tissue triggered malignant CCA. Altogether, these results suggest that activation of the UPR in conjunction with fibrogenesis might trigger hepatic cystogenesis and early stages of CCA. Full article
(This article belongs to the Special Issue Theranostic Advances in Hepatobiliary Tumors)
Show Figures

Figure 1

15 pages, 4568 KB  
Article
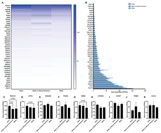
Exploring the Role of Endoplasmic Reticulum Stress in Hepatocellular Carcinoma through mining of the Human Protein Atlas
by Nataša Pavlović and Femke Heindryckx
Biology 2021, 10(7), 640; https://doi.org/10.3390/biology10070640 - 9 Jul 2021
Cited by 31 | Viewed by 3708
Abstract
Endoplasmic reticulum (ER) stress and actors of unfolded protein response (UPR) have emerged as key hallmarks of hepatocarcinogenesis. Numerous reports have shown that the main actors in the UPR pathways are upregulated in HCC and contribute to the different facets of tumor initiation [...] Read more.
Endoplasmic reticulum (ER) stress and actors of unfolded protein response (UPR) have emerged as key hallmarks of hepatocarcinogenesis. Numerous reports have shown that the main actors in the UPR pathways are upregulated in HCC and contribute to the different facets of tumor initiation and disease progression. Furthermore, ER-stress inducers and inhibitors have shown success in preclinical HCC models. Despite the mounting evidence of the UPR’s involvement in HCC pathogenesis, it remains unclear how ER-stress components can be used safely and effectively as therapeutic targets or predictive biomarkers for HCC patients. In an effort to add a clinical context to these findings and explore the translational potential of ER-stress in HCC, we performed a systematic overview of UPR-associated proteins as predictive biomarkers in HCC by mining the Human Protein Atlas database. Aside from evaluating the prognostic value of these markers in HCC, we discussed their expression in relation to patient age, sex, ethnicity, disease stage, and tissue localization. We thereby identified 44 UPR-associated proteins as unfavorable prognostic markers in HCC. The expression of these markers was found to be higher in tumors compared to the stroma of the hepatic HCC patient tissues. Full article
(This article belongs to the Section Cancer Biology)
Show Figures

Figure 1

18 pages, 1042 KB  
Review
Apoptosis of Hepatocytes: Relevance for HIV-Infected Patients under Treatment
by Aleksandra Gruevska, Ángela B. Moragrega, Andrea Cossarizza, Juan V. Esplugues, Ana Blas-García and Nadezda Apostolova
Cells 2021, 10(2), 410; https://doi.org/10.3390/cells10020410 - 16 Feb 2021
Cited by 12 | Viewed by 5037
Abstract
Due to medical advances over the past few decades, human immunodeficiency virus (HIV) infection, once a devastatingly mortal pandemic, has become a manageable chronic condition. However, available antiretroviral treatments (cART) cannot fully restore immune health and, consequently, a number of inflammation-associated and/or immunodeficiency [...] Read more.
Due to medical advances over the past few decades, human immunodeficiency virus (HIV) infection, once a devastatingly mortal pandemic, has become a manageable chronic condition. However, available antiretroviral treatments (cART) cannot fully restore immune health and, consequently, a number of inflammation-associated and/or immunodeficiency complications have manifested themselves in treated HIV-infected patients. Among these chronic, non-AIDS (acquired immune deficiency syndrome)-related conditions, liver disease is one of the deadliest, proving to be fatal for 15–17% of these individuals. Aside from the presence of liver-related comorbidities, including metabolic disturbances and co-infections, HIV itself and the adverse effects of cART are the main factors that contribute to hepatic cell injury, inflammation, and fibrosis. Among the molecular mechanisms that are activated in the liver during HIV infection, apoptotic cell death of hepatocytes stands out as a key pathogenic player. In this review, we will discuss the evidence and potential mechanisms involved in the apoptosis of hepatocytes induced by HIV, HIV-encoded proteins, or cART. Some antiretroviral drugs, especially the older generation, can induce apoptosis of hepatic cells, which occurs through a variety of mechanisms, such as mitochondrial dysfunction, increased production of reactive oxygen species (ROS), and induction of endoplasmic reticulum (ER) stress and unfolded protein response (UPR), all of which ultimately lead to caspase activation and cell death. Full article
(This article belongs to the Special Issue Programmed Cell Death in Health and Disease)
Show Figures

Figure 1

15 pages, 2254 KB  
Article
Metformin Preserves β-Cell Compensation in Insulin Secretion and Mass Expansion in Prediabetic Nile Rats
by Hui Huang, Bradi R. Lorenz, Paula Horn Zelmanovitz and Catherine B. Chan
Int. J. Mol. Sci. 2021, 22(1), 421; https://doi.org/10.3390/ijms22010421 - 3 Jan 2021
Cited by 15 | Viewed by 4696
Abstract
Prediabetes is a high-risk condition for type 2 diabetes (T2D). Pancreatic β-cells adapt to impaired glucose regulation in prediabetes by increasing insulin secretion and β-cell mass expansion. In people with prediabetes, metformin has been shown to prevent prediabetes conversion to diabetes. However, emerging [...] Read more.
Prediabetes is a high-risk condition for type 2 diabetes (T2D). Pancreatic β-cells adapt to impaired glucose regulation in prediabetes by increasing insulin secretion and β-cell mass expansion. In people with prediabetes, metformin has been shown to prevent prediabetes conversion to diabetes. However, emerging evidence indicates that metformin has negative effects on β-cell function and survival. Our previous study established the Nile rat (NR) as a model for prediabetes, recapitulating characteristics of human β-cell compensation in function and mass expansion. In this study, we investigated the action of metformin on β-cells in vivo and in vitro. A 7-week metformin treatment improved glucose tolerance by reducing hepatic glucose output and enhancing insulin secretion. Although high-dose metformin inhibited β-cell glucose-stimulated insulin secretion in vitro, stimulation of β-cell insulin secretion was preserved in metformin-treated NRs via an indirect mechanism. Moreover, β-cells in NRs receiving metformin exhibited increased endoplasmic reticulum (ER) chaperones and alleviated apoptotic unfold protein response (UPR) without changes in the expression of cell identity genes. Additionally, metformin did not suppress β-cell mass compensation or proliferation. Taken together, despite the conflicting role indicated by in vitro studies, administration of metformin does not exert a negative effect on β-cell function or cell mass and, instead, early metformin treatment may help protect β-cells from exhaustion and decompensation. Full article
(This article belongs to the Special Issue Journey inside the Beta Cells in Type 2 Diabetes)
Show Figures

Figure 1

Back to TopTop