Sign in to use this feature.

Years

Between: -

Subjects

remove_circle_outline
remove_circle_outline
remove_circle_outline

Journals

Article Types

Countries / Regions

Search Results (6)

Search Parameters:
Keywords = gyrocopter

Order results
Result details
Results per page
Select all
Export citation of selected articles as:
24 pages, 12366 KB  
Article
Very High-Resolution Imagery and Machine Learning for Detailed Mapping of Riparian Vegetation and Substrate Types
by Edvinas Rommel, Laura Giese, Katharina Fricke, Frederik Kathöfer, Maike Heuner, Tina Mölter, Paul Deffert, Maryam Asgari, Paul Näthe, Filip Dzunic, Gilles Rock, Jens Bongartz, Andreas Burkart, Ina Quick, Uwe Schröder and Björn Baschek
Remote Sens. 2022, 14(4), 954; https://doi.org/10.3390/rs14040954 - 16 Feb 2022
Cited by 13 | Viewed by 6055
Abstract
Riparian zones fulfill diverse ecological and economic functions. Sustainable management requires detailed spatial information about vegetation and hydromorphological properties. In this study, we propose a machine learning classification workflow to map classes of the thematic levels Basic surface types (BA), Vegetation units (VE), [...] Read more.
Riparian zones fulfill diverse ecological and economic functions. Sustainable management requires detailed spatial information about vegetation and hydromorphological properties. In this study, we propose a machine learning classification workflow to map classes of the thematic levels Basic surface types (BA), Vegetation units (VE), Dominant stands (DO) and Substrate types (SU) based on multispectral imagery from an unmanned aerial system (UAS). A case study was carried out in Emmericher Ward on the river Rhine, Germany. The results showed that: (I) In terms of overall accuracy, classification results decreased with increasing detail of classes from BA (88.9%) and VE (88.4%) to DO (74.8%) or SU (62%), respectively. (II) The use of Support Vector Machines and Extreme Gradient Boost algorithms did not increase classification performance in comparison to Random Forest. (III) Based on probability maps, classification performance was lower in areas of shaded vegetation and in the transition zones. (IV) In order to cover larger areas, a gyrocopter can be used applying the same workflow and achieving comparable results as by UAS for thematic levels BA, VE and homogeneous classes covering larger areas. The generated classification maps are a valuable tool for ecologically integrated water management. Full article
(This article belongs to the Special Issue European Remote Sensing-New Solutions for Science and Practice)
Show Figures

Graphical abstract

30 pages, 150287 KB  
Article
Mapping European Spruce Bark Beetle Infestation at Its Early Phase Using Gyrocopter-Mounted Hyperspectral Data and Field Measurements
by Florian M. Hellwig, Martyna A. Stelmaszczuk-Górska, Clémence Dubois, Marco Wolsza, Sina C. Truckenbrodt, Herbert Sagichewski, Sergej Chmara, Lutz Bannehr, Angela Lausch and Christiane Schmullius
Remote Sens. 2021, 13(22), 4659; https://doi.org/10.3390/rs13224659 - 18 Nov 2021
Cited by 22 | Viewed by 4868
Abstract
The prolonged drought of recent years combined with the steadily increasing bark beetle infestation (Ips typographus) is causing enormous damage in Germany’s spruce forests. This preliminary study investigates whether early spruce infestation by the bark beetle (green attack) can be detected [...] Read more.
The prolonged drought of recent years combined with the steadily increasing bark beetle infestation (Ips typographus) is causing enormous damage in Germany’s spruce forests. This preliminary study investigates whether early spruce infestation by the bark beetle (green attack) can be detected using indices based on airborne spatial high-resolution (0.3 m) hyperspectral data and field spectrometer measurements. In particular, a new hyperspectral index based on airborne data has been defined and compared with other common indices for bark beetle detection. It shows a very high overall accuracy (OAA = 98.84%) when validated with field data. Field measurements and a long-term validation in a second study area serve the validation of the robustness and transferability of the index to other areas. In comparison with commonly used indices, the defined index has the ability to detect a larger proportion of infested spruces in the green attack phase (60% against 20% for commonly used indices). This index confirms the high potential of the red-edge domain to distinguish infested spruces at an early stage. Overall, our index has great potential for forest preservation strategies aimed at the detection of infested spruces in order to mitigate the outbreaks. Full article
(This article belongs to the Special Issue Imaging Spectroscopy of Forest Ecosystems)
Show Figures

Figure 1

29 pages, 12385 KB  
Article
Design and Evaluation of Fault-Tolerant Electro-Mechanical Actuators for Flight Controls of Unmanned Aerial Vehicles
by Mohamed A. A. Ismail, Simon Wiedemann, Colin Bosch and Christoph Stuckmann
Actuators 2021, 10(8), 175; https://doi.org/10.3390/act10080175 - 25 Jul 2021
Cited by 12 | Viewed by 5991
Abstract
Electro-mechanical actuators (EMAs) are a primary actuation technology for unmanned aerial vehicles (UAVs). Intensive research has been conducted for designing and evaluating fault-tolerant EMAs for flight controls of UAVs to ensure their compliance with new airworthiness requirements for safe operation over civilian zones. [...] Read more.
Electro-mechanical actuators (EMAs) are a primary actuation technology for unmanned aerial vehicles (UAVs). Intensive research has been conducted for designing and evaluating fault-tolerant EMAs for flight controls of UAVs to ensure their compliance with new airworthiness requirements for safe operation over civilian zones. The state-of-the-art research involves several fault-tolerant architectures for EMAs based on parallel electric motors or a single motor with internal fault-tolerant features. In this study, a fault-tolerant architecture is introduced, comprised of two serial electric motors driven by two isolated controllers and a health monitoring system. The procedures of developing various fault-tolerant features are discussed with a deep focus on designing health monitoring functions and evaluating their influence on the overall actuator stability and availability. This work has been conducted and evaluated based on operational data for ALAADy: a heavy gyrocopter-type UAV at DLR (German Aerospace Center). Full article
(This article belongs to the Special Issue Health Monitoring and Fault Diagnosis on Actuation Systems)
Show Figures

Figure 1

24 pages, 13236 KB  
Article
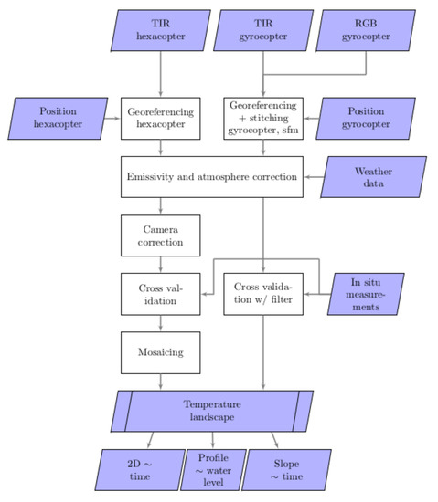
Observing Water Surface Temperature from Two Different Airborne Platforms over Temporarily Flooded Wadden Areas at the Elbe Estuary—Methods for Corrections and Analysis
by Katharina Fricke, Björn Baschek, Alexander Jenal, Caspar Kneer, Immanuel Weber, Jens Bongartz, Jens Wyrwa and Andreas Schöl
Remote Sens. 2021, 13(8), 1489; https://doi.org/10.3390/rs13081489 - 13 Apr 2021
Cited by 7 | Viewed by 3166
Abstract
Over the Hahnöfer Nebenelbe, a part of the Elbe estuary near Hamburg, Germany, a combined aerial survey with an unmanned aerial system (UAV) and a gyrocopter was conducted to acquire information about the water surface temperatures. The water temperature in the estuary is [...] Read more.
Over the Hahnöfer Nebenelbe, a part of the Elbe estuary near Hamburg, Germany, a combined aerial survey with an unmanned aerial system (UAV) and a gyrocopter was conducted to acquire information about the water surface temperatures. The water temperature in the estuary is important for biological processes and living conditions of riverine organisms. This study aimed to develop a workflow that allows for comparing and analysing surface temperatures acquired by two different remote sensing systems. The thermal infrared (TIR) datasets were compared with in situ measurements gathered during the data acquisition, where both TIR datasets showed a varying bias. Potential error sources regarding the absolute and relative accuracy were investigated and modelled based on the available measurements, including emissivity, atmosphere, skin effect at the water surface, camera flat field correction and calibration. The largest effects on the observed TIR water temperature had the camera calibration and the modelled atmospheric effects. After the correction steps, both datasets could be combined to create a multitemporal representation of the temperature pattern and profiles over the survey area’s wadden flats. Full article
Show Figures

Graphical abstract

22 pages, 11248 KB  
Article
Measurement of the Flow Field Generated by Multicopter Propellers
by Zbigniew Czyż, Paweł Karpiński and Wit Stryczniewicz
Sensors 2020, 20(19), 5537; https://doi.org/10.3390/s20195537 - 27 Sep 2020
Cited by 13 | Viewed by 4630
Abstract
This paper presents the results of research on the airflow around a multirotor aircraft. The research consisted of the analysis of the velocity field using particle image velocimetry. Based on the tests carried out in a wind tunnel, the distribution of the velocity [...] Read more.
This paper presents the results of research on the airflow around a multirotor aircraft. The research consisted of the analysis of the velocity field using particle image velocimetry. Based on the tests carried out in a wind tunnel, the distribution of the velocity and its components in the vertical plane passing through the propeller axis were determined for several values of the angle of attack of the tested object for two values of airflow velocity inside the tunnel, i.e., vwt = 0 m/s and vwt = 12.5 m/s. Determining the velocity value as a function of the coordinates of the adopted reference system allowed for defining the range of impact of the horizontal propellers and the fuselage of the research object itself. The tests allowed for quantitative and qualitative analyses of the airflow through the horizontal rotor. Particular attention was paid to the impact of the airflow and the angle of attack on the obtained velocity field distributions. Full article
Show Figures

Figure 1

14 pages, 1974 KB  
Article
Measuring Tree Height with Remote Sensing—A Comparison of Photogrammetric and LiDAR Data with Different Field Measurements
by Selina Ganz, Yannek Käber and Petra Adler
Forests 2019, 10(8), 694; https://doi.org/10.3390/f10080694 - 16 Aug 2019
Cited by 103 | Viewed by 14105
Abstract
We contribute to a better understanding of different remote sensing techniques for tree height estimation by comparing several techniques to both direct and indirect field measurements. From these comparisons, factors influencing the accuracy of reliable tree height measurements were identified. Different remote sensing [...] Read more.
We contribute to a better understanding of different remote sensing techniques for tree height estimation by comparing several techniques to both direct and indirect field measurements. From these comparisons, factors influencing the accuracy of reliable tree height measurements were identified. Different remote sensing methods were applied on the same test site, varying the factors sensor type, platform, and flight parameters. We implemented light detection and ranging (LiDAR) and photogrammetric aerial images received from unmanned aerial vehicles (UAV), gyrocopter, and aircraft. Field measurements were carried out indirectly using a Vertex clinometer and directly after felling using a tape measure on tree trunks. Indirect measurements resulted in an RMSE of 1.02 m and tend to underestimate tree height with a systematic error of −0.66 m. For the derivation of tree height, the results varied from an RMSE of 0.36 m for UAV-LiDAR data to 2.89 m for photogrammetric data acquired by an aircraft. Measurements derived from LiDAR data resulted in higher tree heights, while measurements from photogrammetric data tended to be lower than field measurements. When absolute orientation was appropriate, measurements from UAV-Camera were as reliable as those from UAV-LiDAR. With low flight altitudes, small camera lens angles, and an accurate orientation, higher accuracies for the estimation of individual tree heights could be achieved. The study showed that remote sensing measurements of tree height can be more accurate than traditional triangulation techniques if the aforementioned conditions are fulfilled. Full article
Show Figures

Figure 1

Back to TopTop