Sign in to use this feature.

Years

Between: -

Subjects

remove_circle_outline
remove_circle_outline
remove_circle_outline
remove_circle_outline
remove_circle_outline

Journals

Article Types

Countries / Regions

Search Results (2)

Search Parameters:
Keywords = gray Bernoulli model

Order results
Result details
Results per page
Select all
Export citation of selected articles as:
20 pages, 12065 KB  
Article
Design and Optimization of a Tapered Magnetic Soft Continuum Robot for Enhanced Navigation in Cerebral Vasculature
by Jiahang Wang, Yuhang Liu, Xiwen Lu, Yunlong Zhu and Chenyao Bai
Micromachines 2025, 16(6), 701; https://doi.org/10.3390/mi16060701 - 12 Jun 2025
Cited by 2 | Viewed by 2324
Abstract
Magnetic soft continuum robots (MSCRs) have broad application advantages in vascular intervention; however, current MSCRs still face challenges in navigating the narrower and tortuous structure of the cerebral vasculature. To address this challenge, we propose a tapered MSCR (T-MSCR), which is designed to [...] Read more.
Magnetic soft continuum robots (MSCRs) have broad application advantages in vascular intervention; however, current MSCRs still face challenges in navigating the narrower and tortuous structure of the cerebral vasculature. To address this challenge, we propose a tapered MSCR (T-MSCR), which is designed to facilitate smooth navigation through microvascular structures via its miniature tip. Specifically, to optimize its bending ability, we combine the Gray Wolf Optimizer (GWO) with the Euler–Bernoulli beam theory and introduce a Discrete GWO (DGWO) approach to optimize the distribution of magnetic particles within the T-MSCR. We then demonstrate the optimization process of the T-MSCR’s bending ability, comparing and analyzing its deflection angle and deformation characteristics, highlighting its capability to enter microvasculars. Furthermore, we demonstrate the magnetic steering and path selection capabilities of T-MSCR in a two-dimensional vascular model and its navigation performance in real-scale human vascular models. Finally, biocompatibility tests confirm that T-MSCR exhibits no toxicity to human cells, thereby laying a solid foundation for its clinical application. The proposed T-MSCR design and optimization are expected to provide a more efficient and feasible solution for future cerebrovascular interventions. Full article
(This article belongs to the Section B:Biology and Biomedicine)
Show Figures

Figure 1

22 pages, 5053 KB  
Article
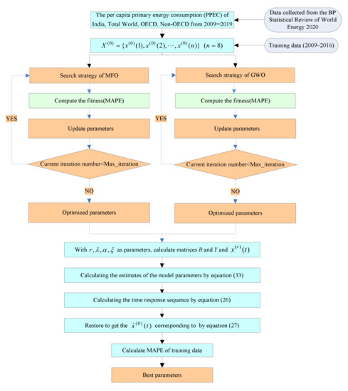
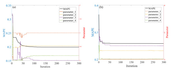
Estimating per Capita Primary Energy Consumption Using a Novel Fractional Gray Bernoulli Model
by Huiping Wang and Yi Wang
Sustainability 2022, 14(4), 2431; https://doi.org/10.3390/su14042431 - 20 Feb 2022
Cited by 11 | Viewed by 2649
Abstract
On the basis of the available gray models, a new fractional gray Bernoulli model (GFGBM (1,1,tα)) is proposed to predict the per capita primary energy consumption (PPEC) of major economies in the world. First, this paper introduces the modeling mechanism [...] Read more.
On the basis of the available gray models, a new fractional gray Bernoulli model (GFGBM (1,1,tα)) is proposed to predict the per capita primary energy consumption (PPEC) of major economies in the world. First, this paper introduces the modeling mechanism and characteristics of the GFGBM (1,1,tα). The new model can be converted to other gray models through parameter changes, so the new model has strong adaptability. Second, the predictive performance of the GFGBM (1,1,tα) is assessed by the four groups of PPEC. The optimal parameters of the model are solved by the moth flame optimization and gray wolf optimization algorithms, and the prediction results of the models are evaluated by two error metrics. The results show that the GFGBM (1,1,tα) is more feasible and effective than the other tested gray models. Third, the GFGBM (1,1,tα) is applied to forecast the PPEC of India, the world, the Organization for Economic Cooperation and Development (OECD) countries, and non-OECD countries over the next 5 years. The forecasting results indicate that the PPEC of the four economies will increase by 5.36 GJ, 42.09 GJ, 5.75 GJ, and 29.22 GJ, respectively, an increase of 51.53%, 55.61%, 3.22%, and 53.41%, respectively. Full article
Show Figures

Figure 1

Back to TopTop