Sign in to use this feature.

Years

Between: -

Subjects

remove_circle_outline
remove_circle_outline
remove_circle_outline

Journals

Article Types

Countries / Regions

Search Results (6)

Search Parameters:
Keywords = glioblastoma (GBM) 8401/luc2 cells

Order results
Result details
Results per page
Select all
Export citation of selected articles as:
20 pages, 1867 KB  
Article
Targeting Intracranial Tumours with a Combination of RNA and Chemotherapy
by Abdulhamid S. Fatani, Andreas G. Schätzlein and Ijeoma F. Uchegbu
Pharmaceutics 2024, 16(6), 829; https://doi.org/10.3390/pharmaceutics16060829 - 18 Jun 2024
Viewed by 1829
Abstract
Glioblastoma multiforme (GBM) is a fast-growing and aggressive brain tumour, which remains largely resistant to treatment; the prognosis for patients is poor, with a median survival time of about 12–18 months, post diagnosis. In an effort to bring more efficacious treatments to patients, [...] Read more.
Glioblastoma multiforme (GBM) is a fast-growing and aggressive brain tumour, which remains largely resistant to treatment; the prognosis for patients is poor, with a median survival time of about 12–18 months, post diagnosis. In an effort to bring more efficacious treatments to patients, we targeted the down regulation of ITCH, an E3 ligase that is overexpressed in a variety of cancers, and which inhibits P73, a tumour suppressor gene. 6-O-glycolchitosan (GC) was used to deliver siRNA ITCH (GC60-siRNA-ITCH) and gemcitabine via the nose to brain route in CD-1 nude mice which had previously been implanted intracranially with U87-MG-luc2 cells. Prior to this in vivo study, an in vitro study established the synergistic effect of siRNA-ITCH in combination with a chemotherapy drug—gemcitabine. A downregulation of ITCH, an upregulation of p73 and enhanced apoptosis were observed in vitro in U87-MG cells, using qPCR, Western blot analysis, confocal laser scanning microscopy, flow cytometry and cytotoxicity assays. When GC60-siRNA-ITCH was combined with gemcitabine, there was a resultant decrease in cell proliferation in vitro. In CD1 mice, the administration of siRNA-ITCH (7 doses of 0.081 mg/kg) alone did not significantly affect animal survival (increasing mean survival from 29 to 33 days when compared to untreated animals), whereas intranasal gemcitabine had a significant effect on survival (increasing survival from 29 to 45 days when compared to untreated animals, p < 0.01). The most significant effect was seen with combination therapy (GC60-siRNA-ITCH plus gemcitabine), where survival increased by 89%, increasing from 29 to 54 days (p < 0.01). Our data demonstrate that siRNA chemosensitises brain tumours to gemcitabine and that the nose-to-brain delivery route may be a viable route for the treatment of intracranial tumours. Full article
Show Figures

Figure 1

16 pages, 3489 KB  
Article
Allyl Isothiocyanate (AITC) Induces Apoptotic Cell Death In Vitro and Exhibits Anti-Tumor Activity in a Human Glioblastoma GBM8401/luc2 Model
by Kung-Wen Lu, Tai-Jung Lu, Fu-Shin Chueh, Kuang-Chi Lai, Te-Chun Hsia, Shu-Fen Peng, Ching-Chang Cheng, Yu-Cheng Chou and Fei-Ting Hsu
Int. J. Mol. Sci. 2022, 23(18), 10411; https://doi.org/10.3390/ijms231810411 - 8 Sep 2022
Cited by 16 | Viewed by 3729
Abstract
Some clinically used anti-cancer drugs are obtained from natural products. Allyl isothiocyanate (AITC), a plant-derived compound abundant in cruciferous vegetables, has been shown to possess an anti-cancer ability in human cancer cell lines in vitro, including human brain glioma cells. However, the anti-cancer [...] Read more.
Some clinically used anti-cancer drugs are obtained from natural products. Allyl isothiocyanate (AITC), a plant-derived compound abundant in cruciferous vegetables, has been shown to possess an anti-cancer ability in human cancer cell lines in vitro, including human brain glioma cells. However, the anti-cancer effects of AITC in human glioblastoma (GBM) cells in vivo have not yet been examined. In the present study, we used GBM8401/luc2 human glioblastoma cells and a GBM8401/luc2-cell-bearing animal model to identify the treatment efficacy of AITC. Here, we confirm that AITC reduced total cell viability and induced cell apoptosis in GBM8401/luc2 cells in vitro. Furthermore, Western blotting also showed that AITC induced apoptotic cell death through decreased the anti-apoptotic protein BCL-2, MCL-1 expression, increased the pro-apoptotic protein BAX expression, and promoted the activities of caspase-3, -8, and -9. Therefore, we further investigated the anti-tumor effects of AITC on human GBM8401/luc2 cell xenograft mice. The human glioblastoma GBM8401/luc2 cancer cells were subcutaneously injected into the right flank of BALB/c nude mice to generate glioblastoma xenograft mice. The animals were randomly divided into three groups: group I was treated without AITC (control); group II with 0.1 mg/day of AITC; and group III with 0.2 mg/day of AITC every 3 days for 27 days. Bodyweight, and tumor volume (size) were recorded every 3 days. Tumors exhibiting Luc2 intensity were measured, and we quantified intensity using Living Image software on days 0, 12, and 24. After treatment, tumor weight from each mouse was recorded. Tumor tissues were examined for histopathological changes using H&E staining, and we analyzed the protein levels via immunohistochemical analysis. Our results indicate that AITC significantly inhibited tumor growth at both doses of AITC due to the reduction in tumor size and weight. H&E histopathology analysis of heart, liver, spleen, and kidney samples revealed that AITC did not significantly induce toxicity. Body weight did not show significant changes in any experiment group. AITC significantly downregulated the protein expression levels of MCL-1, XIAP, MMP-9, and VEGF; however, it increased apoptosis-associated proteins, such as cleaved caspase-3, -8, and -9, in the tumor tissues compared with the control group. Based on these observations, AITC exhibits potent anti-cancer activity in the human glioblastoma cell xenograft model via inhibiting tumor cell proliferation and the induction of cell apoptosis. AITC may be a potential anti-GBM cancer drug that could be used in the future. Full article
(This article belongs to the Section Molecular Oncology)
Show Figures

Graphical abstract

35 pages, 14524 KB  
Article
A Novel Splice Variant of BCAS1 Inhibits β-Arrestin 2 to Promote the Proliferation and Migration of Glioblastoma Cells, and This Effect Was Blocked by Maackiain
by Yun-Hua Kuo, Huey-Shan Hung, Chia-Wen Tsai, Shao-Chih Chiu, Shih-Ping Liu, Yu-Ting Chiang, Woei-Cherng Shyu, Shinn-Zong Lin and Ru-Huei Fu
Cancers 2022, 14(16), 3890; https://doi.org/10.3390/cancers14163890 - 11 Aug 2022
Cited by 7 | Viewed by 3609
Abstract
Brain-enriched myelin-associated protein 1 (BCAS1) is frequently highly expressed in human cancer, but its detailed function is unclear. Here, we identified a novel splice variant of the BCAS1 gene in glioblastoma multiforme (GBM) named BCAS1-SV1. The expression of BCAS1-SV1 was weak [...] Read more.
Brain-enriched myelin-associated protein 1 (BCAS1) is frequently highly expressed in human cancer, but its detailed function is unclear. Here, we identified a novel splice variant of the BCAS1 gene in glioblastoma multiforme (GBM) named BCAS1-SV1. The expression of BCAS1-SV1 was weak in heathy brain cells but high in GBM cell lines. The overexpression of BCAS1-SV1 significantly increased the proliferation and migration of GBM cells, whereas the RNA-interference-mediated knockdown of BCAS1-SV1 reduced proliferation and migration. Moreover, using a yeast-two hybrid assay, immunoprecipitation, and immunofluorescence staining, we confirmed that β-arrestin 2 is an interaction partner of BCAS1-SV1 but not BCAS1. The downregulation of β-arrestin 2 directly enhanced the malignancy of GBM and abrogated the effects of BCAS1-SV1 on GBM cells. Finally, we used a yeast two-hybrid-based growth assay to identify that maackiain (MK) is a potential inhibitor of the interaction between BCAS1-SV1 and β-arrestin 2. MK treatment lessened the proliferation and migration of GBM cells and prolonged the lifespan of tumor-bearing mice in subcutaneous xenograft and intracranial U87-luc xenograft models. This study provides the first evidence that the gain-of-function BCAS1-SV1 splice variant promotes the development of GBM by suppressing the β-arrestin 2 pathway and opens up a new therapeutic perspective in GBM. Full article
Show Figures

Graphical abstract

15 pages, 2760 KB  
Article
Bisdemethoxycurcumin Induces Cell Apoptosis and Inhibits Human Brain Glioblastoma GBM 8401/Luc2 Cell Xenograft Tumor in Subcutaneous Nude Mice In Vivo
by Te-Chun Hsia, Shu-Fen Peng, Fu-Shin Chueh, Kung-Wen Lu, Jiun-Long Yang, An-Cheng Huang, Fei-Ting Hsu and Rick Sai-Chuen Wu
Int. J. Mol. Sci. 2022, 23(1), 538; https://doi.org/10.3390/ijms23010538 - 4 Jan 2022
Cited by 9 | Viewed by 4347
Abstract
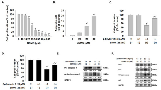
Bisdemethoxycurcumin (BDMC) has biological activities, including anticancer effects in vitro; however, its anticancer effects in human glioblastoma (GBM) cells have not been examined yet. This study aimed to evaluate the tumor inhibitory effect and molecular mechanism of BDMC on human GBM 8401/luc2 [...] Read more.
Bisdemethoxycurcumin (BDMC) has biological activities, including anticancer effects in vitro; however, its anticancer effects in human glioblastoma (GBM) cells have not been examined yet. This study aimed to evaluate the tumor inhibitory effect and molecular mechanism of BDMC on human GBM 8401/luc2 cells in vitro and in vivo. In vitro studies have shown that BDMC significantly reduced cell viability and induced cell apoptosis in GBM 8401/luc2 cells. Furthermore, BDMC induced apoptosis via inhibited Bcl-2 (anti-apoptotic protein) and increased Bax (pro-apoptotic proteins) and cytochrome c release in GBM 8401/luc2 cells in vitro. Then, twelve BALB/c-nude mice were xenografted with human glioblastoma GBM 8401/luc2 cancer cells subcutaneously, and the xenograft nude mice were treated without and with BDMC (30 and 60 mg/kg of BDMC treatment) every 3 days. GBM 8401/luc2 cell xenografts experiment showed that the growth of the tumors was significantly suppressed by BDMC administration at both doses based on the reduction of tumor size and weights. BDMC did not change the body weight and the H&E histopathology analysis of liver samples, indicating that BDMC did not induce systemic toxicity. Meanwhile, treatment with BDMC up-regulated the expressions of BAX and cleaved caspase-3, while it down-regulated the protein expressions of Bcl-2 and XIAP in the tumor tissues compared with the control group. This study has demonstrated that BDMC presents potent anticancer activity on the human glioblastoma GBM 8401/luc2 cell xenograft model by inducing apoptosis and inhibiting tumor cell proliferation and shows the potential for further development to the anti-GBM cancer drug. Full article
(This article belongs to the Section Molecular Pathology, Diagnostics, and Therapeutics)
Show Figures

Figure 1

14 pages, 5463 KB  
Article
Tetrandrine Suppresses Human Brain Glioblastoma GBM 8401/luc2 Cell-Xenografted Subcutaneous Tumors in Nude Mice In Vivo
by Ching-Lung Liao, Yi-Shih Ma, Te-Chun Hsia, Yu-Cheng Chou, Jin-Cherng Lien, Shu-Fen Peng, Chao-Lin Kuo and Fei-Ting Hsu
Molecules 2021, 26(23), 7105; https://doi.org/10.3390/molecules26237105 - 24 Nov 2021
Cited by 7 | Viewed by 3323
Abstract
Tetrandrine (TET), a bisbenzylisoquinoline (BBI) alkaloid, is isolated from the plant Stephania tetrandra S. Moore and has a wide range of biological activity, including anticancer properties in vitro and in vivo. At first, we established a luciferase-expressing stable clone that was named GBM [...] Read more.
Tetrandrine (TET), a bisbenzylisoquinoline (BBI) alkaloid, is isolated from the plant Stephania tetrandra S. Moore and has a wide range of biological activity, including anticancer properties in vitro and in vivo. At first, we established a luciferase-expressing stable clone that was named GBM 8401/luc2 cells. Herein, the primary results indicated that TET reduced the total cell viability and induced cell apoptosis in GBM 8401/luc2 human glioblastoma cells. However, there is no available information showing that TET suppresses glioblastoma cells in vivo. Thus, we investigated the effects and mechanisms of TET on a GBM 8401/luc2 cell-generated tumor in vivo. After the tumor volume reached 100–120 mm3 in subcutaneously xenografted nude mice, all of the mice were randomly divided into three groups: Group I was treated with phosphate-buffered solution (PBS) containing 0.1% dimethyl sulfoxide, Group II with 25 mg/kg of TET, and Group III with 50 mg/kg of TET. All mice were given the oral treatment of PBS or TET by gavage for 21 days, and the body weight and tumor volumes were recorded every 5 days. After treatment, individual tumors, kidneys, livers, and spleens were isolated from each group. The results showed that TET did not affect the body weights, but it significantly decreased the tumor volumes. The TET treatment at 50 mg/kg had a two-fold decrease in tumor volumes than that at 25 mg/kg when compared to the control. TET decreased the total photon flux, and treatment with TET at 50 mg/kg had a lower total photon flux than that at 25 mg/kg, as measured by a Xenogen IVIS imaging system. Moreover, the higher TET treatment had lower tumor volumes and weights than those of the lower dose. The apoptosis-associated protein expression in the tumor section was examined by immunohistochemical analysis, and the results showed that TET treatment reduced the levels of c-FLIP, MCL-1, and XIAP but increased the signals of cleaved-caspase-3, -8, and -9. Furthermore, the hematoxylin and eosin (H & E) staining of kidney, liver, and spleen tissues showed no significant difference between the TET-treated and control groups. Overall, these observations demonstrated that TET suppressed subcutaneous tumor growth in a nude-mice model via the induction of cell apoptosis. Full article
Show Figures

Figure 1

10 pages, 3000 KB  
Article
Demethoxycurcumin Suppresses Human Brain Glioblastoma Multiforme GBM 8401 Cell Xenograft Tumor in Nude Mice In Vivo
by Yi-Ping Huang, Yi-Shih Ma, Chao-Lin Kuo, Ching-Lung Liao, Po-Yuan Chen, Shu-Fen Peng, Fei-Ting Hsu and Kuang-Chi Lai
Int. J. Mol. Sci. 2021, 22(11), 5503; https://doi.org/10.3390/ijms22115503 - 23 May 2021
Cited by 6 | Viewed by 3809
Abstract
Demethoxycurcumin (DMC), a derivate of curcumin, has been shown to induce apoptotic cell death in human glioblastoma multiforme GBM 8401 cells via cell cycle arrest and induction of cell apoptosis. However, there is no report showing DMC suppresses glioblastoma multiforme cells in vivo [...] Read more.
Demethoxycurcumin (DMC), a derivate of curcumin, has been shown to induce apoptotic cell death in human glioblastoma multiforme GBM 8401 cells via cell cycle arrest and induction of cell apoptosis. However, there is no report showing DMC suppresses glioblastoma multiforme cells in vivo. In the present study, we investigated the effects of DMC on GBM8401 cells in vivo. At first, we established a luciferase-expressing stable clone named GBM 8401/luc2. Second, mice were inoculated subcutaneously with GBM 8401/luc2 cells to generate a xenograft tumor mice model. After inoculation, tumor volume reached 100–120 mm3, and all mice were randomly divided into three groups: Group I was treated with 110 µL phosphate-buffered solution (PBS) containing 0.1% dimethyl sulfoxide, Group II with 30 mg/kg of DMC, and Group III with 60 mg/kg of DMC. Mice from each group were given the oral treatment of DMC by gavage for 21 days. The body weight and tumor volume were recorded every 3 days. DMC significantly decreased the tumor volumes, and 60 mg/kg treatment showed a higher decrease in tumor volumes than that of 30 mg/kg, However, DMC did not affect the body weights. The photons emitted from mice tumors were detected with Xenogen IVIS imaging system, DMC at both doses decreased the total photon flux and 60 mg/kg treatment of DMC has low total photon flux than that of 30 mg/kg. The tumor volumes and weights in 60 mg/kg treatment of DMC were lower than that of 30 mg/kg. Immunohistochemical analysis was used to measure protein expression of tumors and results showed that DMC treatment led to lightly staining with anti-Bcl-2 and -XIAP and 60 mg/kg treatment of DMC has lighter staining with anti-Bcl-2 and -XIAP than that of 30 mg/kg. The higher dose (60 mg/kg) of DMC has higher signals of cleaved-caspase-3 than that of the lower dose (30 mg/kg). Furthermore, the hematoxylin and eosin (H&E) staining of liver tissues showed no significant difference between DMC-treated and control-groups. Overall, these observations showed that DMC suppressed tumor properties in vivo and DMC may be used against human glioblastoma multiforme in the future. Full article
(This article belongs to the Section Biochemistry)
Show Figures

Figure 1

Back to TopTop