Sign in to use this feature.

Years

Between: -

Subjects

remove_circle_outline
remove_circle_outline
remove_circle_outline
remove_circle_outline
remove_circle_outline

Journals

Article Types

Countries / Regions

Search Results (12)

Search Parameters:
Keywords = genera Vaccinium

Order results
Result details
Results per page
Select all
Export citation of selected articles as:
33 pages, 447 KB  
Review
Valorization of Berry Fruit By-Products: Bioactive Compounds, Extraction, Health Benefits, Encapsulation and Food Applications
by Sandra Pedisić, Zoran Zorić, Maja Repajić, Branka Levaj, Ana Dobrinčić, Sandra Balbino, Zrinka Čošić, Verica Dragović-Uzelac and Ivona Elez Garofulić
Foods 2025, 14(8), 1354; https://doi.org/10.3390/foods14081354 - 15 Apr 2025
Cited by 6 | Viewed by 3431
Abstract
The increased production of high-quality berry products in recent years has led to considerable quantities of by-products such as pomace (25–50%), which consists of skin, seeds, stems and leaves. The improper management of pomace can lead to environmental pollution and potential public health [...] Read more.
The increased production of high-quality berry products in recent years has led to considerable quantities of by-products such as pomace (25–50%), which consists of skin, seeds, stems and leaves. The improper management of pomace can lead to environmental pollution and potential public health problems due to microbial contamination, and storage causes additional processing costs. However, due to their high content of various valuable bioactive compounds (BACs), berry by-products have gained much attention as sustainable and functional ingredients with applications in the food and nutraceutical industries. The health benefits are primarily attributed to the phenolic compounds, which exhibit numerous biological activities, especially good antioxidant and antibacterial activity as well as health-promoting effects. This review summarizes the bioactive content and composition of extracts from berry by-products (genera Ribes, Rubus, Fragaria, Sambucus, Aronia and Vaccinium) obtained using advanced extraction technologies and their stabilization through sophisticated encapsulation technologies that make them suitable for various food applications. The addition of berry pomace to beverages, bakery, dairy and meat products improves sensory quality, extends shelf life, increases nutritional value and reduces the environmental footprint. This information can provide food scientists with valuable insights to evaluate the potential of berry by-products as functional ingredients with health-promoting and disease-preventing properties that create value-added products for human consumption while reducing food waste. Full article
15 pages, 5695 KB  
Article
Microbial Community Composition of Explosive-Contaminated Soils: A Metataxonomic Analysis
by Francisco J. Flores, Esteban Mena, Silvana Granda and Jéssica Duchicela
Microorganisms 2025, 13(2), 453; https://doi.org/10.3390/microorganisms13020453 - 19 Feb 2025
Viewed by 1266
Abstract
Munition disposal practices have significant effects on microbial composition and overall soil health. Explosive soil contamination can disrupt microbial communities, leading to microbial abundance and richness changes. This study investigates the microbial diversity of soils and roots from sites with a history of [...] Read more.
Munition disposal practices have significant effects on microbial composition and overall soil health. Explosive soil contamination can disrupt microbial communities, leading to microbial abundance and richness changes. This study investigates the microbial diversity of soils and roots from sites with a history of ammunition disposal, aiming to identify organisms that may play a role in bioremediation. Soil and root samples were collected from two types of ammunition disposal (through open burning and open detonation) and unpolluted sites in Machachi, Ecuador, over two years (2022 and 2023). High-throughput sequencing of the 16S rRNA gene (for bacteria) and the ITS region (for fungi and plants) was conducted to obtain taxonomic profiles. There were significant variations in the composition of bacteria, fungi, and plant communities between polluted and unpolluted sites. Bacterial genera such as Pseudarthrobacter, Pseudomonas, and Rhizobium were more abundant in roots, while Candidatus Udaeobacter dominated unpolluted soils. Fungal classes Dothideomycetes and Sordariomycetes were prevalent across most samples, while Leotiomycetes and Agaricomycetes were also highly abundant in unpolluted samples. Plant-associated reads showed a higher abundance of Poa and Trifolium in root samples, particularly at contaminated sites, and Alchemilla, Vaccinium, and Hypericum were abundant in unpolluted sites. Alpha diversity analysis indicated that bacterial diversity was significantly higher in unpolluted root and soil samples, whereas fungal diversity was not significantly different among sites. Redundancy analysis of beta diversity showed that site, year, and sample type significantly influenced microbial community structure, with the site being the most influential factor. Differentially abundant microbial taxa, including bacteria such as Pseudarthrobacter and fungi such as Paraleptosphaeria and Talaromyces, may contribute to natural attenuation processes in explosive-contaminated soils. This research highlights the potential of certain microbial taxa to restore environments contaminated by explosives. Full article
(This article belongs to the Section Environmental Microbiology)
Show Figures

Figure 1

20 pages, 3542 KB  
Article
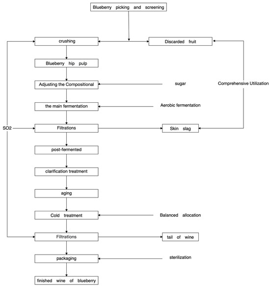
Study on the Dynamics of Microflora during Natural Fermentation of Different Blueberry Wines
by Boran Hu, Jinghao Su, Min Zhou and Shaochen Xu
Fermentation 2023, 9(11), 930; https://doi.org/10.3390/fermentation9110930 - 25 Oct 2023
Cited by 1 | Viewed by 2162
Abstract
Microflora play an important role in the fermentation of blueberry wine, influencing the flavor and nutrient formation. Commercial yeasts give blueberry wines an average flavor profile that does not highlight the specific aroma and origin of the blueberry. In the present study, ITS1-ITS2 [...] Read more.
Microflora play an important role in the fermentation of blueberry wine, influencing the flavor and nutrient formation. Commercial yeasts give blueberry wines an average flavor profile that does not highlight the specific aroma and origin of the blueberry. In the present study, ITS1-ITS2 region sequencing analysis was performed using Illumina MiSeq high-throughput technology to sequence fermented blueberry wine samples of three Vaccinium ashei varieties, Gardenblue, Powderblue, and Britewell, from the Majiang appellation in Guizhou province to analyze the trends of fungal communities and the diversity of compositional structures in different periods of blueberry wine fermentation. The study’s results revealed that 114 genera from seven phyla were detected in nine samples from different fermentation periods of blueberry wine. The main fungal phyla were Ascomycota, Basidiomycota, Kickxellomycota, Chytridiomycota, and Olpidiomycota. The main fungal genera were Hanseniaspora, Saccharomyces, unidentified, Aureobasidium, Penicillium, Mortierella, Colletotrichum, etc. Hanseniaspora was dominant in the pre-fermentation stage of blueberry wine, accounting for more than 82%; Saccharomyces was the dominant genera in the middle and late fermentation stages of blueberry wine, with Saccharomyces accounting for more than 72% in the middle of fermentation and 93% in the late fermentation stage. This study screened indigenous flora for the natural fermentation of blueberry wine in the Majiang production area of Guizhou, improved the flavor substances of the blueberry wine, highlighted the characteristics of the production area, and made the blueberry wine have the characteristic flavor of the production area. Full article
(This article belongs to the Section Fermentation for Food and Beverages)
Show Figures

Figure 1

14 pages, 1690 KB  
Article
Fungi Present in the Clones and Cultivars of European Cranberry (Vaccinium oxycoccos) Grown in Lithuania
by Jolanta Sinkevičienė, Aušra Sinkevičiūtė, Laima Česonienė and Remigijus Daubaras
Plants 2023, 12(12), 2360; https://doi.org/10.3390/plants12122360 - 18 Jun 2023
Cited by 1 | Viewed by 1650
Abstract
Fungi are associated with the European cranberry (Vaccinium oxycoccos L.) and play important roles in plant growth and disease control, especially in cranberry yields. This article presents the results of a study which was aimed to investigate the diversity of fungi found [...] Read more.
Fungi are associated with the European cranberry (Vaccinium oxycoccos L.) and play important roles in plant growth and disease control, especially in cranberry yields. This article presents the results of a study which was aimed to investigate the diversity of fungi found on different clones and cultivars of the European cranberry grown in Lithuania, causing twigs, leaf diseases and fruit rots. In this study seventeen clones and five cultivars of V. oxycoccos were selected for investigation. Fungi were isolated via the incubation of twigs, leaves and fruit on a PDA medium and identified according to their cultural and morphological characteristics. Microscopic fungi belonging to 14 genera were isolated from cranberry leaves and twigs, with Physalospora vaccinii, Fusarium spp., Mycosphaerella nigromaculans and Monilinia oxycocci being the most frequently isolated fungi. ‘Vaiva’ and ‘Žuvinta’ cultivars were the most susceptible to pathogenic fungi during the growing season. Among the clones, 95–A–07 was the most susceptible to Phys. vaccinii, 95–A–08 to M. nigromaculans, 99–Ž–05 to Fusarium spp. and 95–A–03 to M. oxycocci. Microscopic fungi belonging to 12 genera were isolated from cranberry berries. The most prevalent pathogenic fungi M. oxycocci were isolated from the berries of the cultivars ‘Vaiva’ and ‘Žuvinta’ and clones 95–A–03 and 96–K–05. Full article
Show Figures

Figure 1

17 pages, 3041 KB  
Article
Biodiversity of rolB/C-like Natural Transgene in the Genus Vaccinium L. and Its Application for Phylogenetic Studies
by Roman Zhidkin, Peter Zhurbenko, Olesya Bogomaz, Elizaveta Gorodilova, Ivan Katsapov, Dmitry Antropov and Tatiana Matveeva
Int. J. Mol. Sci. 2023, 24(8), 6932; https://doi.org/10.3390/ijms24086932 - 8 Apr 2023
Cited by 15 | Viewed by 2916
Abstract
A variety of plant species found in nature contain agrobacterial T-DNAs in their genomes which they transmit in a series of sexual generations. Such T-DNAs are called cellular T-DNAs (cT-DNAs). cT-DNAs have been discovered in dozens of plant genera, and are suggested to [...] Read more.
A variety of plant species found in nature contain agrobacterial T-DNAs in their genomes which they transmit in a series of sexual generations. Such T-DNAs are called cellular T-DNAs (cT-DNAs). cT-DNAs have been discovered in dozens of plant genera, and are suggested to be used in phylogenetic studies, since they are well-defined and unrelated to other plant sequences. Their integration into a particular chromosomal site indicates a founder event and a clear start of a new clade. cT-DNA inserts do not disseminate in the genome after insertion. They can be large and old enough to generate a range of variants, thereby allowing the construction of detailed trees. Unusual cT-DNAs (containing the rolB/C-like gene) were found in our previous study in the genome data of two Vaccinium L. species. Here, we present a deeper study of these sequences in Vaccinium L. Molecular-genetic and bioinformatics methods were applied for sequencing, assembly, and analysis of the rolB/C-like gene. The rolB/C-like gene was discovered in 26 new Vaccinium species and Agapetes serpens (Wight) Sleumer. Most samples were found to contain full-size genes. It allowed us to develop approaches for the phasing of cT-DNA alleles and reconstruct a Vaccinium phylogenetic relationship. Intra- and interspecific polymorphism found in cT-DNA makes it possible to use it for phylogenetic and phylogeographic studies of the Vaccinium genus. Full article
(This article belongs to the Special Issue Plant Phylogenomics and Genetic Diversity)
Show Figures

Figure 1

21 pages, 7413 KB  
Article
Insight into the Taxonomic and Functional Diversity of Bacterial Communities Inhabiting Blueberries in Portugal
by Ana C. Gonçalves, Fernando Sánchez-Juanes, Sara Meirinho, Luís R. Silva, Gilberto Alves and José David Flores-Félix
Microorganisms 2022, 10(11), 2193; https://doi.org/10.3390/microorganisms10112193 - 4 Nov 2022
Cited by 10 | Viewed by 2963
Abstract
Vaccinium myrtillus is a dwarf shrub of the Ericaceae family with a Palearctic distribution, associated with temperate and cold humid climates. It is widespread on the European continent; on the Iberian Peninsula it is located on Atlantic climate mountains and glacial relicts. In [...] Read more.
Vaccinium myrtillus is a dwarf shrub of the Ericaceae family with a Palearctic distribution, associated with temperate and cold humid climates. It is widespread on the European continent; on the Iberian Peninsula it is located on Atlantic climate mountains and glacial relicts. In Portugal, we find scattered and interesting populations; however, the majority of them are threatened by climate change and wildfires. Given that, the objective of this study is to determine the rhizospheric and root bacterial communities of this plant in the southernmost regions, and, consequently, its potential range and ability to be used as a biofertilizer. In this work, metabarcoding of 16S rRNA gene showed that the endophytic bacterial diversity is dependent on the plant and selected by it according to the observed alpha and beta diversity. Moreover, a culturomic approach allowed 142 different strains to be isolated, some of them being putative new species. Additionally, some strains belonging to the genera Bacillus, Paenibacillus, Pseudomonas, Paraburkholderia, and Caballeronia showed significant potential to be applied as multifunctional biofertilizers since they present good plant growth-promoting (PGP) mechanisms, high colonization capacities, and an increase in vegetative parameters in blueberry and tomato plants. Full article
Show Figures

Figure 1

35 pages, 1420 KB  
Article
Characteristics of Dry-Mesic Old-Growth Oak Forests in the Eastern United States
by Martin A. Spetich, Michael A. Jenkins, Stephen R. Shifley, Robert F. Wittwer and David L. Graney
Earth 2022, 3(3), 975-1009; https://doi.org/10.3390/earth3030057 - 13 Sep 2022
Cited by 3 | Viewed by 3961
Abstract
Dry-mesic old-growth oak forests are widely distributed remnants across the eastern U.S. and are expected to increase in number and extent as second-growth forests mature. In this study, we synthesize published and unpublished information to better define the species, structure and extent of [...] Read more.
Dry-mesic old-growth oak forests are widely distributed remnants across the eastern U.S. and are expected to increase in number and extent as second-growth forests mature. In this study, we synthesize published and unpublished information to better define the species, structure and extent of these forests. Mean site tree density for trees ≥10 cm dbh ranged from 341–620 trees ha−1. In the eastern part of the region, most stand basal areas were >23 m2 ha−1, compared to ≤23 m2 ha−1 in the westernmost stands. Overall, woody species diversity was relatively low compared to old-growth oak forests on moister sites, with tree species per forest ranging from 5–18. The most common species among the stands were white oak (Quercus alba), northern red oak (Quercus rubra), and black oak (Quercus velutina). Shrub and vine species per forest ranged from 1–10, with common species or genera including Virginia creeper (Parthenocissus quinquefolia), poison ivy (Toxicodendron radicans), Vaccinium spp., and grapevines (Vitis spp.). Within the southern Appalachian Mountains, rosebay rhododendron (Rhododendron maximum) and mountain laurel (Kalmia latifolia L.) were common. Herbaceous species per stand ranged from 4–51, with the highest richness occurring in a southern Appalachian oak-hickory forest. The maximum within-stand age of the large trees ranged from 170 to over 365 years. The mean density of standing dead trees ≥10 cm dbh ranged from 31–78 ha−1 and the volume of coarse woody debris ≥10 cm in diameter averaged 52 m3 ha−1. We more fully describe the characteristics of these forests and fill gaps in the collective knowledge of this increasingly important forest type. However, over the past 20 years, there has been scant research on these forests, and older research studies have used a variety of research plots and methods. A uniform approach to surveying these sites is needed to gain a better understanding of these forests before we are faced with caring for an increase in old-growth forest areas. Full article
Show Figures

Figure 1

25 pages, 1595 KB  
Review
The Employment of Genera Vaccinium, Citrus, Olea, and Cynara Polyphenols for the Reduction of Selected Anti-Cancer Drug Side Effects
by Jessica Maiuolo, Vincenzo Musolino, Micaela Gliozzi, Cristina Carresi, Francesca Oppedisano, Saverio Nucera, Federica Scarano, Miriam Scicchitano, Lorenza Guarnieri, Francesca Bosco, Roberta Macrì, Stefano Ruga, Antonio Cardamone, Anna Rita Coppoletta, Sara Ilari, Annachiara Mollace, Carolina Muscoli, Francesco Cognetti and Vincenzo Mollace
Nutrients 2022, 14(8), 1574; https://doi.org/10.3390/nu14081574 - 10 Apr 2022
Cited by 6 | Viewed by 4626
Abstract
Cancer is one of the most widespread diseases globally and one of the leading causes of death. Known cancer treatments are chemotherapy, surgery, radiation therapy, targeted hormonal therapy, or a combination of these methods. Antitumor drugs, with different mechanisms, interfere with cancer growth [...] Read more.
Cancer is one of the most widespread diseases globally and one of the leading causes of death. Known cancer treatments are chemotherapy, surgery, radiation therapy, targeted hormonal therapy, or a combination of these methods. Antitumor drugs, with different mechanisms, interfere with cancer growth by destroying cancer cells. However, anticancer drugs are dangerous, as they significantly affect both cancer cells and healthy cells. In addition, there may be the onset of systemic side effects perceived and mutagenicity, teratogenicity, and further carcinogenicity. Many polyphenolic extracts, taken on top of common anti-tumor drugs, can participate in the anti-proliferative effect of drugs and significantly reduce the side effects developed. This review aims to discuss the current scientific knowledge of the protective effects of polyphenols of the genera Vaccinium, Citrus, Olea, and Cynara on the side effects induced by four known chemotherapy, Cisplatin, Doxorubicin, Tamoxifen, and Paclitaxel. In particular, the summarized data will help to understand whether polyphenols can be used as adjuvants in cancer therapy, although further clinical trials will provide crucial information. Full article
Show Figures

Figure 1

12 pages, 6419 KB  
Article
A Key for the Microhistological Determination of Plant Fragments Consumed by Carpathian Forest Cervids
by Alexandra Veselovská, Peter Smolko and Rudolf Kropil
Forests 2021, 12(9), 1229; https://doi.org/10.3390/f12091229 - 9 Sep 2021
Cited by 5 | Viewed by 3184
Abstract
We present a microhistological key for identification of plant fragments consumed and partially digested by free-roaming, forest cervids based on collection of 92 plant species representing forage availability of the Western Carpathian forests. The key represents a determination tool to facilitate microhistological analyses [...] Read more.
We present a microhistological key for identification of plant fragments consumed and partially digested by free-roaming, forest cervids based on collection of 92 plant species representing forage availability of the Western Carpathian forests. The key represents a determination tool to facilitate microhistological analyses of faecal and ruminal material. We summarized, integrated, and developed current knowledge on microstructures of plants consumed by Cervidae using specific diagnostic features of plant fragments including type, shape, orientation, and arrangement of cells and stomata, type of venation, presence, and type of trichomes and crystalline inclusions. Since most plant species of the same taxa show common patterns in morphology of the different epidermal traits, we categorized collected material into seven functional botanical groups, i.e., grasses and sedges, herbs and leaves of broadleaved trees, needles, ferns and mosses, seeds and fruits, and genera Rubus, Rosa, Vaccinium. The key is consistent with classifications used in the majority of studies on diet of wild cervids and is supported with photographs of the main diagnostics features. The key has the potential to decrease amount of time needed for processing of the reference material, and to improve consistency between users studying feeding behaviour of forest cervids in central Europe. Full article
(This article belongs to the Section Forest Ecology and Management)
Show Figures

Figure 1

1 pages, 193 KB  
Abstract
Metagenomic and Culturomic Approaches for Blueberry Biofertilizer Design
by José David Flores Félix, Fernando Sanchez-Juanes, Luis R. Silva and Gilberto Alves
Biol. Life Sci. Forum 2021, 3(1), 49; https://doi.org/10.3390/IECAG2021-09668 - 1 May 2021
Cited by 1 | Viewed by 1133
Abstract
Some decade ago, the blueberry (Vaccinium myrtillus) crop was introduced in Portugal and is widespread along the North and Center of Portugal. It has great relevance as an exportation product, taking advantage of the climatic conditions they allow to produce when [...] Read more.
Some decade ago, the blueberry (Vaccinium myrtillus) crop was introduced in Portugal and is widespread along the North and Center of Portugal. It has great relevance as an exportation product, taking advantage of the climatic conditions they allow to produce when the market does not have entrances from the producing countries of Northern Europe. However, this climate condition could create problems shortly since, if climate change models are correct, an increase in temperature and a reduction in precipitation will happen. In this work, we study the rhizospheric and endophytic population of wild blueberry plants in three locations of mainland Portugal intending to determine the core bacterial populations of these plants in Portugal to design new biofertilizers to improve the adaptation of this crop. The metagenomic approach revealed that the rhizospheric populations are influenced by temperature and climate, but the plant modulates the endophytic populations of Vaccinium. From this plant s total of 318 bacterial strains were isolated, and their infraspecific diversity has been analyzed using RAPD-M13, obtaining 66 different fingerprints, which were identified employing MALDI-TOF MS methodology and a comparison against the MALDI Biotyper 3.0 database. A 64% of the strains were identified at genus level and the remaining ones by 16S rRNA sequencing. Bacillus, Serratia, Streptomyces, Paenibacillus, Pantoea, or Pseudomonas were some of the identified genera. Most strains were able to grow at pH 5.5, in presence of 2% NaCl and were psychoresistant. Plant growth promotion potential of these strains was analyzed revealing that most isolates were capable of solubilizing dicalcium phosphate, and only 17% of the isolates produced siderophores. Full article
(This article belongs to the Proceedings of The 1st International Electronic Conference on Agronomy)
16 pages, 1067 KB  
Review
Cranberry Polyphenols and Prevention against Urinary Tract Infections: Relevant Considerations
by Dolores González de Llano, M. Victoria Moreno-Arribas and Begoña Bartolomé
Molecules 2020, 25(15), 3523; https://doi.org/10.3390/molecules25153523 - 1 Aug 2020
Cited by 98 | Viewed by 30996
Abstract
Cranberry (Vaccinium macrocarpon) is a distinctive source of polyphenols as flavonoids and phenolic acids that has been described to display beneficial effects against urinary tract infections (UTIs), the second most common type of infections worldwide. UTIs can lead to significant morbidity, [...] Read more.
Cranberry (Vaccinium macrocarpon) is a distinctive source of polyphenols as flavonoids and phenolic acids that has been described to display beneficial effects against urinary tract infections (UTIs), the second most common type of infections worldwide. UTIs can lead to significant morbidity, especially in healthy females due to high rates of recurrence and antibiotic resistance. Strategies and therapeutic alternatives to antibiotics for prophylaxis and treatment against UTIs are continuously being sought after. Different to cranberry, which have been widely recommended in traditional medicine for UTIs prophylaxis, probiotics have emerged as a new alternative to the use of antibiotics against these infections and are the subject of new research in this area. Besides uropathogenic Escherichia coli (UPEC), the most common bacteria causing uncomplicated UTIs, other etiological agents, such as Klebsiellapneumoniae or Gram-positive bacteria of Enterococcus and Staphylococcus genera, seem to be more widespread than previously appreciated. Considerable current effort is also devoted to the still-unraveled mechanisms that are behind the UTI-protective effects of cranberry, probiotics and their new combined formulations. All these current topics in the understanding of the protective effects of cranberry against UTIs are reviewed in this paper. Further progresses expected in the coming years in these fields are also discussed. Full article
(This article belongs to the Special Issue Flavonoids and Their Disease Prevention and Treatment Potential)
Show Figures

Figure 1

18 pages, 262 KB  
Article
Comparative Study of the Leaf Volatiles of Arctostaphylos uva-ursi (L.) Spreng. and Vaccinium vitis-idaea L. (Ericaceae)
by Niko Radulović, Polina Blagojević and Radosav Palić
Molecules 2010, 15(9), 6168-6185; https://doi.org/10.3390/molecules15096168 - 2 Sep 2010
Cited by 70 | Viewed by 12715
Abstract
The first GC and GC/MS analyses of the essential oils hydrodistilled from dry leaves of Arctostaphylos uva-ursi and Vaccinium vitis-idaea enabled the identification of 338 components in total (90.4 and 91.7% of the total GC peak areas, respectively). Terpenoids, fatty acids, fatty acid- [...] Read more.
The first GC and GC/MS analyses of the essential oils hydrodistilled from dry leaves of Arctostaphylos uva-ursi and Vaccinium vitis-idaea enabled the identification of 338 components in total (90.4 and 91.7% of the total GC peak areas, respectively). Terpenoids, fatty acids, fatty acid- and carotenoid derived compounds were predominant in the two samples. Both oils were characterized by high relative percentages of α-terpineol and linalool (4.7-17.0%). Compositional data on the volatiles of the presently analyzed and some other Ericaceae taxa (literature data) were mutually compared by means of multivariate statistical analyses (agglomerative hierarchical cluster analysis and principal component analysis). This was done in order to determine, based on the essential oil profiles, possible mutual relationships of the taxa within the family, especially that of species from the genera Arctostaphylos and Vaccinium. Results of the chemical and statistical analyses pointed to a strong relation between the genera Vaccinium and Arctostaphylos. Full article
Show Figures

Figure 1

Back to TopTop