Sign in to use this feature.

Years

Between: -

Subjects

remove_circle_outline
remove_circle_outline
remove_circle_outline
remove_circle_outline
remove_circle_outline
remove_circle_outline
remove_circle_outline
remove_circle_outline
remove_circle_outline

Journals

Article Types

Countries / Regions

Search Results (29)

Search Parameters:
Keywords = foodscape

Order results
Result details
Results per page
Select all
Export citation of selected articles as:
15 pages, 317 KB  
Article
Sustainable Food Practices: Exploring Alterity in a Rural Mediterranean Ethical Meatscape
by Liana Simmons, Giorgia Vici, Silvia Vincenzetti, Valeria Polzonetti, Livio Galosi, Martina Quagliardi, Stefania Pucciarelli and Alessandra Roncarati
Sustainability 2025, 17(21), 9868; https://doi.org/10.3390/su17219868 - 5 Nov 2025
Viewed by 391
Abstract
This paper explores the concept of alterity within “ethical” meat production and consumption, focusing on small-scale producers and consumers in a rural Mediterranean context. Drawing on a relational understanding of alterity as a process through which actors negotiate difference within capitalist foodscapes, the [...] Read more.
This paper explores the concept of alterity within “ethical” meat production and consumption, focusing on small-scale producers and consumers in a rural Mediterranean context. Drawing on a relational understanding of alterity as a process through which actors negotiate difference within capitalist foodscapes, the study examines how ethical commitments and socio-material practices co-produce what counts as “alternative.” Using qualitative interviews with producers of “ethical meat” and their consumers from a solidarity-based Alternative Food Network (AFN) in Le Marche (Italy), the paper investigates how producer–consumer relations, animal welfare, and ecological care are interlinked within an ethical meatscape. Despite differing perceptions of the AFN’s role, embodied exchanges and face-to-face trust emerge as key to sustaining ethical and environmentally conscious practices. By capturing the micro-social dynamics through which relational alterity is enacted, the paper contributes to debates on sustainable agri-food transitions and socio-environmental justice, showing how ethical and ecological outcomes are co-produced through human and more-than-human relations. Full article
Show Figures

Graphical abstract

27 pages, 3166 KB  
Article
Examining Food Sources and Their Interconnections over Time in Small Island Developing States: A Systematic Scoping Review
by Anna Brugulat-Panés, Cornelia Guell, Nigel Unwin, Clara Martin-Pintado, Viliamu Iese, Eden Augustus and Louise Foley
Nutrients 2025, 17(14), 2353; https://doi.org/10.3390/nu17142353 - 18 Jul 2025
Viewed by 1288
Abstract
Background: Small Island Developing States (SIDS) face high rates of non-communicable diseases (NCDs), and a key structural driver includes SIDS’ heavy reliance on imported food. Yet, our knowledge about food sources in SIDS is limited. Methods: We systematically searched 14 peer-reviewed databases and [...] Read more.
Background: Small Island Developing States (SIDS) face high rates of non-communicable diseases (NCDs), and a key structural driver includes SIDS’ heavy reliance on imported food. Yet, our knowledge about food sources in SIDS is limited. Methods: We systematically searched 14 peer-reviewed databases and 17 grey literature repositories, identifying 56 articles and 96 documents concerning food sources in SIDS. Our study aimed to map these sources while considering broader societal, cultural, and environmental aspects. Results: We found high heterogeneity of food sources beyond store-bought foods, highlighting the complexity of food landscapes in this context. To explore these food sources and their interconnections, we developed a classification including Aid, Buy, Grow, Share, State and Wild food sources, and offered contextually-sensitive insights into their variety (types), extent (relevance), nature (characteristics) and changes over time. We developed an interactive open-access evidence map that outlined the identified interconnections between food sources following our proposed classification. There are numerous interrelations between food sources, showing that pathways from food sourcing to consumption can be unexpected and complex. Conclusions: In 2014, SIDS governments collectively committed to ending malnutrition by 2030. A deeper understanding of food sourcing is essential to achieve this goal. Full article
(This article belongs to the Special Issue Future Prospects for Sustaining a Healthier Food System)
Show Figures

Figure 1

18 pages, 985 KB  
Article
Exploring Volatile Profiles in Cactus-Based Fermented Beverages: Effects of Fermentation Method
by César Ojeda-Linares, Alejandro Casas, Patricia Severiano-Pérez, Marcela Sandoval-Velasco, Yolanda M. García-Rodríguez and Francisco J. Espinosa-García
Fermentation 2025, 11(5), 275; https://doi.org/10.3390/fermentation11050275 - 12 May 2025
Cited by 1 | Viewed by 1443
Abstract
Mexico is home to a rich variety of fermented beverages made from both wild and domesticated plant species. Fermentation practices vary, with producers using either wild or inoculated techniques to obtain culturally valued final products. It is generally assumed that wild fermentations yield [...] Read more.
Mexico is home to a rich variety of fermented beverages made from both wild and domesticated plant species. Fermentation practices vary, with producers using either wild or inoculated techniques to obtain culturally valued final products. It is generally assumed that wild fermentations yield a greater diversity of volatile compounds compared to inoculated fermentations, as the latter tend to reduce microbial diversity throughout the process. However, this pattern remains largely unexplored in relation to the volatile profiles of traditionally fermented cactus-based beverages. Despite this assumption, comparative studies examining these profiles across different fermentation methods are scarce, especially given that these beverages are not produced under standardized conditions. To investigate this, we used GC-MS to characterize the aroma profile of colonche, a traditional fermented beverage made primarily from Opuntia streptacantha fruits. Colonche is produced by both wild and inoculated fermentation methods. In addition, a rapid sensory evaluation using the modified Flash Profile (mFP) technique was performed to evaluate flavor differences between the fermentation methods. A total of 55 volatile compounds were identified, with wild fermentations showing greater diversity (55) than inoculated fermentations (50). Most compounds overlapped, but five were unique to spontaneous fermentations, contributing to distinct sensory profiles. The mFP results also indicate that sensory attributes vary by fermentation type, with wild fermentations being more strongly associated with positive descriptors such as taste and smell, while inoculated samples have a distinctly pungent aftertaste. These findings highlight colonche not only as a reservoir of microbial diversity in arid regions but also as a culturally significant beverage with complex sensory attributes. Recognizing and preserving these attributes is essential for safeguarding traditional foodscapes. Full article
(This article belongs to the Special Issue Nutrition and Health of Fermented Foods—4th Edition)
Show Figures

Figure 1

24 pages, 5339 KB  
Article
Designing Food Hubs for Territories of Proximity: Assessing the Spatial, Ecological, and Cultural Potentials of Places through Multi-Criteria Decision Support Systems
by Sara Favargiotti, Giulia Zantedeschi, Angelica Pianegonda, Matteo Brunelli and Michele Urbani
Land 2024, 13(8), 1131; https://doi.org/10.3390/land13081131 - 24 Jul 2024
Cited by 2 | Viewed by 2933
Abstract
Logistics, distribution models, and landscapes of food production strongly influence the space of our cities and territories. In addition to the network of large-scale retail distribution that is diffused in urban and non-urban areas, with this contribution, we study the presence of new [...] Read more.
Logistics, distribution models, and landscapes of food production strongly influence the space of our cities and territories. In addition to the network of large-scale retail distribution that is diffused in urban and non-urban areas, with this contribution, we study the presence of new forms of the local and sustainable distribution of food (such as Alternative Food Networks, and community-supported agriculture). Studying and understanding how these distribution models can support and be integrated within a landscape planning and design approach is explored through the Analytic Hierarchy Process (AHP), a multi-criteria decision analysis method. Through the specific focus of a Food Hub localization, the aim is to demonstrate how distribution models can not only support but also integrate into landscape planning and design. The fundamental objectives for structuring and locating a Food Hub can be organized under three strategic objectives: pursuing the benefit of people, the planet, and profit. The choice of one distribution method over others, or what is the best location and condition for distribution centers, is the question we have tested with the collaboration of “L’Ortazzo” Association. The case study is a solidarity purchasing group located in the upper Valsugana valley area (Trentino Region, Italy), a supra-municipality reality involving about a hundred families that, currently, do not have a physical distribution center. Full article
(This article belongs to the Special Issue Integrating Urban Design and Landscape Architecture)
Show Figures

Figure 1

14 pages, 245 KB  
Article
Wild Food Foraging in Oklahoma: A Pathway to Creating Imagined Foodways and Foodscapes
by Olivia M. Fleming and Tamara L. Mix
Sustainability 2024, 16(10), 4175; https://doi.org/10.3390/su16104175 - 16 May 2024
Cited by 1 | Viewed by 2535
Abstract
Foraging, the gathering of wild edibles for food and medicinal use, opens opportunities to connect with local environments and pursue sustainability and food sovereignty. We engage with insights from semi-structured qualitative interviews, participant observation, and site visits with individuals identifying as foragers and [...] Read more.
Foraging, the gathering of wild edibles for food and medicinal use, opens opportunities to connect with local environments and pursue sustainability and food sovereignty. We engage with insights from semi-structured qualitative interviews, participant observation, and site visits with individuals identifying as foragers and wildcrafters across Oklahoma to better understand foragers’ interactions with local wild food and foodscapes. We ask: Why do individuals in Oklahoma forage and/or wildcraft? How do foraging practices provide a pathway to support the creation of imagined foodways and foodscapes? We review the literature on foraging and foodways to situate foraging within alternative food systems and consider dimensions of sustainability and sovereignty within foodscapes. Foragers and wildcrafters reveal that their practices foster both tangible and non-tangible benefits, including deep connections with place and nature in the process of procuring wild edibles. While participants come to foraging in various ways, their strategies include engagement with sustainable practices and greater control and agency in food access. Building on the concept of ‘imagined foodways,’ we introduce ‘imagined foodscapes’ to illustrate foragers’ ability to create food practices and spaces based on their ideal methods of procuring and connecting with food. Full article
(This article belongs to the Special Issue Wild Food for Healthy, Sustainable, and Equitable Local Food Systems)
30 pages, 4794 KB  
Article
Gathering and Cooking Seaweeds in Contemporary Ireland: Beyond Plant Foraging and Trendy Gastronomies
by Dauro M. Zocchi, Giulia Mattalia, Jeovana Santos Nascimento, Ryan Marley Grant, Jack Edwin Martin, Regina Sexton, Chiara Romano and Andrea Pieroni
Sustainability 2024, 16(8), 3337; https://doi.org/10.3390/su16083337 - 16 Apr 2024
Cited by 3 | Viewed by 4883
Abstract
Seaweed has historically been essential for coastal communities worldwide. Following a period of decline in the last century, Ireland has seen a recent resurgence in the appreciation and use of seaweed. This research explores the evolution in seaweed foraging practices, with a specific [...] Read more.
Seaweed has historically been essential for coastal communities worldwide. Following a period of decline in the last century, Ireland has seen a recent resurgence in the appreciation and use of seaweed. This research explores the evolution in seaweed foraging practices, with a specific focus on gastronomical uses in two Irish regions: the southwest and the west and midwest. It examines the diversity of seaweed and its present and past uses, comparing abandonment, continuation and revitalisation trajectories. Qualitative data were gathered through semi-structured interviews with 27 individuals who forage seaweed for commercial or personal use. We identified 22 seaweed species across the study areas, predominantly from the Fucaceae, Laminariaceae and Ulvaceae families. There was a fair divergence between the seaweed species used in the two study areas (16 seaweed species in the southwest region and 17 seaweed species in the west and midwest region), with 11 species mentioned in both areas. Different trajectories of resurgence were identified. In the west and midwest region, the revitalisation of local ecological and gastronomic knowledge related to seaweeds seems to be deeply entrenched in the territory’s historical legacy, showing a sort of continuation with the past and having followed a more commercially oriented path. Conversely, in the southwest region, the revival seems to be fostered by new knowledge holders with a contemporary interest in reconnecting with the marine landscape and promoting educational activities centred around seaweed. This research contributes to discussions on sustainable food systems and food heritage promotion, emphasising seaweed’s potential role in Irish coastal communities’ foodscapes. Full article
(This article belongs to the Special Issue Wild Food for Healthy, Sustainable, and Equitable Local Food Systems)
Show Figures

Figure 1

35 pages, 4126 KB  
Article
Local Wild Food Plants and Food Products in a Multi-Cultural Region: An Exploratory Study among Diverse Ethnic Groups in Bessarabia, Southern Moldova
by Dauro M. Zocchi, Naji Sulaiman, Julia Prakofjewa, Renata Sõukand and Andrea Pieroni
Sustainability 2024, 16(5), 1968; https://doi.org/10.3390/su16051968 - 27 Feb 2024
Cited by 8 | Viewed by 4212
Abstract
A growing number of studies have acknowledged that food and ethnobotanical heritage have traditionally played a crucial role in the resilience of local communities, and their potentially crucial role in addressing future challenges posed by the turbulent changes affecting food systems worldwide. However, [...] Read more.
A growing number of studies have acknowledged that food and ethnobotanical heritage have traditionally played a crucial role in the resilience of local communities, and their potentially crucial role in addressing future challenges posed by the turbulent changes affecting food systems worldwide. However, the issue of how and why food heritage changes across cultures within the same or similar foodscapes is still largely under-investigated. To partially contribute to this debate, we conducted exploratory fieldwork research in 15 villages in the Bessarabia region in the southern part of Moldova. We aim to record this multiethnic region’s contemporary food and ethnobotanical heritage, focusing on the culinary uses and knowledge of plants, dishes, and artisanal food products. A total of 91 persons (37 men and 54 women) belonging to some of the most representative ethnic groups of the area (i.e., Moldovans, Gagauz, Bulgarians, and Ukrainians) were involved in this study. Among these groups, we recorded 66 plant and fungal taxa, as well as 42 traditional artisanal home-produced local food products and dishes. Overall, Moldovans showed a more vigorous food and ethnobotanical diversity in terms of the mentioned items than the other groups. Based on our exploratory field study, we identified possible factors that could be investigated to better explain the less biodiverse food heritage among the other three considered groups. Full article
Show Figures

Figure 1

2 pages, 146 KB  
Abstract
Local Retail Food Environment Exposure and Diet Quality in Rural and Urban Adults: A Longitudinal Analysis of the ORISCAV-LUX Study
by Marion Tharrey, Torsten Bohn, Olivier Klein, Laurent Malisoux and Camille Perchoux
Proceedings 2023, 91(1), 122; https://doi.org/10.3390/proceedings2023091122 - 16 Jan 2024
Viewed by 1119
Abstract
Background and objectives: Increasing evidence suggests that complex measures of exposure accounting for the relative presence of healthy and unhealthy food outlets are more strongly associated with dietary pattern that absolute measures of the food environment, although evidence is limited by the cross-sectional [...] Read more.
Background and objectives: Increasing evidence suggests that complex measures of exposure accounting for the relative presence of healthy and unhealthy food outlets are more strongly associated with dietary pattern that absolute measures of the food environment, although evidence is limited by the cross-sectional design of existing studies. This study examined the long-term associations between absolute and relative measures of neighbourhood food environment and diet quality in Luxembourg. Methods: We used data of 566 adults participating in both waves of the population-based ORISCAV-LUX study (Wave 1: 2007–2009, Wave 2: 2016–2017). Diet quality was estimated in both waves using the Diet Quality Index-International (DQI-I), assessed with a 174-item food frequency questionnaire. Exposure to healthy and less healthy food outlets was computed within a 1000 m street network buffer around the participants’ home address using both absolute (density, spatial access) and relative (proportion) GIS-based measurements. We used linear mixed models adjusted on individual-level covariates and neighbourhood socioeconomic status to estimate associations between cumulative exposure and change in local retail food environment and DQI-I, and tested modification by neighbourhood socioeconomic status. Results: There was a significant decrease in DQI over 10 years from 62.4 to 60.9 (p < 0.0001). Less healthy food outlets increased by +56% over the 10-year. The results showed a 56% increase in less-healthy food outlets over the period. In an adjusted mixed-effects linear regression, high (vs. low) cumulative exposure to less-healthy food outlets is associated with lower DQI-I, when examining spatial access (β = −1.25, 95% CI: −2.29, −0.22) and proportions (β = −1.24, 95% CI: −2.15, −0.33). Stratification shows these associations to be significant only among urban residents. There was no association between change in exposure to less-healthy food outlets and DQI-I. Among rural residents, increased exposure to healthy food outlets over time was associated with worsened DQI-I when examining absolute measurements (density and spatial access). This unexpected result brings into question the ability of absolute measurements to fully capture the healthiness of food environments. Neighborhood socioeconomic status did not moderate the above associations. Discussion: Our results suggest that the relative contribution of unhealthy food outlets in the neighbourhood may play a role in the deterioration of the quality of the population’s diet over time, and should be given special attention by public authorities. Full article
(This article belongs to the Proceedings of The 14th European Nutrition Conference FENS 2023)
21 pages, 8997 KB  
Article
Interspecific Growth Reductions Caused by Wild Ungulates on Tree Seedlings and Their Implications for Temperate Quercus-Fagus Forests
by Romain Candaele, Gauthier Ligot, Alain Licoppe, Julien Lievens, Violaine Fichefet, Mathieu Jonard, Frédéric André and Philippe Lejeune
Forests 2023, 14(7), 1330; https://doi.org/10.3390/f14071330 - 28 Jun 2023
Cited by 6 | Viewed by 2218
Abstract
Ungulate impacts on forest understory alter tree species composition, with cascading effects on forest functions and resilience against future climate conditions. Indeed, the ungulate browsing pressure on tree seedlings is species-specific and causes contrasted growth reductions that alter tree recruitment rates. Untangling the [...] Read more.
Ungulate impacts on forest understory alter tree species composition, with cascading effects on forest functions and resilience against future climate conditions. Indeed, the ungulate browsing pressure on tree seedlings is species-specific and causes contrasted growth reductions that alter tree recruitment rates. Untangling the effects of browsing from the effects of the other factors driving regeneration success is required to guide the forest and ungulate management. In particular, Fagus sylvatica L. strongly dominates temperate Quercus-Fagus forests close to their climax, and it remains unclear if controlling ungulate populations can maintain tree species diversity in naturally regenerated forests. We addressed this question by monitoring 734 pairs of fenced and unfenced 6-m2 plots across a broad gradient of Cervus elaphus L. abundance in Belgian Quercus-Fagus forests managed by continuous cover forestry. Seedling height, density, and vegetation cover were monitored from 2016 to 2021. Species diversity and ecological affinity for light, temperature, and atmospheric humidity conditions were computed from these measures. With ungulates, the mean growth of Betula pendula Roth. and Sorbus aucuparia L. was negligible, whereas, without ungulates, their growth was higher than the growth of other species. With ungulates, the growth of Fagus sylvatica L. and Picea abies (L.) H. Karst was higher than other species. Quercus (Quercus petreae (Matt.) Liebl and Quercus robur L.) growth was the lowest in all conditions. Finally, Carpinus betulus L. was heavily browsed but still grew higher than its competitors with ungulates. Ungulate browsing can then severely affect seedling growth and likely reduce the diversity of future recruited trees. In the study area, browsing unfavored the regeneration of the species that are less shade tolerant, more-drought tolerant, and more-heat tolerant. It thus accelerates the natural succession and reduces forest resilience to heat and drought events. Such an observation was found valid over a wide study area encompassing contrasting levels of Cervus elaphus L. abundance. Combining further reductions of ungulate populations with foodscape improvement is likely required to maintain species diversity in these forests. Full article
(This article belongs to the Section Forest Ecology and Management)
Show Figures

Figure 1

13 pages, 1083 KB  
Article
Keeping the Knives Sharp: Socioeconomic Innovation in the Artisan Sector of Butchery in Italy
by Michele Filippo Fontefrancesco and Andrea Costa
Societies 2023, 13(4), 80; https://doi.org/10.3390/soc13040080 - 26 Mar 2023
Cited by 1 | Viewed by 2820
Abstract
This paper investigates the socioeconomic and cultural transformation in food artisan entrepreneurship due to the complexification of the food sector and ongoing globalisation through a case study conducted among the artisan butchers of Genoa, Italy. The butcher’s trade has enjoyed centrality and social [...] Read more.
This paper investigates the socioeconomic and cultural transformation in food artisan entrepreneurship due to the complexification of the food sector and ongoing globalisation through a case study conducted among the artisan butchers of Genoa, Italy. The butcher’s trade has enjoyed centrality and social and cultural promotion that made butcher shops key places in the urban foodscape. However, this centrality is challenged by both new consumption trends and the imposition of large-scale organised distribution as the fulcrum of mass food trade. These changes raise the question about the future of the profession and its knowledge. This paper addresses this question by investigating the structure of the butcher’s business and the practices involved in knowledge creation and transmission, exploring the factor of change and its effects on the butcher’s profession, as well as the very foundational aspects of the artisanship. The research suggests that artisanship should be read as a form of entrepreneurship capable of placing and moving the craftsman within the global social hierarchy of a community. Therefore, the preservation of artisanship and its sociocultural complexity cannot be limited to the mere preservation of gastronomic forms and techniques. Full article
(This article belongs to the Special Issue Socioeconomic Innovation in the Context of Globalization)
Show Figures

Figure 1

25 pages, 21600 KB  
Article
The Intersections between Food and Cultural Landscape: Insights from Three Mountain Case Studies
by Michele F. Fontefrancesco, Dauro M. Zocchi and Andrea Pieroni
Land 2023, 12(3), 676; https://doi.org/10.3390/land12030676 - 13 Mar 2023
Cited by 17 | Viewed by 7631
Abstract
In the last decades, scholars from different disciplines have used the foodscape as a concept and an analytical framework to explore the intersection between landscape, people and food culture. Adopting a comparative case-study analysis, this article aims to show how a foodscape can [...] Read more.
In the last decades, scholars from different disciplines have used the foodscape as a concept and an analytical framework to explore the intersection between landscape, people and food culture. Adopting a comparative case-study analysis, this article aims to show how a foodscape can be used as a lens to investigate cultural landscapes, specifically in mountain areas affected by fast structural socio-economic and ecological changes, identifying key tangible and intangible elements, the underpinning relationship and values, as well as the factors underlying their evolution and transformation. In this way, the article indicates this concept as a key tool for landscape management and conservation. We discuss three different and complementary approaches to the analysis of cultural landscapes, namely, from food products to landscape analysis (Albania), from food production practices to landscape analysis (Kenya) and from food-related rural architecture to landscape analysis (Italy). Overall, the research highlights how implementing a foodscape lens among the different levels of landscape analysis could contribute to the assessment, protection and promotion of local food-related resources. In so doing, it opens new research aimed at defining the limits of this heuristic instrument, where its most promising aspects of the foodscape have been explored in the article. Full article
(This article belongs to the Special Issue Feature Papers for Land Planning and Architecture Section)
Show Figures

Figure 1

19 pages, 6447 KB  
Article
Quantify the Spatial Association between the Distribution of Catering Business and Urban Spaces in London Using Catering POI Data and Image Segmentation
by Yang Zhang, Xiaowei Li, Qingrui Jiang, Mingze Chen and Lunyuan Liu
Atmosphere 2022, 13(12), 2128; https://doi.org/10.3390/atmos13122128 - 19 Dec 2022
Cited by 8 | Viewed by 3619
Abstract
The impacts of global climate change on food systems will be broad, complex, and profoundly affected by urban context. Food-related urbanism has been investigated for decades to explore how food access influences placemaking and urban forms. With global climate change, foodscapes within urban [...] Read more.
The impacts of global climate change on food systems will be broad, complex, and profoundly affected by urban context. Food-related urbanism has been investigated for decades to explore how food access influences placemaking and urban forms. With global climate change, foodscapes within urban spaces are an important consideration in urban design and planning for food security and community health. The distribution of catering businesses (restaurants and cafés), one critical method of access to food, is highly associated with urban spaces because of their high impact on diet patterns, human physical activities, travel behaviors, and the use of public spaces. This research explores the spatial associations that exist between the distribution of catering businesses and the design and planning of urban spaces in London. This quantitative research includes three parts: (1) uses Open Street Map data and the GIS spatial analysis method to study the distribution of catering businesses; (2) uses the imagery segmentation method in machine learning to categorize urban spaces into open, landscape, and conflict spaces; and (3) establishes the association between the distribution of catering businesses and the categories of urban spaces through Spearman’s correlation and a linear regression model. The results indicate that the spatial distributions of catering businesses are highly correlated with urban spaces. Conflict and landscape spaces have a significant positive influence on the distribution of catering businesses, while open space has a significant negative influence. Based on the context of global climate change, this research contributes a quantitative urban design and planning approach to promote access to food increase food options and advocate active lifestyles. Full article
Show Figures

Figure 1

19 pages, 2767 KB  
Article
How to Frame Destination Foodscapes? A Perspective of Mixed Food Experience
by Dan Zhu, Jiayi Wang, Peng Wang and Honggang Xu
Foods 2022, 11(12), 1706; https://doi.org/10.3390/foods11121706 - 10 Jun 2022
Cited by 16 | Viewed by 4983
Abstract
Foodscape conceptualizes the dynamic human–food–place nexus. Tourism provides a cross-cultural context where tourists can consume different destination foods and places, during which multiple types of destination foodscapes are produced. However, few studies explore how to frame the types and connotations of destination foodscape. [...] Read more.
Foodscape conceptualizes the dynamic human–food–place nexus. Tourism provides a cross-cultural context where tourists can consume different destination foods and places, during which multiple types of destination foodscapes are produced. However, few studies explore how to frame the types and connotations of destination foodscape. Tourists’ travelogues provide a rich database to examine this question. Through netnography, this study collects and analyzes 86 posts of travelogues published from 2012 to 2019 in Mafengwo, a famous Chinese online travel community, about Chinese tourists’ food experiences in Chiang Mai, Thailand. We summarize five types of destination foodscapes, globalized recreational foodscape, staged local foodscape, glocalized foodscape, authentic local foodscape, and overseas ethnic foodscape in which tourists obtain different familiar-novelty hybrid experiences. This study contributes to interdisciplinary dialogue between food and tourism literature by proposing a coordinate framework with two axes, the spectrum of cultural distance and the spectrum of serving tourists/locals, to classify destination foodscape and a six-dimensional network construct to reveal the connotations of destination foodscape. Relevant strategies for promoting destination food and tourism development are also provided. Full article
(This article belongs to the Section Sensory and Consumer Sciences)
Show Figures

Figure 1

13 pages, 280 KB  
Article
The Nutritional Composition of Natural and Organic Branded Food Products: A Cross-Sectional Analysis of the Greek Foodscape
by Alexandra Katidi, Anthi Pavlopoulou, Antonis Vlassopoulos and Maria Kapsokefalou
Nutrients 2022, 14(4), 808; https://doi.org/10.3390/nu14040808 - 14 Feb 2022
Cited by 7 | Viewed by 4530
Abstract
Modern consumers turn to foods marketed as ‘natural/organic’ in their pursuit of healthier options. However, research that links such claims made on pack with improved nutritional composition is limited. The current analysis used data from all packaged foods available in the Hellenic Food [...] Read more.
Modern consumers turn to foods marketed as ‘natural/organic’ in their pursuit of healthier options. However, research that links such claims made on pack with improved nutritional composition is limited. The current analysis used data from all packaged foods available in the Hellenic Food Thesaurus (n = 4002), sold in Greece from 09/2020 to 01/2021, to map the prevalence of packaged foods sold under a ‘natural/organic’ claim and to compare their nutritional composition against food group matched conventional counterparts. Statistical analysis was carried out using IBM SPSS Statistics®. Overall, ‘free from’ was the most commonly used claim (12.3%), followed by ‘natural/pure’ (9.1%), ‘fresh’ (4.6%), and ‘bio/organic’ (3.3%). Statistically significant differences between the nutritional composition of natural/organic and conventional foods were only found in 5 out of the 13 food categories and in 9 out of 39 subcategories. Being labelled as natural/organic was linked to improved nutritional composition for prepared foods and yogurts, while for breakfast cereal, there was a mixed effect with lower carbohydrate content but higher energy and fat content. Jams labelled as natural/organic had higher energy and total sugar content. Overall, evidence of an association between being labelled as natural/organic and having an improved nutritional composition was extremely rare. Full article
(This article belongs to the Section Nutrition and Public Health)
Show Figures

Figure 1

16 pages, 607 KB  
Article
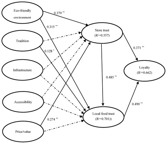
Why Do Local Foodscapes Matter in Building Tourist Trust and Loyalty?
by Jae-Jang Yang, Rajesh Iyer and Yong-Ki Lee
Sustainability 2022, 14(4), 2029; https://doi.org/10.3390/su14042029 - 10 Feb 2022
Cited by 8 | Viewed by 4301
Abstract
This study examines local foodscapes and their dimensions, namely, eco-friendly environment, tradition, infrastructure, accessibility, and price/value, on trust in a store and local food, which in turn impacts loyalty and identified full mediating roles of trust in a store and local food in [...] Read more.
This study examines local foodscapes and their dimensions, namely, eco-friendly environment, tradition, infrastructure, accessibility, and price/value, on trust in a store and local food, which in turn impacts loyalty and identified full mediating roles of trust in a store and local food in the relationship between local foodscapes and loyalty. Data were collected from visitors (tourists) who had experienced local foods over the last three months and were analyzed with SmartPLS 3.3.3. The findings show that the dimensions of price/value and eco-friendly environment influence trust in the local store, whereas the history or the tradition along with the eco-friendly environment has an impact on local food consumption—both the local store and the local food influence the level of loyalty among tourists. Implications for theory and practice are discussed within the context of local foodscapes. Full article
(This article belongs to the Section Tourism, Culture, and Heritage)
Show Figures

Figure 1

Back to TopTop