Why Do Local Foodscapes Matter in Building Tourist Trust and Loyalty?
Abstract
:1. Introduction
2. Literature Review
2.1. Local Foodscapes and Local Food Consumption
2.2. Relationship between Local Foodscapes and Trust
2.3. The Linkage between Local Food Stores and Local Food and Trust Transfer Theory
2.4. The Relationship between Trust and Loyalty
3. Methodology
3.1. Sampling and Data Collection
3.2. Construct Operationalization
4. Results
4.1. Measurement Model
4.2. Testing for Common Method Bias
4.3. Assessment of Structural Model
4.4. Hypotheses Testing
4.5. Analysis of Effect Size
5. Conclusions and Implications
5.1. Theoretical Implications
5.2. Managerial Implications
5.3. Limitations and Future Research Directions
Author Contributions
Funding
Institutional Review Board Statement
Informed Consent Statement
Data Availability Statement
Conflicts of Interest
References
- Mak, A.H.; Lumbers, M.; Eves, A.; Chang, R.C. Factors influencing tourist food consumption. Int. J. Hosp. Manag. 2012, 31, 928–936. [Google Scholar] [CrossRef] [Green Version]
- Björk, P.; Kauppinen-Räisänen, H. Destination foodscape: A stage for travelers’ food experience. Tour. Manag. 2019, 71, 466–475. [Google Scholar] [CrossRef]
- Kim, Y.G.; Eves, A.; Scarles, C. Building a model of local food consumption on trips and holidays: A grounded theory approach. Int. J. Hosp. Manag. 2009, 28, 423–431. [Google Scholar] [CrossRef] [Green Version]
- Torres, R. Toward a better understanding of tourism and agriculture linkages in the Yucatan: Tourist food consumption and preferences. Tour. Geogr. 2002, 4, 282–306. [Google Scholar] [CrossRef]
- Chang, R.C.; Kivela, J.; Mak, A.H. Attributes that influence the evaluation of travel dining experience: When East meets West. Tour. Manag. 2011, 32, 307–316. [Google Scholar] [CrossRef]
- Kivela, J.; Crotts, J.C. Tourism and gastronomy: Gastronomy’s influence on how tourists experience a destination. J. Hosp. Tour. Res. 2006, 30, 354–377. [Google Scholar] [CrossRef]
- Kivela, J.J.; Crotts, J.C. Understanding travelers’ experiences of gastronomy through etymology and narration. J. Hosp. Tour. Res. 2009, 33, 161–192. [Google Scholar] [CrossRef]
- Kim, S.; Park, E.; Lamb, D. Extraordinary or ordinary? Food tourism motivations of Japanese domestic noodle tourists. Tour. Manag. Perspect. 2019, 29, 176–186. [Google Scholar] [CrossRef]
- Lee, Y.-K.; Lee, C.K.; Lee, S.K.; Babin, B.J. Festivalscapes and patrons’ emotions, satisfaction, and loyalty. J. Bus. Res. 2008, 61, 56–64. [Google Scholar] [CrossRef]
- Choe, J.Y.J.; Kim, S.S. Effects of tourists’ local food consumption value on attitude, food destination image, and behavioral intention. Int. J. Hosp. Manag. 2018, 71, 1–10. [Google Scholar] [CrossRef]
- Tapachai, N.; Waryszak, R. An examination of the role of beneficial image in tourist destination selection. J. Travel Res. 2000, 39, 37–44. [Google Scholar] [CrossRef]
- Al-Ansi, A.; Han, H. Role of halal-friendly destination performances, value, satisfaction, and trust in generating destination image and loyalty. J. Destin. Mark. Manag. 2019, 13, 51–60. [Google Scholar] [CrossRef]
- Everett, S.; Aitchison, C. The role of food tourism in sustaining regional identity: A case study of Cornwall, South West England. J. Sustain. Tour. 2008, 16, 150–167. [Google Scholar] [CrossRef]
- Hsu, F.C.; Scott, N. Food experience, place attachment, destination image and the role of food-related personality traits. J. Hosp. Tour. Manag. 2020, 44, 79–87. [Google Scholar] [CrossRef]
- World Food Travel Association. 2021. Available online: https://worldfoodtravel.org/ (accessed on 15 December 2022).
- Kang, S.J.; Doh, K.L.; Jo, L.H. A study on market segmentation of foreign visitors to vitalize localfood tourism: By food related behaviors during a trip. Korean J. Tour. Res. 2014, 29, 177–197. [Google Scholar]
- Sidali, K.L.; Kastenholz, E.; Bianchi, R. Food tourism, niche markets and products in rural tourism: Combining the intimacy model and the experience economy as a rural development strategy. J. Sustain. Tour. 2015, 23, 1179–1197. [Google Scholar] [CrossRef]
- Bessière, J. Local development and heritage: Traditional food and cuisine as tourist attractions in rural areas. Sociol. Rural. 1998, 38, 21–34. [Google Scholar] [CrossRef]
- Chang, R.C.; Kivela, J.; Mak, A. Food preferences of Chinese tourists. Ann. Tour. Res. 2010, 37, 989–1011. [Google Scholar] [CrossRef]
- Henderson, J.C. Food tourism reviewed. Br. Food J. 2009, 111, 317–326. [Google Scholar] [CrossRef]
- Rong-Da Liang, A.; Chen, S.C.; Tung, W.; Hu, C.C. The influence of food expenditure on tourist response to festival tourism: Expenditure perspective. Int. J. Hosp. Tour. Adm. 2013, 14, 377–397. [Google Scholar] [CrossRef]
- Garmaroudi, S.A.; King, C.; Lu, L. Social servicescape’s impact on customer perceptions of the hospitality brand—The role of branded social cues. Int. J. Hosp. Manag. 2021, 93, 102774. [Google Scholar] [CrossRef]
- Strub, P.J.; Priest, T.B. Two patterns of establishing trust: The marijuana user. Sociol. Focus 1976, 9, 399–411. [Google Scholar] [CrossRef]
- Lee, Y.-K.; Kim, S.; Lee, C.K.; Kim, S.H. The impact of a mega event on visitors’ attitude toward hosting destination: Using trust transfer theory. J. Travel Tour. Mark. 2014, 31, 507–521. [Google Scholar] [CrossRef]
- Deng, Q.; Li, M. A model of event-destination image transfer. J. Travel Res. 2014, 53, 69–82. [Google Scholar] [CrossRef]
- McKnight, D.H.; Cummings, L.L.; Chervany, N.L. Initial trust formation in new organizational relationships. Acad. Manag. Rev. 1998, 23, 473–490. [Google Scholar] [CrossRef] [Green Version]
- Weatherell, C.; Tregear, A.; Allinson, J. In search of the concerned consumer: UK public perceptions of food, farming and buying local. J. Rural Stud. 2003, 19, 233–244. [Google Scholar] [CrossRef]
- Hinrichs, C.C. The practice and politics of food system localization. J. Rural Stud. 2003, 19, 33–45. [Google Scholar] [CrossRef]
- Ryu, K.; Jang, S. DINESCAPE: A scale for customers’ perception of dining environments. J. Foodserv. Bus. Res. 2008, 11, 2–22. [Google Scholar] [CrossRef]
- Bitner, M.J. Servicescapes: The impact of physical surroundings on customers and employees. J. Mark. 1992, 56, 57–71. [Google Scholar] [CrossRef]
- Fuentes, C.; Bäckström, K.; Svingstedt, A. Smartphones and the reconfiguration of retailscapes: Stores, shopping, and digitalization. J. Retail. Consum. Serv. 2017, 39, 270–278. [Google Scholar] [CrossRef]
- Chi, C.G.Q.; Qu, H. Examining the structural relationships of destination image, tourist satisfaction and destination loyalty: An integrated approach. Tour. Manag. 2008, 29, 624–636. [Google Scholar] [CrossRef]
- Gómez, M.; Lopez, C.; Molina, A. A model of tourism destination brand equity: The case of wine tourism destinations in Spain. Tour. Manag. 2015, 51, 210–222. [Google Scholar] [CrossRef]
- Chen, C.F.; Phou, S. A closer look at destination: Image, personality, relationship and loyalty. Tour. Manag. 2013, 36, 269–278. [Google Scholar] [CrossRef]
- Lee, C.K.; Lee, Y.-K.; Lee, B. Korea’s destination image formed by the 2002 World Cup. Ann. Tour. Res. 2005, 32, 839–858. [Google Scholar] [CrossRef]
- Temperini, V.; Limbu, Y.; Jayachandran, C. Consumers’ trust in food quality and willingness to pay more for national parks’ brands: Preliminary evidence from Italy. J. Int. Food Agribus. Mark. 2017, 29, 120–138. [Google Scholar] [CrossRef]
- Barham, E. Translating terroir: The global challenge of French AOC labeling. J. Rural Stud. 2003, 19, 127–138. [Google Scholar] [CrossRef]
- Van Ittersum, K.; Candel, M.J.; Meulenberg, M.T. The influence of the image of a product’s region of origin on product evaluation. J. Bus. Res. 2003, 56, 215–226. [Google Scholar] [CrossRef]
- Bessiere, J.; Tibere, L. Traditional food and tourism: French tourist experience and food heritage in rural spaces. J. Sci. Food Agric. 2013, 93, 3420–3425. [Google Scholar] [CrossRef]
- Hobsbawm, E.J. Introduction: Inventing traditions. In The Invention of Tradition; Hobsbawm, E.J., Ranger, T., Eds.; Cambridge University Press: Cambridge, UK, 1983. [Google Scholar]
- Tellström, R.; Gustafsson, I.B.; Mossberg, L. Consuming heritage: The use of local food culture in branding. Place Brand. 2006, 2, 130–143. [Google Scholar] [CrossRef]
- Gragnani, M. The EU regulation 1151/2012 on quality schemes for agricultural products and foodstuffs. Eur. Food Feed Law Rev. 2013, 8, 376–385. Available online: https://www.jstor.org/stable/24325986 (accessed on 15 December 2022).
- Chambers, S.; Lobb, A.; Butler, L.; Harvey, K.; Traill, W.B. Local, national and imported foods: A qualitative study. Appetite 2007, 49, 208–213. [Google Scholar] [CrossRef]
- Fandos, C.; Flavián, C. Intrinsic and extrinsic quality attributes, loyalty and buying intention: An analysis for a PDO product. Br. Food J. 2006, 108, 646–662. [Google Scholar] [CrossRef]
- Åsebø, K.; Jervell, A.M.; Lieblein, G.; Svennerud, M.; Francis, C. Farmer and consumer attitudes at farmers markets in Norway. J. Sustain. Agric. 2007, 30, 67–93. [Google Scholar] [CrossRef]
- Risku-Norja, H.; Hietala, R.; Virtanen, H.; Ketomäki, H.; Helenius, J. Localisation of primary food production in Finland: Production potential and environmental impacts of food consumption patterns. Agric. Food Sci. 2008, 17, 127–145. [Google Scholar] [CrossRef] [Green Version]
- Connelly, S.; Beckie, M. The dilemma of scaling up local food initiatives: Is social infrastructure the essential ingredient? Can. Food Stud. 2016, 3, 49–69. [Google Scholar] [CrossRef] [Green Version]
- Pilcher, J.M. Culinary infrastructure: How facilities and technologies create value and meaning around food. Glob. Food Hist. 2016, 2, 105–131. [Google Scholar] [CrossRef]
- Geurs, K.; Zondag, B.; De Jong, G.; de Bok, M. Accessibility appraisal of land-use/transport policy strategies: More than just adding up travel-time savings. Transp. Res. Part D Transp. Environ. 2010, 15, 382–393. [Google Scholar] [CrossRef]
- Coveney, J.; O’Dwyer, L.A. Effects of mobility and location on food access. Health Place 2009, 15, 45–55. [Google Scholar] [CrossRef]
- Larsen, K.; Gilliland, J. Mapping the evolution of ‘food deserts’ in a Canadian city: Supermarket accessibility in London, Ontario, 1961–2005. Int. J. Health Geogr. 2008, 7, 16. [Google Scholar] [CrossRef] [PubMed] [Green Version]
- Su, L.; Hsu, M.K.; Swanson, S. The effect of tourist relationship perception on destination loyalty at a world heritage site in China: The mediating role of overall destination satisfaction and trust. J. Hosp. Tour. Res. 2017, 41, 180–210. [Google Scholar] [CrossRef] [Green Version]
- Macready, A.L.; Hieke, S.; Klimczuk-Kochańska, M.; Szumiał, S.; Vranken, L.; Grunert, K.G. Consumer trust in the food value chain and its impact on consumer confidence: A model for assessing consumer trust and evidence from a 5-country study in Europe. Food Policy 2020, 92, 101880. [Google Scholar] [CrossRef]
- Lichtenstein, D.R.; Ridgway, N.M.; Netemeyer, R.G. Price perceptions and consumer shopping behavior: A field study. J. Mark. Res. 1993, 30, 234–245. [Google Scholar] [CrossRef]
- Han, H.; Hyun, S.S. Customer retention in the medical tourism industry: Impact of quality, satisfaction, trust, and price reasonableness. Tour. Manag. 2015, 46, 20–29. [Google Scholar] [CrossRef]
- Gschwandtner, A. The organic food premium: A local assessment in the UK. Int. J. Econ. Bus. 2018, 25, 313–338. [Google Scholar] [CrossRef]
- Bruschi, V.; Shershneva, K.; Dolgopolova, I.; Canavari, M.; Teuber, R. Consumer perception of organic food in emerging markets: Evidence from Saint Petersburg, Russia. Agribusiness 2015, 31, 414–432. [Google Scholar] [CrossRef]
- Żakowska-Biemans, S. Polish consumer food choices and beliefs about organic food. Br. Food J. 2011, 113, 122–137. [Google Scholar] [CrossRef]
- Trivette, S.A. Invoices on scraps of paper: Trust and reciprocity in local food systems. Agric. Hum. Values 2017, 34, 529–542. [Google Scholar] [CrossRef] [Green Version]
- Fonte, M. Knowledge, food and place. A way of producing, a way of knowing. Sociol. Rural. 2008, 48, 200–222. [Google Scholar] [CrossRef] [Green Version]
- Sims, R. Food, place and authenticity: Local food and the sustainable tourism experience. J. Sustain. Tour. 2009, 17, 321–336. [Google Scholar] [CrossRef]
- Loureiro, S.M.C.; González, F.J.M. The importance of quality, satisfaction, trust, and image in relation to rural tourist loyalty. J. Travel Tour. Mark. 2008, 25, 117–136. [Google Scholar] [CrossRef]
- Sirdeshmukh, D.; Singh, J.; Sabol, B. Consumer trust, value, and loyalty in relational exchanges. J. Mark. 2002, 66, 15–37. [Google Scholar] [CrossRef]
- Roy, H.; Hall, C.M.; Ballantine, P.W. Trust in local food networks: The role of trust among tourism stakeholders and their impacts in purchasing decisions. J. Destin. Mark. Manag. 2017, 6, 309–317. [Google Scholar] [CrossRef]
- Zhang, L.; Xu, Y.; Oosterveer, P.; Mol, A.P. Consumer trust in different food provisioning schemes: Evidence from Beijing, China. J. Clean. Prod. 2016, 134, 269–279. [Google Scholar] [CrossRef] [Green Version]
- Kjaernes, U.; Harvey, M.; Warde, A. Trust in Food: A Comparative and Institutional Analysis; Palgrave MacMillan: Houndmills, UK, 2007. [Google Scholar]
- Sodano, V.; Hingley, M.; Lindgreen, A. The usefulness of social capital in assessing the welfare effects of private and third-party certification food safety policy standards: Trust and networks. Br. Food J. 2008, 110, 493–513. [Google Scholar] [CrossRef]
- Konuk, F.A. Trust transfer from manufacturer to private label brand: The moderating role of grocery store format. J. Retail. Consum. Serv. 2020, 54, 101955. [Google Scholar] [CrossRef]
- Doney, P.M.; Cannon, J.P. An examination of the nature of trust in buyer-seller relationships. J. Mark. 1997, 61, 35–51. [Google Scholar] [CrossRef]
- Xiao, L.; Fu, B.; Liu, W. Understanding consumer repurchase intention on O2O platforms: An integrated model of network externalities and trust transfer theory. Serv. Bus. 2018, 12, 731–756. [Google Scholar] [CrossRef]
- Liu, L.; Lee, M.K.; Liu, R.; Chen, J. Trust transfer in social media brand communities: The role of consumer engagement. Int. J. Inf. Manag. 2018, 41, 1–13. [Google Scholar] [CrossRef]
- Palmatier, R.W.; Dant, R.P.; Grewal, D.; Evans, K.R. Factors influencing the effectiveness of relationship marketing: A meta-analysis. J. Mark. 2006, 70, 136–153. [Google Scholar] [CrossRef]
- Yamagishi, T.; Akutsu, S.; Cho, K.; Inoue, Y.; Li, Y.; Matsumoto, Y. Two-component model of general trust: Predicting behavioral trust from attitudinal trust. Soc. Cogn. 2015, 33, 436–458. [Google Scholar] [CrossRef]
- Anderson, E.; Weitz, B. Determinants of continuity in conventional industrial channel dyads. Mark. Sci. 1989, 8, 310–323. [Google Scholar] [CrossRef]
- Schurr, P.H.; Ozanne, J.L. Influences on exchange processes: Buyers’ preconceptions of a seller’s trustworthiness and bargaining toughness. J. Consum. Res. 1985, 11, 939–953. [Google Scholar] [CrossRef]
- Agustin, C.; Singh, J. Curvilinear effects of consumer loyalty determinants in relational exchanges. J. Mark. Res. 2005, 42, 96–108. [Google Scholar] [CrossRef]
- Delgado-Ballester, E.; Munuera-Aleman, J.L.; Yague-Guillen, M.J. Development and validation of a brand trust scale. Int. J. Mark. Res. 2003, 45, 35–54. [Google Scholar] [CrossRef]
- Konuk, F.A. The impact of retailer innovativeness and food healthiness on store prestige, store trust and store loyalty. Food Res. Int. 2019, 116, 724–730. [Google Scholar] [CrossRef]
- Chaudhuri, A.; Holbrook, M.B. The chain of effects from brand trust and brand affect to brand performance: The role of brand loyalty. J. Mark. 2001, 65, 81–93. [Google Scholar] [CrossRef] [Green Version]
- Dillman, R.O. Infusion reactions associated with the therapeutic use of monoclonal antibodies in the treatment of malignancy. Cancer Metastasis Rev. 1999, 18, 465–471. [Google Scholar] [CrossRef]
- Bentler, P.M.; Chou, C.P. Practical issues in structural modeling. Sociol. Methods Res. 1987, 16, 78–117. [Google Scholar] [CrossRef]
- Bollen, K.A. A new incremental fit index for general structural equation models. Sociol. Methods Res. 1989, 17, 303–316. [Google Scholar] [CrossRef]
- Hair, J.F.; Black, W.C.; Babin, B.J.; Anderson, R.E.; Tatham, R. Uppersaddle River. Multivariate Data Analysis, 6th ed; Prentice-Hall International: Hoboken, NJ, USA, 2006. [Google Scholar]
- Xie, J.; Gao, Z.; Swisher, M.; Zhao, X. Consumers’ preferences for fresh broccolis: Interactive effects between country of origin and organic labels. Agric. Econ. 2016, 47, 181–191. [Google Scholar] [CrossRef]
- Kim, S.; Lee, Y.-K.; Lee, C.K. The moderating effect of place attachment on the relationship between festival quality and behavioral intentions. Asia Pac. J. Tour. Res. 2017, 22, 49–63. [Google Scholar] [CrossRef]
- Lee, Y.-K.; Pei, F.; Ryu, K.S.; Choi, S. Why the tripartite relationship of place attachment, loyalty, and pro-environmental behaviour matter? Asia Pac. J. Tour. Res. 2019, 24, 250–267. [Google Scholar] [CrossRef]
- Henseler, J.; Hubona, G.; Ray, P.A. Using PLS path modeling in new technology research: Updated guidelines. Ind. Manag. Data Syst. 2016, 116, 2–20. [Google Scholar] [CrossRef]
- Kim, E.J.; Kim, S.H.; Lee, Y.K. The effects of brand hearsay on brand trust and brand attitudes. J. Hosp. Mark. Manag. 2019, 28, 765–784. [Google Scholar] [CrossRef]
- Schmider, E.; Ziegler, M.; Danay, E.; Beyer, L.; Bühner, M. Is it really robust? Methodology 2010, 6, 147–151. [Google Scholar] [CrossRef]
- Kang, T.W.; Sinha, P.N.; Park, C.I.; Lee, Y.-K. Exploring the intra entrepreneurship-employee engagement-creativity linkage and the diverse effects of gender and marital status. Front. Psychol. 2021, 12, 736914. [Google Scholar] [CrossRef]
- Podsakoff, P.M.; MacKenzie, S.B.; Podsakoff, N.P. Sources of method bias in social science research and recommendations on how to control it. Annu. Rev. Psychol. 2012, 63, 539–569. [Google Scholar] [CrossRef] [Green Version]
- Kock, N. Common method bias in PLS-SEM: A full collinearity assessment approach. Int. J. E-Collab. 2015, 11, 1–10. [Google Scholar] [CrossRef] [Green Version]
- Hair, J.F.; Hult, G.T.M.; Ringle, C.M.; Sarstedt, M.; Thiele, K.O. Mirror, mirror on the wall: A comparative evaluation of composite-based structural equation modeling methods. J. Acad. Mark. Sci. 2017, 45, 616–632. [Google Scholar] [CrossRef]
- Lee, Y.-E.; Lee, Y.-K. Impacts of relative advantage of fast food restaurant’s O2O service and consumer involvement on consumer engagement, and store loyalty: Focused on MZ generations in non-tact consumption era. Korean J. Franch. Manag. 2020, 11, 41–51. [Google Scholar] [CrossRef]
- Hwang, J.K.; Kim, E.-J.; Lee, S.-M.; Lee, Y.-K. Impact of susceptibility to global consumer culture on commitment and loyalty in botanic cosmetic brands. Sustainability 2021, 13, 892. [Google Scholar] [CrossRef]
- Hair, J.F., Jr.; Sarstedt, M.; Hopkins, L.; Kuppelwieser, V.G. Partial least squares structural equation modeling (PLS-SEM): An emerging tool in business research. Eur. Bus. Rev. 2014, 26, 106–121. [Google Scholar] [CrossRef]
- Hair, J.F.; Risher, J.J.; Sarstedt, M.; Ringle, C.M. When to use and how to report the results of PLS-SEM. Eur. Bus. Rev. 2019, 31, 2–24. [Google Scholar] [CrossRef]
- Sarstedt, M.; Cheah, J.H. Partial least squares structural equation modeling using SmartPLS: A software review. J. Mark. Anal. 2019, 7, 196–202. [Google Scholar] [CrossRef]
- Chin, W.W. The partial least squares approach to structural equation modeling. Mod. Methods Bus. Res. 1998, 295, 295–336. [Google Scholar]
- Hu, L.T.; Bentler, P.M. Fit indices in covariance structure modeling: Sensitivity to underparameterized model misspecification. Psychol. Methods 1998, 3, 424–453. [Google Scholar] [CrossRef]
- Keller, P.A.; Block, L.G. Vividness effects: A resource-matching perspective. J. Consum. Res. 1997, 24, 295–304. [Google Scholar] [CrossRef]
- Coulter, K.S.; Punja, G.N. The effects of cognitive resource requirements, availability, and argument quality on brand attitudes: A melding of elaboration likelihood and cognitive resource matching theories. J. Advert. 2004, 33, 53–64. [Google Scholar] [CrossRef]
- Song, M.; Noone, B.M.; Han, R.J. An examination of the role of booking lead time in consumers’ reactions to online scarcity messages. Int. J. Hosp. Manag. 2019, 77, 483–491. [Google Scholar] [CrossRef]
- Lim, W.M. Toward an agency and reactance theory of crowding: Insights from COVID-19 and the tourism industry. J. Consum. Behav. 2021, 20, 1690–1694. [Google Scholar] [CrossRef]
- Chiffoleau, Y.; Millet-Amrani, S.; Rossi, A.; Rivera-Ferre, M.G.; Merino, P.L. The participatory construction of new economic models in short food supply chains. J. Rural Stud. 2019, 68, 182–190. [Google Scholar] [CrossRef]
- Covid-19: How is the Foodservice Industry Coping? Available online: https://hospitalityinsights.ehl.edu/covid-19-foodservice-industry (accessed on 29 January 2022).
- Jarzębowski, S.; Bourlakis, M.; Bezat-Jarzębowska, A. Short food supply chains (SFSC) as local and sustainable systems. Sustainability 2020, 12, 4715. [Google Scholar] [CrossRef]
- González-Azcárate, M.; Maceín, J.L.C.; Bardají, I. Why buying directly from producers is a valuable choice? Expanding the scope of short food supply chains in Spain. Sustain. Prod. Consum. 2021, 26, 911–920. [Google Scholar] [CrossRef]
- Lim, W.M.; Aggarwal, A.; Dandotiya, R. Marketing luxury services beyond affluence in the new normal: Insights from fine dining during the coronavirus pandemic. J. Retail. Consum. Serv. 2022, 102936. [Google Scholar] [CrossRef]

| Category | n | % | |
|---|---|---|---|
| Gender | Male | 144 | 51.4 |
| Female | 136 | 48.6 | |
| Marital status | Single | 126 | 45.0 |
| Married | 154 | 55.0 | |
| Age | 20–29 | 66 | 23.6 |
| 30–39 | 103 | 36.8 | |
| 40–49 | 79 | 28.2 | |
| 50–59 | 32 | 11.4 | |
| Educational level | Below high school | 41 | 14.6 |
| Undergraduate | 54 | 19.3 | |
| Four years university | 155 | 55.4 | |
| Graduate school | 30 | 10.7 | |
| Monthly incomes | Less than 1 million won # | 9 | 3.2 |
| 1 million–Less than 2 million won | 26 | 9.3 | |
| 2 million–Less than 4 million won | 87 | 31.1 | |
| 4 million–Less than 6 million won | 81 | 28.9 | |
| 6 million–Less than 8 million won | 44 | 15.7 | |
| More than 8 million won | 33 | 11.8 | |
| Job | Officer | 135 | 48.2 |
| Student | 24 | 8.6 | |
| Housewife | 24 | 8.6 | |
| Professional | 38 | 13.6 | |
| Technical | 15 | 5.4 | |
| Service | 23 | 8.2 | |
| Other | 21 | 7.5 |
| Items | Standardized Factor Loadings | Kurtosis | Skewness | Mean | SD |
|---|---|---|---|---|---|
| Eco-friendly environment (CR a = 0.911, AVE b = 0.673, Cronbach α = 0.878) | |||||
| Safe and secure environment | 0.788 | 1.279 | 0.353 | 4.70 | 0.98 |
| Clean and tidy environment | 0.838 | 5.186 | 1.038 | 4.84 | 1.01 |
| Hygienic local people | 0.808 | 0.403 | −0.140 | 4.67 | 1.03 |
| Tranquil and restful atmosphere | 0.841 | 0.441 | −0.328 | 4.73 | 0.95 |
| Clean air | 0.826 | 2.017 | −0.633 | 4.82 | 1.05 |
| Tradition (CR = 0.903, AVE = 0.757, Cronbach α = 0.839) | |||||
| Most produced local food | 0.852 | 4.124 | 0.670 | 4.89 | 1.05 |
| Local food with a long story | 0.862 | 0.571 | −0.238 | 4.93 | 0.98 |
| Most known local food | 0.895 | 0.436 | 0.157 | 5.00 | 1.091 |
| Infrastructure (CR = 0.923, AVE = 0.800, Cronbach α = 0.873) | |||||
| Wide selection of restaurants/cuisine | 0.870 | 0.784 | −0.248 | 4.59 | 1.14 |
| Various local food stores | 0.912 | 0.639 | 0.220 | 4.47 | 1.09 |
| Wide choice of local foods in the store | 0.899 | 1.808 | −0.229 | 4.46 | 1.09 |
| Accessibility (CR = 0.904, AVE = 0.702, Cronbach α = 0.859) | |||||
| Well communicated traffic flow and parking information | 0.845 | 0.665 | 0.110 | 4.42 | 1.03 |
| Available parking downtown | 0.849 | 1.301 | −0.070 | 4.45 | 1.08 |
| Easy access to the area | 0.854 | 1.069 | 0.325 | 4.52 | 1.14 |
| Easy-to-use and affordable trolley system | 0.804 | 0.676 | −0.366 | 4.29 | 1.23 |
| Price/value (CR = 0.904, AVE = 0.701, Cronbach α = 0.859) | |||||
| Reasonable price for local food | 0.830 | 1.092 | 0.372 | 4.21 | 1.13 |
| Good value for money | 0.862 | 1.004 | −0.312 | 4.48 | 1.01 |
| Fair price for local foods | 0.860 | 0.532 | 0.057 | 4.35 | 1.03 |
| Good bargain shopping | 0.796 | 0.441 | −0.267 | 4.19 | 1.15 |
| Store trust (CR = 0.946, AVE = 0.815, Cronbach α = 0.924) | |||||
| I trust this local food store | 0.897 | 0.935 | −0.046 | 4.70 | 1.01 |
| The local food store is reliable | 0.912 | 1.183 | −0.243 | 4.71 | 1.09 |
| The local food store is honest | 0.902 | 1.776 | 0.067 | 4.64 | 1.06 |
| The local food store is dependable | 0.900 | 0.512 | 0.062 | 4.59 | 1.05 |
| Local food trust (CR = 0.922, AVE = 0.748, Cronbach α = 0.887) | |||||
| I trust this local food. | 0.845 | 7.991 | −1.128 | 4.92 | 0.95 |
| The local food is reliable | 0.901 | 1.103 | −0.144 | 4.92 | 0.96 |
| The local food is honest | 0.869 | 0.216 | 0.288 | 4.78 | 1.02 |
| The local food is dependable | 0.844 | 0.218 | 0.284 | 4.91 | 0.93 |
| Loyalty (CR = 0.939, AVE = 0.794, Cronbach α = 0.913) | |||||
| I will buy the local food again the next time | 0.890 | 3.917 | 0.530 | 5.01 | 1.00 |
| I think I will buy the local food again in the future | 0.894 | 0.915 | −0.293 | 4.93 | 1.05 |
| I will make efforts to buy this local food more actively in the future | 0.900 | -0.027 | 0.119 | 4.71 | 1.13 |
| I would recommend this local food to my friends and neighbors | 0.879 | 0.200 | −0.431 | 4.68 | 1.12 |
| 1 | 2 | 3 | 4 | 5 | 6 | 7 | 8 | |
|---|---|---|---|---|---|---|---|---|
| 1. Eco-friendly environment | 0.820 | |||||||
| 2. Tradition | 0.687 # | 0.870 | ||||||
| 3. Infrastructure | 0.598 | 0.502 | 0.894 | |||||
| 4. Accessibility | 0.633 | 0.531 | 0.594 | 0.838 | ||||
| 5. Price/value | 0.635 | 0.440 | 0.627 | 0.716 | 0.837 | |||
| 6. Store trust | 0.689 | 0.524 | 0.570 | 0.571 | 0.640 | 0.903 | ||
| 7. Local food trust | 0.746 | 0.606 | 0.561 | 0.540 | 0.573 | 0.779 | 0.865 | |
| 8. Loyalty | 0.666 | 0.548 | 0.538 | 0.525 | 0.583 | 0.753 | 0.779 | 0.891 |
| Mean | 4.753 | 4.940 | 4.506 | 4.421 | 4.305 | 4.661 | 4.880 | 4.835 |
| SD | 0.823 | 0.904 | 0.987 | 0.940 | 0.905 | 0.951 | 0.836 | 0.958 |
| 1 | 2 | 3 | 4 | 5 | 6 | 7 | 8 | |
|---|---|---|---|---|---|---|---|---|
| 1. Eco-friendly environment | ||||||||
| 2. Tradition | 0.798 | |||||||
| 3. Infrastructure | 0.680 | 0.580 | ||||||
| 4. Accessibility | 0.724 | 0.608 | 0.684 | |||||
| 5. Price/value | 0.723 | 0.505 | 0.722 | 0.840 | ||||
| 6. Store trust | 0.763 | 0.591 | 0.633 | 0.637 | 0.710 | |||
| 7. Local food trust | 0.844 | 0.701 | 0.634 | 0.613 | 0.643 | 0.860 | ||
| 8. Loyalty | 0.744 | 0.624 | 0.601 | 0.590 | 0.648 | 0.819 | 0.865 |
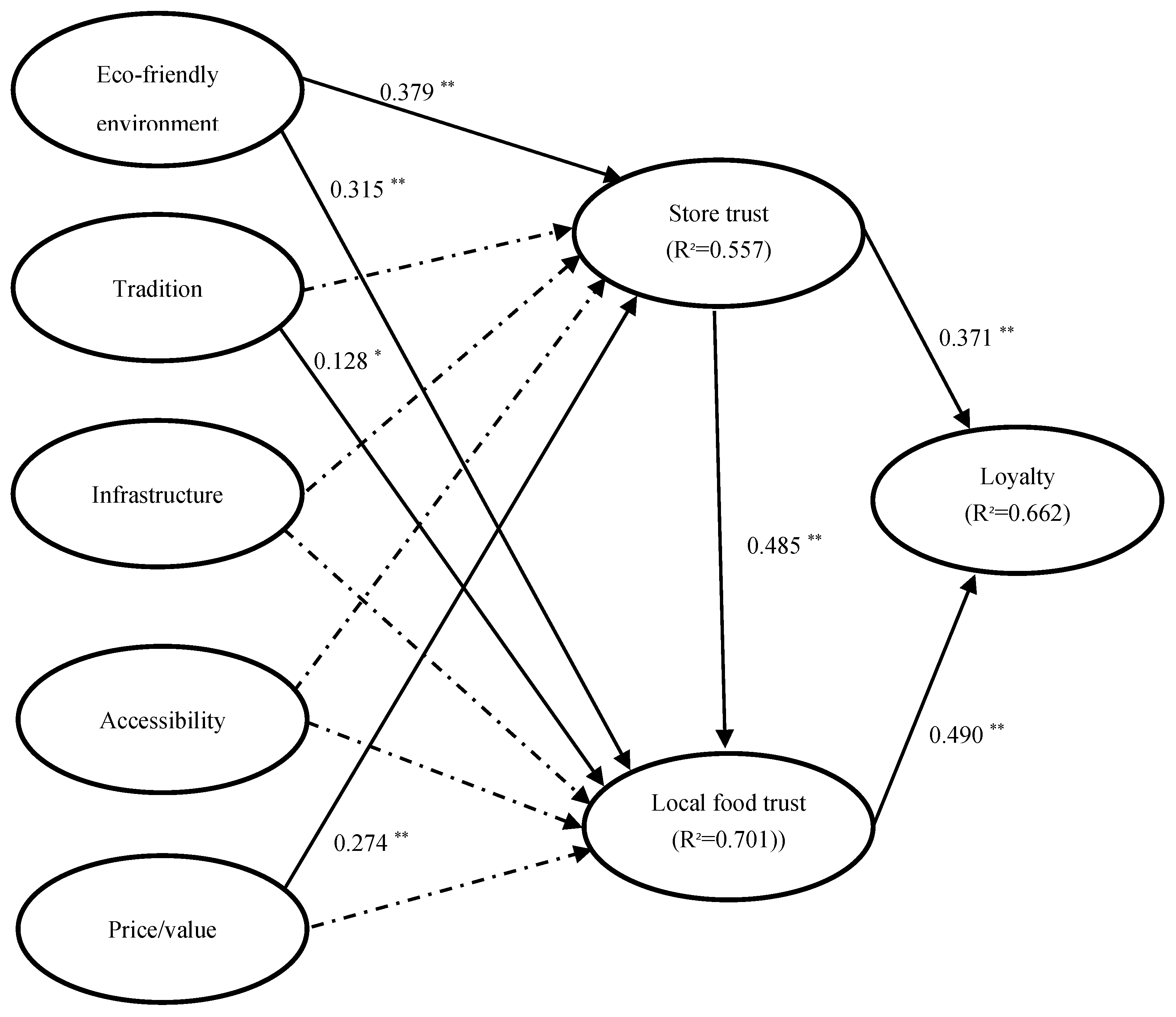
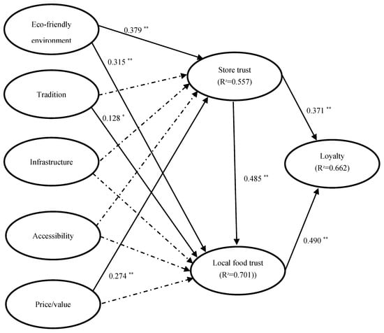
| Paths | Estimate | t-Value | p | f22 | Support | |
|---|---|---|---|---|---|---|
| H1-1 | Eco-friendly environment → Store trust | 0.379 | 4.242 | 0.000 ** | 0.120 | Yes |
| H1-2 | Tradition → Store trust | 0.068 | 1.105 | 0.269 | 0.005 | No |
| H1-3 | Infrastructure → Store trust | 0.122 | 1.582 | 0.114 | 0.017 | No |
| H1-4 | Accessibility → Store trust | 0.026 | 0.381 | 0.703 | 0.001 | No |
| H1-5 | Price/value → Store trust | 0.274 | 4.015 | 0.000 ** | 0.067 | Yes |
| H2-1 | Eco-friendly environment → Local food trust | 0.315 | 4.625 | 0.000 ** | 0.110 | Yes |
| H2-2 | Tradition → Local food trust | 0.128 | 2.068 | 0.039 * | 0.027 | Yes |
| H2-3 | Infrastructure → Local food trust | 0.055 | 0.885 | 0.376 | 0.005 | No |
| H2-4 | Accessibility → Local food trust | −0.034 | 0.636 | 0.525 | 0.002 | No |
| H2-5 | Price/value → Local food trust | −0.004 | 0.060 | 0.952 | 0.000 | No |
| H3 | Store trust → Local food trust | 0.485 | 8.056 | 0.000 ** | 0.349 | Yes |
| H4 | Store trust → Loyalty | 0.371 | 5.573 | 0.000 ** | 0.160 | Yes |
| H5 | Local food trust → Loyalty | 0.490 | 7.632 | 0.000 ** | 0.280 | Yes |
| R2 | Q2 | |||||
| Store trust | 0.557 | 0.446 | ||||
| Local food trust | 0.701 | 0.516 | ||||
| Loyalty | 0.662 | 0.522 | ||||
Publisher’s Note: MDPI stays neutral with regard to jurisdictional claims in published maps and institutional affiliations. |
© 2022 by the authors. Licensee MDPI, Basel, Switzerland. This article is an open access article distributed under the terms and conditions of the Creative Commons Attribution (CC BY) license (https://creativecommons.org/licenses/by/4.0/).
Share and Cite
Yang, J.-J.; Iyer, R.; Lee, Y.-K. Why Do Local Foodscapes Matter in Building Tourist Trust and Loyalty? Sustainability 2022, 14, 2029. https://doi.org/10.3390/su14042029
Yang J-J, Iyer R, Lee Y-K. Why Do Local Foodscapes Matter in Building Tourist Trust and Loyalty? Sustainability. 2022; 14(4):2029. https://doi.org/10.3390/su14042029
Chicago/Turabian StyleYang, Jae-Jang, Rajesh Iyer, and Yong-Ki Lee. 2022. "Why Do Local Foodscapes Matter in Building Tourist Trust and Loyalty?" Sustainability 14, no. 4: 2029. https://doi.org/10.3390/su14042029
APA StyleYang, J.-J., Iyer, R., & Lee, Y.-K. (2022). Why Do Local Foodscapes Matter in Building Tourist Trust and Loyalty? Sustainability, 14(4), 2029. https://doi.org/10.3390/su14042029

