Sign in to use this feature.

Years

Between: -

Subjects

remove_circle_outline
remove_circle_outline
remove_circle_outline
remove_circle_outline
remove_circle_outline

Journals

Article Types

Countries / Regions

Search Results (10)

Search Parameters:
Keywords = fabavirus

Order results
Result details
Results per page
Select all
Export citation of selected articles as:
19 pages, 2897 KB  
Article
Viral Diversity in Mixed Tree Fruit Production Systems Determined through Bee-Mediated Pollen Collection
by Raj Vansia, Malek Smadi, James Phelan, Aiming Wang, Guillaume J. Bilodeau, Stephen F. Pernal, M. Marta Guarna, Michael Rott and Jonathan S. Griffiths
Viruses 2024, 16(10), 1614; https://doi.org/10.3390/v16101614 - 15 Oct 2024
Viewed by 2460
Abstract
Commercially cultivated Prunus species are commonly grown in adjacent or mixed orchards and can be infected with unique or commonly shared viruses. Apple (Malus domestica), another member of the Rosacea and distantly related to Prunus, can share the same growing [...] Read more.
Commercially cultivated Prunus species are commonly grown in adjacent or mixed orchards and can be infected with unique or commonly shared viruses. Apple (Malus domestica), another member of the Rosacea and distantly related to Prunus, can share the same growing regions and common pathogens. Pollen can be a major route for virus transmission, and analysis of the pollen virome in tree fruit orchards can provide insights into these virus pathogen complexes from mixed production sites. Commercial honey bee (Apis mellifera) pollination is essential for improved fruit sets and yields in tree fruit production systems. To better understand the pollen-associated virome in tree fruits, metagenomics-based detection of plant viruses was employed on bee and pollen samples collected at four time points during the peak bloom period of apricot, cherry, peach, and apple trees at one orchard site. Twenty-one unique viruses were detected in samples collected during tree fruit blooms, including prune dwarf virus (PDV) and prunus necrotic ringspot virus (PNRSV) (Genus Ilarvirus, family Bromoviridae), Secoviridae family members tomato ringspot virus (genus Nepovirus), tobacco ringspot virus (genus Nepovirus), prunus virus F (genus Fabavirus), and Betaflexiviridae family member cherry virus A (CVA; genus Capillovirus). Viruses were also identified in composite leaf and flower samples to compare the pollen virome with the virome associated with vegetative tissues. At all four time points, a greater diversity of viruses was detected in the bee and pollen samples. Finally, the nucleotide sequence diversity of the coat protein regions of CVA, PDV, and PNRSV was profiled from this site, demonstrating a wide range of sequence diversity in pollen samples from this site. These results demonstrate the benefits of area-wide monitoring through bee pollination activities and provide new insights into the diversity of viruses in tree fruit pollination ecosystems. Full article
(This article belongs to the Special Issue Plant Virus Spillovers)
Show Figures

Figure 1

9 pages, 1617 KB  
Brief Report
Evaluation of the RNA Silencing Suppression Activity of Three Cherry Virus F-Encoded Proteins
by Leonidas Lotos, Asimina Katsiani, Nikolaos I. Katis and Varvara I. Maliogka
Plants 2024, 13(2), 264; https://doi.org/10.3390/plants13020264 - 17 Jan 2024
Cited by 1 | Viewed by 1566
Abstract
Cherry virus F (CVF) is a newly emerged sweet cherry virus. CVF has been identified in a small number of countries and it has not been associated with discrete symptomatology. RNA silencing is a natural defense mechanism of plants against invaders that degrades [...] Read more.
Cherry virus F (CVF) is a newly emerged sweet cherry virus. CVF has been identified in a small number of countries and it has not been associated with discrete symptomatology. RNA silencing is a natural defense mechanism of plants against invaders that degrades viral RNA in a sequence-specific manner. As a counter-defense, plant viruses encode one or more RNA silencing suppressors (RSSs) interfering with the silencing pathway via several mechanisms. To identify putative RSSs, the three proteins (MP, CPL, CPS) encoded by the RNA2 of CVF were selected and separately cloned into the binary vector pART27. The clones were used for transient expression experiments in Nicotiana benthamiana leaves, using co-agroinfiltration with a GFP-expressing vector. In both CPL and CPS, a rapid decrease in fluorescence was recorded, comparable to the negative control, whereas the MP of CVF retained the GFP’s fluorescence for a few days longer even though this was observed in a small number of infiltrated leaves. Further experiments have shown that the protein was not able to inhibit the cell-to-cell spread of the silencing signal; however, a putative interference with systemic silencing was recorded especially when the induction was carried out with double-stranded GFP RNA. Overall, our results indicate that the MP of CVF is putatively implicated in the suppression of RNA silencing, though further experimentation is needed to unveil the exact mode of action. Full article
(This article belongs to the Special Issue Advances in Plant Viral Diseases)
Show Figures

Figure 1

28 pages, 8408 KB  
Article
Grapevine Virome of the Don Ampelographic Collection in Russia Has Concealed Five Novel Viruses
by Daria Belkina, Daria Karpova, Elena Porotikova, Ilya Lifanov and Svetlana Vinogradova
Viruses 2023, 15(12), 2429; https://doi.org/10.3390/v15122429 - 14 Dec 2023
Cited by 9 | Viewed by 3163
Abstract
In this study, an analysis of the virome of 51 grapevines from the Don ampelographic collection named after Ya. I. Potapenko (Russia) was performed using high-throughput sequencing of total RNA. A total of 20 previously described grapevine viruses and 4 viroids were identified. [...] Read more.
In this study, an analysis of the virome of 51 grapevines from the Don ampelographic collection named after Ya. I. Potapenko (Russia) was performed using high-throughput sequencing of total RNA. A total of 20 previously described grapevine viruses and 4 viroids were identified. The most detected were grapevine rupestris stem pitting-associated virus (98%), hop stunt viroid (98%), grapevine Pinot gris virus (96%), grapevine yellow speckle viroid 1 (94%), and grapevine fleck virus (GFkV, 80%). Among the economically significant viruses, the most present were grapevine leafroll-associated virus 3 (37%), grapevine virus A (24%), and grapevine leafroll-associated virus 1 (16%). For the first time in Russia, a grapevine-associated tymo-like virus (78%) was detected. After a bioinformatics analysis, 123 complete or nearly complete viral genomes and 64 complete viroid genomes were assembled. An analysis of the phylogenetic relationships with reported global isolates was performed. We discovered and characterized the genomes of five novel grapevine viruses: bipartite dsRNA grapevine alphapartitivirus (genus Alphapartitivirus, family Partitiviridae), bipartite (+) ssRNA grapevine secovirus (genus Fabavirus, family Secoviridae) and three (+) ssRNA grapevine umbra-like viruses 2, -3, -4 (which phylogenetically occupy an intermediate position between representatives of the genus Umbravirus and umbravirus-like associated RNAs). Full article
(This article belongs to the Special Issue Plant Virus Metagenomics)
Show Figures

Figure 1

16 pages, 3182 KB  
Article
The Identification of Viral Pathogens in a Physostegia virginiana Plant Using High-Throughput RNA Sequencing
by Jinxi Dong, Yuanling Chen, Yi Xie, Mengji Cao, Shuai Fu and Jianxiang Wu
Viruses 2023, 15(9), 1972; https://doi.org/10.3390/v15091972 - 21 Sep 2023
Cited by 4 | Viewed by 2291
Abstract
Physostegia virginiana is an important ornamental and cut-flower plant in China. Its commonly used method of clonal propagation leads to virus accumulation in this plant. However, which viruses can infect the Physostegia virginiana plant remains to be illuminated. In this work, five viral [...] Read more.
Physostegia virginiana is an important ornamental and cut-flower plant in China. Its commonly used method of clonal propagation leads to virus accumulation in this plant. However, which viruses can infect the Physostegia virginiana plant remains to be illuminated. In this work, five viral pathogens in a Physostegia virginiana plant with virus-like symptoms of yellow, shriveled, and curled leaves were identified using RNA-seq, bioinformatics, and molecular biological techniques. These techniques allowed us to identify five viruses comprising one known alfalfa mosaic virus (AMV) and four novel viruses. The novel viruses include a virus belonging to the genus Fabavirus, temporarily named Physostegia virginiana crinkle-associated virus 1 (PVCaV1); two viruses belonging to the genus Caulimovirus, temporarily named Physostegia virginiana caulimovirus 1 and 2 (PVCV1 and PVCV2); and a virus belonging to the genus Fijivirus, temporarily named Physostegia virginiana fijivirus (PVFV). The genome sequences of PVCaV1, PVCV1, and PVCV2, and the partial genome sequence of PVFV were identified. Genome organizations and genetic evolutionary relationships of all four novel viruses were analyzed. PVCaV1 has a relatively close evolutionary relationship with five analyzed fabiviruses. PVCV1 and PVCV2 have separately a closest evolutionary relationship with lamium leaf distortion-associated virus (LLDAV) and figwort mosaic virus (FMV), and PVFV has a close evolutionary relationship with the five analyzed fijiviruses. Additionally, PVCaV1 can infect Nicotiana benthamiana plants via friction inoculation. The findings enrich our understanding of Physostegia virginiana viruses and contribute to the prevention and control of Physostegia virginiana viral diseases. Full article
(This article belongs to the Special Issue Emerging Fruit and Vegetable Viruses 2023)
Show Figures

Figure 1

25 pages, 17947 KB  
Article
Integrated Transcriptome and Metabolome Dissecting Interaction between Vitis vinifera L. and Grapevine Fabavirus
by Baodong Zhang, Mengyan Zhang, Xiaojun Jia, Guojun Hu, Fang Ren, Xudong Fan and Yafeng Dong
Int. J. Mol. Sci. 2023, 24(4), 3247; https://doi.org/10.3390/ijms24043247 - 7 Feb 2023
Cited by 5 | Viewed by 2960
Abstract
Grapevine fabavirus (GFabV) is a novel member of the Fabavirus genus associated with chlorotic mottling and deformation symptoms in grapevines. To gain insights into the interaction between GFabV and grapevines, V. vinifera cv. ‘Summer Black’ infected with GFabV was investigated under field conditions [...] Read more.
Grapevine fabavirus (GFabV) is a novel member of the Fabavirus genus associated with chlorotic mottling and deformation symptoms in grapevines. To gain insights into the interaction between GFabV and grapevines, V. vinifera cv. ‘Summer Black’ infected with GFabV was investigated under field conditions through physiological, agronomic, and multi-omics approaches. GFabV induced significant symptoms on ‘Summer Black’, and caused a moderate decrease in physiological efficiency. In GFabV-infected plants, alterations in carbohydrate- and photosynthesis-related genes might trigger some defense responses. In addition, secondary metabolism involved in plant defense was progressively induced by GFabV. Jasmonic acid and ethylene signaling were down-regulated in GFabV-infected leaves and berries along with the expression of proteins related to LRR and protein kinases, suggesting that GFabV can block the defense in healthy leaves and berries. Furthermore, this study provided biomarkers for early monitoring of GFabV infection in grapevines, and contributed to a better understanding of the complex grapevine-virus interaction. Full article
(This article belongs to the Special Issue Plant Pathogen Interactions)
Show Figures

Figure 1

18 pages, 4048 KB  
Article
Common but Nonpersistent Acquisitions of Plant Viruses by Plant-Associated Fungi
by Xinran Cao, Jie Liu, Jianguo Pang, Hideki Kondo, Shengqi Chi, Jianfeng Zhang, Liying Sun and Ida Bagus Andika
Viruses 2022, 14(10), 2279; https://doi.org/10.3390/v14102279 - 17 Oct 2022
Cited by 25 | Viewed by 4616
Abstract
Investigating a virus’s host range and cross-infection is important for better understanding the epidemiology and emergence of viruses. Previously, our research group discovered a natural infection of a plant RNA virus, cumber mosaic virus (genus Cucumovirus, family Bromoviridae), in a plant [...] Read more.
Investigating a virus’s host range and cross-infection is important for better understanding the epidemiology and emergence of viruses. Previously, our research group discovered a natural infection of a plant RNA virus, cumber mosaic virus (genus Cucumovirus, family Bromoviridae), in a plant pathogenic basidiomycetous fungus, Rhizoctonia solani, isolated from a potato plant grown in the field. Here, we further extended the study to investigate whether similar cross-infection of plant viruses occurs widely in plant-associated fungi in natural conditions. Various vegetable plants such as spinach, leaf mustard, radish, celery, and other vegetables that showed typical virus-like diseases were collected from the fields in Shandong Province, China. High-throughput sequencing revealed that at least 11 known RNA viruses belonging to different genera, including Potyvirus, Fabavirus, Polerovirus, Waikavirus, and Cucumovirus, along with novel virus candidates belonging to other virus genera, infected or associated with the collected vegetable plants, and most of the leaf samples contained multiple plant viruses. A large number of filamentous fungal strains were isolated from the vegetable leaf samples and subjected to screening for the presence of plant viruses. RT-PCR and Sanger sequencing of the PCR products revealed that among the 169 fungal strains tested, around 50% were carrying plant viruses, and many of the strains harbored multiple plant viruses. The plant viruses detected in the fungal isolates were diverse (10 virus species) and not limited to particular virus genera. However, after prolonged maintenance of the fungal culture in the laboratory, many of the fungal strains have lost the virus. Sequencing of the fungal DNA indicated that most of the fungal strains harboring plant viruses were related to plant pathogenic and/or endophytic fungi belonging to the genera Alternaria, Lecanicillium, and Sarocladium. These observations suggest that the nonpersistent acquisition of plant viruses by fungi may commonly occur in nature. Our findings highlight a possible role for fungi in the life cycle, spread, and evolution of plant viruses. Full article
(This article belongs to the Special Issue Emerging Plant Viruses)
Show Figures

Figure 1

21 pages, 2928 KB  
Article
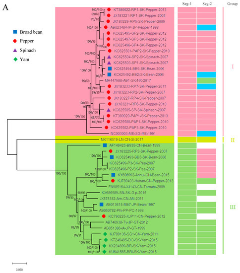
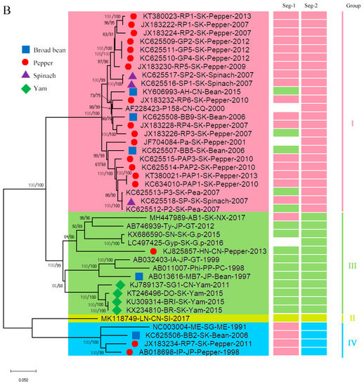
Phylodynamics and Codon Usage Pattern Analysis of Broad Bean Wilt Virus 2
by Zhen He, Zhuozhuo Dong, Lang Qin and Haifeng Gan
Viruses 2021, 13(2), 198; https://doi.org/10.3390/v13020198 - 28 Jan 2021
Cited by 16 | Viewed by 2933
Abstract
Broad bean wilt virus 2 (BBWV-2), which belongs to the genus Fabavirus of the family Secoviridae, is an important pathogen that causes damage to broad bean, pepper, yam, spinach and other economically important ornamental and horticultural crops worldwide. Previously, only limited reports [...] Read more.
Broad bean wilt virus 2 (BBWV-2), which belongs to the genus Fabavirus of the family Secoviridae, is an important pathogen that causes damage to broad bean, pepper, yam, spinach and other economically important ornamental and horticultural crops worldwide. Previously, only limited reports have shown the genetic variation of BBWV2. Meanwhile, the detailed evolutionary changes, synonymous codon usage bias and host adaptation of this virus are largely unclear. Here, we performed comprehensive analyses of the phylodynamics, reassortment, composition bias and codon usage pattern of BBWV2 using forty-two complete genome sequences of BBWV-2 isolates together with two other full-length RNA1 sequences and six full-length RNA2 sequences. Both recombination and reassortment had a significant influence on the genomic evolution of BBWV2. Through phylogenetic analysis we detected three and four lineages based on the ORF1 and ORF2 nonrecombinant sequences, respectively. The evolutionary rates of the two BBWV2 ORF coding sequences were 8.895 × 10−4 and 4.560 × 10−4 subs/site/year, respectively. We found a relatively conserved and stable genomic composition with a lower codon usage choice in the two BBWV2 protein coding sequences. ENC-plot and neutrality plot analyses showed that natural selection is the key factor shaping the codon usage pattern of BBWV2. Strong correlations between BBWV2 and broad bean and pepper were observed from similarity index (SiD), codon adaptation index (CAI) and relative codon deoptimization index (RCDI) analyses. Our study is the first to evaluate the phylodynamics, codon usage patterns and adaptive evolution of a fabavirus, and our results may be useful for the understanding of the origin of this virus. Full article
(This article belongs to the Section Viruses of Plants, Fungi and Protozoa)
Show Figures

Figure 1

13 pages, 1428 KB  
Article
Mikania Micrantha Wilt Virus Alters Insect Vector’s Host Preference to Enhance Its Own Spread
by Rui-Long Wang, Keyan Zhu-Salzman, Mohammed Esmail Abdalla Elzaki, Qiao-Qiao Huang, Shi Chen, Zhi-Hui Ma, Shi-Wei Liu and Jia-En Zhang
Viruses 2019, 11(4), 336; https://doi.org/10.3390/v11040336 - 9 Apr 2019
Cited by 17 | Viewed by 4291
Abstract
As an invasive weed, Mikania micrantha Kunth has caused serious damage to natural forest ecosystems in South China in recent years. Mikania micrantha wilt virus (MMWV), an isolate of the Gentian mosaic virus (GeMV), is transmitted by Myzus persicae (Sulzer) in a non-persistent [...] Read more.
As an invasive weed, Mikania micrantha Kunth has caused serious damage to natural forest ecosystems in South China in recent years. Mikania micrantha wilt virus (MMWV), an isolate of the Gentian mosaic virus (GeMV), is transmitted by Myzus persicae (Sulzer) in a non-persistent manner and can effectively inhibit the growth of M. micrantha. To explore the MMWV-M. micrantha-M. persicae interaction and its impact on the invasion of M. micrantha, volatile compounds (VOCs) emitted from healthy, mock-inoculated, and MMWV-infected plants were collected, and effects on host preference of the apterous and alate aphids were assessed with Y-shaped olfactometers. Gas chromatography-mass spectrometry (GC-MS) analysis indicated that MMWV infection changed the VOC profiles, rendering plants more attractive to aphids. Clip-cages were used to document the population growth rate of M. persicae fed on healthy, mock-inoculated, or MMWV-infected plants. Compared to those reared on healthy plants, the population growth of M. persicae drastically decreased on the MMWV-infected plants. Plant host choice tests based on visual and contact cues were also conducted using alate M. persicae. Interestingly, the initial attractiveness of MMWV-infected plants diminished, and more alate M. persicae moved to healthy plants. Taken together, MMWV appeared to be able to manipulate its plant host to first attract insect vectors to infected plants but then repel viruliferous vectors to promote its own dispersal. Its potential application for invasive weed management is discussed. Full article
(This article belongs to the Section Viruses of Plants, Fungi and Protozoa)
Show Figures

Figure 1

23 pages, 318 KB  
Review
Recent Advances on Detection and Characterization of Fruit Tree Viruses Using High-Throughput Sequencing Technologies
by Varvara I. Maliogka, Angelantonio Minafra, Pasquale Saldarelli, Ana B. Ruiz-García, Miroslav Glasa, Nikolaos Katis and Antonio Olmos
Viruses 2018, 10(8), 436; https://doi.org/10.3390/v10080436 - 17 Aug 2018
Cited by 123 | Viewed by 8858
Abstract
Perennial crops, such as fruit trees, are infected by many viruses, which are transmitted through vegetative propagation and grafting of infected plant material. Some of these pathogens cause severe crop losses and often reduce the productive life of the orchards. Detection and characterization [...] Read more.
Perennial crops, such as fruit trees, are infected by many viruses, which are transmitted through vegetative propagation and grafting of infected plant material. Some of these pathogens cause severe crop losses and often reduce the productive life of the orchards. Detection and characterization of these agents in fruit trees is challenging, however, during the last years, the wide application of high-throughput sequencing (HTS) technologies has significantly facilitated this task. In this review, we present recent advances in the discovery, detection, and characterization of fruit tree viruses and virus-like agents accomplished by HTS approaches. A high number of new viruses have been described in the last 5 years, some of them exhibiting novel genomic features that have led to the proposal of the creation of new genera, and the revision of the current virus taxonomy status. Interestingly, several of the newly identified viruses belong to virus genera previously unknown to infect fruit tree species (e.g., Fabavirus, Luteovirus) a fact that challenges our perspective of plant viruses in general. Finally, applied methodologies, including the use of different molecules as templates, as well as advantages and disadvantages and future directions of HTS in fruit tree virology are discussed. Full article
(This article belongs to the Special Issue Fruit Tree Viruses and Viroids)
13 pages, 2450 KB  
Article
Variability Studies of Two Prunus-Infecting Fabaviruses with the Aid of High-Throughput Sequencing
by Igor Koloniuk, Tatiana Sarkisova, Karel Petrzik, Ondřej Lenz, Jaroslava Přibylová, Jana Fránová, Josef Špak, Leonidas Lotos, Christina Beta, Asimina Katsiani, Thierry Candresse and Varvara I. Maliogka
Viruses 2018, 10(4), 204; https://doi.org/10.3390/v10040204 - 18 Apr 2018
Cited by 16 | Viewed by 6205
Abstract
During their lifetime, perennial woody plants are expected to face multiple infection events. Furthermore, multiple genotypes of individual virus species may co-infect the same host. This may eventually lead to a situation where plants harbor complex communities of viral species/strains. Using high-throughput sequencing, [...] Read more.
During their lifetime, perennial woody plants are expected to face multiple infection events. Furthermore, multiple genotypes of individual virus species may co-infect the same host. This may eventually lead to a situation where plants harbor complex communities of viral species/strains. Using high-throughput sequencing, we describe co-infection of sweet and sour cherry trees with diverse genomic variants of two closely related viruses, namely prunus virus F (PrVF) and cherry virus F (CVF). Both viruses are most homologous to members of the Fabavirus genus (Secoviridae family). The comparison of CVF and PrVF RNA2 genomic sequences suggests that the two viruses may significantly differ in their expression strategy. Indeed, similar to comoviruses, the smaller genomic segment of PrVF, RNA2, may be translated in two collinear proteins while CVF likely expresses only the shorter of these two proteins. Linked with the observation that identity levels between the coat proteins of these two viruses are significantly below the family species demarcation cut-off, these findings support the idea that CVF and PrVF represent two separate Fabavirus species. Full article
(This article belongs to the Special Issue Fruit Tree Viruses and Viroids)
Show Figures

Figure 1

Back to TopTop