Sign in to use this feature.

Years

Between: -

Subjects

remove_circle_outline
remove_circle_outline
remove_circle_outline
remove_circle_outline
remove_circle_outline
remove_circle_outline
remove_circle_outline

Journals

remove_circle_outline
remove_circle_outline
remove_circle_outline
remove_circle_outline
remove_circle_outline
remove_circle_outline
remove_circle_outline

Article Types

Countries / Regions

remove_circle_outline
remove_circle_outline
remove_circle_outline
remove_circle_outline
remove_circle_outline

Search Results (655)

Search Parameters:
Keywords = endothelial cell micro-environment

Order results
Result details
Results per page
Select all
Export citation of selected articles as:
17 pages, 2575 KB  
Article
Murine Cell Line Models for Vascular Mimicry: The Role of YAP/TAZ Signaling
by Matilde Righetti, Ana-Maria Primorac, Janine Terra Erler and Victor Oginga Oria
Int. J. Mol. Sci. 2025, 26(18), 9129; https://doi.org/10.3390/ijms26189129 - 18 Sep 2025
Viewed by 257
Abstract
Vascular mimicry (VM) refers to the formation of vessel-like structures by tumor cells independent of endothelial cells. These VM channels connect to the host’s vascular network and are associated with aggressive tumors and poor patient prognosis. Most VM research has been conducted on [...] Read more.
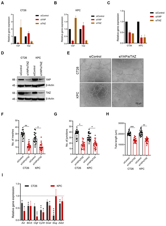
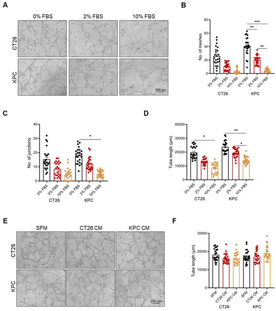
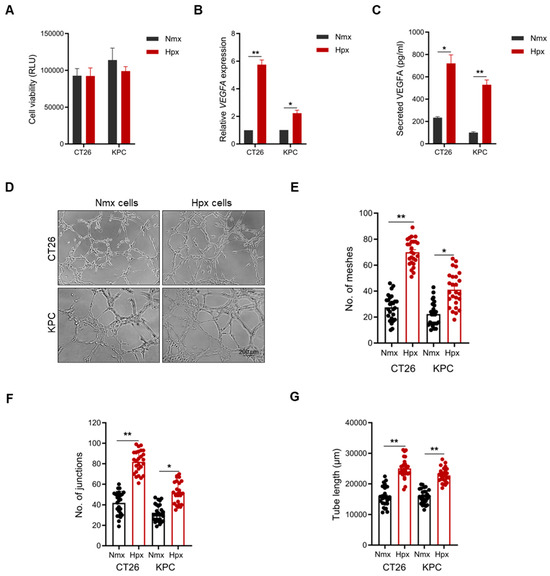
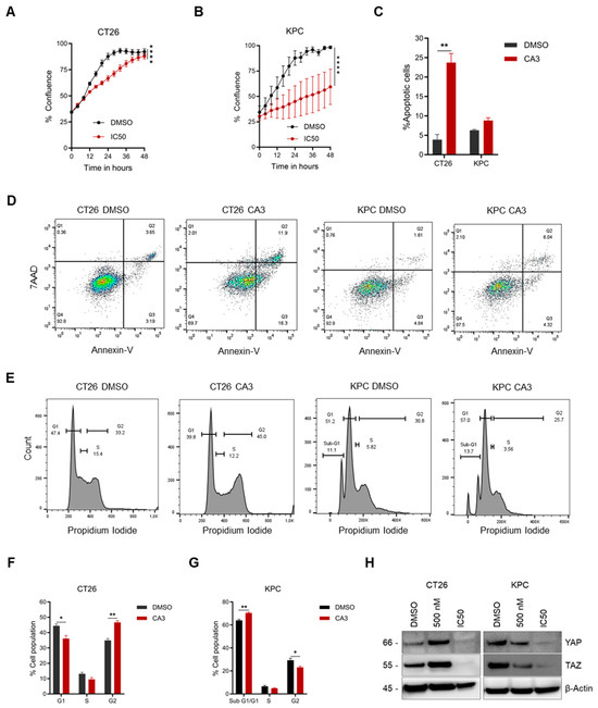
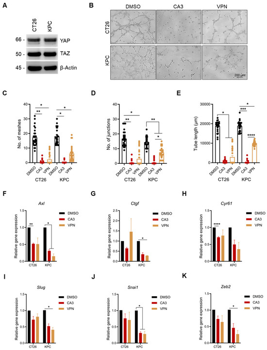
Vascular mimicry (VM) refers to the formation of vessel-like structures by tumor cells independent of endothelial cells. These VM channels connect to the host’s vascular network and are associated with aggressive tumors and poor patient prognosis. Most VM research has been conducted on melanoma, relying on patient-derived and mouse cell lines. In other solid tumors, VM studies rely on human cell lines, which have certain limitations for in vivo studies. Specifically, most in vivo VM research involving human cells uses subcutaneous mouse models that fail to recapitulate organ-specific tumor microenvironments. As the microenvironment is an essential driver of tumor vascularization, including VM, murine cell lines could facilitate VM investigations in syngeneic mouse models. Here, we present CT26 and KPC, well-characterized murine colorectal and pancreatic cancer cell lines, as cell models for VM investigations. Using in vitro cell-based assays, we demonstrate that CT26 and KPC undergo VM, a cell-intrinsic process that is enhanced by serum deprivation and exposure to hypoxia and is independent of tumor-secreted growth factors. Additionally, we demonstrate the importance of YAP/TAZ signaling in VM formation, as inhibition at non-cytotoxic concentrations attenuated VM formation. Remarkably, CA3, the most potent of the two inhibitors, significantly reduced cell proliferation in both cell lines at the IC50 concentration. This reduction in cell proliferation was associated with the induction of apoptosis in CT26 cells and changes in the cell cycle in both CT26 and KPC cells. Finally, dual YAP/TAZ knockdown in both cell lines significantly abrogated VM formation, validating our initial findings using inhibitors. These results show that CT26 and KPC cells undergo VM, and given their extensive use in cancer research, can be used to investigate VM in vivo using syngeneic models. Full article
Show Figures

Figure 1

30 pages, 1944 KB  
Review
Interactions of Hematopoietic and Associated Mesenchymal Stem Cell Populations in the Bone Marrow Microenvironment, In Vivo and In Vitro Model
by Darina Bačenková, Marianna Trebuňová, Erik Dosedla, Jana Čajková and Jozef Živčák
Int. J. Mol. Sci. 2025, 26(18), 9036; https://doi.org/10.3390/ijms26189036 - 17 Sep 2025
Viewed by 422
Abstract
Multipotent hematopoietic stem cells (HSC) reside in specialized niches of the bone marrow (BM). The maintenance of their stemness requires a precisely regulated bone marrow microenvironment (BMM), supported by mesenchymal stem cells (MSCs), stromal reticular cells, and endothelial and nerve cells located within [...] Read more.
Multipotent hematopoietic stem cells (HSC) reside in specialized niches of the bone marrow (BM). The maintenance of their stemness requires a precisely regulated bone marrow microenvironment (BMM), supported by mesenchymal stem cells (MSCs), stromal reticular cells, and endothelial and nerve cells located within the vascular and endosteal niches. The heterogeneity of the niche environment is caused by the diversity of cell populations from HSCs to more mature hematopoietic cell types and MSCs, which collectively influence the complex intercellular interactions involved in hematopoiesis. MSC subclusters in BM are characterized by the phenotypes of CXC-chemokine ligand 12, leptin receptor, neuron-glial antigen 2, and Nestin+ cells. The article presents a detailed characterization of individual stem cell types in the BM, their reciprocal interaction, and the possibility of in vitro simulation of the bone marrow niche as a dynamic structure. Development of a suitable simulation of the BMM is essential for advancing research into both physiological and pathological processes of hematopoiesis. The main goal is to simulate 3D cell culture using biomaterials that mimic the BM niche in the form of hydrogels and scaffolds, in combination with extracellular matrix components. Full article
(This article belongs to the Section Molecular Biology)
Show Figures

Figure 1

26 pages, 12279 KB  
Article
Mast Cell Association with the Microenvironment of a Phosphaturic Mesenchymal Tumour Secreting Fibroblast Growth Factor 23
by Andrey Kostin, Alexei Lyundup, Alexander Alekhnovich, Aleksandra Prikhodko, Olga Patsap, Sofia Gronskaia, Zhanna Belaya, Olga Lesnyak, Galina Melnichenko, Natalia Mokrysheva, Igor Buchwalow, Markus Tiemann and Dmitrii Atiakshin
Med. Sci. 2025, 13(3), 195; https://doi.org/10.3390/medsci13030195 - 16 Sep 2025
Viewed by 331
Abstract
Background: Phosphaturic mesenchymal tumours secreting fibroblast growth factor 23 (hereinafter referred to as FGF23+ PMT) are rare neoplasms that can cause hypophosphataemic osteomalacia, owing to excessive FGF23 production. Mast cells (MCs) play a key role in tumour biology by modulating proliferative activity of [...] Read more.
Background: Phosphaturic mesenchymal tumours secreting fibroblast growth factor 23 (hereinafter referred to as FGF23+ PMT) are rare neoplasms that can cause hypophosphataemic osteomalacia, owing to excessive FGF23 production. Mast cells (MCs) play a key role in tumour biology by modulating proliferative activity of atypical cells, resistance to innate and acquired immunity, angiogenesis, and metastatic behaviour. However, MCs associated with FGF23+ PMT have not previously been investigated. This study, to our knowledge, is the first to characterise features of the tumour microenvironment through spatial phenotyping of the immune and stromal landscape, together with histotopographic mapping of intercellular MC interactions with other subcellular populations in FGF23+ PMT. Methods: Histochemical staining (haematoxylin and eosin, toluidine blue, Giemsa solution, picro-Mallory protocol, silver impregnation), as well as monoplex and multiplex immunohistochemical staining with spatial phenotyping, were performed to detect atypical FGF23-secreting cells, immune cells (CD3, CD4, CD8, CD14, CD20, CD38, CD68, or CD163), stromal components (CD31, α-SMA, or vimentin), and specific MC proteases (tryptase, chymase, or carboxypeptidase A3). Bioinformatics analysis using artificial intelligence technologies was applied for spatial profiling of MC interactions with tumour, immunocompetent, and stromal cells in the tumour microenvironment. Results: Bioinformatic analysis of the entire tumour histological section, comprising over 70,000 cells stained using monoplex and multiplex immunohistochemical protocols, enabled identification of more than half of the cell population. The most abundant were CD14+ (30.7%), CD163+ (23.2%), and CD31+ (17.9%) cells. Tumour-associated MCs accounted for 0.7% of the total pool of immunopositive cells and included both mucosal and connective tissue subpopulations, predominantly of the tryptase + chymase-CPA3-specific protease phenotype. This pattern reflected combined multidirectional morphogenetic processes in the patient’s FGF23+ PMT. More than 50% of MCs were colocalized with neighbouring cells of the tumour microenvironment within 20 μm, most frequently with monocytes (CD14+CD68+), M2 macrophages (CD68+CD163+), and endothelial cells (CD31+). In contrast, colocalization with atypical FGF23-secreting cells was rare, indicating minimal direct effects on tumour cell activity. Interaction with T lymphocytes, including CD8+, was also infrequent, excluding their activation and the development of antitumour effects. Mapping of MC histotopography validated the hypothesis of their inductive role in monocyte differentiation into M2 macrophages and probable polarisation of macrophages from M1 into M2, thereby contributing to slow tumour growth. MCs were further involved in extracellular matrix remodelling and participated in the formation of pro-osteogenic niches within the FGF23+ PMT microenvironment, leading to pathological osteoid development. Conclusions: This study demonstrated active MC participation in the evolution of the FGF23+ PMT microenvironment. The findings may be applied in translational medicine to develop novel algorithms for personalised therapy in patients with FGF23-secreting tumours, offering an alternative when surgical removal of the tumour is not feasible. Full article
(This article belongs to the Special Issue Feature Papers in Section Cancer and Cancer-Related Diseases)
Show Figures

Figure 1

16 pages, 6562 KB  
Article
Enhanced Macrophage and Granulocytic Recruitment with Increased Neo-Angiogenesis in Chicken Embryo Yolk Sac Following In Ovo Probiotic Blend Administration
by Lucia Biagini, Stefano Pesaro, Livio Galosi, Donatella Volpatti, Danilo De Bellis, Alessandra Roncarati, Alessandra Gavazza and Giacomo Rossi
Vet. Sci. 2025, 12(9), 892; https://doi.org/10.3390/vetsci12090892 - 15 Sep 2025
Viewed by 274
Abstract
The yolk sac (YS) plays a pivotal role in avian embryonic development, contributing to both haematopoiesis and immune maturation. This study aimed to evaluate the effects of in ovo administration of a commercial probiotic blend (Slab51®) on YS cellular dynamics in [...] Read more.
The yolk sac (YS) plays a pivotal role in avian embryonic development, contributing to both haematopoiesis and immune maturation. This study aimed to evaluate the effects of in ovo administration of a commercial probiotic blend (Slab51®) on YS cellular dynamics in chicken embryos. At embryonic day (ED) 18, Ross308 broiler eggs were injected with either the probiotic suspension (P) or sterile saline solution (C). YS tissues were sampled at 8, 12, 24 and 36 h post-inoculation for histological and immunohistochemical analysis. Probiotic-treated embryos exhibited a significant reduction in granulocytic foci within the YS, potentially reflecting enhanced peripheral migration of mature granulocytes. Concurrently, a progressive increase in Iba-1+ macrophages was observed in the probiotic group, suggesting accelerated macrophage differentiation. Immunophenotyping revealed a predominance of M1-iNOS+ macrophages across all timepoints, although a significant increase in M2-CD204+ macrophages was detected at 36 h in probiotic-treated embryos, indicating a possible anti-inflammatory shift. Furthermore, a marked increase in CD31+ endothelial cells in the probiotic group supports an associated rise in neo-angiogenesis. These findings suggest that in ovo probiotic administration modulates the YS microenvironment by promoting early macrophage recruitment, macrophage polarization and vascular remodeling. To our knowledge, this is the first report to demonstrate probiotic-induced structural and immunological alterations in the chicken embryo YS. These results provide novel insights into the early immunomodulatory effects of probiotics and highlight the potential of the YS as a key mediator of host–probiotic interaction during embryogenesis. Full article
(This article belongs to the Section Veterinary Biomedical Sciences)
Show Figures

Figure 1

15 pages, 1569 KB  
Review
Plasminogen Activator Inhibitor-1 in Skin Malignancies: Therapeutic Implications of Its Inhibition
by Taku Fujimura, Yusuke Muto and Yoshihide Asano
Biomolecules 2025, 15(9), 1317; https://doi.org/10.3390/biom15091317 - 13 Sep 2025
Viewed by 366
Abstract
Plasminogen activator inhibitor-1 (PAI-1), a key regulator of fibrinolysis, has emerged as a critical stromal factor that contributes to tumor progression in various malignancies, including skin cancers. Beyond its classical role in inhibiting plasminogen activators, PAI-1 exerts pleiotropic effects within the tumor microenvironment, [...] Read more.
Plasminogen activator inhibitor-1 (PAI-1), a key regulator of fibrinolysis, has emerged as a critical stromal factor that contributes to tumor progression in various malignancies, including skin cancers. Beyond its classical role in inhibiting plasminogen activators, PAI-1 exerts pleiotropic effects within the tumor microenvironment, promoting immunosuppression, angiogenesis, and extracellular matrix remodeling. This review highlights the tumor-promoting functions of PAI-1 in melanoma, cutaneous squamous cell carcinoma, cutaneous angiosarcoma and cutaneous T-cell lymphoma, with a particular focus on its modulation of tumor-associated macrophages, cancer-associated fibroblasts, and endothelial cells. We also discuss recent preclinical and clinical studies targeting PAI-1, including TM5614, a novel oral PAI-1 inhibitor currently under investigation in phase II /III trials. By summarizing the multifaceted roles of PAI-1 and its impact on the immune and stromal landscape of skin malignancies, this review provides a rationale for PAI-1 as a promising therapeutic target and calls for further clinical validation of PAI-1–directed therapies. Full article
Show Figures

Figure 1

23 pages, 2403 KB  
Review
Decoding the Tumor Microenvironment: Insights and New Targets from Single-Cell Sequencing and Spatial Transcriptomics
by Shriya Pattabiram, Prakash Gangadaran, Sanjana Dhayalan, Gargii Chatterjee, Danyal Reyaz, Kruthika Prakash, Raksa Arun, Ramya Lakshmi Rajendran, Byeong-Cheol Ahn and Kandasamy Nagarajan Aruljothi
Curr. Issues Mol. Biol. 2025, 47(9), 730; https://doi.org/10.3390/cimb47090730 - 9 Sep 2025
Viewed by 473
Abstract
The field of oncology has been extensively studied to design more effective and efficient treatments. This review explores the advanced techniques that are transforming our comprehension of cancer and its constituents. Specifically, it highlights the signaling pathways that drive tumor progression, angiogenesis, and [...] Read more.
The field of oncology has been extensively studied to design more effective and efficient treatments. This review explores the advanced techniques that are transforming our comprehension of cancer and its constituents. Specifically, it highlights the signaling pathways that drive tumor progression, angiogenesis, and resistance to therapy, as well as the modern approaches used to identify and characterize these pathways within the tumor microenvironment (TME). Key pathways discussed in this review include vascular endothelial growth factor (VEGF), programmed cell death protein 1/programmed cell death ligand 1 (PD-1/PD-L1), cytotoxic T-lymphocyte-associated protein 4 (CTLA-4), and various extracellular matrix (ECM) pathways. Conventional methods of diagnosis have yielded sufficient knowledge but have failed to reveal the heterogeneity that exists within the TME, resulting in gaps in our understanding of the cellular interaction and spatial dynamics. Single-cell sequencing (SCS) and spatial transcriptomics (ST) are effective tools that can enable the dissection of the TME with the resolution capacity of a single cell. SCS allows the capture of the unique genetic and transcriptomic profiles of individual cells along with rare cell types and new therapeutic targets. ST complements this by providing a spatial map of gene expression, showing the gene expression profiles within the tumor tissue at specific sites with good accuracy. By mapping gene expression patterns at a single cell level and correlating them with the spatial locations, researchers can uncover the intricate networks and microenvironmental influences that contribute to tumor heterogeneity. Full article
(This article belongs to the Special Issue Technological Advances Around Next-Generation Sequencing Application)
Show Figures

Figure 1

22 pages, 2763 KB  
Article
PIAS1 Shapes a Tumor-Suppressive Microenvironment by Suppressing Immune Evasion in Oral Squamous Cell Carcinoma
by Parisa Ghahremanifard, Jinsu An, Ayan Chanda, Angela M. Y. Chan, Steven C. Nakoneshny, T. Wayne Matthews, Shamir P. Chandarana, Robert D. Hart, Martin D. Hyrcza, Joseph C. Dort, Shirin Bonni and Pinaki Bose
Cancers 2025, 17(17), 2905; https://doi.org/10.3390/cancers17172905 - 4 Sep 2025
Viewed by 665
Abstract
Background: The SUMO E3 ligase PIAS1 (Protein Inhibitor of Activated STAT1) regulates pathways such as TGFβ signaling and has been implicated in multiple cancers. However, its role in the tumor microenvironment (TME), particularly in non-malignant stromal and immune cells, remains poorly understood. This [...] Read more.
Background: The SUMO E3 ligase PIAS1 (Protein Inhibitor of Activated STAT1) regulates pathways such as TGFβ signaling and has been implicated in multiple cancers. However, its role in the tumor microenvironment (TME), particularly in non-malignant stromal and immune cells, remains poorly understood. This study aimed to characterize the expression and functional relevance of PIAS1 within the TME of oral squamous cell carcinoma (OSCC). Methods: PIAS1 protein expression was assessed via immunohistochemistry (IHC) on OSCC tissue microarrays. Single-cell RNA-sequencing (scRNA-seq) datasets from OSCC tumors and normal tissues were analyzed to map cell-type-specific PIAS1 expression. Downstream effects were evaluated using differential gene expression, Ingenuity Pathway Analysis (IPA), gene set enrichment analysis (GSEA), and cell–cell communication inference. Results: IHC analysis revealed that higher stromal PIAS1 levels correlated with improved survival. scRNA-seq analysis showed an increase in the proportion of PIAS1-expressing cells across most stromal and immune cell populations within OSCC-derived tumors compared to their counterparts in adjacent normal tissue. However, when comparing PIAS1-positive cells, expression levels were significantly reduced in cancer cells, CAFs, TAMs, T cells, and endothelial cells within the TME. PIAS1-positive CAFs, TAMs, and T cells exhibited activation of apoptotic and tumor-suppressive pathways, while PIAS1-negative counterparts showed enrichment of immunosuppressive signaling and immune checkpoint expression. Cell–cell communication analyses indicated that PIAS1 fosters an immune-activated TME by promoting pro-inflammatory signaling, M1-like TAM polarization, and T cell activation. Conclusions: PIAS1 expression in stromal and immune cells is associated with tumor-suppressive reprogramming of the OSCC microenvironment. These findings position PIAS1 as a potential modulator of anti-tumor immunity and candidate target for therapeutic intervention. Full article
Show Figures

Graphical abstract

30 pages, 58453 KB  
Article
Time- and Dose-Dependent Effects of Irradiation on Endothelial and Tumor Endothelial Cells: Transcriptional, Molecular, and Functional Changes Driving Activation In Vitro and In Vivo
by Iva Santek, Gregor Sersa and Bostjan Markelc
Cancers 2025, 17(17), 2842; https://doi.org/10.3390/cancers17172842 - 29 Aug 2025
Viewed by 634
Abstract
Background: Irradiation (IR) targets cancer cells, but also the tumor microenvironment, including the tumor’s blood vessels. In addition to tumor endothelial cell (TEC) apoptosis, IR can lead to TEC activation, potentially increasing immune cell infiltration. However, the changes underlying the IR-induced activation of [...] Read more.
Background: Irradiation (IR) targets cancer cells, but also the tumor microenvironment, including the tumor’s blood vessels. In addition to tumor endothelial cell (TEC) apoptosis, IR can lead to TEC activation, potentially increasing immune cell infiltration. However, the changes underlying the IR-induced activation of endothelial cells (ECs) are poorly understood. This study investigated dose- and time-dependent molecular and functional responses of murine and human EC lines to IR in vitro and TECs in vivo in murine tumor models of colorectal carcinoma. Methods: HUVEC, EA.hy926, and Hulec5a, as well as murine bEND.3, 2H11, and SVEC4-10 EC lines, were irradiated with single doses of 2–10 Gy. EC proliferation and survival after IR were assessed by staining all nuclei (Hoechst 33342) and dead cells (propidium iodide) every 24 h for 5 days using the Cytation 1 Cell Imaging Multi-Mode Reader. RNA sequencing analysis of HUVECs irradiated with 2 Gy and 5 Gy at 24 h and 72 h after IR was conducted, focusing on processes related to EC activation. To validate the RNA sequencing results, immunofluorescence staining for proteins related to EC activation, including Stimulator of Interferon Response cGAMP Interactor 1 (STING), Nuclear factor kappa B (NF-κβ), and Vascular cell adhesion molecule 1 (VCAM-1), was performed. To validate the in vitro results, the response of TEC in vivo was analyzed using publicly available RNA sequencing data of TECs isolated from MC38 colon carcinoma irradiated with a single dose of 15 Gy. Finally, murine CT26 colon carcinoma tumors were immunofluorescently stained for STING and NF-κβ 24 and 48 h after IR with a clinically relevant fractionated regimen of 5 × 5 Gy. Results: Doses of 2, 4, 6, 8, and 10 Gy led to a dose-dependent decrease in proliferation and increased death of ECs. RNA sequencing analysis showed that the effects on the transcriptome of HUVECs were most pronounced 72 h after IR with 5 Gy, with 1014 genes (661 down-regulated and 353 up-regulated) being significantly differentially expressed. Irradiation with 5 Gy resulted in HUVEC activation, with up-regulation of the immune system and extracellular matrix genes, such as STING1 (log2FC = 0.81) and SELE (log2FC = 1.09), respectively; and down-regulation of cell cycle markers. Furthermore, IR led to the up-regulation of immune response- and extracellular matrix (ECM)-associated signaling pathways, including NF-κβ signaling and ECM–receptor interaction, which was also observed in the transcriptome of irradiated murine TECs in vivo. This was confirmed at the protein level with higher expressions of the EC activation-associated proteins STING, NF-κβ, and VCAM-1 in irradiated HUVECs and irradiated TECs in vivo. Conclusions: IR induces changes in ECs and TECs, supporting their activation in dose- and time-dependent manners, potentially contributing to the anti-tumor immune response, which may potentially increase the infiltration of immune cells into the tumor and thus, improve the overall efficacy of RT, especially in combination with immune checkpoint inhibitors. Full article
(This article belongs to the Special Issue Radiosensitivity and Radiotoxicity in Cancer)
Show Figures

Graphical abstract

13 pages, 1880 KB  
Article
Loss of Zonula Occludens-1 (ZO-1) Enhances Angiogenic Signaling in Ovarian Cancer Cells
by Seongsoo Choi, Ki Hyung Kim, Min-Hye Kim, HyoJin An, Do-Ye Kim, Wan Kyu Eo, Ji Young Lee, Hongbae Kim, Heungyeol Kim and Hee-Jae Cha
Int. J. Mol. Sci. 2025, 26(17), 8389; https://doi.org/10.3390/ijms26178389 - 29 Aug 2025
Viewed by 470
Abstract
Zonula occludens-1 (ZO-1), encoded by the TJP1 gene, is a crucial scaffolding protein within tight junctions that maintains epithelial and endothelial barrier integrity. In addition to its structural role, ZO-1 participates in signal transduction pathways that influence various cellular processes such as proliferation, [...] Read more.
Zonula occludens-1 (ZO-1), encoded by the TJP1 gene, is a crucial scaffolding protein within tight junctions that maintains epithelial and endothelial barrier integrity. In addition to its structural role, ZO-1 participates in signal transduction pathways that influence various cellular processes such as proliferation, differentiation, and apoptosis. Increasing evidence suggests that tight junction proteins, including ZO-1, play important regulatory roles in tumor progression, particularly by modulating metastasis, cell polarity, and vascular remodeling. Ovarian cancer, the most lethal gynecologic malignancy, is characterized by rapid growth, peritoneal dissemination, and a strong reliance on tumor angiogenesis. However, the specific role of ZO-1 in regulating angiogenesis within ovarian cancer remains poorly defined. In this study, we used CRISPR-Cas9-mediated gene editing to generate TJP1 knockout (KO) ovarian cancer cell lines and investigated the impact of ZO-1 loss on the expression of angiogenesis-related genes. Transcriptomic and qRT-PCR analyses revealed upregulation of KLF5 and IL-8, both of which are well-established pro-angiogenic factors. Furthermore, functional assessment using a Matrigel™ tube formation assay demonstrated that conditioned media from ZO-1-deficient cells significantly enhanced endothelial tube formation. These findings indicate that ZO-1 loss promotes a pro-angiogenic tumor microenvironment, likely through modulation of key signaling molecules such as KLF5 and IL-8. Therefore, ZO-1 may serve as a potential suppressor of angiogenesis and a therapeutic target in ovarian cancer. Full article
(This article belongs to the Section Molecular Genetics and Genomics)
Show Figures

Figure 1

17 pages, 5952 KB  
Article
P-21 Kinase 1 or 4 Knockout Stimulated Anti-Tumour Immunity Against Pancreatic Cancer by Enhancing Vascular Normalisation
by Arian Ansardamavandi, Chelsea Dumesny, Yi Ma, Li Dong, Sarah Ellis, Ching-Seng Ang, Mehrdad Nikfarjam and Hong He
Int. J. Mol. Sci. 2025, 26(17), 8357; https://doi.org/10.3390/ijms26178357 - 28 Aug 2025
Viewed by 550
Abstract
Pancreatic ductal adenocarcinoma (PDA) exhibits diverse molecular aberrancies that contribute to its aggressive behaviour and poor patient survival. P-21-activated kinase 1 (PAK1) and PAK4 drive the tumorigenesis of PDA. However, their roles in tumour vasculature and the impact on immune response are unclear. [...] Read more.
Pancreatic ductal adenocarcinoma (PDA) exhibits diverse molecular aberrancies that contribute to its aggressive behaviour and poor patient survival. P-21-activated kinase 1 (PAK1) and PAK4 drive the tumorigenesis of PDA. However, their roles in tumour vasculature and the impact on immune response are unclear. This study aims to investigate the effects of PAK1 and PAK4 on tumour vasculature, immune cell infiltration, and the connection between using PAK1-knockout (KO), PAK4 KO, and wild-type (WT) PDA cells in cell-based and mouse experiments. Tumour tissues isolated from a syngeneic mouse model were immuno-stained to determine the changes in tumour vasculature and immune cell infiltration/activation, followed by a proteomic study to assess biological processes involved. PAK1KO or PAK4KO suppressed tumour growth by reducing angiogenesis while enhancing vascular normalisation, enhanced the infiltration/activation of T-cells and dendritic cells associated with upregulation of ICAM-1 and VCAM-1 in the tumour microenvironment, and stimulated vascular immune crosstalk via an ICAM-1-mediated mechanism. This was supported by proteomic profiles indicating the regulation of endothelial cell and leukocyte trans-endothelial migration in PAK1- or PAK4-knockout tumours. In conclusion, PAK1KO or PAK4KO enhanced tumour vascular normalisation while reducing angiogenesis, stimulating immune cell infiltration and activation to suppress tumour growth. Full article
(This article belongs to the Section Molecular Immunology)
Show Figures

Figure 1

28 pages, 7508 KB  
Article
Multiplex Imaging Mass Cytometry Reveals Prognostic Immunosuppressive Subpopulations and Macrophage-Driven Metastasis in Osteosarcoma
by Benjamin B. Gyau, Junyan Wang, Weiguo Wu, Brooks Scull, Angela M. Major, Weidong Jin, Justin M. M. Cates, John Hicks and Tsz-Kwong Man
Cancers 2025, 17(17), 2780; https://doi.org/10.3390/cancers17172780 - 26 Aug 2025
Viewed by 780
Abstract
Background: Metastasis continues to be a leading cause of mortality in osteosarcoma (OS) among pediatric and young adult populations, with few effective therapeutic options available. Despite immunotherapy advancements, its efficacy in OS is hindered by an incomplete understanding of the immunosuppressive tumor microenvironment [...] Read more.
Background: Metastasis continues to be a leading cause of mortality in osteosarcoma (OS) among pediatric and young adult populations, with few effective therapeutic options available. Despite immunotherapy advancements, its efficacy in OS is hindered by an incomplete understanding of the immunosuppressive tumor microenvironment (TME). Methods: We utilized multiplex imaging mass cytometry and phenoplexing to characterize immune and stromal cell populations within the TME of a tissue microarray comprising 51 primary OS tumors. The prognostic significance of TME cell abundance and spatial cell–cell distance was evaluated using Kaplan–Meier and Cox regression analyses. To investigate macrophage functionality in vivo, we employed orthotopic xenograft mouse models by co-injecting THP-1-derived M0 or M2 macrophages with 143B OS cells to assess their impact on tumor growth and pulmonary metastasis. Mechanisms of macrophage-mediated metastasis were explored using Luminex, ELISA, and transwell migration assays. Results: Our results showed that macrophages dominated the TME, with M0 and M2 subtypes significantly outnumbering M1 macrophages (M1) and other myeloid cells. T cells and myeloid-derived suppressor cells (MDSC) were the second and third most abundant immune populations, respectively. Among stromal cells, endothelial cells predominated over fibroblasts. While individual immunosuppressive cell populations (M2, MDSC, and Treg) showed no direct correlation with clinical outcomes, the collective abundance of M2 and MDSC was significantly associated with reduced metastasis-free survival (MFS, p = 0.0244) and recurrence-free survival (RFS, p = 0.0040). Notably, closer spatial proximity between M2 macrophages and immunosuppressive cells (p = 0.0248) or Ki-67+ cells (p = 0.0321) correlated with decreased MFS, suggesting the formation of an M2-centric immunosuppressive and pro-tumor hub. In vivo, co-injection of M2 macrophages with 143B cells significantly enhanced pulmonary metastasis (p = 0.0140). Luminex analysis identified M2-derived MIP-1α (CCL3) as a candidate chemokine driving OS cell metastatic potential. Conclusions: This study provides a high-resolution map of the OS TME, highlighting the prognostic significance of M2 and immunosuppressive cell interactions in driving metastasis, potentially through MIP-1α signaling. These findings establish a foundation for developing targeted immunotherapies to improve outcomes in metastatic OS. Full article
Show Figures

Figure 1

14 pages, 2157 KB  
Review
Refining the Role of Tumor-Associated Macrophages in Oral Squamous Cell Carcinoma
by Kiyofumi Takabatake, Piao Tianyan, Takuma Arashima, Anqi Chang, Hotaka Kawai, Htoo Shwe Eain, Yamin Soe, Zin Zin Min, Masae Fujii, Keisuke Nakano and Hitoshi Nagatsuka
Cancers 2025, 17(17), 2770; https://doi.org/10.3390/cancers17172770 - 25 Aug 2025
Viewed by 753
Abstract
In the tumor microenvironment, various immune and stromal cells, such as fibroblasts and vascular endothelial cells, contribute to tumor growth and progression by interacting with cancer cells. Tumor-associated macrophages (TAMs) have attracted attention as major players in the tumor microenvironment. The origin of [...] Read more.
In the tumor microenvironment, various immune and stromal cells, such as fibroblasts and vascular endothelial cells, contribute to tumor growth and progression by interacting with cancer cells. Tumor-associated macrophages (TAMs) have attracted attention as major players in the tumor microenvironment. The origin of TAMs is believed to be the infiltration of monocytes derived from bone marrow progenitor cells into tumor tissues and their differentiation into macrophages, whereas tissue-resident macrophages derived from yolk sacs have recently been reported. TAMs infiltrating tumor tissues act in a tumor-promoting manner through immunosuppression, angiogenesis, and the promotion of cancer cell invasion. Reflecting the nature of TAMs, increased TAM invasion and TAM-specific gene expression in tumor tissues may be the new biomarkers for cancer. Moreover, new therapeutic strategies targeting TAMs, such as transformation into immunostimulatory macrophages, suppression of TAM infiltration, and promotion of phagocytosis, are being investigated, and many clinical trials are underway. As the origin and function of TAMs are further elucidated, TAM-targeted therapy is expected to become a new option for the immunotherapy of various cancers, including oral cancers. Full article
(This article belongs to the Section Cancer Pathophysiology)
Show Figures

Figure 1

39 pages, 1435 KB  
Review
Extracellular Vesicles in Osteogenesis: A Comprehensive Review of Mechanisms and Therapeutic Potential for Bone Regeneration
by Sreyee Biswas, Prakash Gangadaran, Chandrajeet Dhara, Shreya Ghosh, Soumya Deep Phadikar, Akash Chakraborty, Atharva Anand Mahajan, Ranit Mondal, Debdeep Chattopadhyay, Trisha Banerjee, Anuvab Dey, Subhrojyoti Ghosh, Anand Krishnan, Byeong-Cheol Ahn and Ramya Lakshmi Rajendran
Curr. Issues Mol. Biol. 2025, 47(8), 675; https://doi.org/10.3390/cimb47080675 - 21 Aug 2025
Viewed by 1600
Abstract
Extracellular vesicles (EVs) are nanoscale, membrane-bound particles secreted by diverse cell types and act as pivotal mediators of intercellular communication during bone regeneration. These vesicles transport bioactive cargo including proteins, lipids, mRNAs, and microRNAs that modulate osteogenesis, angiogenesis, and immune responses within the [...] Read more.
Extracellular vesicles (EVs) are nanoscale, membrane-bound particles secreted by diverse cell types and act as pivotal mediators of intercellular communication during bone regeneration. These vesicles transport bioactive cargo including proteins, lipids, mRNAs, and microRNAs that modulate osteogenesis, angiogenesis, and immune responses within the bone microenvironment. EVs originating from mesenchymal stem cells, osteoblasts, endothelial cells, and macrophages have demonstrated substantial potential to promote bone formation, inhibit bone resorption, and enhance vascularization. This review examines the biogenesis, classification, and cellular uptake mechanisms of EVs, focusing on their roles in osteogenesis and their therapeutic applications in fracture healing, osteoporosis, and bone tissue engineering. Despite their promise, significant challenges remain, including the need for standardization, scalable production, and assessment of long-term safety to enable clinical translation of EV-based therapies. Here, we provide a comprehensive overview of EV biology, elucidate the molecular mechanisms of EVs in bone regeneration, and discuss innovative strategies to optimize their therapeutic efficacy, highlighting their potential as next-generation orthobiologics. Full article
Show Figures

Graphical abstract

21 pages, 1727 KB  
Review
Immune Evasion in Head and Neck Squamous Cell Carcinoma: Roles of Cancer-Associated Fibroblasts, Immune Checkpoints, and TP53 Mutations in the Tumor Microenvironment
by Chung-Che Tsai, Yi-Chiung Hsu, Tin-Yi Chu, Po-Chih Hsu and Chan-Yen Kuo
Cancers 2025, 17(15), 2590; https://doi.org/10.3390/cancers17152590 - 7 Aug 2025
Viewed by 1307
Abstract
Head and neck squamous cell carcinoma (HNSCC) is a highly aggressive malignancy characterized by complex interactions within the tumor microenvironment (TME) that facilitate immune evasion and tumor progression. The TME consists of diverse cellular components, including cancer-associated fibroblasts, immune and endothelial cells, and [...] Read more.
Head and neck squamous cell carcinoma (HNSCC) is a highly aggressive malignancy characterized by complex interactions within the tumor microenvironment (TME) that facilitate immune evasion and tumor progression. The TME consists of diverse cellular components, including cancer-associated fibroblasts, immune and endothelial cells, and extracellular matrix elements, that collectively modulate tumor growth, metastasis, and resistance to therapy. Immune evasion in HNSCC is orchestrated through multiple mechanisms, including the suppression of cytotoxic T lymphocytes, recruitment of immunosuppressive cells, such as regulatory T and myeloid-derived suppressor cells, and upregulation of immune checkpoint molecules (e.g., PD-1/PD-L1 and CTLA-4). Natural killer (NK) cells, which play a crucial role in anti-tumor immunity, are often dysfunctional within the HNSCC TME due to inhibitory signaling and metabolic constraints. Additionally, endothelial cells contribute to tumor angiogenesis and immune suppression, further exacerbating disease progression. Recent advancements in immunotherapy, particularly immune checkpoint inhibitors and NK cell-based strategies, have shown promise in restoring anti-tumor immunity. Moreover, TP53 mutations, frequently observed in HNSCC, influence tumor behavior and therapeutic responses, highlighting the need for personalized treatment approaches. This review provides a comprehensive analysis of the molecular and cellular mechanisms governing immune evasion in HNSCC with a focus on novel therapeutic strategies aimed at improving patient outcomes. Full article
(This article belongs to the Special Issue Oral Cancer: Prevention and Early Detection (2nd Edition))
Show Figures

Figure 1

13 pages, 513 KB  
Review
Alternatives Integrating Omics Approaches for the Advancement of Human Skin Models: A Focus on Metagenomics, Metatranscriptomics, and Metaproteomics
by Estibaliz Fernández-Carro, Sophia Letsiou, Stella Tsironi, Dimitrios Chaniotis, Jesús Ciriza and Apostolos Beloukas
Microorganisms 2025, 13(8), 1771; https://doi.org/10.3390/microorganisms13081771 - 29 Jul 2025
Viewed by 843
Abstract
The human skin microbiota, a complex community of bacterial, fungal, and viral organisms, plays a crucial role in maintaining skin homeostasis and regulating host-pathogen interactions. Dysbiosis within this microbial ecosystem has been implicated in various dermatological conditions, including acne vulgaris, psoriasis, seborrheic dermatitis, [...] Read more.
The human skin microbiota, a complex community of bacterial, fungal, and viral organisms, plays a crucial role in maintaining skin homeostasis and regulating host-pathogen interactions. Dysbiosis within this microbial ecosystem has been implicated in various dermatological conditions, including acne vulgaris, psoriasis, seborrheic dermatitis, and atopic dermatitis. This review, for the first time, provides recent advancements in all four layers of omic technologies—metagenomics, metatranscriptomics, metaproteomics, and metabolomics—offering comprehensive insights into microbial diversity, in the context of functional skin modeling. Thus, this review explores the application of these omic tools to in vitro skin models, providing an integrated framework for understanding the molecular mechanisms underlying skin–microbiota interactions in both healthy and pathological contexts. We highlight the importance of developing advanced in vitro skin models, including the integration of immune components and endothelial cells, to accurately replicate the cutaneous microenvironment. Moreover, we discuss the potential of these models to identify novel therapeutic targets, enabling the design of personalized treatments aimed at restoring microbial balance, reinforcing the skin barrier, and modulating inflammation. As the field progresses, the incorporation of multi-omic approaches into skin-microbiome research will be pivotal in unraveling the complex interactions between host and microbiota, ultimately advancing therapeutic strategies for skin-related diseases. Full article
(This article belongs to the Section Microbiomes)
Show Figures

Figure 1

Back to TopTop