Sign in to use this feature.

Years

Between: -

Subjects

remove_circle_outline
remove_circle_outline
remove_circle_outline
remove_circle_outline
remove_circle_outline
remove_circle_outline
remove_circle_outline

Journals

Article Types

Countries / Regions

Search Results (53)

Search Parameters:
Keywords = ebselen

Order results
Result details
Results per page
Select all
Export citation of selected articles as:
17 pages, 3434 KB  
Article
Ebselen Suppresses Breast Cancer Tumorigenesis by Inhibiting YTHDF1-Mediated c-Fos Expression
by Arathy Vasukutty, Poshan Yugal Bhattarai and Hong Seok Choi
Int. J. Mol. Sci. 2025, 26(19), 9416; https://doi.org/10.3390/ijms26199416 - 26 Sep 2025
Viewed by 461
Abstract
YTHDF1, an N6-methyladenosine (m6A)-binding protein, plays a key role in breast cancer progression, yet its therapeutic targeting remains underexplored. In this study, we investigated the anticancer effects of the novel YTHDF1 inhibitor ebselen in breast cancer cells. Ebselen treatment reduced cell [...] Read more.
YTHDF1, an N6-methyladenosine (m6A)-binding protein, plays a key role in breast cancer progression, yet its therapeutic targeting remains underexplored. In this study, we investigated the anticancer effects of the novel YTHDF1 inhibitor ebselen in breast cancer cells. Ebselen treatment reduced cell viability in a dose-dependent manner and induced apoptosis, as demonstrated by Annexin V staining, Sub-G1 accumulation, and DNA fragmentation. Consistently, ebselen increased reactive oxygen species (ROS) production and impaired autophagy induction. Mechanistically, ebselen impaired YTHDF1-mediated stabilization and translation of FOS mRNA, leading to decreased c-Fos expression. In addition, ebselen suppressed anchorage-independent growth in vitro and significantly reduced tumor growth in an orthotopic mouse model. These findings highlight YTHDF1 as a promising therapeutic target and support ebselen as a potential small-molecule inhibitor for breast cancer treatment. Full article
(This article belongs to the Special Issue Ongoing Anticancer Agents)
Show Figures

Figure 1

17 pages, 3785 KB  
Article
Peroxisome Proliferator-Activated Receptor Family of Lipid-Activated Nuclear Receptors Alpha Silencing Promotes Oxidative Stress and Hypertrophic Phenotype in Rat Cardiac Cells
by Marzia Bianchi, Nadia Panera, Sara Petrillo, Nicolò Cicolani, Cristiano De Stefanis, Marco Scarsella, Domenico Ciavardelli, Fiorella Piemonte, Anna Alisi and Anna Pastore
Antioxidants 2025, 14(9), 1059; https://doi.org/10.3390/antiox14091059 - 28 Aug 2025
Viewed by 695
Abstract
The peroxisome proliferator-activated receptor family of lipid-activated nuclear receptors (PPARs) plays a critical role in the regulation of cellular lipid metabolism. In cardiac muscle, PPARα is highly expressed and regulates genes involved in fatty acid oxidation, but its activity is downregulated in hypertrophic [...] Read more.
The peroxisome proliferator-activated receptor family of lipid-activated nuclear receptors (PPARs) plays a critical role in the regulation of cellular lipid metabolism. In cardiac muscle, PPARα is highly expressed and regulates genes involved in fatty acid oxidation, but its activity is downregulated in hypertrophic hearts; however, the consequences of chronic PPARα deficiency on the cardiac contractile apparatus remain unclear. This study aimed to investigate the PPARα role in hypertrophic phenotype and to evaluate the potential effects of the antioxidant Ebselen (Ebs) treatment on changes associated with PPARα depletion. We thus generated an in vitro model of cardiac hypertrophy by stable silencing of the PPARA gene in H9c2 rat cardiomyoblasts. We observed that PPARα silencing induces a hypertrophic phenotype, characterized by increased NPPB and decreased FBXO32 expression, mitochondrial dysregulation, impaired lipid metabolism, oxidative stress, and ferroptosis-related alterations. Epigenetically, H3K27ac levels increased while H3K27me3 decreased. Moreover, miR-34a, miR-132, and miR-331 were downregulated, implicating a miRNA-mediated mechanism in PPARα-linked cardiac hypertrophy. Treatment with Ebs, a redox-active compound with inhibitory effects on ferroptosis and epigenetics, reversed hypertrophic phenotype and restored miRNA levels. In conclusion, we found that PPARα depletion promotes oxidative stress and hypertrophic phenotype and that Ebs may act as a potential therapeutic agent. Full article
Show Figures

Figure 1

22 pages, 912 KB  
Review
Botulinum Neurotoxins as Two-Faced Janus Proteins
by Silvia Chimienti, Maria Di Spirito, Filippo Molinari, Orr Rozov, Florigio Lista, Raffaele D’Amelio, Simonetta Salemi and Silvia Fillo
Biomedicines 2025, 13(2), 411; https://doi.org/10.3390/biomedicines13020411 - 8 Feb 2025
Cited by 1 | Viewed by 3056
Abstract
Botulinum neurotoxins are synthetized by anaerobic, spore-forming bacteria that inhibit acetylcholine release at the level of the neuromuscular and autonomic cholinergic junctions, thus inducing a series of symptoms, the most relevant of which is flaccid paralysis. At least seven serotypes and over 40 [...] Read more.
Botulinum neurotoxins are synthetized by anaerobic, spore-forming bacteria that inhibit acetylcholine release at the level of the neuromuscular and autonomic cholinergic junctions, thus inducing a series of symptoms, the most relevant of which is flaccid paralysis. At least seven serotypes and over 40 subtypes are known, and they are among the most poisonous natural substances. There are different forms of botulism according to the route of contamination, but the clinical manifestation of descending symmetric flaccid paralysis is consistent, regardless of the route of contamination. It is very severe and potentially lethal. The induced paralysis lasts as long as the toxin is active, with variable length, according to the serotype of the toxin. This transient activity, as well as the precise mechanism of action, are the basis for the rationale behind use of the toxin in therapy for several clinical conditions, particularly, spastic conditions, as well as chronic migraine and axillary hyperhidrosis. The toxin has also been approved for the reduction in facial wrinkles; all these clinical applications, coupled with the toxin’s risks, have earned botulinum the title of a two-faced Janus protein. No approved vaccines are currently available, andthe only approved antidotes are the human specific intravenous immunoglobulins for infant botulism and the heptavalent equine immunoglobulins/(F(ab’)2 for adults. Nanobodies, which show great promise, may penetrate neuronal cells to inactivate the toxin within the cytoplasm, and Ebselen, a non-toxic, economic, small-molecule inhibitor, has the characteristic of inhibiting the toxin irrespective of the serotype. Full article
(This article belongs to the Section Immunology and Immunotherapy)
Show Figures

Figure 1

13 pages, 5377 KB  
Article
Development of a Biosafety Level 1 Cellular Assay for Identifying Small-Molecule Antivirals Targeting the Main Protease of SARS-CoV-2: Evaluation of Cellular Activity of GC376, Boceprevir, Carmofur, Ebselen, and Selenoneine
by Yasunori Fukumoto, Noriyuki Suzuki, Reina Hara, Yu-ki Tanaka and Yasumitsu Ogra
Int. J. Mol. Sci. 2024, 25(11), 5767; https://doi.org/10.3390/ijms25115767 - 25 May 2024
Cited by 2 | Viewed by 1906
Abstract
While research has identified several inhibitors of the main protease (Mpro) of SARS-CoV-2, a significant portion of these compounds exhibit reduced activity in the presence of reducing agents, raising concerns about their effectiveness in vivo. Furthermore, the conventional biosafety level 3 (BSL-3) for [...] Read more.
While research has identified several inhibitors of the main protease (Mpro) of SARS-CoV-2, a significant portion of these compounds exhibit reduced activity in the presence of reducing agents, raising concerns about their effectiveness in vivo. Furthermore, the conventional biosafety level 3 (BSL-3) for cellular assays using viral particles poses a limitation for the widespread evaluation of Mpro inhibitor efficacy in a cell-based assay. Here, we established a BSL-1 compatible cellular assay to evaluate the in vivo potential of Mpro inhibitors. This assay utilizes mammalian cells expressing a tagged Mpro construct containing N-terminal glutathione S-transferase (GST) and C-terminal hemagglutinin (HA) tags and monitors Mpro autodigestion. Using this method, GC376 and boceprevir effectively inhibited Mpro autodigestion, suggesting their potential in vivo activity. Conversely, carmofur and ebselen did not exhibit significant inhibitory effects in this assay. We further investigated the inhibitory potential of selenoneine on Mpro using this approach. Computational analyses of binding energies suggest that noncovalent interactions play a critical role in facilitating the covalent modification of the C145 residue, leading to Mpro inhibition. Our method is straightforward, cost-effective, and readily applicable in standard laboratories, making it accessible to researchers with varying levels of expertise in infectious diseases. Full article
(This article belongs to the Special Issue COVID-19: Advances in Pathophysiology and Therapeutics)
Show Figures

Figure 1

25 pages, 6618 KB  
Article
Exploring Antiviral Drugs on Monolayer Black Phosphorene: Atomistic Theory and Explainable Machine Learning-Assisted Platform
by Slimane Laref, Fouzi Harrou, Ying Sun, Xin Gao and Takashi Gojobori
Int. J. Mol. Sci. 2024, 25(9), 4897; https://doi.org/10.3390/ijms25094897 - 30 Apr 2024
Cited by 2 | Viewed by 1595
Abstract
Favipiravir (FP) and ebselen (EB) belong to a diverse class of antiviral drugs known for their significant efficacy in treating various viral infections. Utilizing molecular dynamics (MD) simulations, machine learning, and van der Waals density functional theory, we accurately elucidate the binding properties [...] Read more.
Favipiravir (FP) and ebselen (EB) belong to a diverse class of antiviral drugs known for their significant efficacy in treating various viral infections. Utilizing molecular dynamics (MD) simulations, machine learning, and van der Waals density functional theory, we accurately elucidate the binding properties of these antiviral drugs on a phosphorene single-layer. To further investigate these characteristics, this study employs four distinct machine learning models—Random Forest, Gradient Boosting, XGBoost, and CatBoost. The Hamiltonian of antiviral molecules within a monolayer of phosphorene is appropriately trained. The key aspect of utilizing machine learning (ML) in drug design revolves around training models that are efficient and precise in approximating density functional theory (DFT). Furthermore, the study employs SHAP (SHapley Additive exPlanations) to elucidate model predictions, providing insights into the contribution of each feature. To explore the interaction characteristics and thermodynamic properties of the hybrid drug, we employ molecular dynamics and DFT calculations in a vacuum interface. Our findings suggest that this functionalized 2D complex exhibits robust thermostability, indicating its potential as an effective and enabled entity. The observed variations in free energy at different surface charges and temperatures suggest the adsorption potential of FP and EB molecules from the surrounding environment. Full article
Show Figures

Figure 1

17 pages, 2600 KB  
Article
N-3-Methylbutyl-benzisoselenazol-3(2H)-one Exerts Antifungal Activity In Vitro and in a Mouse Model of Vulvovaginal Candidiasis
by Xiuyi Liang, Agata J. Pacuła-Miszewska, Richa Vartak, Milankumar Prajapati, Haiyan Zheng, Caifeng Zhao, Ganming Mao, Ketankumar Patel, Natalya U. Fedosova, Jacek Ścianowski and Blase Billack
Curr. Issues Mol. Biol. 2024, 46(3), 2480-2496; https://doi.org/10.3390/cimb46030157 - 14 Mar 2024
Cited by 2 | Viewed by 2006
Abstract
In the present work, we evaluated the antifungal activities of two novel ebselen analogs, N-allyl-benzisoselenazol-3(2H)-one (N-allyl-bs) and N-3-methylbutylbenzisoselenazol-3(2H)-one (N-3mb-bs). Colorimetric and turbidity assays were performed to determine the minimum inhibitory concentration (MIC) of these compounds in S1 [...] Read more.
In the present work, we evaluated the antifungal activities of two novel ebselen analogs, N-allyl-benzisoselenazol-3(2H)-one (N-allyl-bs) and N-3-methylbutylbenzisoselenazol-3(2H)-one (N-3mb-bs). Colorimetric and turbidity assays were performed to determine the minimum inhibitory concentration (MIC) of these compounds in S1 (fluconazole-sensitive) and S2 (fluconazole-resistant) strains of C. albicans. N-3mb-bs was more active than the N-allyl-bs compound. It is noteworthy that the concentration of N-3mb-bs observed to inhibit fungal growth by 50% (18.2 µM) was similar to the concentration observed to inhibit the activity of the yeast plasma membrane H+-ATPase (Pma1p) by 50% (19.6 µM). We next implemented a mouse model of vulvovaginal candidiasis (VVC) using the S1 strain and examined the mouse and yeast proteins present in the vaginal lavage fluid using proteomics. The yeast proteins detected were predominately glycolytic enzymes or virulence factors associated with C. albicans while the mouse proteins present in the lavage fluid included eosinophil peroxidase, desmocollin-1, and gasdermin-A. We then utilized the N-3mb-bs compound (12.5 mg/kg) in the mouse VVC model and observed that it significantly reduced the vaginal fungal burden, histopathological changes in vagina tissue, and expression of myeloperoxidase (MPO). All in all, the present work has identified a potentially promising drug candidate for VVC treatment. Full article
(This article belongs to the Section Molecular Microbiology)
Show Figures

Graphical abstract

54 pages, 15641 KB  
Review
Novel Therapeutic Hybrid Systems Using Hydrogels and Nanotechnology: A Focus on Nanoemulgels for the Treatment of Skin Diseases
by Kamil Sghier, Maja Mur, Francisco Veiga, Ana Cláudia Paiva-Santos and Patrícia C. Pires
Gels 2024, 10(1), 45; https://doi.org/10.3390/gels10010045 - 6 Jan 2024
Cited by 20 | Viewed by 6468
Abstract
Topical and transdermal drug delivery are advantageous administration routes, especially when treating diseases and conditions with a skin etiology. Nevertheless, conventional dosage forms often lead to low therapeutic efficacy, safety issues, and patient noncompliance. To tackle these issues, novel topical and transdermal platforms [...] Read more.
Topical and transdermal drug delivery are advantageous administration routes, especially when treating diseases and conditions with a skin etiology. Nevertheless, conventional dosage forms often lead to low therapeutic efficacy, safety issues, and patient noncompliance. To tackle these issues, novel topical and transdermal platforms involving nanotechnology have been developed. This review focuses on the latest advances regarding the development of nanoemulgels for skin application, encapsulating a wide variety of molecules, including already marketed drugs (miconazole, ketoconazole, fusidic acid, imiquimod, meloxicam), repurposed marketed drugs (atorvastatin, omeprazole, leflunomide), natural-derived compounds (eucalyptol, naringenin, thymoquinone, curcumin, chrysin, brucine, capsaicin), and other synthetic molecules (ebselen, tocotrienols, retinyl palmitate), for wound healing, skin and skin appendage infections, skin inflammatory diseases, skin cancer, neuropathy, or anti-aging purposes. Developed formulations revealed adequate droplet size, PDI, viscosity, spreadability, pH, stability, drug release, and drug permeation and/or retention capacity, having more advantageous characteristics than current marketed formulations. In vitro and/or in vivo studies established the safety and efficacy of the developed formulations, confirming their therapeutic potential, and making them promising platforms for the replacement of current therapies, or as possible adjuvant treatments, which might someday effectively reach the market to help fight highly incident skin or systemic diseases and conditions. Full article
(This article belongs to the Special Issue Design of Polymeric Hydrogels Biomaterials)
Show Figures

Graphical abstract

22 pages, 5024 KB  
Article
Carnosic Acid Shows Higher Neuroprotective Efficiency than Edaravone or Ebselen in In Vitro Models of Neuronal Cell Damage
by Danuta Jantas, Piotr Warszyński and Władysław Lasoń
Molecules 2024, 29(1), 119; https://doi.org/10.3390/molecules29010119 - 24 Dec 2023
Cited by 7 | Viewed by 2889
Abstract
This study compared the neuroprotective efficacy of three antioxidants—the plant-derived carnosic acid (CA), and two synthetic free radical scavengers: edaravone (ED) and ebselen (EB)—in in vitro models of neuronal cell damage. Results showed that CA protected mouse primary neuronal cell cultures against hydrogen [...] Read more.
This study compared the neuroprotective efficacy of three antioxidants—the plant-derived carnosic acid (CA), and two synthetic free radical scavengers: edaravone (ED) and ebselen (EB)—in in vitro models of neuronal cell damage. Results showed that CA protected mouse primary neuronal cell cultures against hydrogen peroxide-induced damage more efficiently than ED or EB. The neuroprotective effects of CA were associated with attenuation of reactive oxygen species level and increased mitochondrial membrane potential but not with a reduction in caspase-3 activity. None of the tested substances was protective against glutamate or oxygen-glucose deprivation-evoked neuronal cell damage, and EB even increased the detrimental effects of these insults. Further experiments using the human neuroblastoma SH-SY5Y cells showed that CA but not ED or EB attenuated the cell damage induced by hydrogen peroxide and that the composition of culture medium is the critical factor in evaluating neuroprotective effects in this model. Our data indicate that the neuroprotective potential of CA, ED, and EB may be revealed in vitro only under specific conditions, with their rather narrow micromolar concentrations, relevant cellular model, type of toxic agent, and exposure time. Nevertheless, of the three compounds tested, CA displayed the most consistent neuroprotective effects. Full article
Show Figures

Graphical abstract

13 pages, 3603 KB  
Article
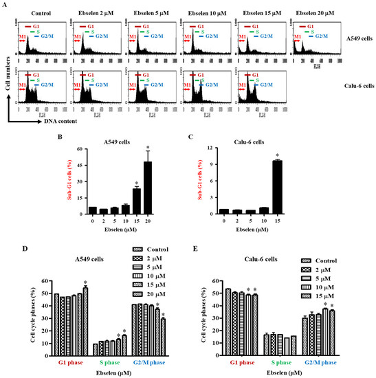
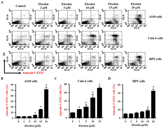
Ebselen Inhibits the Growth of Lung Cancer Cells via Cell Cycle Arrest and Cell Death Accompanied by Glutathione Depletion
by Woo Hyun Park
Molecules 2023, 28(18), 6472; https://doi.org/10.3390/molecules28186472 - 6 Sep 2023
Cited by 12 | Viewed by 2494
Abstract
Ebselen is a glutathione (GSH) peroxidase (GPx) mimic originally developed to reduce reactive oxygen species (ROS). However, little is known about its cytotoxicological effects on lung cells. Therefore, this study aimed to investigate the effects of Ebselen on the cell growth and cell [...] Read more.
Ebselen is a glutathione (GSH) peroxidase (GPx) mimic originally developed to reduce reactive oxygen species (ROS). However, little is known about its cytotoxicological effects on lung cells. Therefore, this study aimed to investigate the effects of Ebselen on the cell growth and cell death of A549 lung cancer cells, Calu-6 lung cancer cells, and primary normal human pulmonary fibroblast (HPF) cells in relation to redox status. The results showed that Ebselen inhibited the growth of A549, Calu-6, and HPF cells with IC50 values of approximately 12.5 μM, 10 μM, and 20 μM, respectively, at 24 h. After exposure to 15 μM Ebselen, the proportions of annexin V-positive cells were approximately 25%, 65%, and 10% in A549, Calu-6, and HPF cells, respectively. In addition, Ebselen induced arrest at the S phase of the cell cycle in A549 cells and induced G2/M phase arrest in Calu-6 cells. Treatment with Ebselen induced mitochondrial membrane potential (MMP; ΔΨm) loss in A549 and Calu-6 cells. Z-VAD, a pan-caspase inhibitor, did not decrease the number of annexin V-positive cells in Ebselen-treated A549 and Calu-6 cells. Intracellular ROS levels were not significantly changed in the Ebselen-treated cancer cells at 24 h, but GSH depletion was efficiently induced in these cells. Z-VAD did not affect ROS levels or GSH depletion in Ebselen-treated A549 or Ebselen-treated Calu-6 cells. In conclusion, Ebselen inhibited the growth of lung cancer and normal fibroblast cells and induced cell cycle arrest and cell death in lung cancer cells with GSH depletion. Full article
Show Figures

Figure 1

12 pages, 2716 KB  
Article
Spray-Dried Inhalable Microparticles Combining Remdesivir and Ebselen against SARS-CoV-2 Infection
by Tushar Saha, Shubhra Sinha, Rhodri Harfoot, Miguel E. Quiñones-Mateu and Shyamal C. Das
Pharmaceutics 2023, 15(9), 2229; https://doi.org/10.3390/pharmaceutics15092229 - 29 Aug 2023
Cited by 11 | Viewed by 2712
Abstract
There is a continuous effort to develop efficient treatments for coronavirus disease 2019 (COVID-19) and other viral respiratory diseases. Among the different strategies, inhaled treatment is considered one of the most logical and efficient approaches to treating COVID-19, as the causative “SARS-CoV-2 virus [...] Read more.
There is a continuous effort to develop efficient treatments for coronavirus disease 2019 (COVID-19) and other viral respiratory diseases. Among the different strategies, inhaled treatment is considered one of the most logical and efficient approaches to treating COVID-19, as the causative “SARS-CoV-2 virus RNA” predominantly infects the respiratory tract. COVID-19 treatments initially relied on repurposed drugs, with a few additional strategies developed during the last two years, and all of them are based on monotherapy. However, drug combinations have been found to be more effective than monotherapy in other viral diseases such as HIV, influenza, and hepatitis C virus. In the case of SARS-CoV-2 infection, in vitro studies have shown synergistic antiviral activity combining remdesivir with ebselen, an organoselenium compound. Therefore, these drug combinations could ensure better therapeutic outcomes than the individual agents. In this study, we developed a dry powder formulation containing remdesivir and ebselen using a spray-drying technique and used L-leucine as an aerosolization enhancer. The prepared dry powders were spherical and crystalline, with a mean particle size between 1 and 3 µm, indicating their suitability for inhalation. The emitted dose (ED) and fine particle fraction (FPF) of remdesivir- and ebselen-containing dry powders were ~80% and ~57% when prepared without L-leucine. The ED as well as the FPF significantly increased with values of >86% and >67%, respectively, when L-leucine was incorporated. More importantly, the single and combinational dry powder of remdesivir and ebselen showed minimal cytotoxicity (CC50 > 100 μM) in Calu-3 cells, retaining their anti-SARS-CoV-2 properties (EC50 2.77 to 18.64 μM). In summary, we developed an inhalable dry powder combination of remdesivir and ebselen using a spray-drying technique. The spray-dried inhalable microparticles retained their limited cytotoxicity and specific antiviral properties. Future in vivo studies are needed to verify the potential use of these remdesivir/ebselen combinational spray-dried inhalable microparticles to block the SARS-CoV-2 replication in the respiratory tract. Full article
(This article belongs to the Special Issue Development and Evaluation of Inhalable Dry Powder Formulations)
Show Figures

Graphical abstract

17 pages, 1447 KB  
Article
High-Throughput Screening of the Repurposing Hub Library to Identify Drugs with Novel Inhibitory Activity against Candida albicans and Candida auris Biofilms
by Olabayo H. Ajetunmobi, Gina Wall, Bruna Vidal Bonifacio, Lucero A. Martinez Delgado, Ashok K. Chaturvedi, Laura K. Najvar, Floyd L. Wormley, Hoja P. Patterson, Nathan P. Wiederhold, Thomas F. Patterson and Jose L. Lopez-Ribot
J. Fungi 2023, 9(9), 879; https://doi.org/10.3390/jof9090879 - 27 Aug 2023
Cited by 8 | Viewed by 3170
Abstract
Candidiasis is one of the most frequent nosocomial infections affecting an increasing number of at-risk patients. Candida albicans remains the most frequent causative agent of candidiasis, but, in the last decade, C. auris has emerged as a formidable multi-drug-resistant pathogen. Both species are [...] Read more.
Candidiasis is one of the most frequent nosocomial infections affecting an increasing number of at-risk patients. Candida albicans remains the most frequent causative agent of candidiasis, but, in the last decade, C. auris has emerged as a formidable multi-drug-resistant pathogen. Both species are fully capable of forming biofilms, which contribute to resistance, increasing the urgency for new effective antifungal therapies. Repurposing existing drugs could significantly accelerate the development of novel therapies against candidiasis. Here, we have screened the Repurposing Hub library from the Broad Institute, containing over 6000 compounds, in search for inhibitors of C. albicans and C. auris biofilm formation. The primary screen identified 57 initial hits against C. albicans and 33 against C. auris. Confirmatory concentration-dependent assays were used to validate the activity of the initial hits and, at the same time, establish their anti-biofilm potency. Based on these results, ebselen, temsirolimus, and compound BAY 11-7082 emerged as the leading repositionable compounds. Subsequent experiments established their spectrum of antifungal activity against yeasts and filamentous fungi. In addition, their in vivo activity was examined in the murine models of hematogenously disseminated C. albicans and C. auris infections. Although promising, further in vitro and in vivo studies are needed to confirm their potential use for the therapy of candidiasis and possibly other fungal infections. Full article
(This article belongs to the Special Issue Fungal Biofilms, 2nd Edition)
Show Figures

Figure 1

16 pages, 3023 KB  
Article
Ebselen and Diphenyl Diselenide Inhibit SARS-CoV-2 Replication at Non-Toxic Concentrations to Human Cell Lines
by Guilherme Wildner, Amanda Resende Tucci, Alessandro de Souza Prestes, Talise Muller, Alice dos Santos Rosa, Nathalia Roberto R. Borba, Vivian Neuza Ferreira, João Batista Teixeira Rocha, Milene Dias Miranda and Nilda Vargas Barbosa
Vaccines 2023, 11(7), 1222; https://doi.org/10.3390/vaccines11071222 - 10 Jul 2023
Cited by 6 | Viewed by 2675
Abstract
The novel severe acute respiratory syndrome coronavirus 2 (SARS-CoV-2) was the causative agent of the COVID-19 pandemic, a global public health problem. Despite the numerous studies for drug repurposing, there are only two FDA-approved antiviral agents (Remdesivir and Nirmatrelvir) for non-hospitalized patients with [...] Read more.
The novel severe acute respiratory syndrome coronavirus 2 (SARS-CoV-2) was the causative agent of the COVID-19 pandemic, a global public health problem. Despite the numerous studies for drug repurposing, there are only two FDA-approved antiviral agents (Remdesivir and Nirmatrelvir) for non-hospitalized patients with mild-to-moderate COVID-19 symptoms. Consequently, it is pivotal to search for new molecules with anti-SARS-CoV-2 activity and to study their effects in the human immune system. Ebselen (Eb) is an organoselenium compound that is safe for humans and has antioxidant, anti-inflammatory, and antimicrobial properties. Diphenyl diselenide ((PhSe)2) shares several pharmacological properties with Eb and is of low toxicity to mammals. Herein, we investigated Eb and (PhSe)2 anti-SARS-CoV-2 activity in a human pneumocytes cell model (Calu-3) and analyzed their toxic effects on human peripheral blood mononuclear cells (PBMCs). Both compounds significantly inhibited the SARS-CoV-2 replication in Calu-3 cells. The EC50 values for Eb and (PhSe)2 after 24 h post-infection (hpi) were 3.8 µM and 3.9 µM, respectively, and after 48 hpi were 2.6 µM and 3.4 µM. These concentrations are safe for non-infected cells, since the CC50 values found for Eb and (PhSe)2 on Calu-3 were greater than 200 µM. Importantly, the concentration rates tested on viral replication were not toxic to human PBMCs. Therefore, our findings reinforce the efficacy of Eb and demonstrate (PhSe)2 as a new candidate to be tested in future trials against SARS-CoV-2 infection/inflammation conditions. Full article
(This article belongs to the Special Issue Progress on Antiviral Drugs Research in Epidemics)
Show Figures

Figure 1

13 pages, 1578 KB  
Article
Antiproliferative Effect of Inorganic and Organic Selenium Compounds in Breast Cell Lines
by Nayara Souza da Costa, Luíza Siqueira Lima, Franciele Aparecida Mendes Oliveira, Maria Eduarda Andrade Galiciolli, Mariana Inocêncio Manzano, Quelen Iane Garlet, Ana Carolina Irioda and Cláudia Sirlene Oliveira
Biomedicines 2023, 11(5), 1346; https://doi.org/10.3390/biomedicines11051346 - 3 May 2023
Cited by 14 | Viewed by 2911
Abstract
Triple-negative breast cancer (TNBC) is an aggressive, fast-growing tumor that is more likely to spread to distant organs. Among women diagnosed with breast cancer, the prevalence of TNBC is 20%, and treatment is currently limited to chemotherapy. Selenium (Se), an essential micronutrient, has [...] Read more.
Triple-negative breast cancer (TNBC) is an aggressive, fast-growing tumor that is more likely to spread to distant organs. Among women diagnosed with breast cancer, the prevalence of TNBC is 20%, and treatment is currently limited to chemotherapy. Selenium (Se), an essential micronutrient, has been explored as an antiproliferative agent. Therefore, this study aimed to evaluate the effects of exposure to organic (selenomethionine, ebselen, and diphenyl diselenide) and inorganic (sodium selenate and sodium selenite) Se molecules in different breast cell lines. The compounds were tested at 1, 10, 50, and 100 μM for 48 h in the non-tumor breast cell line (MCF-10A) and TNBC derivatives cell lines (BT-549 and MDA-MB-231). The effects of Se on cell viability, apoptotic and necrotic processes, colony formation, and cell migration were analyzed. Exposure to selenomethionine and selenate did not alter the evaluated parameters. However, selenomethionine had the highest selectivity index (SI). The exposure to the highest doses of selenite, ebselen, and diphenyl diselenide resulted in antiproliferative and antimetastatic effects. Selenite had a high SI to the BT cell line; however, the SI of ebselen and diphenyl diselenide was low in both tumoral cell lines. In conclusion, the Se compounds had different effects on the breast cell lines, and additional tests are needed to reveal the antiproliferative effects of Se compounds. Full article
(This article belongs to the Special Issue Role of Trace Elements in Chemoprevention and Cancer Therapy 2.0)
Show Figures

Figure 1

24 pages, 6380 KB  
Article
Chemistry Related to the Catalytic Cycle of the Antioxidant Ebselen
by Kai N. Sands, Austin L. Burman, Esther Ansah-Asamoah and Thomas G. Back
Molecules 2023, 28(9), 3732; https://doi.org/10.3390/molecules28093732 - 26 Apr 2023
Cited by 10 | Viewed by 3517
Abstract
The antioxidant drug ebselen has been widely studied in both laboratories and in clinical trials. The catalytic mechanism by which it destroys hydrogen peroxide via reduction with glutathione or other thiols is complex and has been the subject of considerable debate. During reinvestigations [...] Read more.
The antioxidant drug ebselen has been widely studied in both laboratories and in clinical trials. The catalytic mechanism by which it destroys hydrogen peroxide via reduction with glutathione or other thiols is complex and has been the subject of considerable debate. During reinvestigations of several key steps, we found that the seleninamide that comprises the first oxidation product of ebselen underwent facile reversible methanolysis to an unstable seleninate ester and two dimeric products. In its reaction with benzyl alcohol, the seleninamide produced a benzyl ester that reacted readily by selenoxide elimination, with formation of benzaldehyde. Oxidation of ebselen seleninic acid did not afford a selenonium seleninate salt as previously observed with benzene seleninic acid, but instead generated a mixture of the seleninic and selenonic acids. Thiolysis of ebselen with benzyl thiol was faster than oxidation by ca. an order of magnitude and produced a stable selenenyl sulfide. When glutathione was employed, the product rapidly disproportionated to glutathione disulfide and ebselen diselenide. Oxidation of the S-benzyl selenenyl sulfide, or thiolysis of the seleninamide with benzyl thiol, afforded a transient thiolseleninate that also readily underwent selenoxide elimination. The S-benzyl derivative disproportionated readily when catalyzed by the simultaneous presence of both the thiol and triethylamine. The phenylthio analogue disproportionated when exposed to ambient or UV (360 nm) light by a proposed radical mechanism. These observations provide additional insight into several reactions and intermediates related to ebselen. Full article
(This article belongs to the Special Issue Advances in Selenium Catalysts and Antioxidants)
Show Figures

Figure 1

22 pages, 2169 KB  
Article
Synergy of Small Antiviral Molecules on a Black-Phosphorus Nanocarrier: Machine Learning and Quantum Chemical Simulation Insights
by Slimane Laref, Fouzi Harrou, Bin Wang, Ying Sun, Amel Laref, Taous-Meriem Laleg-Kirati, Takashi Gojobori and Xin Gao
Molecules 2023, 28(8), 3521; https://doi.org/10.3390/molecules28083521 - 17 Apr 2023
Cited by 4 | Viewed by 2450
Abstract
Favipiravir (FP) and Ebselen (EB) belong to a broad range of antiviral drugs that have shown active potential as medications against many viruses. Employing molecular dynamics simulations and machine learning (ML) combined with van der Waals density functional theory, we have uncovered the [...] Read more.
Favipiravir (FP) and Ebselen (EB) belong to a broad range of antiviral drugs that have shown active potential as medications against many viruses. Employing molecular dynamics simulations and machine learning (ML) combined with van der Waals density functional theory, we have uncovered the binding characteristics of these two antiviral drugs on a phosphorene nanocarrier. Herein, by using four different machine learning models (i.e., Bagged Trees, Gaussian Process Regression (GPR), Support Vector Regression (SVR), and Regression Trees (RT)), the Hamiltonian and the interaction energy of antiviral molecules in a phosphorene monolayer are trained in an appropriate way. However, training efficient and accurate models for approximating the density functional theory (DFT) is the final step in using ML to aid in the design of new drugs. To improve the prediction accuracy, the Bayesian optimization approach has been employed to optimize the GPR, SVR, RT, and BT models. Results revealed that the GPR model obtained superior prediction performance with an R2 of 0.9649, indicating that it can explain 96.49% of the data’s variability. Then, by means of DFT calculations, we examine the interaction characteristics and thermodynamic properties in a vacuum and a continuum solvent interface. These results illustrate that the hybrid drug is an enabled, functionalized 2D complex with vigorous thermostability. The change in Gibbs free energy at different surface charges and temperatures implies that the FP and EB molecules are allowed to adsorb from the gas phase onto the 2D monolayer at different pH conditions and high temperatures. The results reveal a valuable antiviral drug therapy loaded by 2D biomaterials that may possibly open a new way of auto-treating different diseases, such as SARS-CoV, in primary terms. Full article
(This article belongs to the Special Issue Recent Advances in Antiviral Drugs Discovery)
Show Figures

Figure 1

Back to TopTop