Due to scheduled maintenance work on our servers, there may be short service disruptions on this website between 11:00 and 12:00 CEST on March 28th.
Sign in to use this feature.

Years

Between: -

Subjects

remove_circle_outline
remove_circle_outline
remove_circle_outline
remove_circle_outline
remove_circle_outline
remove_circle_outline
remove_circle_outline
remove_circle_outline
remove_circle_outline

Journals

remove_circle_outline
remove_circle_outline
remove_circle_outline
remove_circle_outline
remove_circle_outline

Article Types

Countries / Regions

remove_circle_outline
remove_circle_outline
remove_circle_outline
remove_circle_outline
remove_circle_outline
remove_circle_outline

Search Results (629)

Search Parameters:
Keywords = differential evolution DE

Order results
Result details
Results per page
Select all
Export citation of selected articles as:
45 pages, 3443 KB  
Article
Novel Hybrid Nature-Inspired Metaheuristic Algorithm for Global and Engineering Design Optimization
by Hasan Kanaker, Osama Al Sayaydeh, Essam Alhroob, Nader Abdel Karim, Sami Smadi and Nurul Halimatul Asmak Ismail
Computers 2026, 15(4), 211; https://doi.org/10.3390/computers15040211 (registering DOI) - 27 Mar 2026
Abstract
Metaheuristic algorithms have become indispensable for solving high-dimensional, non-convex, and constrained optimization problems arising in science and engineering. However, no single method can simultaneously provide strong global exploration, accurate local exploitation, and robust performance across diverse problem classes. This paper proposes JADEFLO, a [...] Read more.
Metaheuristic algorithms have become indispensable for solving high-dimensional, non-convex, and constrained optimization problems arising in science and engineering. However, no single method can simultaneously provide strong global exploration, accurate local exploitation, and robust performance across diverse problem classes. This paper proposes JADEFLO, a new hybrid nature-inspired metaheuristic that couples Adaptive Differential Evolution with Optional External Archive (JADE) and Frilled Lizard Optimization (FLO) in a two-stage search framework. In the first stage, JADE drives global exploration using p-best mutation, an external archive, and adaptive control of the mutation factor and crossover rate to maintain population diversity. In the second stage, FLO performs intensive local refinement by mimicking the hunting and tree-climbing behaviors of frilled lizards through dedicated exploration and exploitation moves. The resulting algorithm has linear time complexity with respect to the population size, dimensionality, and number of iterations. JADEFLO is evaluated on the IEEE CEC 2022 single-objective benchmark suite (F1–F12) and three constrained engineering design problems (Pressure Vessel, tension/compression spring, and speed reducer), using 30 independent runs and comparisons against more than thirty state-of-the-art metaheuristics, including GA, PSO, DE variants, GWO, WOA, MFO, and FLO. The results show that JADEFLO attains the best overall rank on the CEC functions, delivers faster convergence and higher accuracy on most test cases, and matches or improves the best-known designs with markedly reduced variance. These findings indicate that JADEFLO is a promising general-purpose optimizer and a flexible foundation for future extensions to multi-objective and large-scale optimization. Full article
(This article belongs to the Special Issue Operations Research: Trends and Applications)
Show Figures

Figure 1

22 pages, 5921 KB  
Article
Streamflow Simulation Based on a Hybrid Morphometric–Satellite Methodological Framework
by Devis A. Pérez-Campo, Fernando Espejo and Santiago Zazo
Water 2026, 18(7), 786; https://doi.org/10.3390/w18070786 - 26 Mar 2026
Abstract
This research investigates the relationships between the parameters of the GR4J hydrological model and a set of morphometric descriptors, climatic indices, land-cover characteristics, and soil properties across the Caquetá River Basin (Colombia). Twelve limnimetric–limnographic gauges with consistent records for the period 2001–2022 were [...] Read more.
This research investigates the relationships between the parameters of the GR4J hydrological model and a set of morphometric descriptors, climatic indices, land-cover characteristics, and soil properties across the Caquetá River Basin (Colombia). Twelve limnimetric–limnographic gauges with consistent records for the period 2001–2022 were selected for model calibration and validation. The corresponding sub-watersheds were delineated and characterized in terms of geomorphometry, vegetation cover, and soil permeability. According to that, the morphometric assessment focused on estimating key geomorphometric parameters, while land-cover descriptions utilized NDVI data. Soil type identification was based on the average approximate permeability across each analyzed sub-watershed. Model calibration was performed using the Differential Evolution Markov Chain (DE-MC) algorithm with 8000 simulations, forced by CHIRPS satellite precipitation and ERA5 potential evaporation data. Relationships between GR4J parameters and watershed attributes were assessed using Spearman’s rank correlation and curve-fitting analyses. The results reveal strong and consistent relationships between GR4J parameters (X1–X4) and key morphometric variables, including basin perimeter, circularity ratio, main channel length, and channel slope. Coefficients of determination ranged from 0.80 to 0.98, highlighting the potential for parameter regionalization based on physiographic and environmental descriptors. Full article
Show Figures

Figure 1

31 pages, 2159 KB  
Article
Performance Evaluation of the Plant Growth Optimization Algorithm for Constrained Nonlinear Optimization
by Hugo Martínez Ángeles, Cesar Augusto Navarro Rubio, José Gabriel Ríos Moreno, Roberto Valentín Carrillo-Serrano, Saúl Obregón-Biosca, Sergio Miguel Delfín-Prieto and Mario Trejo Perea
Eng 2026, 7(3), 132; https://doi.org/10.3390/eng7030132 - 13 Mar 2026
Viewed by 238
Abstract
Constrained nonlinear optimization plays a fundamental role in engineering design due to the presence of irregular feasible regions and interacting nonlinear restrictions. This study evaluates the performance of the Plant Growth Optimization (PGO) algorithm in a constrained nonlinear benchmark problem. The algorithm was [...] Read more.
Constrained nonlinear optimization plays a fundamental role in engineering design due to the presence of irregular feasible regions and interacting nonlinear restrictions. This study evaluates the performance of the Plant Growth Optimization (PGO) algorithm in a constrained nonlinear benchmark problem. The algorithm was implemented in MATLAB® and assessed using a fixed external penalty formulation for constraint handling. Performance was analyzed through convergence dynamics, constraint evolution, dispersion across 20 independent runs, and computational efficiency. A comparative study was conducted against Particle Swarm Optimization (PSO), Genetic Algorithms (GA), and Differential Evolution (DE) under identical experimental conditions. Results show that PGO achieves stable convergence within 87 generations, consistently attaining a feasible solution near the constraint boundary with low dispersion across runs. Statistical validation using the Friedman test (χ2=32.45, p<0.001) confirmed significant performance differences among algorithms, while post-hoc Wilcoxon tests indicated comparable performance between PGO and DE and significant differences relative to PSO and GA. These findings demonstrate that PGO provides a balanced compromise between robustness, convergence stability, and computational efficiency, supporting its suitability for constrained nonlinear engineering optimization tasks. Full article
(This article belongs to the Special Issue Interdisciplinary Insights in Engineering Research 2026)
Show Figures

Figure 1

20 pages, 4771 KB  
Article
Evolutionary Optimization of U-Net Hyperparameters for Enhanced Semantic Segmentation in Remote Sensing Imagery
by Laritza Pérez-Enríquez, Saúl Zapotecas-Martínez, Leopoldo Altamirano-Robles, Raquel Díaz-Hernández and José de Jesús Velázquez Arreola
Earth 2026, 7(2), 34; https://doi.org/10.3390/earth7020034 - 27 Feb 2026
Viewed by 304
Abstract
Remote sensing-based Earth observation provides essential spatial data for analyzing and monitoring both natural and urban environments. Precise characterization of objects in these scenes is vital for environmental management, land-use planning, and monitoring global change. Semantic segmentation of remote sensing imagery (RSI) is [...] Read more.
Remote sensing-based Earth observation provides essential spatial data for analyzing and monitoring both natural and urban environments. Precise characterization of objects in these scenes is vital for environmental management, land-use planning, and monitoring global change. Semantic segmentation of remote sensing imagery (RSI) is a fundamental yet complex task due to significant variability in object shape, scale, and distribution, as well as the complexity of multiscale landscapes captured by advanced sensors. Convolutional neural networks, especially the U-Net architecture, have achieved notable success in segmentation tasks. However, their application in remote sensing is often impeded by persistent issues such as loss of spatial detail, substantial intra- and inter-class variability, and high sensitivity to hyperparameter settings. Manual tuning of hyperparameters is typically inefficient and error-prone, which highlights the importance of heuristic methods for automated optimization. Genetic Algorithms (GAs), Differential Evolution (DE), and Particle Swarm Optimization (PSO) are metaheuristics that provide systematic approaches for exploring large hyperparameter spaces. This study investigates an evolutionary framework for the automated optimization of four critical U-Net hyperparameters—learning rate, number of training epochs, optimizer, and loss function—using micro-evolutionary algorithms. Specifically, micro Genetic Algorithms (micro-GAs), micro Differential Evolution (micro-DE), and micro Particle Swarm Optimization (micro-PSO) are employed to efficiently explore the hyperparameter search space under reduced population settings. The experimental results demonstrate that the proposed micro-evolutionary optimization framework consistently enhances segmentation performance, achieving improvements in Mean Intersection over Union (MIoU) ranging from 3% to 35%, along with systematic gains in overall accuracy across different datasets and configurations. Full article
Show Figures

Figure 1

31 pages, 41513 KB  
Article
Dynamic Dehydration Characteristics of Macerals in Lignite During Drying and Their Effects on Pore–Fracture Evolution and Physico-Mechanical Properties
by Shuai Yan, Lijun Han, Jianwei Ren, Wenlong Dong and Gensheng Li
Fractal Fract. 2026, 10(3), 152; https://doi.org/10.3390/fractalfract10030152 - 26 Feb 2026
Viewed by 211
Abstract
Understanding the changes in physical and mechanical properties of lignite during dehydration is crucial for its sustainability in coal mining, exploitation of coalbed methane, and carbon dioxide sequestration. Through SEM and Computed Tomography (CT) scanning, combined with fractal theory, this study investigates dynamic [...] Read more.
Understanding the changes in physical and mechanical properties of lignite during dehydration is crucial for its sustainability in coal mining, exploitation of coalbed methane, and carbon dioxide sequestration. Through SEM and Computed Tomography (CT) scanning, combined with fractal theory, this study investigates dynamic dehydration characteristics of macerals in lignite during normal temperature drying (NTD), and their effects on pore–fracture development and physic–mechanical property evolution. The results show that the hard layers of lignite are mainly composed of ulminite (Ul), while the soft layers are primarily composed of fusinite (Fu), densinite (De), and Ul. Ul exhibits low dehydration efficiency but is prone to shrinkage and cracking heavily, whereas Fu has high dehydration efficiency and excellent thermal stability. The layered enrichment of macerals controls the development of the three-dimensional (3D) pore–fracture structures of lignite during NTD and leads to distinct cracking characteristics of fracture structures between hard and soft layers. Unlike soft layers, hard layers tend to form long, straight fracture structures with large apertures and exhibit extremely high fracture connectivity and fractal dimension (FD). In addition, the differential drying behavior of macerals causes the physical parameters of lignite such as moisture ratio (MR), drying rate (DR), and density (ρ) to show a dynamic evolution characteristic of “initial rapid decline (or increase) in the early stage–subsequent gradual decline (or increase) and stabilization in the later stage” during NTD. The unique pore–fracture structure controlled by macerals significantly alters the deformation resistance and failure mode of dehydrated lignite under uniaxial compression but has limited effect on its uniaxial compressive strength. Full article
(This article belongs to the Section Engineering)
Show Figures

Figure 1

16 pages, 1382 KB  
Article
Deep-Neural-Network-Based Optimal Design of Cylinder Structures Under Hydrostatic Pressure
by Sang-Hyun Park and Sung-Ju Park
Appl. Sci. 2026, 16(5), 2229; https://doi.org/10.3390/app16052229 - 26 Feb 2026
Viewed by 254
Abstract
The structural design of unstiffened cylindrical shells under external hydrostatic pressure is critical for the safety of marine structures, such as submarine hulls and pressure vessels. Accurately assessing nonlinear buckling and collapse failure modes traditionally requires computationally intensive Finite Element Analysis (FEA), which [...] Read more.
The structural design of unstiffened cylindrical shells under external hydrostatic pressure is critical for the safety of marine structures, such as submarine hulls and pressure vessels. Accurately assessing nonlinear buckling and collapse failure modes traditionally requires computationally intensive Finite Element Analysis (FEA), which creates a bottleneck in iterative design optimization. To address this, our research leverages a robust Deep Neural Network (DNN) model specifically trained and validated for AL-6061 aluminum alloy cylinders. This predictive model, focusing on unstiffened cylindrical shells within a valid domain (2L/D15 and 20D/t150), integrates a high-speed surrogate model with a Differential Evolution (DE) algorithm. This predictive model was trained on a large-scale dataset of 46,060 points generated through FEA simulations and rigorously validated against 28 physical experimental data points. Building upon this foundation, the present study implements a novel optimization framework that integrates the pre-trained DNN as a high-speed surrogate model with a Differential Evolution (DE) algorithm for global optimization. The primary objective is to minimize structural weight while strictly satisfying collapse strength requirements. Additionally, a grid search component is incorporated to provide designers with multiple feasible design candidates almost instantaneously. Validation against independent FEA results confirms high fidelity, with error rates of less than 2%. This methodology transforms the design cycle from days to mere minutes, establishing a reusable digital asset that significantly enhances efficiency and structural safety in marine engineering. Full article
(This article belongs to the Section Marine Science and Engineering)
Show Figures

Figure 1

21 pages, 1214 KB  
Article
Bayesian vs. Evolutionary Optimization for Cryptocurrency Perpetual Trading: The Role of Parameter Space Topology
by Petar Zhivkov and Juri Kandilarov
Mathematics 2026, 14(5), 761; https://doi.org/10.3390/math14050761 - 25 Feb 2026
Viewed by 752
Abstract
Hyperparameter optimization for cryptocurrency trading strategies encounters distinct challenges owing to continuous operation, volatility rates 3–4 times higher than equity indices, and price dynamics influenced by market sentiment. Bayesian optimization (Tree-Structured Parzen Estimator, TPE) and evolutionary algorithms (Differential Evolution, DE) are great for [...] Read more.
Hyperparameter optimization for cryptocurrency trading strategies encounters distinct challenges owing to continuous operation, volatility rates 3–4 times higher than equity indices, and price dynamics influenced by market sentiment. Bayesian optimization (Tree-Structured Parzen Estimator, TPE) and evolutionary algorithms (Differential Evolution, DE) are great for machine learning, but there are not many systematic comparisons for trading cryptocurrencies. This research evaluates Random Sampling, TPE, and DE through 36 factorial experiments, comprising 3 trading strategies (3, 4, and 5 hyperparameters) × 3 optimizers × 4 cryptocurrency pairs (BTC/USDT, ETH/USDT, INJ/USDT, SOL/USDT), resulting in 14,400 backtesting trials with walk-forward validation. TPE won 75% of strategy–asset pairs (9 of 12), reaching 90% of optimal performance within 13–17% of trial budgets. We find strategy-specific optimizer compatibility: mean-reversion strategies show DE underperformance independent of topology (−1% to −8%), whereas trend-following strategies show consistent DE competitiveness across assets (+13% to +37%). Most notably, for the same strategy, parameter space topology differs significantly between assets (trend following: 4.6% viable on BTC to 82% on ETH = 17.8×; mean reversion: 10.8% on ETH to 92% on SOL = 8.5×), indicating that topology results from strategy–asset interaction rather than intrinsic properties. Complete testing failures and widespread severe overfitting point to regime non-stationarity as a fundamental problem. Among the contributions are: (1) evidence shows that topological effects are dominated by optimizer–strategy compatibility (DE fails on mean-reversion strategies even in 92% viable spaces, but succeeds on trend-following strategies regardless of topology, spanning 13.6–82% viable spaces); (2) this is the first systematic Bayesian versus evolutionary comparison across 4 cryptocurrency assets; (3) parameter space topology emerges from strategy–asset interaction, varying up to 17.8-fold; and (4) single-period backtests inadequately identify parameter instability. Full article
Show Figures

Figure 1

18 pages, 2029 KB  
Article
Strategy-Enhanced Differential Evolution for Suppressing Wide-Range Angular Measurement Errors in Differential Wavefront Sensing
by Yang Li, Changkang Fu, Hongming Zhang, Hongyang Guo, Ligan Luo, Zhiqiang Zhao, Mengyang Zhao, Ruihong Gao, Qiang Wang, Chen Wang, Caiwen Ma, Dong He and Yongmei Huang
Appl. Sci. 2026, 16(4), 2064; https://doi.org/10.3390/app16042064 - 19 Feb 2026
Viewed by 270
Abstract
Differential wavefront sensing (DWS) is widely adopted for high-precision angular detection in interferometric systems, yet its measurement range is constrained by the nonlinear implicit phase–angle relationship. This paper proposes a strategy-enhanced differential evolution algorithm, termed Bi-inheritance and Tournament-Selection-based Differential Evolution (BiTsDE), to suppress [...] Read more.
Differential wavefront sensing (DWS) is widely adopted for high-precision angular detection in interferometric systems, yet its measurement range is constrained by the nonlinear implicit phase–angle relationship. This paper proposes a strategy-enhanced differential evolution algorithm, termed Bi-inheritance and Tournament-Selection-based Differential Evolution (BiTsDE), to suppress nonlinear angular errors. The method introduces fitness-guided inheritance of mutation and crossover factors and tournament-based elite parent selection, enabling adaptive balance between global exploration and local exploitation. Unlike conventional DE variants that mainly tune control parameters, BiTsDE optimizes the evolutionary search strategy, enhancing early-stage diversity and late-stage convergence stability. Simulations demonstrate angular resolution better than 0.06 nrad within ±1 mrad. Experiments show that up to 600 μrad, BiTsDE reduces demodulation error by 99.9% compared with linear DWS, achieving 17.9 nrad precision and 42% faster convergence. These results validate BiTsDE as an effective solution for nonlinear error suppression in DWS-based high-precision optical metrology, particularly for space-based gravitational wave detection. Full article
(This article belongs to the Section Optics and Lasers)
Show Figures

Figure 1

16 pages, 1673 KB  
Article
Differential Evolution-Based Optimization of Hybrid PV–Wind Energy Using Reanalysis Data
by Tecil Jinu Puzhimel and George Pappas
Appl. Sci. 2026, 16(4), 2054; https://doi.org/10.3390/app16042054 - 19 Feb 2026
Viewed by 281
Abstract
Hybrid photovoltaic (PV) systems augmented by wind-induced energy contributions can improve energy reliability under variable atmospheric conditions. However, their performance remains highly sensitive to site-specific weather patterns, panel orientation, and system parameter selection. This study presents a computational optimization framework based on Differential [...] Read more.
Hybrid photovoltaic (PV) systems augmented by wind-induced energy contributions can improve energy reliability under variable atmospheric conditions. However, their performance remains highly sensitive to site-specific weather patterns, panel orientation, and system parameter selection. This study presents a computational optimization framework based on Differential Evolution (DE) to enhance the combined energy output of a hybrid PV–wind system using high-resolution reanalysis data. Hourly solar irradiance from NASA POWER and near-surface wind components from ERA5 were processed through a unified data ingestion and preprocessing pipeline supporting GRIB and NetCDF formats to evaluate seasonal and annual energy production. The optimization jointly adjusted PV tilt angle, effective PV area scaling, and a wind energy scaling parameter to maximize total energy yield. Case studies for San Antonio (TX), Denver (CO), and Albuquerque (NM) demonstrate seasonal energy gains of 36–57% and annual improvements of 36.9–56.2% relative to baseline fixed-parameter configurations. The results indicate that evolutionary optimization combined with reanalysis-driven energy modeling provides a robust and scalable approach for improving hybrid renewable energy performance across diverse climatic regions. Full article
(This article belongs to the Special Issue AI Technologies Applied to Energy Systems and Smart Grids)
Show Figures

Figure 1

24 pages, 28367 KB  
Article
Hybrid Offline–Online Configuration Planning Approach for Continuum Robots Based on Real-Time Shape Estimation
by Hexiang Yuan, Zhibo Jing, Yibo He, Jianda Han and Juanjuan Zhang
Sensors 2026, 26(4), 1129; https://doi.org/10.3390/s26041129 - 10 Feb 2026
Viewed by 299
Abstract
Continuum robots possess highly flexible backbones, enabling remarkable adaptability and dexterity for motion in confined environments. However, this flexibility also introduces significant nonlinearities and uncertainties, making motion planning under physical constraints particularly challenging. To address this, a hybrid offline–online configuration planning framework is [...] Read more.
Continuum robots possess highly flexible backbones, enabling remarkable adaptability and dexterity for motion in confined environments. However, this flexibility also introduces significant nonlinearities and uncertainties, making motion planning under physical constraints particularly challenging. To address this, a hybrid offline–online configuration planning framework is proposed in this work. Specifically, the configuration planning problem is formulated as a nonlinear optimization task that considers collision avoidance and structural constraints. A co-evolutionary strategy is incorporated into the differential evolution (DE) algorithm to decompose the target high-dimensional optimization problem. Then, an unscented Kalman filter (UKF)-based strategy is presented for real-time shape estimation using tip pose feedback for safe distance monitoring. Based on this shape feedback, an online configuration refiner is designed to locally adjust the preplanned configurations, thus leveraging the global perspective of the offline planning configuration to steer the continuum manipulator through constrained spaces. Validation and comparative experiments demonstrate the effectiveness of the proposed method, as well as its enhanced motion smoothness and safe motion performance in real-world environments. Full article
(This article belongs to the Special Issue Applied Robotics in Mechatronics and Automation)
Show Figures

Figure 1

28 pages, 4527 KB  
Article
Enhanced Adaptive QPSO-Enabled Game-Theoretic Model Predictive Control for AUV Pursuit–Evasion Under Velocity Constraints
by Duan Gao, Mingzhi Chen and Yunhao Zhang
J. Mar. Sci. Eng. 2026, 14(3), 318; https://doi.org/10.3390/jmse14030318 - 6 Feb 2026
Viewed by 313
Abstract
Pursuit–evasion involves coupled, antagonistic decision-making and is prone to local-optimal behaviors when solved online under nonlinear dynamics and constraints. This study investigates a dual-AUV pursuit–evasion problem in ocean-current environments by integrating game theory with model predictive control (MPC). We formulated a game-theoretic MPC [...] Read more.
Pursuit–evasion involves coupled, antagonistic decision-making and is prone to local-optimal behaviors when solved online under nonlinear dynamics and constraints. This study investigates a dual-AUV pursuit–evasion problem in ocean-current environments by integrating game theory with model predictive control (MPC). We formulated a game-theoretic MPC scheme that optimizes pursuit and evasion actions over a finite receding horizon, producing Nash-like responses. To solve the resulting nonconvex and multi-modal optimization problems reliably, we developed an Enhanced Adaptive Quantum Particle Swarm Optimization (EA-QPSO) method that incorporates chaos-based initialization and adaptive diversity-aware exploration with stagnation-escape perturbations. EA-QPSO is benchmarked against representative solvers, including fmincon, Differential Evolution (DE), and the Marine Predator Algorithm (MPA). Extensive 2D and 3D simulations demonstrate that EA-QPSO mitigates local-optimum trapping and yields more effective closed-loop behaviors, achieving longer escaping trajectories and more persistent pursuit until capture under the game formulation. In 3D scenarios, EA-QPSO better preserves high-speed motion while coordinating agile angular-rate adjustments, outperforming competing methods that exhibit premature deceleration or degraded maneuvering. These results validate the proposed framework for computing reliable competitive strategies in constrained underwater pursuit–evasion games. Full article
Show Figures

Figure 1

22 pages, 858 KB  
Article
A Hybrid Optimization Algorithm for Enhancing Transportation and Logistics Scheduling in IoT-Enabled Supply Chains
by Alaa Abdalqahar Jihad, Ahmed Subhi Abdalkafor, Esam Taha Yassen and Omar A. Aldhaibani
Sensors 2026, 26(3), 932; https://doi.org/10.3390/s26030932 - 1 Feb 2026
Viewed by 500
Abstract
IoT-integrated supply chains play an important role in managing the movement of products and distribution, which relies on the processing of real-time data gathered using sensors and IoT-connected vehicles to make informed decisions that reduce logistical expenses. However, the optimization of transportation and [...] Read more.
IoT-integrated supply chains play an important role in managing the movement of products and distribution, which relies on the processing of real-time data gathered using sensors and IoT-connected vehicles to make informed decisions that reduce logistical expenses. However, the optimization of transportation and logistics scheduling is still one of the most difficult tasks, which requires balancing demand and vehicle capacity, as well as delivery time in varying circumstances. This research assesses the performance capabilities and utility of four optimization algorithms, differential evolution (DE), a genetic algorithm (GA), simulated annealing (SA), and prism refraction search (PRS), which are applicable in IoT-integrated logistical processes. Notably, on the basis of the unique characteristics possessed by the four algorithms, a combination approach referred to as Bidirectional PRS-SA Optimization (Bi-PRS-SA) was formulated. This method ideally exploits the strengths of global and local searches within the search space. Furthermore, the research aims to discuss the proposed conceptual framework for integrating the proposed strategy into an overall IoT framework that would initiate dynamic supply chain management through the adaptation of the proposed strategy. Results show that the proposed strategy is better than the existing strategies of DE, GAs, SA, and PRS in terms of an overall range of 15–25%. Statistical validation via the Wilcoxon signed-rank test confirms these improvements are significant (p < 0.05). The findings suggest that the Bi-PRS-SA framework offers a robust and scalable solution for real-time logistics management in IoT-enabled environments. Full article
(This article belongs to the Special Issue Next-Generation IoT Ecosystems: Methods, Challenges and Prospects)
Show Figures

Figure 1

26 pages, 4710 KB  
Article
Research on Dynamic Electricity Price Game Modeling and Digital Control Mechanism for Photovoltaic-Electric Vehicle Collaborative System
by Zixiu Qin, Hai Wei, Xiaoning Deng, Yi Zhang and Xuecheng Wang
World Electr. Veh. J. 2026, 17(2), 72; https://doi.org/10.3390/wevj17020072 - 31 Jan 2026
Viewed by 383
Abstract
Electric vehicles (EVs) and renewable energy generation are widely regarded as key drivers of low-carbon transformation in the transportation and energy sectors due to their emission reduction potential and environmental benefits. However, the inherent intermittency and volatility of photovoltaic (PV) power, coupled with [...] Read more.
Electric vehicles (EVs) and renewable energy generation are widely regarded as key drivers of low-carbon transformation in the transportation and energy sectors due to their emission reduction potential and environmental benefits. However, the inherent intermittency and volatility of photovoltaic (PV) power, coupled with increasingly stochastic and disorderly EV charging demand, pose significant challenges to grid stability and local renewable energy utilization. To address these issues, this paper proposes a dynamic pricing optimization approach based on a Stackelberg game framework, in which the PV charging station operator acts as the leader and EV users as followers. Unlike conventional models, the proposed framework explicitly incorporates user psychological expectations and response deviations through a three-stage “dead-zone-linear-saturation” responsiveness structure, thereby capturing the uncertainty and partial rationality of EV charging behavior. The upper-level objective seeks to maximize operator profit and enhance PV self-consumption, while the lower-level objective minimizes user energy cost under price-responsive charging decisions. The bilevel optimization problem is solved via a differential evolution (DE) algorithm combined with YALMIP + CPLEX. Simulation results for a regional PV-EV charging station show that the proposed strategy increases PV self-consumption to about 90.5% and shifts the load peak from 18:00–20:00 to 10:00–15:00, effectively aligning charging demand with PV output. Compared with both flat and standard time-of-use (TOU) tariffs, the dynamic pricing scheme yields higher operator profit (about 7% improvement over flat pricing) while keeping total user energy expenditure essentially unchanged. In addition, the cumulative carbon reduction cost over the operating cycle is reduced by approximately 4.1% relative to flat pricing and 1.9% relative to TOU pricing, demonstrating simultaneous economic and environmental benefits of the proposed game-based dynamic pricing framework. Full article
(This article belongs to the Section Energy Supply and Sustainability)
Show Figures

Figure 1

35 pages, 8270 KB  
Article
Multi-Strategy Variable Secretary Bird Optimization Algorithm (MSVSBOA) for Global Optimization and UAV 3D Path Planning
by Amir Seyyedabbasi
Symmetry 2026, 18(2), 273; https://doi.org/10.3390/sym18020273 - 31 Jan 2026
Cited by 1 | Viewed by 383
Abstract
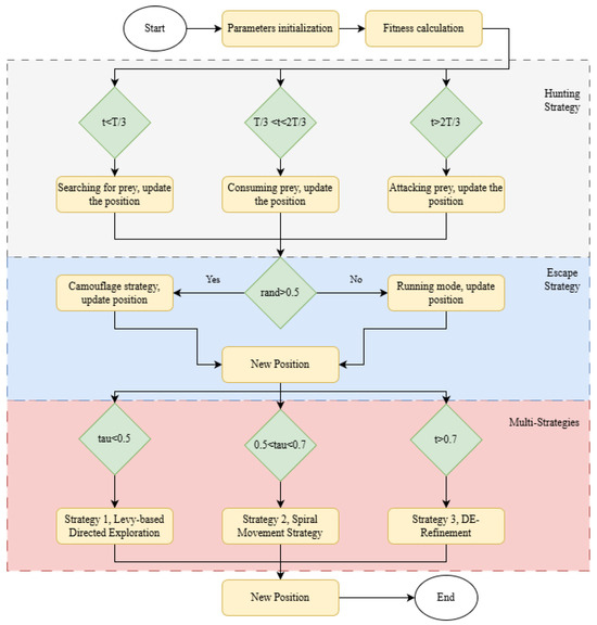
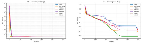
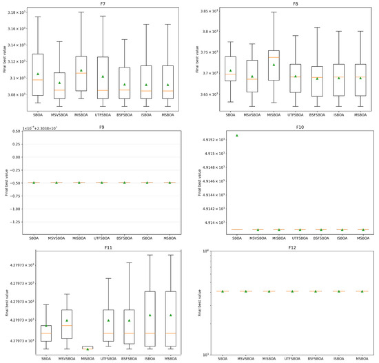
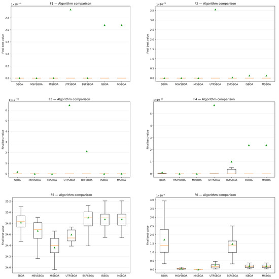
In this study, an enhanced variant of the Secretary Bird Optimization Algorithm (SBOA), named MSVSBOA, is proposed to address the limitations of the SBOA in global optimization and UAV 3D path-planning. The proposed MSVSBOA integrates three complementary strategies to achieve a balanced exploration [...] Read more.
In this study, an enhanced variant of the Secretary Bird Optimization Algorithm (SBOA), named MSVSBOA, is proposed to address the limitations of the SBOA in global optimization and UAV 3D path-planning. The proposed MSVSBOA integrates three complementary strategies to achieve a balanced exploration and exploitation trade-off. First, a Levy-based Directed Exploration mechanism is introduced to enrich the global search capability and prevent premature convergence. Second, a spiral movement mechanism is incorporated to strengthen the local exploitation behavior and improve convergence accuracy. Third, a Differential Evolution-inspired refinement strategy (DE-Refinement) is employed to accelerate fine-grained exploitation during the later stages of optimization. The performance of the MSVSBOA is extensively evaluated on the CEC 2014 and CEC 2022 benchmark suites. Experimental results demonstrate that the MSVSBOA achieves superior accuracy, faster convergence, and improved robustness compared to the SBOA and other multi-strategy variants. Furthermore, the MSVSBOA is applied to a challenging UAV 3D path planning problem, where it successfully generates safe, smooth, and collision-free trajectories while outperforming competing algorithms. These findings confirm the effectiveness of the proposed MSVSBOA for both global optimization problems and real-world UAV applications. Full article
Show Figures

Figure 1

29 pages, 3654 KB  
Article
Input Variable Effects on TBM Penetration Rate: Parametric and Machine Learning Models
by Halil Karahan and Devrim Alkaya
Appl. Sci. 2026, 16(3), 1301; https://doi.org/10.3390/app16031301 - 27 Jan 2026
Viewed by 564
Abstract
In this study, linear and nonlinear parametric models (M1–M6) were jointly evaluated alongside machine learning (ML)-based approaches to achieve reliable and interpretable prediction of the penetration rate (ROP) of tunnel boring machines (TBMs). The analyses incorporate key geomechanical and structural variables, including the [...] Read more.
In this study, linear and nonlinear parametric models (M1–M6) were jointly evaluated alongside machine learning (ML)-based approaches to achieve reliable and interpretable prediction of the penetration rate (ROP) of tunnel boring machines (TBMs). The analyses incorporate key geomechanical and structural variables, including the brittleness index (BI), uniaxial compressive strength (UCS), mean spacing of weakness planes (DPW), the angle between the tunnel axis and weakness planes (α), and Brazilian tensile strength (BTS). The coefficients of the parametric models were optimized using the Differential Evolution (DE) algorithm. Variable effects were systematically examined through Jacobian-based elasticity analysis under both original and standardized data scenarios. The results indicate that the M6 model, which explicitly incorporates interaction terms, delivers superior predictive accuracy and a more balanced, physically meaningful representation of variable contributions compared to widely used parametric formulations reported in the literature. While the dominant influence of BI and UCS on ROP is consistently preserved across all models, the indirect contributions of variables such as DPW and BTS are more clearly revealed in M6 owing to its interaction-based structure. Model performance improves systematically with increasing complexity, with the coefficient of determination (R2) rising from 0.62 for M1 to 0.69 for M6. Relative to the linear model, M6 achieves a 9.07% reduction in RMSE and a 10.48% increase in R2, while providing additional improvements of 2.47% in RMSE and 2.37% in R2 compared with the closest competing model. ML-based variable importance analyses are largely consistent with the parametric findings, highlighting BI and α in tree-based models, and UCS and α in SVM and GAM frameworks. Notably, the GAM exhibits the highest predictive performance under both data scenarios. Overall, the integrated use of parametric and ML approaches establishes a robust hybrid modeling framework that enables highly accurate and engineering-interpretable prediction of TBM penetration rate. Full article
(This article belongs to the Special Issue Rock Mechanics in Geotechnical and Tunnel Engineering)
Show Figures

Figure 1

Back to TopTop