Sign in to use this feature.

Years

Between: -

Subjects

remove_circle_outline
remove_circle_outline
remove_circle_outline
remove_circle_outline

Journals

Article Types

Countries / Regions

Search Results (11)

Search Parameters:
Keywords = diapause related protein

Order results
Result details
Results per page
Select all
Export citation of selected articles as:
18 pages, 4093 KB  
Article
The Effects of Artificial Diets on the Expression of Molecular Marker Genes Related to Honey Bee Health
by Olga Frunze, Hyunjee Kim, Jeong-Hyeon Lee and Hyung-Wook Kwon
Int. J. Mol. Sci. 2024, 25(8), 4271; https://doi.org/10.3390/ijms25084271 - 12 Apr 2024
Cited by 4 | Viewed by 2758
Abstract
Honey bees are commonly used to study metabolic processes, yet the molecular mechanisms underlying nutrient transformation, particularly proteins and their effects on development, health, and diseases, still evoke varying opinions among researchers. To address this gap, we investigated the digestibility and transformation of [...] Read more.
Honey bees are commonly used to study metabolic processes, yet the molecular mechanisms underlying nutrient transformation, particularly proteins and their effects on development, health, and diseases, still evoke varying opinions among researchers. To address this gap, we investigated the digestibility and transformation of water-soluble proteins from four artificial diets in long-lived honey bee populations (Apis mellifera ligustica), alongside their impact on metabolism and DWV relative expression ratio, using transcriptomic and protein quantification methods. Diet 2, characterized by its high protein content and digestibility, was selected for further analysis from the other studied diets. Subsequently, machine learning was employed to identify six diet-related molecular markers: SOD1, Trxr1, defensin2, JHAMT, TOR1, and vg. The expression levels of these markers were found to resemble those of honey bees who were fed with Diet 2 and bee bread, renowned as the best natural food. Notably, honey bees exhibiting chalkbrood symptoms (Control-N) responded differently to the diet, underscoring the unique nutritional effects on health-deficient bees. Additionally, we proposed a molecular model to elucidate the transition of long-lived honey bees from diapause to development, induced by nutrition. These findings carry implications for nutritional research and beekeeping, underscoring the vital role of honey bees in agriculture. Full article
(This article belongs to the Section Molecular Genetics and Genomics)
Show Figures

Figure 1

15 pages, 3349 KB  
Article
Cathepsin L Contributes to Reproductive Diapause by Regulating Lipid Storage and Survival of Coccinella septempunctata (Linnaeus)
by Junjie Chen, Penghui Guo, Yuyan Li, Weiwei He, Wanbin Chen, Zhongjian Shen, Maosen Zhang, Jianjun Mao and Lisheng Zhang
Int. J. Mol. Sci. 2023, 24(1), 611; https://doi.org/10.3390/ijms24010611 - 29 Dec 2022
Cited by 19 | Viewed by 3131
Abstract
Cathepsin L protease, which belongs to the papain-like cysteine proteases family, is an important player in many physiological and pathological processes. However, little was known about the role of cathepsin L in ladybird beetles (Coccinella septempuctata Linnaeus) during diapause. Here, we analyzed [...] Read more.
Cathepsin L protease, which belongs to the papain-like cysteine proteases family, is an important player in many physiological and pathological processes. However, little was known about the role of cathepsin L in ladybird beetles (Coccinella septempuctata Linnaeus) during diapause. Here, we analyzed the characteristics of cathepsin L (CsCatL) in the females of C. septempunctata and its role during the diapause of the ladybeetle. CsCatL was cloned and identified from beetle specimens by rapid amplification of cDNA-ends (RACE). The cDNA sequence of CsCatL was 971 bp in length, including an 843 bp open reading frame encoding a protein of 280 amino acids. It was identified as the cathepsin L group by phylogenetic analysis. Knockdown of CsCatL by RNA interference led to decreased expression levels of fatty acid synthase 2 (fas 2) genes and suppressed lipid accumulation. Furthermore, silencing the CsCatL gene distinctly reduced diapause-related features and the survival of female C. spetempunctata under diapause-inducing conditions. The results suggested that the CsCatL gene was involved in fatty acid biosynthesis and played a crucial role in the survival of adult C. septempunctata during the diapause preparation stage. Full article
(This article belongs to the Section Molecular Biology)
Show Figures

Figure 1

23 pages, 5620 KB  
Article
Integrative Proteomic and Phosphoproteomic Analyses Revealed Complex Mechanisms Underlying Reproductive Diapause in Bombus terrestris Queens
by Yan Liu, Ruijuan Wang, Long Su, Shan Zhao, Xiaoyan Dai, Hao Chen, Guang’an Wu, Hao Zhou, Li Zheng and Yifan Zhai
Insects 2022, 13(10), 862; https://doi.org/10.3390/insects13100862 - 23 Sep 2022
Cited by 7 | Viewed by 2854
Abstract
Reproductive diapause is an overwintering strategy for Bombus terrestris, which is an important pollinator for agricultural production. However, the precise mechanisms underlying reproductive diapause in bumblebees remain largely unclear. Here, a combination analysis of proteomics and phosphoproteomics was used to reveal the [...] Read more.
Reproductive diapause is an overwintering strategy for Bombus terrestris, which is an important pollinator for agricultural production. However, the precise mechanisms underlying reproductive diapause in bumblebees remain largely unclear. Here, a combination analysis of proteomics and phosphoproteomics was used to reveal the mechanisms that occur during and after diapause in three different phases: diapause (D), postdiapause (PD), and founder postdiapause (FPD). In total, 4655 proteins and 10,600 phosphorylation sites of 3339 proteins were identified. Diapause termination and reactivation from D to the PD stage were characterized by the upregulation of proteins associated with ribosome assembly and biogenesis, transcription, and translation regulation in combination with the upregulation of phosphoproteins related to neural signal transmission, hormone biosynthesis and secretion, and energy-related metabolism. Moreover, the reproductive program was fully activated from PD to the FPD stage, as indicated by the upregulation of proteins related to fat digestion and absorption, the biosynthesis of unsaturated fatty acids, fatty acid elongation, protein processing in the endoplasmic reticulum, and the upregulation of energy-related metabolism at the phosphoproteome level. We also predicted a kinase–substrate interaction network and constructed protein–protein networks of proteomic and phosphoproteomic data. These results will help to elucidate the mechanisms underlying the regulation of diapause in B. terrestris for year-round mass breeding. Full article
(This article belongs to the Section Insect Physiology, Reproduction and Development)
Show Figures

Figure 1

14 pages, 2797 KB  
Article
Transcriptional Dynamics Induced by Diapause Hormone in the Silkworm, Bombyx mori
by Lijuan Chen, Zhongjie Zhang, Kai Chen, Ye Yu, Bo Hu, Hongsheng Song and Xiaojing Liu
Biology 2022, 11(9), 1313; https://doi.org/10.3390/biology11091313 - 4 Sep 2022
Cited by 11 | Viewed by 3573
Abstract
Diapause is a form of dormancy that organisms use to adapt to extreme environments by exhibiting developmental arrest. In the silkworm, Bombyx mori, diapause is thought to be elicited by diapause hormone (DH) signaling, which consists of interactions between DH and the [...] Read more.
Diapause is a form of dormancy that organisms use to adapt to extreme environments by exhibiting developmental arrest. In the silkworm, Bombyx mori, diapause is thought to be elicited by diapause hormone (DH) signaling, which consists of interactions between DH and the DH receptor (DHR). However, the steps downstream of the DH signaling pathway are largely unknown. In the present study, we directly injected synthesized DH into the female pupae of a multivoltine, non-diapausing strain at 36 h after pupation. We found that the mRNA level of DHR declined at 4 h and recovered at 12 h after the injection of DH. Thus, we sequenced the transcriptome of the ovaries at 4 h and 12 h after the injection of DH. We identified 60 and 221 differentially expressed genes at 4 h and 12 h after the injection, respectively. All DEGs were identified, relating to 20E-related genes, JH-related genes, cellular detoxification, ribosomal proteins, lipid metabolism, and epigenetic modifications. Eleven genes were selected from the above categories to verify the transcriptome data. The qRT-PCR and RNA-Seq expression patterns of the genes were consistent, which indicated the authenticity and reliability of the transcriptome data. This study dramatically expands upon our knowledge of gene expression variation at the early phase of DH release. Full article
(This article belongs to the Special Issue Molecular Mechanisms of Insects Metamorphosis and Sex Determination)
Show Figures

Figure 1

15 pages, 2902 KB  
Article
YTHDF3 Is Involved in the Diapause Process of Bivoltine Bombyx mori Strains by Regulating the Expression of Cyp307a1 and Cyp18a1 Genes in the Ecdysone Synthesis Pathway
by Yanhua Chen, Bingyan Fan, Ayinuer Yasen, Juan Zhu, Meixian Wang and Xingjia Shen
Biomolecules 2022, 12(8), 1127; https://doi.org/10.3390/biom12081127 - 17 Aug 2022
Cited by 11 | Viewed by 2463
Abstract
The variable diapause features of bivoltine silkworm (Bombyx mori) strains regulated by environmental signals in the embryonic stage are closely related to epigenetics. Previously, we showed that the expression of YTHDF3 is significantly different in the pupae of the bivoltine silkworm [...] Read more.
The variable diapause features of bivoltine silkworm (Bombyx mori) strains regulated by environmental signals in the embryonic stage are closely related to epigenetics. Previously, we showed that the expression of YTHDF3 is significantly different in the pupae of the bivoltine silkworm Qiufeng developed from eggs incubated at a normal temperature (QFHT, diapause egg producer) compared to those from eggs incubated at a low temperature (QFLT, nondiapause egg producer), indicating that the expression of diapause-associated genes is regulated by the m6A modification level. However, how YTHDF3 regulates the expression of diapause-related genes remains unclear. In this study, we observed that the knockdown of B. mori YTHDF3 resulted in delayed embryo development, while the overexpression of YTHDF3 resulted in the transformation of nondiapause-destined eggs into a mixture of diapause and nondiapause eggs. Further studies showed that YTHDF3, as a reading protein, can recognize the m6A site of Cyp307a1 and Cyp18a1 genes in the ecdysone synthesis pathway (ESP), and the overexpression of YTHDF3 affects the diapause traits of the silkworm by decreasing the stabilities of mRNAs of Cyp307a1 and Cyp18a1 and inhibiting their translation. The above results demonstrate that m6A modification mediates YTHDF3 to affect the expression levels of its target genes, Cyp307a1 and Cyp18a1, in the ESP to regulate diapause in bivoltine B. mori. This is the first report of the m6A methylation regulation mechanism in diapause in B. mori and provides new experimental data for clarifying the diapause regulation network. Full article
(This article belongs to the Section Molecular Biology)
Show Figures

Graphical abstract

21 pages, 8442 KB  
Article
Antagonism between PTP1B and PTK Mediates Adults’ Insulin-Like Signaling Regulation of Egg Diapause in the Migratory Locust
by Shuang Li, Jie Wang, Dongnan Cui, Kun Hao, Jun Chen, Xiongbing Tu and Zehua Zhang
Insects 2021, 12(3), 253; https://doi.org/10.3390/insects12030253 - 17 Mar 2021
Viewed by 3011
Abstract
Diapause is a physiological development arrest state that helps insects to adapt to seasonality and overcome adverse environmental conditions. Numerous reports have indicated that insulinlike and fork head transcription factor (FOXO) are involved in the regulation of diapause in insects. However, the upstream [...] Read more.
Diapause is a physiological development arrest state that helps insects to adapt to seasonality and overcome adverse environmental conditions. Numerous reports have indicated that insulinlike and fork head transcription factor (FOXO) are involved in the regulation of diapause in insects. However, the upstream modulators of the insulin-like signaling pathway (ISP) involved in diapause regulation are still unknown. Here, we used RNAi and an inhibitor to treat PTK and PTP1B in adult tissues and injected Prx V or RNAi Prx V under both short and long photoperiod conditions and monitored effects on the expression of ISP genes, the phosphorylation levels for IR and IRS, the activity of NADPH oxidase, the accumulation of reactive oxygen species (ROS) and energy metabolism, seeking to identify both proteins and broader cellular metabolism influences on diapause regulation. We found that under short photoperiod conditions PTP1B in female adults induces egg diapause, whereas PTK in female adults inhibits egg diapause. Intriguingly, we also found that the antioxidant enzyme Prx V is a negative regulator of NADPH oxidizing reaction and apparently decreases ROS production and NADPH-OX activity. In contrast, all the eggs laid by adults that were treated with a series of knockdown or purified-protein injection experiments or inhibitor studies and that were reared under long photoperiod conditions hatched successfully. Thus, our results suggest a mechanism wherein diapause-related proteins (PTP1B, PTK, and Prx V) of female adults are the upstream modulators that regulate offspring eggs’ diapause process through the insulin-like signaling pathway under short photoperiod conditions. Full article
(This article belongs to the Section Insect Molecular Biology and Genomics)
Show Figures

Figure 1

12 pages, 13720 KB  
Article
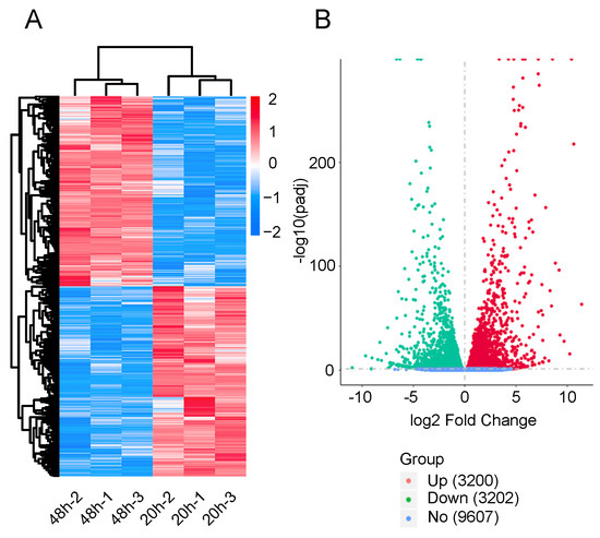
Early Molecular Events during Onset of Diapause in Silkworm Eggs Revealed by Transcriptome Analysis
by Jing Gong, Xi Zheng, Shan Zhao, Lingzhen Yang, Zhao Xue, Zhengjie Fan and Miao Tang
Int. J. Mol. Sci. 2020, 21(17), 6180; https://doi.org/10.3390/ijms21176180 - 27 Aug 2020
Cited by 10 | Viewed by 3037
Abstract
Diapause is a form of dormancy, and Bombyx mori silkworm embryos are ideal models for studying diapause in insects. However, molecular events in eggs during the onset of diapause remain unclear. In this study, transcriptome analyses were performed on silkworm diapause eggs via [...] Read more.
Diapause is a form of dormancy, and Bombyx mori silkworm embryos are ideal models for studying diapause in insects. However, molecular events in eggs during the onset of diapause remain unclear. In this study, transcriptome analyses were performed on silkworm diapause eggs via RNA sequencing at 20 and 48 h after oviposition. A total of 6402 differentially expressed genes (DEGs) were detected in diapause eggs at 48 h versus that at 20 h after oviposition. Gene ontology enrichment analysis showed that DEGs in diapause eggs at 48 h versus that at 20 h after oviposition were involved in ribosome-related metabolism and hydrogen transport. Kyoto Encyclopedia of Genes and Genomes analysis revealed several significantly enriched biological pathways, namely the oxidative phosphorylation, Forkhead box protein O3 (FoxO) signaling, ribosome, endoplasmic reticular protein processing, and autophagy pathways. Fifteen DEGs from the FoxO signaling pathway were selected, and their expression profiles were consistent with the transcriptome results from real-time quantitative reverse transcription polymerase chain reaction. Our results can improve understanding of the diapause mechanism in silkworm eggs and identified key pathways for future studies. Full article
(This article belongs to the Section Molecular Genetics and Genomics)
Show Figures

Figure 1

18 pages, 4453 KB  
Article
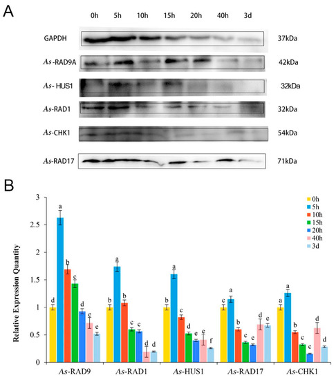
Investigation of the Possible Role of RAD9 in Post-Diapaused Embryonic Development of the Brine Shrimp Artemia sinica
by Huifang Huang, Ce Chen, Feng Yao, Xiuling Li, Yanan Wang, Yuting Shao, Xinyao Wang, Xingzheng Zhang, Tao Jiang and Lin Hou
Genes 2019, 10(10), 768; https://doi.org/10.3390/genes10100768 - 30 Sep 2019
Cited by 1 | Viewed by 3087
Abstract
Background: The cell cycle checkpoint protein RAD9 is a vital cell cycle regulator in eukaryotic cells. RAD9 is involved in diverse cellular functions by oligomer or monomer. However, the specific mechanism of its activity remains unknown in crustaceans, especially in embryonic diapause resumption [...] Read more.
Background: The cell cycle checkpoint protein RAD9 is a vital cell cycle regulator in eukaryotic cells. RAD9 is involved in diverse cellular functions by oligomer or monomer. However, the specific mechanism of its activity remains unknown in crustaceans, especially in embryonic diapause resumption of the brine shrimp Artemia sinica. Methods and Results: In the present article, a 1238 bp full-length cDNA of As–RAD9 gene, encoding 376 amino acids, was obtained from A. sinica. The expression pattern of As–RAD9 was analyzed by qPCR and Western blot. The mRNA expression level climbs to the top at the 10 h stage of embryo development, while the protein expression pattern is generally consistent with qPCR results. Moreover, the As–RADd9 related signaling proteins, As–RAD1, As–HUS1, As–RAD17, and As–CHK1, were also detected. Immunofluorescence assay showed that the location of As–RAD9 did not show tissue or organ specificity, and the intracellular expression was concentrated in the cytoplasm more than in the nucleus. We also explored the amount of As–RAD9 under the stresses of cold and high salinity, and the results indicate that As–RAD9 is a stress-related factor, though the mechanisms may be different in response to different stresses. Knocking down of the As–RAD9 gene led to embryonic development delay in A. sinica. Conclusions: All these results reveal that As–RAD9 is necessary for post-diapaused embryonic development in A. sinica. Full article
(This article belongs to the Section Molecular Genetics and Genomics)
Show Figures

Figure 1

19 pages, 3248 KB  
Article
Transcriptome Sequencing Reveals Potential Mechanisms of the Maternal Effect on Egg Diapause Induction of Locusta migratoria
by Kun Hao, Aftab Raza Jarwar, Hidayat Ullah, Xiongbing Tu, Xiangqun Nong and Zehua Zhang
Int. J. Mol. Sci. 2019, 20(8), 1974; https://doi.org/10.3390/ijms20081974 - 23 Apr 2019
Cited by 27 | Viewed by 4812
Abstract
Photoperiod is one of the most important maternal factors with an impact on the offspring diapause induction of Locusta migratoria. Previous studies have shown that forkhead box protein O (FOXO) plays an important role in regulating insect diapause, but how photoperiod stimulates [...] Read more.
Photoperiod is one of the most important maternal factors with an impact on the offspring diapause induction of Locusta migratoria. Previous studies have shown that forkhead box protein O (FOXO) plays an important role in regulating insect diapause, but how photoperiod stimulates maternal migratory locusts to regulate the next generation of egg diapause through the FOXO signaling pathway still needs to be addressed. In this study, the transcriptomes of ovaries and fat bodies of adult locusts under a long and short photoperiod were obtained. Among the total of 137 differentially expressed genes (DEGs) in both ovaries and fat bodies, 71 DEGs involved in FOXO signaling pathways might be closely related to diapause induction. 24 key DEGs were selected and their expression profiles were confirmed to be consistent with the transcriptome results using qRT-PCR. RNA interference was then performed to verify the function of retinoic acid induced protein gene (rai1) and foxo. Egg diapause rates were significantly increased by RNAi maternal locusts rai1 gene under short photoperiods. However, the egg diapause rates were significantly decreased by knock down of the foxo gene in the maternal locusts under a short photoperiod. In addition, reactive oxygen species (ROS) and superoxide dismutase (SOD) activities were promoted by RNAi rai1. We identified the candidate genes related to the FOXO pathway, and verified the diapause regulation function of rai1 and foxo under a short photoperiod only. In the future, the researchers can work in the area to explore other factors and genes that can promote diapause induction under a long photoperiod. Full article
(This article belongs to the Section Molecular Biology)
Show Figures

Figure 1

18 pages, 11932 KB  
Article
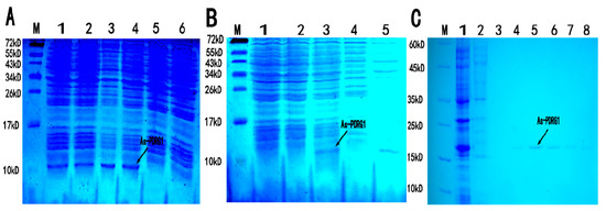
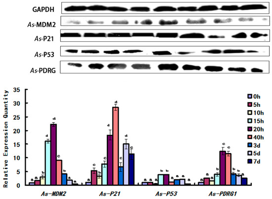
The Potential Roles of the Apoptosis-Related Protein PDRG1 in Diapause Embryo Restarting of Artemia sinica
by Wan Zhang, Feng Yao, Hong Zhang, Na Li, Xiangyang Zou, Linlin Sui and Lin Hou
Int. J. Mol. Sci. 2018, 19(1), 126; https://doi.org/10.3390/ijms19010126 - 2 Jan 2018
Cited by 6 | Viewed by 4245
Abstract
High salinity and low temperatures can induce Artemia sinica to enter the diapause stage during embryonic development. Diapause embryos stop at the gastrula stage, allowing them to resist apoptosis and regulate cell cycle activity to guarantee normal development after diapause termination. P53 and [...] Read more.
High salinity and low temperatures can induce Artemia sinica to enter the diapause stage during embryonic development. Diapause embryos stop at the gastrula stage, allowing them to resist apoptosis and regulate cell cycle activity to guarantee normal development after diapause termination. P53 and DNA damage-regulated gene 1 (pdrg1) is involved in cellular physiological activities, such as apoptosis, DNA damage repair, cell cycle regulation, and promotion of programmed cell death. However, the role of pdrg1 in diapause and diapause termination in A. sinica remains unknown. Here, the full-length A. sinica pdrg1 cDNA (As-pdrg1) was obtained and found to contain 1119 nucleotides, including a 228 bp open reading frame (ORF), a 233 bp 5′-untranslated region (UTR), and a 658-bp 3′-UTR, which encodes a 75 amino acid protein. In situ hybridization showed no tissue specific expression of As-pdrg1. Quantitative real-time PCR and western blotting analyses of As-pdrg1 gene and protein expression showed high levels at 15–20 h of embryo development and a subsequent downward trend. Low temperatures upregulated As-pdrg1 expression. RNA interference for the pdrg1 gene in Artemia embryos caused significant developmental hysteresis. Thus, PDRG1 plays an important role in diapause termination and cell cycle regulation in early embryonic development of A. sinica. Full article
(This article belongs to the Section Biochemistry)
Show Figures

Figure 1

13 pages, 5449 KB  
Article
Transcriptional Response of Silkworm (Bombyx mori) Eggs to O2 or HCl Treatment
by Jing Gong, Sha Tian, Xia Zhou, Huan Yang, Yong Zhu and Yong Hou
Int. J. Mol. Sci. 2016, 17(12), 1838; https://doi.org/10.3390/ijms17121838 - 7 Dec 2016
Cited by 13 | Viewed by 6628
Abstract
Diapause is a common biological phenomenon that occurs in many organisms, including fish, insects, and nematodes. In the silkworm (Bombyx mori), diapause generally occurs in the egg stage. Treatment with O2, HCl, or other compounds can prevent egg diapause. [...] Read more.
Diapause is a common biological phenomenon that occurs in many organisms, including fish, insects, and nematodes. In the silkworm (Bombyx mori), diapause generally occurs in the egg stage. Treatment with O2, HCl, or other compounds can prevent egg diapause. Here, we characterized the transcriptomic responses of newly laid eggs treated with O2 or HCl. Digital gene expression analysis showed that 610 genes in O2-treated eggs and 656 in HCl-treated eggs were differentially expressed. Of these, 343 genes were differentially expressed in both treatments. In addition to trehalases, sorbic acid dehydrogenases, and some enzymes involved in the carbohydrate metabolism, we also identified heat shock proteins, cytochrome P450, and GADD45, which are related to stress tolerance. Gene ontology enrichment analysis showed differentially expressed genes in O2-treated eggs were involved in oxidoreductase activity as well as in binding, catalytic, and metabolic processes. The Kyoto Encyclopedia of Genes and Genomes analysis showed that the pathways for ribosome biogenesis, spliceosome, and circadian rhythm were significantly enriched in HCl-treated eggs. The reliability of the data was confirmed by qRT-PCR analysis. Our results improved the understanding of the mechanism of diapause blocking in silkworm eggs treated with O2 or HCl and identified novel molecular targets for future studies. Full article
(This article belongs to the Section Biochemistry)
Show Figures

Graphical abstract

Back to TopTop