Sign in to use this feature.

Years

Between: -

Subjects

remove_circle_outline
remove_circle_outline

Journals

Article Types

Countries / Regions

Search Results (9)

Search Parameters:
Keywords = dehydrated alfalfa

Order results
Result details
Results per page
Select all
Export citation of selected articles as:
13 pages, 520 KB  
Article
Alfalfa and Linseed Oil in Diet for Fattening Rabbits: Performance, Meat Quality, and Nutritional Characteristics
by Alessandro Dal Bosco, Cesare Castellini, Simone Mancini, Luigia Bosa, Francesca Di Federico, Lorenzo Nompleggio, Simona Huja and Simona Mattioli
Animals 2025, 15(23), 3409; https://doi.org/10.3390/ani15233409 - 26 Nov 2025
Viewed by 481
Abstract
The research aimed to evaluate the effectiveness of adding linseed oil to an alfalfa-based diet for fattening rabbits. At 30 days, 360 hybrid rabbits were divided into three homogeneous groups and fed: Control feed composed of 15% wheat, 17% alfalfa hay, and 8% [...] Read more.
The research aimed to evaluate the effectiveness of adding linseed oil to an alfalfa-based diet for fattening rabbits. At 30 days, 360 hybrid rabbits were divided into three homogeneous groups and fed: Control feed composed of 15% wheat, 17% alfalfa hay, and 8% dehydrated alfalfa; experimental feed composed of 40% alfalfa hay and 30% dehydrated alfalfa (Alfalfa); another experimental feed composed of 38% alfalfa hay, 30% dehydrated alfalfa, and 2% linseed oil (Alfalfa+Linseed). The alfalfa-based diet showed higher crude fiber, but lower lipid, protein, and digestible energy content. Regarding performance, a reduction in slaughter weight was observed only in the Alfalfa group, while the addition of linseed oil eliminated the gap with the Control group. The lipid content of the meat was significantly lower in the Alfalfa group. Significant changes were observed in the fatty acid composition, with higher levels of n-3 precursors and derivatives of the n-3 series in the Alfalfa+Linseed group, followed by Alfalfa and Control. Furthermore, the addition of linseed oil worsened lipid oxidative stability. In conclusion, the proposed dietary treatment represents a promising strategy for producing rabbit meat with a high nutritional profile, without compromising productive performance. Full article
(This article belongs to the Section Animal Nutrition)
Show Figures

Figure 1

12 pages, 708 KB  
Article
Influence of Adding Dehydrated Medicago sativa on the Nutritional Parameters Related to Hedychium gardnerianum Silage Quality
by Cristiana Maduro Dias, Hélder Nunes, Salomé Ribeiro, João Madruga and Alfredo Borba
Agriculture 2024, 14(8), 1381; https://doi.org/10.3390/agriculture14081381 - 16 Aug 2024
Cited by 1 | Viewed by 1141
Abstract
This study investigated using Hedychium gardnerianum, an invasive plant, combined with dehydrated alfalfa (Medicago sativa) with varying percentages of alfalfa: control (0% alfalfa), T1 (10%), T2 (20%), T3 (30%), and T4 (40%), to enhance nutritional parameters in silage for ruminants [...] Read more.
This study investigated using Hedychium gardnerianum, an invasive plant, combined with dehydrated alfalfa (Medicago sativa) with varying percentages of alfalfa: control (0% alfalfa), T1 (10%), T2 (20%), T3 (30%), and T4 (40%), to enhance nutritional parameters in silage for ruminants in the Azores. Samples were vacuum-sealed and stored for 45 days at room temperature to promote anaerobic fermentation. Chemical analysis showed that alfalfa addition increased dry matter (DM) from 12.33% to 48.04% and crude protein from 11.34% DM to 24.63% DM. Insoluble fiber levels decreased, enhancing digestibility. In vitro fermentation indicated higher gas production in 40% alfalfa silage, suggesting faster fermentation. In conclusion, incorporating dehydrated alfalfa into Hedychium gardnerianum silage particularly enhances nutritional quality and digestibility. This approach offers a practical solution for ruminant feed in the Azores, particularly during feed scarcity periods. Full article
(This article belongs to the Section Agricultural Product Quality and Safety)
Show Figures

Figure 1

12 pages, 268 KB  
Article
The Effect of Different Concentrations of Total Polyphenols from Paulownia Hybrid Leaves on Ruminal Fermentation, Methane Production and Microorganisms
by Julia Puchalska, Małgorzata Szumacher-Strabel, Amlan Kumar Patra, Sylwester Ślusarczyk, Min Gao, Daniel Petrič, Maria Nabzdyk and Adam Cieślak
Animals 2021, 11(10), 2843; https://doi.org/10.3390/ani11102843 - 29 Sep 2021
Cited by 19 | Viewed by 3071
Abstract
This experiment was conducted to study the effects of different concentrations of polyphenols of Paulownia Clon In Vitro 112® leaves or their particular parts on in vitro ruminal fermentation, methane production and microbial population. Paulownia leaves with high (PLH; 31.35 mg/g dry [...] Read more.
This experiment was conducted to study the effects of different concentrations of polyphenols of Paulownia Clon In Vitro 112® leaves or their particular parts on in vitro ruminal fermentation, methane production and microbial population. Paulownia leaves with high (PLH; 31.35 mg/g dry matter (DM)), medium (PLM; 26.94 mg/g DM), and low level of polyphenols (PLL; 11.90 mg/g DM) were used from three plantation areas. Lamina (PLLA; 33.63 mg/g DM) and twigs (PLT; 2.53 mg/g DM) of leaves were also collected from the PLM plantation. The chemical analyses of Paulownia leaves indicated that the content of the most basic nutrients (e.g., crude protein concentration of 185 g/kg of DM) were similar to dehydrated alfalfa. The in vitro results showed that the use of Paulownia leaves with the highest content of total polyphenols (PLH and PLLA) decreased methane production, methanogens numbers, and acetate to propionate ratio. In PLT, lowered methane production was followed by reduced substrate degradability and volatile fatty acid (VFA) concentration along with higher acetate to propionate ratio. Therefore, reduction of methane production in PLH and PLLA was attributed to the lowered methanogen population, whereas in PLT it was caused by decreased substrate degradability with the resultant of limited hydrogen availability to the methanogens. Full article
17 pages, 707 KB  
Article
The Use of Concentrates Rich in Orange By-Products in Goat Feed and Its Effects on Physico-Chemical, Textural, Fatty Acids, Volatile Compounds and Sensory Characteristics of the Meat of Suckling Kids
by José Luis Guzmán, Manuel Delgado-Pertíñez, María José Beriáin, Rafael Pino, Luis Ángel Zarazaga and Alberto Horcada
Animals 2020, 10(5), 766; https://doi.org/10.3390/ani10050766 - 28 Apr 2020
Cited by 14 | Viewed by 4224
Abstract
We analysed how replacing cereal concentrates with dehydrated orange pulp (DOP) in the diet of mother goats affects the meat quality of suckling kids. Three experimental diets for mother goats were designed. The DOP-0 diet contained commercial concentrates and alfalfa hay. In the [...] Read more.
We analysed how replacing cereal concentrates with dehydrated orange pulp (DOP) in the diet of mother goats affects the meat quality of suckling kids. Three experimental diets for mother goats were designed. The DOP-0 diet contained commercial concentrates and alfalfa hay. In the DOP-40 and DOP-80 diets, 40% and 80% (respectively) of the cereal in the concentrate was replaced with pellets of DOP (the alfalfa hay component was unchanged). We evaluated the chemical composition, texture, water holding capacity, colour, fatty acids (FAs) profile, volatile compounds, and sensorial appraisal of the meat from 30 male suckling kids (cold carcass weight 4.74 kg, 4.82 kg, and 4.65 kg for DOP-0, DOP-40, and DOP-80, respectively) of the Payoya breed (n = 10 for each diet). Meat from kids in the DOP-40 and DOP-80 groups exhibited characteristics favourable for human health, including the meat’s thrombogenicity index, PUFA/SFA ratio (0.60 index), and n-6 PUFA/n-3 PUFA ratio (approximately 7.50). The meat also exhibited reduced MUFA content (around 460 mg/100 g fresh meat). An increase in ethyl furan, dimethyl disulphide and heptane was observed in grilled meat from goats that were fed using DOP. The inclusion of DOP in goat feed improved consumers’ sensory appreciation of the kid’s meat. Full article
Show Figures

Figure 1

13 pages, 809 KB  
Article
In Vitro Estimation of the Effect of Grinding on Rumen Fermentation of Fibrous Feeds
by Ignacio Rubén Ortolani, Zahia Amanzougarene and Manuel Fondevila
Animals 2020, 10(4), 732; https://doi.org/10.3390/ani10040732 - 23 Apr 2020
Cited by 7 | Viewed by 3399
Abstract
The fermentation patterns of six fiber sources, soybean hulls (SH), sugarbeet pulp (BP), palm kernel cake (PK), oat hulls (OH), dehydrated alfalfa meal (DA), and barley straw (BS) were evaluated for this study on the effect of their presentation form (non-processed, NP and [...] Read more.
The fermentation patterns of six fiber sources, soybean hulls (SH), sugarbeet pulp (BP), palm kernel cake (PK), oat hulls (OH), dehydrated alfalfa meal (DA), and barley straw (BS) were evaluated for this study on the effect of their presentation form (non-processed, NP and ground, GR). Substrates were tested in a conventional in vitro batch system, using rumen fluid obtained from ewes fed 0.5 alfalfa hay and 0.5 barley straw. All substrates rendered a higher gas production in GR form (p < 0.05) except for BS but ranked similarly irrespective of the presentation form. Among the substrates, when incubated NP, the highest volume of gas was recorded with BP from 8 h onwards (p < 0.05), whereas OH and BS resulted in the lowest gas volume (p < 0.05). During the first half of the incubation period, methane production was higher in GR than NP (p < 0.05). Among substrates, despite NP or GR, methane production with BP was the highest (p < 0.05). Similarly, the presentation form did not qualitatively affect fermentation, as no differences were observed in volatile fatty acids proportions. The effect of particle size of fibrous substrates does not have a major impact on the rate and extent of the rumen microbial fermentation. Full article
Show Figures

Figure 1

19 pages, 3649 KB  
Article
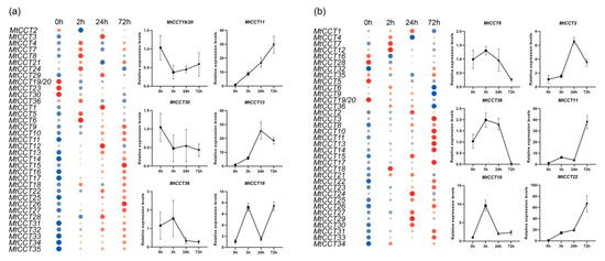
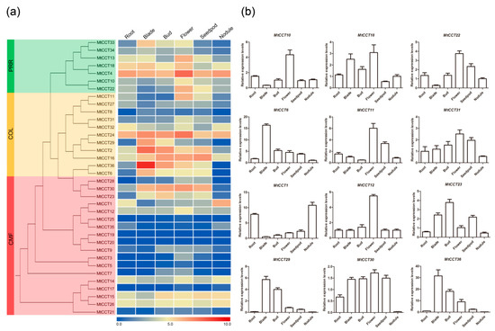
Genome-Wide Identification, Expression Analysis and Functional Study of CCT Gene Family in Medicago truncatula
by Lin Ma, Dengxia Yi, Junfeng Yang, Xiqiang Liu and Yongzhen Pang
Plants 2020, 9(4), 513; https://doi.org/10.3390/plants9040513 - 16 Apr 2020
Cited by 20 | Viewed by 4075
Abstract
The control of flowering time has an important impact on biomass and the environmental adaption of legumes. The CCT (CO, COL and TOC1) gene family was elucidated to participate in the molecular regulation of flowering in plants. We identified 36 [...] Read more.
The control of flowering time has an important impact on biomass and the environmental adaption of legumes. The CCT (CO, COL and TOC1) gene family was elucidated to participate in the molecular regulation of flowering in plants. We identified 36 CCT genes in the M. truncatula genome and they were classified into three distinct subfamilies, PRR (7), COL (11) and CMF (18). Synteny and phylogenetic analyses revealed that CCT genes occurred before the differentiation of monocot and dicot, and CCT orthologous genes might have diversified among plants. The diverse spatial-temporal expression profiles indicated that MtCCT genes could be key regulators in flowering time, as well as in the development of seeds and nodules in M. truncatula. Notably, 22 MtCCT genes with typical circadian rhythmic variations suggested their different responses to light. The response to various hormones of MtCCT genes demonstrated that they participate in plant growth and development via varied hormones dependent pathways. Moreover, six MtCCT genes were dramatically induced by salinity and dehydration treatments, illustrating their vital roles in the prevention of abiotic injury. Collectively, our study provides valuable information for the in-depth investigation of the molecular mechanism of flowering time in M. truncatula, and it also provides candidate genes for alfalfa molecular breeding with ideal flowering time. Full article
Show Figures

Figure 1

16 pages, 1430 KB  
Article
Milk Urea Concentration in Dairy Sheep: Accounting for Dietary Energy Concentration
by Valeria Giovanetti, Filippo Boe, Mauro Decandia, Giovanni Cristoforo Bomboi, Alberto Stanislao Atzori, Antonello Cannas and Giovanni Molle
Animals 2019, 9(12), 1118; https://doi.org/10.3390/ani9121118 - 11 Dec 2019
Cited by 13 | Viewed by 4079
Abstract
In dairy sheep milk urea concentration (MUC) is highly and positively correlated with dietary crude protein (CP) content and, to a lesser extent, with protein intake. However, the effect of dietary energy and carbohydrate sources on MUC of lactating ewes is not clear. [...] Read more.
In dairy sheep milk urea concentration (MUC) is highly and positively correlated with dietary crude protein (CP) content and, to a lesser extent, with protein intake. However, the effect of dietary energy and carbohydrate sources on MUC of lactating ewes is not clear. Thus, the objective of this study was to assess the effects of diets differing in energy concentration and carbohydrate sources on MUC values in lactating dairy ewes. Two experiments were conducted (experiment 1, E1, and experiment 2, E2) on Sarda ewes in mid and late lactation kept in metabolic cages for 23 d. In both experiments, homogeneous groups of five ewes were submitted to four (in E1) or three (in E2) dietary treatments, consisting of pelleted diets ranging from low energy (high-fiber diets: 1.2–1.4 Mcal of net energy for lactation (NEL)) to high energy (high-starch diets: 1.7–1.9 Mcal of NEL) contents, but with a similar CP concentration (18.4% dry matter (DM), on average). Each diet had a different main ingredient as follows: corn flakes, barley meal, beet pulp, or corn cobs in E1 and corn meal, dehydrated alfalfa, or soybean hulls in E2. Regression analysis using treatment means from both experiments showed that the best predictor of MUC (mg/100 mL) was the dietary NEL (Mcal/kg DM, MUC = 127.6 − 51.2 × NEL, R2 = 0.85, root of the mean squared error (rmse) = 4.36, p < 0.001) followed by the ratio CP/NEL (g/Mcal, MUC = −14.9 + 0.5 × CP/ NEL, R2 = 0.83, rmse = 4.63, p < 0.001). A meta-regression of an extended database on stall-fed dairy ewes, including the E1 and E2 experimental data (n = 44), confirmed the predictive value of the CP/ NEL ratio, which resulted as the best single predictor of MUC (MUC = −13.7 + 0.5 × CP/NEL, R2 = 0.93, rmse = 3.30, p < 0.001), followed by dietary CP concentration (MUC = −20.7 + 3.7 × CP, R2 = 0.82, rmse = 4.89, p < 0.001). This research highlights that dietary energy content plays a pivotal role in modulating the relationship between MUC and dietary CP concentration in dairy sheep. Full article
(This article belongs to the Special Issue Small Ruminant Nutrition and Metabolism)
Show Figures

Figure 1

12 pages, 267 KB  
Article
Productivity, Nutrient Digestibility, Nitrogen Retention, and Meat Quality in Rabbits Fed Diets Supplemented with Sida hermaphrodita
by Cezary Purwin, Andrzej Gugołek, Janusz Strychalski and Maja Fijałkowska
Animals 2019, 9(11), 901; https://doi.org/10.3390/ani9110901 - 1 Nov 2019
Cited by 12 | Viewed by 4114
Abstract
Alfalfa (Medicago sativa) is an important forage crop in rabbit nutrition. Despite the numerous advantages of alfalfa, efforts have been made to find its potential substitutes. The aim of this study was to evaluate the efficacy of Sida hermaphrodita meal as [...] Read more.
Alfalfa (Medicago sativa) is an important forage crop in rabbit nutrition. Despite the numerous advantages of alfalfa, efforts have been made to find its potential substitutes. The aim of this study was to evaluate the efficacy of Sida hermaphrodita meal as a substitute for alfalfa meal in rabbit diets. The experiment was performed on 90 New Zealand White rabbits divided into three groups. DA group was fed a diet containing 20% dehydrated alfalfa. In the DA/DS group, rabbits received a diet containing 10% dehydrated alfalfa and 10% dehydrated Sida. The diet administered to the DS group contained 20% dehydrated Sida. The results of this study indicate that the dietary supplementation with Sida contributed to an increase in the final body weight of rabbits and improved the feed-conversion ratio. Experimental diets had no influence on nutrient digestibility, nitrogen retention, and selected carcass characteristics of rabbits, except for the proportion of the hind part. The content of dry matter, total protein, and monounsaturated fatty acids in the hind leg muscles of rabbits was higher in the DA group than in the experimental groups. The concentrations of saturated fatty acids were higher in the tissues of animals fed diets supplemented with Sida. Full article
(This article belongs to the Section Animal Nutrition)
16 pages, 4008 KB  
Article
Dehydrated Alfalfa and Fresh Grass Supply in Young Rabbits: Effect on Performance and Caecal Microbiota Biodiversity
by Simona Mattioli, Alessandro Dal Bosco, Sylvie Combes, Livia Moscati, Silvia Crotti, Alice Cartoni Mancinelli, Elisa Cotozzolo and Cesare Castellini
Animals 2019, 9(6), 341; https://doi.org/10.3390/ani9060341 - 11 Jun 2019
Cited by 15 | Viewed by 4465
Abstract
The improvement of rabbit gut microbiota by modifying nutritional components of the feed or favoring its early intake of feed has been previously investigated. The early administration of dehydrated alfalfa (A) or fresh grass (G) for rabbits, during the peri-weaning period (30 and [...] Read more.
The improvement of rabbit gut microbiota by modifying nutritional components of the feed or favoring its early intake of feed has been previously investigated. The early administration of dehydrated alfalfa (A) or fresh grass (G) for rabbits, during the peri-weaning period (30 and 45 days of age), and their effect on performance and caecal microbiota compared to a standard diet (C) were evaluated. Until 15 days of age, nine litters/group were housed in the maternal cage and milked once per day. From 15 to 30 days, the young rabbits could consume both milk and solid feed (pelleted for C or supplemental feed for A and G). At 30 days of age, the rabbits were weaned and, until 45 days, were kept in single cages following the same dietary protocol. No significant changes were found in the milk intake or the individual weight of young rabbits at 30 and 45 days. The caecal Firmicutes/Bacteroidetes (bacterial phyla ratio) increased with age (from 2.43 to 6.05 on average, at 30 and 45 days). The Ruminococcaceae/Lachinospiraceae (bacterial family ratio) was highest in the A group at both ages, followed by G then C. The early administration of dehydrated alfalfa is a promising solution to improve health status by favoring an appropriate digestive microbiota. Full article
Show Figures

Figure 1

Back to TopTop