Sign in to use this feature.

Years

Between: -

Subjects

remove_circle_outline
remove_circle_outline
remove_circle_outline
remove_circle_outline
remove_circle_outline
remove_circle_outline
remove_circle_outline

Journals

Article Types

Countries / Regions

Search Results (175)

Search Parameters:
Keywords = cystoscopy

Order results
Result details
Results per page
Select all
Export citation of selected articles as:
29 pages, 2691 KB  
Review
Non-Invasive Urine-Based Diagnostic Technologies for Early Bladder Cancer
by Zhe Hao, Shuhua Yue, Lin Yao, Yanqing Gong, Jian Yu and Liqun Zhou
Biosensors 2026, 16(3), 171; https://doi.org/10.3390/bios16030171 - 20 Mar 2026
Viewed by 332
Abstract
Bladder cancer (BCa) is a major global urinary tract malignancy characterized by high incidence, frequent recurrence, and significant mortality. Early diagnosis is crucial for improving prognosis and minimizing invasive procedures; however, current standard techniques, cystoscopy and urine cytology, are limited by invasiveness, cost, [...] Read more.
Bladder cancer (BCa) is a major global urinary tract malignancy characterized by high incidence, frequent recurrence, and significant mortality. Early diagnosis is crucial for improving prognosis and minimizing invasive procedures; however, current standard techniques, cystoscopy and urine cytology, are limited by invasiveness, cost, low sensitivity, and subjectivity. This has spurred the development of non-invasive diagnostic strategies based on urine analysis. This review highlights five emerging approaches: AI-augmented urine cytology, genomic biomarker assays (e.g., PCR and NGS for mutations and copy-number variations), DNA methylation profiling, RNA biomarkers (mRNA, miRNA, lncRNA), and protein/peptide/metabolite detection utilizing ELISA, SERS, nanozymes, and mass spectrometry. We assess the diagnostic accuracy, innovations, and clinical potential of each, while addressing persisting issues such as lack of standardization, high costs, and insufficient sensitivity for early-stage lesions. Future directions include integrating multi-omics data with AI, advancing point-of-care devices, and conducting large-scale multicenter trials. Together, these developments promise to shift BCa management toward molecular-based early detection, enabling more precise, non-invasive, and personalized patient care. Full article
Show Figures

Figure 1

7 pages, 854 KB  
Case Report
Rare Inflammatory Myofibroblastic Tumor of the Urinary Bladder: A Case Report and Review of the Literature
by Zilvinas Venclovas, Agne Talackaite, Gabija Dadurkaite, Stasys Auskalnis, Mindaugas Jievaltas, Ieva Rubaviciute and Daimantas Milonas
J. Clin. Med. 2026, 15(5), 2047; https://doi.org/10.3390/jcm15052047 - 7 Mar 2026
Viewed by 306
Abstract
Background: An inflammatory myofibroblastic tumor (IMT) is a rare mesenchymal tumor, sometimes with urinary bladder involvement (though this is extremely uncommon). Due to its rarity, the exact etiology and optimal treatment strategy remain unclear. Methods: A review of the existing literature [...] Read more.
Background: An inflammatory myofibroblastic tumor (IMT) is a rare mesenchymal tumor, sometimes with urinary bladder involvement (though this is extremely uncommon). Due to its rarity, the exact etiology and optimal treatment strategy remain unclear. Methods: A review of the existing literature on IMT of the urinary bladder was performed. Results: We report a case of a 32-year-old female presenting with frequent urination, hematuria with clots, and lower abdominal pain for one month. Initially misdiagnosed as acute cystitis, the symptoms persisted despite antibiotic therapy. Laboratory findings revealed severe anemia, and imaging studies identified a large bladder mass. Transurethral resection of the bladder tumor (TURB) was performed, and a 96 g mass was removed. Histopathological examination confirmed IMT of the urinary bladder (IMTUB) with positive immunohistochemical staining for ALK, vimentin, and actin. Follow-up at 30 months showed no recurrence, with annual cystoscopy and CT scans confirming remission. Conclusions: IMTUB should be considered in young patients presenting with hematuria and lower urinary tract symptoms. Early diagnosis through cystoscopy, imaging, and histopathological confirmation is essential for appropriate management. TURB remains the gold standard for treatment, with ALK inhibitors providing additional therapeutic options in select cases. Long-term follow-up is necessary due to the unknown malignant potential of IMTUB. Full article
(This article belongs to the Special Issue Genitourinary Cancers: Clinical Advances and Practice Updates)
Show Figures

Figure 1

18 pages, 310 KB  
Review
Urine-Based Approaches for Screening, Diagnosis, and Surveillance of Urothelial Carcinoma
by Vladimir Bilim and Senji Hoshi
J. Pers. Med. 2026, 16(3), 135; https://doi.org/10.3390/jpm16030135 - 28 Feb 2026
Viewed by 414
Abstract
Background: Urothelial carcinoma (UC) is characterized by high recurrence rates and the need for long-term surveillance. Cystoscopy remains the diagnostic gold standard but is invasive, costly, and burdensome for patients. Urine, as a tumor-proximal and non-invasive biospecimen, represents an attractive source for biomarkers [...] Read more.
Background: Urothelial carcinoma (UC) is characterized by high recurrence rates and the need for long-term surveillance. Cystoscopy remains the diagnostic gold standard but is invasive, costly, and burdensome for patients. Urine, as a tumor-proximal and non-invasive biospecimen, represents an attractive source for biomarkers enabling screening, diagnosis, risk stratification, and follow-up. Objective: This review summarizes current and emerging urine-based diagnostic approaches for UC, ranging from conventional cytology to advanced molecular technologies, and discusses their clinical utility, limitations, and future perspectives. Methods: A narrative review of the literature was conducted focusing on urine-based diagnostics for UC, including urinary cytology, FDA-approved and investigational protein and DNA/RNA biomarkers, next-generation sequencing (NGS), cell-free DNA (cfDNA), exosomes, and microRNAs. Evidence from clinical validation studies, meta-analyses, and translational research was evaluated. Results: Urinary cytology remains highly specific for high-grade disease but has limited sensitivity for low-grade tumors. Protein- and DNA-based biomarkers have improved sensitivity but often lack sufficient specificity for standalone use. Recent advances in NGS-based assays enable comprehensive detection of tumor-specific genomic alterations in urinary cfDNA, offering high sensitivity for both initial diagnosis and disease monitoring. Exosomes and microRNAs represent promising biomarkers reflecting tumor biology, though standardization and large-scale validation are ongoing challenges. Overall, multimodal approaches combining cytology with molecular assays appear most promising for clinical implementation. Conclusions: Urine-based diagnostics are rapidly evolving toward integrated liquid biopsy platforms capable of transforming UC management. While several assays show strong potential to reduce reliance on cystoscopy, robust prospective validation, cost-effectiveness analyses, and clinical integration strategies are required before widespread adoption. Full article
21 pages, 881 KB  
Review
Recent Advances in Immunotherapy for Non-Muscle-Invasive Bladder Cancer
by Abby L. Grier, Jeffrey Y. Zhong, Spyridon Basourakos, Adam Calaway, Parminder Singh, Yousef Zakharia, Fabrice Lucien, R. Jeffrey Karnes, Vidit Sharma, Paras Shah, Brian A. Costello, Lance C. Pagliaro, Jacob J. Orme, Jason R. Brown and Albert Jang
Cancers 2026, 18(4), 623; https://doi.org/10.3390/cancers18040623 - 14 Feb 2026
Viewed by 859
Abstract
Non-muscle-invasive bladder cancer (NMIBC) comprises approximately 75% of new bladder cancer cases and generally carries a favorable prognosis, yet high rates of recurrence and progression necessitate close surveillance with frequent cystoscopies and repeated transurethral resections. Upfront treatment for high-risk disease is typically Bacillus [...] Read more.
Non-muscle-invasive bladder cancer (NMIBC) comprises approximately 75% of new bladder cancer cases and generally carries a favorable prognosis, yet high rates of recurrence and progression necessitate close surveillance with frequent cystoscopies and repeated transurethral resections. Upfront treatment for high-risk disease is typically Bacillus Calmette-Guérin (BCG), although combinations with immune checkpoint inhibitors have reported results. Patients with BCG-unresponsive, intolerant, or refractory disease represent a subset of patients with high risk of progression, with early radical cystectomy being the standard approach for this setting. Global BCG shortages and the substantial impact of cystectomy on quality of life underscore the need for therapeutic alternatives. Over the past decade, investigational trials in immunotherapy have expanded treatment options for BCG-unresponsive NMIBC with CIS, leading to FDA approval of intravesical nadofaragene firadenovec, nogapendekin alfa-inbakicept, and systemic pembrolizumab. This narrative review summarizes developments in intravesical and systemic immunotherapies for NMIBC, highlights ongoing trials, and addresses controversies in trial design, treatment sequencing, comparative efficacy, and safety. Full article
(This article belongs to the Special Issue Immunotherapy in Urothelial Carcinoma)
Show Figures

Figure 1

10 pages, 847 KB  
Article
Evaluation of Cxbladder Compared to the Conventional Workup of Haematuria to Exclude a Diagnosis of Urothelial Carcinoma
by Harrison Lucas, Brendan Dittmer, David Homewood, Suzanne Wallace, Niall M. Corcoran, Samantha Koschel and Homayoun Zargar
Soc. Int. Urol. J. 2026, 7(1), 7; https://doi.org/10.3390/siuj7010007 - 11 Feb 2026
Cited by 1 | Viewed by 459
Abstract
Background/Objectives: Haematuria is a common presenting symptom of Urothelial Carcinoma (UC). Traditionally, the “triple workup”—comprising flexible cystoscopy, voided urine cytology and upper tract imaging is used as the standard diagnostic approach for evaluating these patients. However, these investigations can be invasive, time-consuming, [...] Read more.
Background/Objectives: Haematuria is a common presenting symptom of Urothelial Carcinoma (UC). Traditionally, the “triple workup”—comprising flexible cystoscopy, voided urine cytology and upper tract imaging is used as the standard diagnostic approach for evaluating these patients. However, these investigations can be invasive, time-consuming, and costly. Cxbladder, a urine based genomic biomarker, utilises a non-invasive, singular urine sample to calculate probability of UC based on a patient’s risk factors and gene expression. The aim of Cxbladder is to establish patients with a high probability of no UC being present, which suggests that the traditional investigations are not required. This study evaluates the performance of Cxbladder Triage compared to the standard triple workup in patients presenting with haematuria, excluding a diagnosis of UC. Methods: A prospective, observational study was conducted at a single Australian tertiary hospital. A total of 258 patients, who presented with haematuria from 2020 to 2023, underwent both a Cxbladder Triage test and standard triple workup, comprising three urine cytology samples, imaging and a flexible cystoscopy. Some patients required either a bladder biopsy or tumour resection to further diagnose and treat a suspected UC. Diagnostic accuracy was assessed using sensitivity, specificity, positive predictive value (PPV), negative predictive value (NPV) and the proportion of missed tumours. Results: Overall, 5.4% of patients, presenting with haematuria were diagnosed with UC (n = 14). Cxbladder Triage demonstrated a sensitivity of 92.9% (95% confidence interval [CI]: 66.0–99.8) and an NPV of 92.9% (95% CI: 66.0–99.8). This was higher than cytology alone, which recorded a sensitivity of 42.9% (CI 9.9–81.6%) and NPV of 78.9% (95% CI: 54.4–94.0) for the detection of UC. When cytology and imaging were combined to investigate UC, the sensitivity and NPV recorded were 75.0% (95% CI: 42.8–94.5) and 80.0% (95% CI: 51.9–95.8), respectively. The proportion of UC cases missed by Cxbladder Triage was 6.7% (n = 1). Conclusions: In our cohort of patients presenting with haematuria, Cxbladder Triage offers a non-invasive alternative to the traditional workup for the detection of UC, with both a high sensitivity and NPV. Cxbladder Triage offers an alternative diagnostic workup for low-risk patients, which has the potential to reduce unnecessary invasive tests, procedures, and cost to the healthcare system. Full article
Show Figures

Figure 1

10 pages, 569 KB  
Article
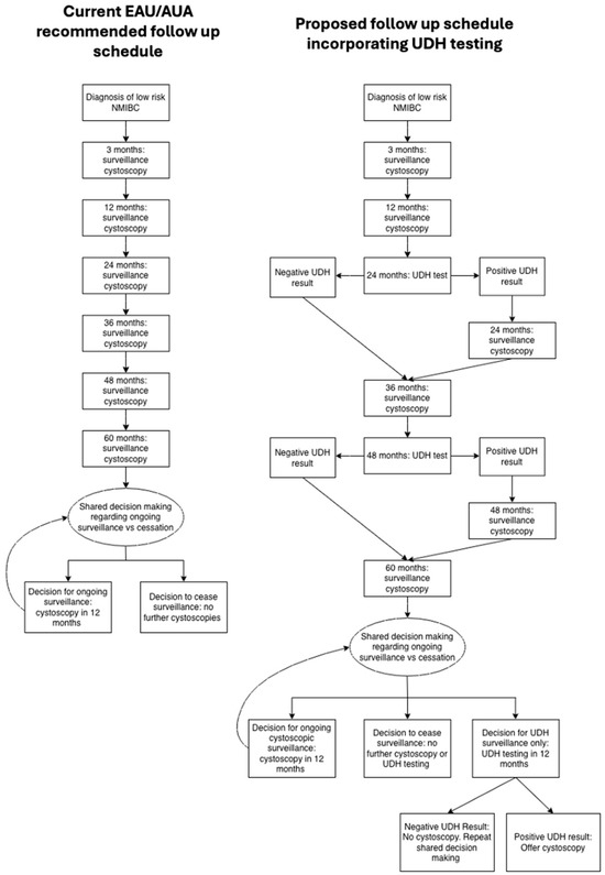
Diagnostic Performance of Urinary Dipstick Test for Haematuria in Low-Risk Non-Muscle-Invasive Bladder Cancer Surveillance
by Darcy Noll, Tanishq Mathur, Grace Mitchell and Simon Harley
Soc. Int. Urol. J. 2026, 7(1), 6; https://doi.org/10.3390/siuj7010006 - 11 Feb 2026
Viewed by 409
Abstract
Background/Objectives: Low-risk non-muscle-invasive bladder cancer (NMIBC) is associated with extremely low rates of progression and cancer-specific mortality. Current surveillance strategies recommend yearly cystoscopic surveillance after the initial 12-month period. Cystoscopic surveillance is costly, leading bladder cancer to be one of the most economically [...] Read more.
Background/Objectives: Low-risk non-muscle-invasive bladder cancer (NMIBC) is associated with extremely low rates of progression and cancer-specific mortality. Current surveillance strategies recommend yearly cystoscopic surveillance after the initial 12-month period. Cystoscopic surveillance is costly, leading bladder cancer to be one of the most economically burdensome diseases. We investigated the use of a negative urinary dipstick for haematuria (UDH) in predicting the absence of recurrence. Methods: All patients undergoing flexible cystoscopy at our institution underwent urinary dipstick testing immediately prior to their procedures. We conducted a retrospective analysis of all patients undergoing cystoscopic surveillance for known low-risk NMIBC at our institution between January 2018 and August 2024. All patients had low-risk NMIBC, as defined by American Urological Association (AUA) guidelines, at the time of flexible cystoscopy. Patient demographics, cystoscopy operation records, and subsequent biopsy results were reviewed. Results: A total of 124 patients who underwent 310 cystoscopies were included in the analysis. The overall rate of UDH positivity was 54%. The negative predictive value (NPV) and sensitivity of UDH for the absence of bladder cancer recurrence were 95.7% and 81.2%, respectively. All cases of bladder cancer recurrence with negative UDH were low-grade Ta (n = 5) or papillary urothelial neoplasm of low malignant potential (PUNLMP) (n = 1). There was no difference in the NPV and sensitivity within 12 months of diagnosis (NPV = 95.4%, sensitivity = 83.3%) and 12 months after diagnosis (NPV = 95.8%, sensitivity = 80%). Conclusions: UDH has a high NPV and sensitivity for recurrence in low-risk NMIBC. No cases of high-grade tumors or carcinoma in situ were undetected by UDH in this study. UDH shows promise as an inexpensive adjunct test that can reduce the high economic burden of surveillance of non-muscle-invasive bladder cancer. Full article
Show Figures

Figure 1

21 pages, 1711 KB  
Case Report
Severe Lower Urinary Tract Dysfunction in Otherwise Healthy Children: A Three-Case Series and Narrative Review
by Olivia-Oana Stanciu, Andreea Moga, Laura Balanescu, Mircea Andriescu, Ruxandra Caragata and Radu Balanescu
Pediatr. Rep. 2026, 18(1), 20; https://doi.org/10.3390/pediatric18010020 - 3 Feb 2026
Viewed by 710
Abstract
Background: Severe lower urinary tract dysfunction (LUTD) in neurologically and anatomically normal children is uncommon and frequently underdiagnosed. When severe, functional voiding disorders may closely mimic obstructive or reflux pathology, leading to diagnostic errors, unnecessary invasive procedures, and potential risk to the upper [...] Read more.
Background: Severe lower urinary tract dysfunction (LUTD) in neurologically and anatomically normal children is uncommon and frequently underdiagnosed. When severe, functional voiding disorders may closely mimic obstructive or reflux pathology, leading to diagnostic errors, unnecessary invasive procedures, and potential risk to the upper urinary tract. Case presentation: We present three pediatric cases (aged 3–10 years) referred for recurrent febrile urinary tract infections, incontinence, or acute urinary retention in the absence of neurological or structural abnormalities. Urodynamic evaluation identified three distinct severe functional phenotypes: detrusor overactivity with reduced bladder capacity, poor compliance with detrusor–sphincter dyssynergia and secondary high-grade vesicoureteral reflux (Hinman syndrome), and detrusor underactivity with significant post-void residual volumes. All patients demonstrated marked bladder wall remodeling on cystoscopy, including trabeculation and pseudopolypoid mucosal changes. Case discussion: Despite similar clinical severity, the cases illustrated substantial functional heterogeneity and differing risks of upper urinary tract involvement. Urodynamic phenotyping proved central to diagnosis, differentiation from structural disease, and treatment planning. Multimodal conservative management—including urotherapy, pelvic floor biofeedback, targeted pharmacologic therapy, and, when indicated, clean intermittent catheterization or antibiotic prophylaxis—led to resolution of recurrent infections and meaningful improvement in bladder function during medium-term follow-up, although symptom recurrence occurred in one patient after treatment withdrawal. Conclusions: These cases highlight the heterogeneity and potential reversibility of severe functional LUTD in otherwise healthy children. Early functional recognition based on urodynamic assessment is essential to avoid misdiagnosis, prevent unnecessary surgical intervention, and protect renal function. Conservative, function-oriented management remains the cornerstone of effective treatment. The findings are discussed in the context of the existing literature on severe non-neurogenic LUTD and Hinman syndrome. Full article
Show Figures

Figure 1

10 pages, 636 KB  
Article
Updated Analysis: Blue-Light Transurethral Resection and Biopsy of Bladder Cancer with Hexaminolevulinate in a Single UK Centre
by Anushree Kucheria, Elaina Gubbay, Aoife Meabh Linzell, Irfan Kar, Mohammad Alomari, Kimberley Chan, Christine Gan and Nikhil Vasdev
Uro 2026, 6(1), 5; https://doi.org/10.3390/uro6010005 - 2 Feb 2026
Viewed by 580
Abstract
Objective: To evaluate the diagnostic yield of blue-light cystoscopy (BLC) compared with white-light cystoscopy (WLC) in detecting carcinoma in situ (CIS) and muscle-invasive bladder cancer (MIBC), and to assess recurrence-free survival (RFS) following BLC-HAL resection. Patients and Methods: We retrospectively analysed 238 patients [...] Read more.
Objective: To evaluate the diagnostic yield of blue-light cystoscopy (BLC) compared with white-light cystoscopy (WLC) in detecting carcinoma in situ (CIS) and muscle-invasive bladder cancer (MIBC), and to assess recurrence-free survival (RFS) following BLC-HAL resection. Patients and Methods: We retrospectively analysed 238 patients undergoing BLC-HAL between July 2017 and July 2024. Seventy-two underwent primary BLC at initial resection, and 166 underwent BLC re-resection following WLC. Endpoints were CIS detection, tumour upstaging, and recurrence-free survival at 12 and 24 months using Kaplan–Meier analysis. Results: Overall, malignancy was confirmed in 113/238 patients (47%). Detection was higher in the secondary arm (55%) compared with the primary arm (29%). In the primary arm, CIS was detected in 19% and MIBC in 24%. In the secondary arm, CIS increased from 18% on WLC to 38% with BLC (p = 0.001), with 26% detected only under blue light; 10% were upstaged to MIBC (p = 0.022). Over one-third of patients were reclassified into a higher EAU NMIBC risk group. Kaplan–Meier analysis showed 12- and 24-month RFS of 71% (95% CI: 36–92%) and 67% (95% CI: 35–88%) in the primary arm, and 62% (95% CI: 49–74%) and 63% (95% CI: 43–79%) in the secondary arm. Median RFS was not reached within 24 months. Conclusions: BLC significantly enhances CIS detection and identifies MIBC and higher-risk disease not seen on WLC, directly influencing patient management. Despite improved detection, recurrence-free survival remains modest, consistent with high-risk NMIBC, supporting guideline recommendations for routine use of BLC at TURBT, particularly in suspected CIS and high-grade disease. Full article
(This article belongs to the Special Issue The Clinical Management of Urologic Oncology)
Show Figures

Figure 1

13 pages, 847 KB  
Article
The GreenBladder Study: Early Detection of Bladder Cancer in Greenland Using a Urinary Biomarker
by Nathalie Demuth Fryd, Nadja Albertsen, Simon Bernth-Andersen, Andreas Ernst and Jørgen Bjerggaard Jensen
J. Clin. Med. 2026, 15(2), 761; https://doi.org/10.3390/jcm15020761 - 16 Jan 2026
Viewed by 446
Abstract
Background: Bladder cancer (BC) incidence in Greenland is lower than in other Nordic countries, yet mortality is disproportionately high, suggesting delayed detection. Cystoscopy is the diagnostic gold standard to detect BC, but access in Greenland is often limited by geographic and logistical challenges, [...] Read more.
Background: Bladder cancer (BC) incidence in Greenland is lower than in other Nordic countries, yet mortality is disproportionately high, suggesting delayed detection. Cystoscopy is the diagnostic gold standard to detect BC, but access in Greenland is often limited by geographic and logistical challenges, underscoring the need for more accessible diagnostic tools. Objectives: This study evaluated the performance of the urinary biomarker test Xpert® Bladder Cancer Detection (XBCD) among patients referred for cystoscopy within the Greenlandic healthcare system. Methods: In this prospective observational study, 198 patients referred for urological evaluation due to hematuria or other urologic symptoms were recruited from five Greenlandic towns. All participants provided a urine sample for XBCD testing prior to cystoscopy, which served as the reference standard. Results: Among 194 patients with valid test results, seven BC cases were detected. XBCD identified five true positives and 166 true negatives, yielding a sensitivity of 71.4%, specificity of 88.8%, and a negative predictive value of 98.8%. Conclusions: In this low-prevalence setting, XBCD demonstrated potential as a triage tool to reduce the number of procedures and support earlier BC detection, although findings are limited by the small number of cancer cases. Full article
(This article belongs to the Special Issue Bladder Cancer: Diagnosis, Treatment and Future Opportunities)
Show Figures

Figure 1

7 pages, 1872 KB  
Case Report
High-Grade Urothelial Carcinoma with Clear-Cell (Glycogen-Rich) Features and Divergent Trophoblastic Differentiation: A Histopathological Case Report
by George Stoyanov, Dobri Marchev, Pavel Pavlov, Peter Ghenev and Hristo Popov
Reports 2026, 9(1), 3; https://doi.org/10.3390/reports9010003 - 22 Dec 2025
Viewed by 660
Abstract
Background and Clinical Significance: Urothelial carcinoma is one of the most commonly diagnosed malignant diseases. However, it has a much more favorable prognosis than other significantly less common malignancies. This statement, however, is true only for conventional urothelial carcinomas, not for those [...] Read more.
Background and Clinical Significance: Urothelial carcinoma is one of the most commonly diagnosed malignant diseases. However, it has a much more favorable prognosis than other significantly less common malignancies. This statement, however, is true only for conventional urothelial carcinomas, not for those with divergent differentiation or a special type of urothelial carcinoma. Case Presentation: Herein, we present a case report of an 80-year-old female patient with multiple predominantly cardiovascular comorbidities and vascular dementia, who presented to our institution with genital bleeding. Clinical and diagnostic tests were difficult due to patient noncooperation; however, abdominal computer tomography and cystoscopy showed an advanced tumor originating from the ventral bladder wall. Histology of the tumor showed an invasive urothelial malignancy with foci of clear-cell (glycogen-rich) variant and dispersed, pleomorphic cells, which were immunohistochemically positive for beta-human chorionic gonadotropin. Hence, the diagnosis of high-grade urothelial carcinoma with clear-cell (glycogen-rich) morphology and divergent trophoblastic differentiation was established. Patient outcome was poor. Conclusions: While conventionally having a somewhat favorable prognosis, special subtypes and divergent differentiation in urothelial carcinomas, which warrant a high-grade diagnosis are not only rare but also highly aggressive conditions. Further challenges arise in their differential diagnosis with other advanced malignancies, which can develop in adjacent organs in both genders Full article
Show Figures

Figure 1

24 pages, 5784 KB  
Article
Proteomic Profiling of Non-Muscle Invasive Bladder Cancer Reveals Stage-Specific Molecular Signatures and Prognostic Biomarkers
by Lorenza Vantaggiato, Marco Frisenda, Enxhi Shaba, Chiara Splendore, Beatrice Sciarra, Luca Bini, Alessandro Sciarra and Claudia Landi
Proteomes 2025, 13(4), 65; https://doi.org/10.3390/proteomes13040065 - 10 Dec 2025
Viewed by 1031
Abstract
Background: Non-muscle invasive bladder cancer (NMIBC) comprises high-grade (HG) and low-grade (LG) variants, classified by aggressiveness, recurrence risk, and stage—either non-invasive (pTa) or invading the lamina propria (pT1). Cystoscopy remains the diagnostic gold standard, with no less-invasive alternatives, while molecular mechanisms driving [...] Read more.
Background: Non-muscle invasive bladder cancer (NMIBC) comprises high-grade (HG) and low-grade (LG) variants, classified by aggressiveness, recurrence risk, and stage—either non-invasive (pTa) or invading the lamina propria (pT1). Cystoscopy remains the diagnostic gold standard, with no less-invasive alternatives, while molecular mechanisms driving tumorigenesis and treatment response are poorly understood. Methods: To address this gap, we conducted a preliminary top-down proteomic study on fresh biopsies from pTa-LG and pT1-HG NMIBC at initial diagnosis to identify molecular differences and potential prognostic biomarkers. Results: Distinct protein profiles were observed between stages. Highly abundant proteins in pT1-HG were associated with nitric oxide biosynthesis, signal transduction, inhibition of apoptosis, protein folding, and immune response. Proteins of low abundance were related to cellular localization, cytoskeleton organization, cell adhesion, phagocytosis, and tissue development. Notably, multiple proteoforms of PDC6I/ALIX, a protein implicated in the regulation of apoptosis, proliferation, and PD-L1 surface presentation, were significantly downregulated in pT1-HG tumors. Furthermore, the abundance of proteins such as GANAB, GALE, THIC, SEPT8, and MYDGF/C19orf10 correlated with tumor size, suggesting their potential as prognostic biomarkers. Conclusions: These proteins, taken together, indicate that they may serve as valuable prognostic markers, offering a path toward more personalized management of NMIBC beyond the traditional one-size-fits-all approach. Full article
Show Figures

Figure 1

19 pages, 2413 KB  
Article
Diagnostic and Prognostic Implications of FGFR3, TP53 Mutation and Urinary Biomarkers in Urothelial Carcinoma in Pakistani Cohort
by Muhammad Asif, Faiza Abdul Rashid, Saima Shakil Malik, Dilshad Ahmed Khan, Muhammad Tanveer Sajid, Asma Gul and Muhammad Tahir Khadim
J. Clin. Med. 2025, 14(23), 8526; https://doi.org/10.3390/jcm14238526 - 1 Dec 2025
Cited by 1 | Viewed by 844
Abstract
Background: Urothelial carcinoma (UC) presents with clinically heterogeneous disease. There is an emerging need to explore the prognosis of non-muscle-invasive bladder cancer (NMIBC) and muscle-invasive bladder cancer (MIBC). Therefore, we aimed to explore the prognostic value of FGFR3 and TP53 mutations and protein [...] Read more.
Background: Urothelial carcinoma (UC) presents with clinically heterogeneous disease. There is an emerging need to explore the prognosis of non-muscle-invasive bladder cancer (NMIBC) and muscle-invasive bladder cancer (MIBC). Therefore, we aimed to explore the prognostic value of FGFR3 and TP53 mutations and protein expression and to investigate the diagnostic utility of urine cytology and Xpert bladder cancer monitor (BCM) assay in UC. Materials and Methods: A prospective cross-sectional study was conducted in a cohort of 73 Pakistani patients. Cystoscopy, biopsy, tissue diagnosis, UC grade, and stage followed by immunohistochemistry (IHC) and genotyping were recorded. Voided urine samples were also collected for urine cytology and Xpert BCM. Statistical analysis was performed using SPSS version 26.0. A p-value ≤ 0.05 was considered statistically significant. Results: In our selected patients, the majority were males who had smoking history and the common symptom was hematuria. Our findings suggest FGFR3 IHC expression is strongly linked to low-grade NMBIC (p ≤ 0.01). p53 IHC expression supports the findings of the UC grade (p ≤ 0.01). A highly significant association (p < 0.001) was observed between FGFR3 protein expression and underlying mutations. Pro72Arg polymorphism (p = 0.04) was found to be significantly correlated with p53 IHC findings. While comparing cystoscopy with cytology and Xpert BCM, the sensitivity was found to be 85.7% and 58.5%, respectively. Conclusions: The integrated approach of IHC with genotyping could improve risk stratification and guide personalized management strategies. Moreover, as cytology is less sensitive to diagnose UC, especially low-grade tumours, Xpert BCM can be used as a promising diagnostic test for both primary and recurrent BC settings. Full article
(This article belongs to the Special Issue Bladder Cancer: Clinical Diagnosis and Treatment)
Show Figures

Graphical abstract

9 pages, 648 KB  
Article
Optilume Drug-Coated Balloon Dilation for Male Sphincteric (Membranous) Urethral Strictures: 53 Consecutive Cases
by Lukas Andrius Jelisejevas, Gennadi Tulchiner and Peter Rehder
J. Clin. Med. 2025, 14(23), 8369; https://doi.org/10.3390/jcm14238369 - 25 Nov 2025
Viewed by 1043
Abstract
Background/Objectives: Reconstruction of membranous urethral strictures poses significant surgical challenges, including risks of urinary incontinence and erectile dysfunction. Optilume drug-coated balloon dilation (DCBD) is a minimally invasive treatment for short, recurrent bulbar urethral strictures, but its application in strictures involving the sphincteric urethra [...] Read more.
Background/Objectives: Reconstruction of membranous urethral strictures poses significant surgical challenges, including risks of urinary incontinence and erectile dysfunction. Optilume drug-coated balloon dilation (DCBD) is a minimally invasive treatment for short, recurrent bulbar urethral strictures, but its application in strictures involving the sphincteric urethra remains controversial. This study aims to evaluate the safety, efficacy, and impact on continence of DCBD in membranous urethral strictures involving the male sphincter. Methods: A retrospective analysis was conducted on 53 consecutive patients with urethral strictures involving the sphincteric urethra, treated with Optilume DCBD between June 2021 and June 2025 at a tertiary center. After preoperative imaging, dilation to 20 Fr, then DCBD (30 Fr, 10 bar, 10 min) were performed. We assessed anatomical success (≥18 Fr as per cystoscopy/calibration), freedom from re-intervention, and continence status. Patients with neurological conditions or urinary infections were excluded. Results: The cohort included 35 membranous urethral strictures and 18 vesicourethral anastomosis stenoses that extended into the sphincter. The median follow-up was 13.3 months. At last follow-up, 66.6% and 65.6% of patients in both groups were free from recurrence and re-intervention with satisfactory voiding. No de novo incontinence was observed; two patients with prior post-prostatectomy incontinence remained incontinent. The median age was 68 years; median prior interventions were 2.5, and median stricture length was 3 cm. Conclusions: Optilume DCBD appears to be a safe and effective option for membranous urethral strictures involving the sphincter, without inducing de novo incontinence. Although not a replacement for reconstruction, it offers a minimally invasive alternative for selected patients. Full article
(This article belongs to the Special Issue Recent Advances in Reconstructive Urology and Prosthetic Surgery)
Show Figures

Figure 1

20 pages, 940 KB  
Review
From Mesh to Modern Therapies: An Updated Narrative Review on Urogenital Prolapse
by Diana Pop-Lodromanean, Radu Chicea, Dan-Georgian Bratu, Livia-Mirela Popa, Paula Anderco, Nicolae Grigore and Adrian Hașegan
J. Clin. Med. 2025, 14(22), 8254; https://doi.org/10.3390/jcm14228254 - 20 Nov 2025
Cited by 2 | Viewed by 2002
Abstract
Urogenital prolapse (UP), a manifestation of pelvic organ prolapse (POP), is prevalent and burdensome, impairing urinary, bowel, sexual and psychosocial health. This review synthesizes evidence on epidemiology, mechanisms, clinical evaluation and treatment, with an emphasis on mesh use. POP results from failure of [...] Read more.
Urogenital prolapse (UP), a manifestation of pelvic organ prolapse (POP), is prevalent and burdensome, impairing urinary, bowel, sexual and psychosocial health. This review synthesizes evidence on epidemiology, mechanisms, clinical evaluation and treatment, with an emphasis on mesh use. POP results from failure of muscular and fascial support, most consistently associated with childbirth and aging; imaging links levator ani avulsion and hiatal overstretching to onset and recurrence. Diagnosis is chiefly clinical, using standardized pelvic examination, with selective adjuncts such as urodynamics, cystoscopy, pelvic floor ultrasound and defecography. Conservative care includes education, lifestyle measures, pelvic floor muscle training and pessaries. Surgery is considered for bothersome prolapse and individualized by compartment, symptoms, sexual goals, comorbidities and preference. Options span native-tissue vaginal repairs with apical suspension, obliterative procedures for non-sexually active patients and sacrocolpopexy. Sacrocolpopexy remains the durability benchmark for apical support but carries mesh-related risks that accumulate over time. Regulatory scrutiny followed rising complications, culminating in withdrawal of transvaginal mesh kits for anterior prolapse, while mesh for sacrocolpopexy persists. Quality-of-life outcomes are central to assessment. Pain after mesh may reflect placement or evolution (erosion, proximity) or persist despite normal findings, implicating neuroplastic mechanisms. Individualized, shared decision-making is essential to balance durability, safety and function. Full article
(This article belongs to the Section Nephrology & Urology)
Show Figures

Figure 1

10 pages, 1357 KB  
Case Report
Clinical Experience with URO17® in the Diagnosis and Surveillance of Bladder Cancer
by Shahram Shawn Gholami, Mehran Movassaghi, Sasha Homayoun and Nikhil Vasdev
J. Clin. Med. 2025, 14(22), 8108; https://doi.org/10.3390/jcm14228108 - 16 Nov 2025
Viewed by 747
Abstract
Objective: To describe the clinical use of URO17®, a noninvasive, urine-based immunocytochemistry assay targeting Keratin 17 (K17), as an adjunct to conventional diagnostic methods for urothelial carcinoma. Materials and Methods: These illustrative cases summarize the real-world use of URO17® in [...] Read more.
Objective: To describe the clinical use of URO17®, a noninvasive, urine-based immunocytochemistry assay targeting Keratin 17 (K17), as an adjunct to conventional diagnostic methods for urothelial carcinoma. Materials and Methods: These illustrative cases summarize the real-world use of URO17® in diagnostic workflows for patients presenting with hematuria and those undergoing surveillance for non-muscle invasive bladder cancer (NMIBC). Urine samples were processed via standard immunocytochemistry and interpreted alongside cystoscopic, cytological, and radiographic findings. Discussion: URO17® was used as a complementary diagnostic tool to help guide clinical management. Negative results supported deferral of invasive procedures in selected patients, while positive findings prompted further evaluation when standard tests were inconclusive. Conclusions: In the seven illustrative cases presented, URO17® aided clinical decision-making as part of routine diagnostic and surveillance workflows. The test’s integration with existing cytology processes supports its potential role as a noninvasive adjunct for evaluating patients with suspected or recurrent urothelial carcinoma. Full article
(This article belongs to the Section Nephrology & Urology)
Show Figures

Figure 1

Back to TopTop