Sign in to use this feature.

Years

Between: -

Subjects

remove_circle_outline
remove_circle_outline
remove_circle_outline
remove_circle_outline
remove_circle_outline
remove_circle_outline
remove_circle_outline
remove_circle_outline
remove_circle_outline

Journals

remove_circle_outline
remove_circle_outline
remove_circle_outline
remove_circle_outline
remove_circle_outline
remove_circle_outline
remove_circle_outline
remove_circle_outline
remove_circle_outline
remove_circle_outline
remove_circle_outline
remove_circle_outline
remove_circle_outline
remove_circle_outline
remove_circle_outline

Article Types

Countries / Regions

remove_circle_outline
remove_circle_outline
remove_circle_outline
remove_circle_outline
remove_circle_outline

Search Results (1,024)

Search Parameters:
Keywords = curved root

Order results
Result details
Results per page
Select all
Export citation of selected articles as:
24 pages, 3818 KB  
Article
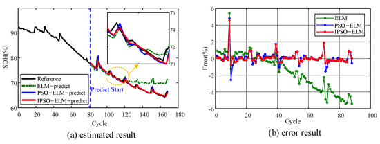
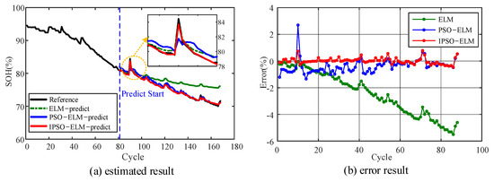
A Method for Estimating the State of Health of Aviation Lithium-Ion Batteries Based on an IPSO-ELM Model
by Zhaoyang Zeng, Qingyu Zhu, Changqi Qu, Yan Chen, Zhaoyan Fang, Haochen Wang and Long Xu
Energies 2026, 19(7), 1797; https://doi.org/10.3390/en19071797 - 7 Apr 2026
Abstract
Accurate assessment of the State of Health (SOH) is critical for battery management systems in aviation. As a step towards this goal, this study presents a proof-of-concept for a novel SOH estimation method based on an Improved Particle Swarm Optimization-Extreme Learning Machine (IPSO-ELM) [...] Read more.
Accurate assessment of the State of Health (SOH) is critical for battery management systems in aviation. As a step towards this goal, this study presents a proof-of-concept for a novel SOH estimation method based on an Improved Particle Swarm Optimization-Extreme Learning Machine (IPSO-ELM) model, validated under controlled laboratory cycling conditions. Although traditional Extreme Learning Machines (ELM) are widely used due to their fast computation and good generalization, their random parameter initialization often leads to unstable convergence and limited accuracy. To address these limitations, this paper proposes a novel SOH estimation method based on an Improved Particle Swarm Optimization (IPSO) algorithm to optimize the key parameters of ELM. Three health indicators (HI)—constant-current charging time, equal-voltage-drop discharge time, and average discharge voltage—were extracted from charge–discharge curves as model inputs. The IPSO algorithm dynamically adjusts the inertia weight, introduces a constriction factor and a termination counter to enhance global search capability and avoid local optima. Experimental results on open-source datasets (B005, B007, B0018) and laboratory datasets (A001, A002) demonstrate that the proposed IPSO-ELM model achieves a Root-Mean-Square Error (RMSE) below 0.7% and a Mean Absolute Percentage Error (MAPE) below 0.5%. Compared with standard ELM and PSO-ELM models, it significantly outperforms them in accuracy (e.g., for B0018, RMSE is reduced to 0.21% and MAPE to 0.14%), convergence speed, and robustness, establishing a foundation for future development of aviation-ready SOH estimators. Full article
Show Figures

Figure 1

20 pages, 4162 KB  
Article
Exponential Function-Based Neural Tangent Kernels for SECM Signal Reconstruction
by Vadimas Ivinskij, Eugenijus Mačerauskas, Laisvidas Striška, Darius Plonis, Vijitashwa Pandey, Sonata Tolvaisiene and Inga Morkvėnaitė
Appl. Sci. 2026, 16(7), 3578; https://doi.org/10.3390/app16073578 - 6 Apr 2026
Abstract
Scanning electrochemical microscopy (SECM) provides spatially resolved electrochemical information but is constrained by long acquisition times arising from dense spatial sampling requirements. This work investigates whether physics-informed signal representations can improve neural reconstruction of SECM approach curve signals from sparse measurements. We propose [...] Read more.
Scanning electrochemical microscopy (SECM) provides spatially resolved electrochemical information but is constrained by long acquisition times arising from dense spatial sampling requirements. This work investigates whether physics-informed signal representations can improve neural reconstruction of SECM approach curve signals from sparse measurements. We propose an exponential function-based Neural Tangent Kernel (NTK) framework in which SECM signals are encoded using deterministic exponential feature mappings aligned with diffusion-controlled electrochemical dynamics. A layer-wise NTK checkpointing mechanism is employed to filter covariantly insignificant components during training, reducing redundancy while preserving dominant signal modes. The method is evaluated on synthetically generated SECM signals designed to replicate characteristic approach curve behavior. Quantitative performance is assessed using root mean square error (RMSE), mean absolute error (MAE), relative error (%), and the coefficient of determination (R2). Compared to a random Gaussian (Fourier feature) baseline (RMSE = 0.0952, MAE = 0.0547, Rel.Err = 17.68%), the proposed exponential mappings achieve consistently lower reconstruction error, with the best configuration yielding RMSE = 0.0858, MAE = 0.0375, and relative error = 11.10% under identical training conditions. Results demonstrate that incorporating physically motivated exponential feature representations into NTK-aware learning improves reconstruction fidelity and stability for low-dimensional electrochemical signals, highlighting the potential of physics-informed kernel methods for accelerated SECM data acquisition. Full article
(This article belongs to the Special Issue Advances in Biosignal Processing, 2nd Edition)
Show Figures

Figure 1

23 pages, 1312 KB  
Article
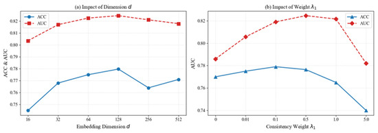
From Text to Structure: Precise Cognitive Diagnosis via Semantic Enhancement and Dynamic Q-Matrix Calibration
by Jingxing Fan, Zhichang Zhang and Yuming Du
Appl. Sci. 2026, 16(7), 3477; https://doi.org/10.3390/app16073477 - 2 Apr 2026
Viewed by 237
Abstract
Traditional cognitive diagnosis models typically rely on expert-annotated Q-matrices to define the relationship between exercises and knowledge concepts. This process is not only highly subjective and costly, but also prone to introducing noise and bias, which directly affects diagnostic accuracy. Meanwhile, most existing [...] Read more.
Traditional cognitive diagnosis models typically rely on expert-annotated Q-matrices to define the relationship between exercises and knowledge concepts. This process is not only highly subjective and costly, but also prone to introducing noise and bias, which directly affects diagnostic accuracy. Meanwhile, most existing deep learning-based methods overlook the rich semantic information contained in concept descriptions, making it difficult to deeply model the intrinsic relationships among knowledge points, resulting in limited interpretability of the models. To address these issues, this paper proposes a cognitive diagnosis model that incorporates key textual information from concept descriptions to refine the Q-matrix (KECQCD). The core innovation of the model lies in leveraging the pre-trained language model RoBERTa to encode concept texts, fusing semantic features with identifier embeddings through a gating mechanism to construct semantically-enhanced concept representations. It designs a concept-exercise heterogeneous information network and employs a graph attention mechanism to adaptively aggregate node features, explicitly modeling high-order knowledge dependencies. Furthermore, a multi-task joint learning framework is established to predict student performance while dynamically correcting association errors in the initial Q-matrix. Experimental results on the public Junyi dataset show that the KECQCD model significantly outperforms mainstream baseline models across multiple metrics, including accuracy (ACC), area under the curve (AUC), and root mean square error (RMSE). Ablation studies confirm the effectiveness of each core module, and diagnostic consistency (DOA) evaluation further demonstrates the enhanced interpretability of the model’s outcomes. This research offers a new solution for building accurate, reliable, and interpretable cognitive diagnosis systems, contributing positively to the advancement of personalized intelligent education. Full article
Show Figures

Figure 1

17 pages, 804 KB  
Systematic Review
Clinical Characteristics, Surgical Management and Outcomes of Sciatic Scoliosis Secondary to Lumbar Disc Herniation: A Systematic Review
by Marco Fava, Elena Mendola, Fabrizio Perna, Lavinia Raimondi, Gianluca Giavaresi and Angelo Toscano
Life 2026, 16(4), 589; https://doi.org/10.3390/life16040589 - 1 Apr 2026
Viewed by 218
Abstract
Background: Sciatic scoliosis is a nonstructural, compensatory spinal deformity secondary to lumbar disc herniation. In adolescents and young adults, sciatic scoliosis is frequently misdiagnosed as adolescent idiopathic scoliosis due to the low prevalence of lumbar disc herniation in this demographic. Early clinical [...] Read more.
Background: Sciatic scoliosis is a nonstructural, compensatory spinal deformity secondary to lumbar disc herniation. In adolescents and young adults, sciatic scoliosis is frequently misdiagnosed as adolescent idiopathic scoliosis due to the low prevalence of lumbar disc herniation in this demographic. Early clinical suspicion is essential, as radiographic features, particularly minimal or absent vertebral rotation on standing radiographs, help distinguish sciatic scoliosis from structural curves such as adolescent idiopathic scoliosis. Key differentiating features include painful scoliosis, a highly positive straight leg raise test, and minimal or absent vertebral rotation on standing radiographs. Delayed diagnosis or inappropriate management may result in residual deformity, highlighting the importance of early surgical decompression. Despite recognition for decades, the literature is fragmented, largely composed of case reports, small series, and retrospective studies, with heterogeneous definitions, radiological assessments, and outcome measures. Objective: Provide a comprehensive, up-to-date systematic synthesis of the clinical presentation, radiological characteristics, management strategies, and outcomes of lumbar disc herniation-associated sciatic scoliosis. Methods: Thirteen studies evaluating conventional open discectomy and minimally invasive endoscopic procedures (FEID/PELD) were included. Data on demographics, surgical approach, clinical improvement (VAS, ODI, Macnab), and radiographic correction (Cobb angle, trunk list, sagittal alignment) were extracted and synthesized. Results: Surgical decompression consistently leads to clinical improvement. Trunk list and coronal deformity were rapidly corrected, with resolution rates ≥ 85% within 6 months across most series. Both open and endoscopic approaches were effective, with minimally invasive techniques offering advantages in tissue preservation and recovery. Conclusions: Sciatic Scoliosis is a reversible, nonstructural deformity that responds reliably to surgical decompression. Accurate recognition, particularly in adolescents and young adults, and timely intervention targeting the underlying nerve root compression are critical for optimal outcomes. This review consolidates fragmented evidence, providing a comprehensive synthesis of current knowledge. Full article
(This article belongs to the Section Medical Research)
Show Figures

Figure 1

23 pages, 3020 KB  
Article
A State of Health Estimation Method for Lithium-Ion Battery Packs Using Two-Level Hierarchical Features and TCN–Transformer–SE
by Chaolong Zhang, Panfen Yin, Kaixin Cheng, Yupeng Wu, Min Xie, Guoqing Hua, Anxiang Wang and Kui Shao
Batteries 2026, 12(4), 123; https://doi.org/10.3390/batteries12040123 - 1 Apr 2026
Viewed by 248
Abstract
This study proposes a novel state of health (SOH) estimation method by extracting two-level hierarchical features linked to fundamental degradation mechanisms. At the module level, the length of the incremental power curve during constant current charging is extracted, capturing cumulative effects of subtle [...] Read more.
This study proposes a novel state of health (SOH) estimation method by extracting two-level hierarchical features linked to fundamental degradation mechanisms. At the module level, the length of the incremental power curve during constant current charging is extracted, capturing cumulative effects of subtle changes. At the cell level, a combined temperature-weighted voltage inconsistency curve is constructed. The state of charge (SOC) at its distinct knee point within the high-SOC range is a key indicator, signifying the accelerated failure stage where polarization and thermoelectric feedback intensify. This knee-point SOC quantitatively reflects the degree of SOH degradation, making it a valid feature for accurate SOH estimation. The proposed Temporal Convolutional Network–Transformer–Squeeze-and-Excitation (TCN–Transformer–SE) model assigns weights to these features via Squeeze-and-Excitation (SE) and uses Temporal Convolutional Network (TCN) and Transformer branches for parallel local and global temporal decisions. Aging experiments demonstrate the method’s superiority through multi-feature comparison, ablation studies, and benchmark evaluation, achieving a maximum mean absolute error (MAE) of 0.0031, a root mean square error (RMSE) of 0.0038, a coefficient of determination (R2) of 0.9937 and a mean absolute percentage error (MAPE) of 0.3820. The work provides a fusion estimation framework with enhanced interpretability grounded in electrochemical analysis. Full article
(This article belongs to the Special Issue Advanced Intelligent Management Technologies of New Energy Batteries)
Show Figures

Graphical abstract

23 pages, 4461 KB  
Article
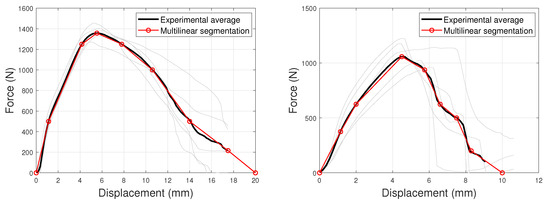
Analysis of Detailed and Simplified Finite Element Modelling Strategies for Simulating the Failure Behaviour of Timber Frame Diaphragms
by Dries Byloos, Tine Engelen and Bram Vandoren
Buildings 2026, 16(7), 1372; https://doi.org/10.3390/buildings16071372 - 30 Mar 2026
Viewed by 219
Abstract
Timber frame diaphragms play a central role in the lateral stability of modern timber buildings, yet current design codes insufficiently capture their nonlinear behaviour and governing failure mechanisms. This study evaluates two finite element modelling strategies to improve the prediction of diaphragm response. [...] Read more.
Timber frame diaphragms play a central role in the lateral stability of modern timber buildings, yet current design codes insufficiently capture their nonlinear behaviour and governing failure mechanisms. This study evaluates two finite element modelling strategies to improve the prediction of diaphragm response. The first strategy, implemented in MATLAB®, explicitly models the nonlinear behaviour of sheathing-to-framing (STF) connections using an oriented orthogonal multilinear damage law. Validation against experimental tests on partially anchored and fully anchored diaphragms as well as in-plane bending specimens demonstrated accurate predictions of stiffness and force–displacement behaviour in both the linear-elastic and elastoplastic ranges. Deviations in peak load predictions for the detailed model reached up to approximately 25%, while stiffness predictions remained within approximately 10% of the experimental values. The second approach, implemented in commercial structural engineering software, represents STF connections by uncoupled elastoplastic spring elements. Although post-peak softening cannot be captured, peak capacities were predicted within approximately 3–5% for several configurations, with reliable stiffness estimates in most cases. A quantitative comparison using the normalised root mean square error between experimental and numerical force-displacement curves yielded values between approximately 5% and 14%, indicating good agreement between the numerical predictions and the experimental behaviour. Overall, the detailed model enables high-fidelity nonlinear analysis and insight into failure mechanisms, whereas the simplified spring approach offers a practical and computationally efficient modelling strategy suitable for routine engineering design. Full article
Show Figures

Figure 1

22 pages, 2106 KB  
Article
Rigid-Chain Following and Kinematic Response Analysis on Piecewise Non-Smooth Paths: A DGPS-Based Solution Method
by Yaxuan Zhao, Ziheng Li and Hualu Liu
Algorithms 2026, 19(4), 252; https://doi.org/10.3390/a19040252 - 25 Mar 2026
Viewed by 218
Abstract
Rigid-body chain following on piecewise analytic paths is a fundamental subroutine in motion planning and multibody simulation. The problem is nontrivial when only the leader trajectory of the first node is available: enforcing fixed inter-node distances reduces to circle–curve intersection, which is generally [...] Read more.
Rigid-body chain following on piecewise analytic paths is a fundamental subroutine in motion planning and multibody simulation. The problem is nontrivial when only the leader trajectory of the first node is available: enforcing fixed inter-node distances reduces to circle–curve intersection, which is generally multi-valued and becomes particularly challenging near non-smooth junctions. We present a Dichotomy Geometric Path Search (DGPS) framework that converts each constraint into a one-dimensional root-finding task and resolves the branch selection through no-backtracking ordering: at every time step, the admissible solution for the current node is the nearest feasible root in the past relative to its immediately preceding node. DGPS combines backward bracketing with bisection, achieving robust convergence. Compared with the inverse Jacobian method, which maps end-effector velocities to joint velocities via explicit inversion, the proposed approach avoids Jacobian inversion and globally coupled nonlinear solves. We further characterize the local structure of the zero set and establish monotonicity/uniqueness conditions that justify stable root selection across piecewise junctions. Extensive tests on representative piecewise trajectories (line–arc–line, polylines with corners, piecewise sinusoids, and time reparameterization) show that DGPS enforces distance constraints to near machine precision, produces interpretable speed/acceleration transients around non-smooth events, and exhibits computational costs consistent with iteration difficulty. The results support DGPS as a general, efficient solver requiring only the prescribed leader trajectory. Full article
(This article belongs to the Section Algorithms for Multidisciplinary Applications)
Show Figures

Figure 1

17 pages, 7121 KB  
Article
Habitat Filtering Shapes Root Endophytic Microbiome Assembly and Its Association with Fruit Quality in Lycium ruthenicum from the Tarim Basin
by Aihua Liang, Fengjiao Wang, Tianyi Liu, Yuting Liao and Zixin Mu
Plants 2026, 15(6), 979; https://doi.org/10.3390/plants15060979 - 22 Mar 2026
Viewed by 318
Abstract
Lycium ruthenicum is a typical desert halophyte with strong stress resistance and high medicinal value in the Tarim Basin. Root endophytic microbes play critical roles in host adaptation, nutrient cycling, and secondary metabolite accumulation. To clarify the diversity patterns of root endophytic bacteria [...] Read more.
Lycium ruthenicum is a typical desert halophyte with strong stress resistance and high medicinal value in the Tarim Basin. Root endophytic microbes play critical roles in host adaptation, nutrient cycling, and secondary metabolite accumulation. To clarify the diversity patterns of root endophytic bacteria and fungi and their relationships with environmental factors and fruit quality, high-throughput sequencing was used to analyze microbial community characteristics of Lycium ruthenicum collected from different habitats in the Tarim Basin. The results showed that rarefaction curves of alpha diversity indices (Chao1, Shannon, Pielou_e) tended to be saturated, indicating sufficient sequencing depth. Principal coordinate analysis (PCoA) revealed significant habitat-driven differentiation in both bacterial and fungal community structures. Community composition analysis showed that the relative abundance of dominant taxa at the phylum and genus levels differed significantly among sampling sites. Co-occurrence network analysis indicated that bacterial and fungal networks exhibited high modularity and were dominated by positive synergistic interactions, with Pseudomonas, Bacillus, Sphingomonas, Alternaria, and Fusarium as key hub genera. Moreover, root endophytic communities were significantly correlated with climatic variables, soil physicochemical properties, and fruit quality traits, including anthocyanin (AC), proanthocyanidin (PA), total flavonoids (TF), and total polyphenols (TP). Several keystone microbial genera were closely associated with the accumulation of functional metabolites in fruits. This study reveals the biogeographic distribution and co-occurrence characteristics of root endophytes in Lycium ruthenicum and provides a theoretical basis for understanding microbe–host–environment interactions and the quality improvement of desert medicinal plants. Full article
(This article belongs to the Special Issue Forage and Sustainable Agriculture)
Show Figures

Figure 1

14 pages, 2030 KB  
Article
Bacteriostatic Mechanism of the Ethyl Acetate Extract from the Root of Schisandra propinqua (Wall.) Baill. var. sinensis Oliv (Xiao Xue Teng) Against Staphylococcus aureus
by Lingyun Gu, Huifang Zhou, Qunxin Wang, Weidong Sun, Fuxin Chen, Tuo Li and Chenghua He
Vet. Sci. 2026, 13(3), 285; https://doi.org/10.3390/vetsci13030285 - 18 Mar 2026
Viewed by 181
Abstract
Background: The root of Schisandra propinqua (Wall.) Baill. var. sinensis Oliv is a traditional ethnomedicine in China; it was widely used to treat abscesses, sores, carbuncles, rheumatism, and so on. The purpose of this study was to elucidate the bacteriostatic mechanism of the [...] Read more.
Background: The root of Schisandra propinqua (Wall.) Baill. var. sinensis Oliv is a traditional ethnomedicine in China; it was widely used to treat abscesses, sores, carbuncles, rheumatism, and so on. The purpose of this study was to elucidate the bacteriostatic mechanism of the ethyl acetate extract from the root of Schisandra propinqua (Wall.) Baill. var. Sinensis Oliv (Xiao Xue Teng) against Staphylococcus aureus ATCC 25923 (S. aureus ATCC 25923). Methods: Bioactive bacteriostatic constituents in Xiao Xue Teng were identified through Hybrid Quadrupole-TOF LC/MS/MS. The minimum inhibitory concentration (MIC) of Xiao Xue Teng against S. aureus ATCC 25923 was determined using the microbroth dilution method. A time–kill curve analysis was used to evaluate the bacteriostatic effects. SDS-PAGE coupled with nano-liquid NanoLC-ESI-MS/MS, real-time PCR, and scanning electron microscopy (SEM) was used to study the bacteriostatic mechanism of Xiao Xue Teng against S. aureus ATCC 25923. Results: The MIC of Xiao Xue Teng against S. aureus ATCC 25923 was determined to be 15.625 µg/mL. The translation initiation factor (IF-2) and elongation factor (EF-Tu) were significantly decreased in S. aureus ATCC 25923 after treatment with Xiao Xue Teng, while the proteins SodA and AhpC were obviously increased. The intracellular levels of total reactive oxygen species (ROS) and hydrogen peroxide (H2O2) were significantly increased (p < 0.01) after the treatment with Xiao Xue Teng. Concurrently, the activities of SOD, CAT and GSH-Px were significantly increased (p < 0.01). Moreover, cellular swelling and shrinkage were observed using SEM. Conclusions: The bacteriostatic mechanism of Xiao Xue Teng against S. aureus ATCC 25923 was related to eliciting oxidative stress, inhibiting protein synthesis and enhancing cytoplasmic membrane permeability. Full article
(This article belongs to the Special Issue Advancements in Livestock Staphylococcus sp.)
Show Figures

Figure 1

31 pages, 7070 KB  
Article
Cross-Condition Lithium-Ion Battery Capacity Multi-Variable Estimation Model Based on Incremental Capacity Curve Features
by Dongxu Han, Yuchang Xing and Nan Zhou
Batteries 2026, 12(3), 103; https://doi.org/10.3390/batteries12030103 - 18 Mar 2026
Viewed by 214
Abstract
Accurate estimation of lithium-ion battery state of health and capacity is critical for intelligent battery management. This study develops a multi-variable cross-condition capacity estimation model based on incremental capacity (IC) curve features. First, the IC curve area is extracted to construct a health [...] Read more.
Accurate estimation of lithium-ion battery state of health and capacity is critical for intelligent battery management. This study develops a multi-variable cross-condition capacity estimation model based on incremental capacity (IC) curve features. First, the IC curve area is extracted to construct a health indicator. To capture the coupled, non-linear effects of temperature and discharge current on capacity fade, a temperature-zoned modeling framework is implemented. Specifically, first-order linear polynomials are applied for room temperature conditions to prevent overfitting, while second-order polynomials with interaction terms are utilized for high and low temperature conditions to model complex degradation behaviors. Furthermore, to mitigate estimation errors caused by individual battery inconsistency and varying initial states across different operating conditions, the capacity retention rate (CRR) and health indicator retention rate metrics are defined and integrated into the estimation framework. Validation across multiple dynamic operating conditions demonstrates that the optimized CRR-based model achieves an average root mean square error of 0.0261 Ah and a mean absolute percentage error of 2.83%. The proposed temperature-zoned approach provides a robust, data-driven methodology for cross-condition battery health monitoring. Full article
Show Figures

Figure 1

41 pages, 8144 KB  
Article
Statistical Development of Rainfall IDF Curves and Machine Learning-Based Bias Assessment: A Case Study of Wadi Al-Rummah, Saudi Arabia
by Ibrahim T. Alhbib, Ibrahim H. Elsebaie and Saleh H. Alhathloul
Hydrology 2026, 13(3), 96; https://doi.org/10.3390/hydrology13030096 - 16 Mar 2026
Viewed by 631
Abstract
Reliable estimation of extreme rainfall is essential for hydraulic design and flood risk mitigation, particularly in arid regions where rainfall exhibits strong temporal and spatial variability. This study presents a statistical framework for developing rainfall intensity-duration-frequency (IDF) curves, complemented by a machine learning-based [...] Read more.
Reliable estimation of extreme rainfall is essential for hydraulic design and flood risk mitigation, particularly in arid regions where rainfall exhibits strong temporal and spatial variability. This study presents a statistical framework for developing rainfall intensity-duration-frequency (IDF) curves, complemented by a machine learning-based assessment of model bias and performance. The analysis was conducted using data from ten rainfall stations located within or near the Wadi Al-Rummah Basin. Annual maximum series (AMS) from 1969 to 2024 were first reconstructed to address missing years using a modified normal ratio method (NRM) combined with nearest-station selection, ensuring spatial consistency while preserving station-specific rainfall characteristics. Six probability distributions (Weibull, Gumbel, gamma, lognormal, generalized extreme value (GEV), and generalized Pareto) were fitted to each station, and the best-fit distribution was identified using multiple goodness-of-fit (GOF) criteria, including the Kolmogorov–Smirnov (K-S) test, Anderson–Darling (A-D) test, root mean square error (RMSE), chi-square (χ2) statistic, Akaike information criterion (AIC), Bayesian information criterion (BIC), and the coefficient of determination (R2). Statistical IDF curves were then developed for durations ranging from 5 to 1440 min and return periods from 2 to 1000 years. To evaluate the robustness of the statistically derived IDF curves, three machine learning (ML) models, multiple linear regression (MLR), regression random forest (RRF), and multilayer feed-forward neural network (MFFNN), were trained as surrogate models using duration, return period, and station geographic attributes as predictor variables. Model performance was evaluated using RMSE, MAE, and mean bias metrics across stations and return periods. The lognormal distribution emerged as the best-fit model for four stations, while the Gumbel and gamma distributions were selected for two stations each. Overall, no single probability distribution consistently outperformed others, indicating station-dependent behavior. Among the machine learning models, the MFFNN achieved the closest agreement with statistical IDF estimates (RMSE0.97, MAE0.65, bias0.02), followed by RRF and MLR based on global average performance across all stations and return periods. The proposed framework offers a reliable approach for rainfall IDF development and evaluation in arid region watersheds. Full article
(This article belongs to the Section Statistical Hydrology)
Show Figures

Figure 1

15 pages, 2004 KB  
Article
Testing Five Nonlinear Equations for Quantifying Leaf Area Inequality of Semiarundinaria densiflora
by Hanzhou Qiu, Lin Wang and Johan Gielis
Symmetry 2026, 18(3), 501; https://doi.org/10.3390/sym18030501 - 15 Mar 2026
Viewed by 204
Abstract
Accurately quantifying the inequality of plant organ size distributions, such as leaf area, is essential for understanding plant resource allocation strategies, and this is commonly achieved using Lorenz curves. Previous studies have shown that the performance equation (PE) and its generalized form (GPE) [...] Read more.
Accurately quantifying the inequality of plant organ size distributions, such as leaf area, is essential for understanding plant resource allocation strategies, and this is commonly achieved using Lorenz curves. Previous studies have shown that the performance equation (PE) and its generalized form (GPE) effectively describe Lorenz curves that are rotated 135° counterclockwise around the origin and shifted rightward by 2 units. However, few studies have compared the fitting performance of PE (and GPE) with other traditional equations generating Lorenz curves in modeling empirical leaf area distributions, and even fewer have considered the validity of linear approximation assumptions in these nonlinear models. To address this gap, we quantified the inequality of leaf area distributions in Semiarundinaria densiflora, a bamboo species for which the abundant and measurable leaves per culm provide an ideal system for examining the ecological strategies underlying leaf allocation patterns. Five nonlinear models were employed to fit the leaf area distribution: PE, GPE, the Sarabia equation (SarabiaE), the Sarabia–Castillo–Slottje equation (SCSE), and the Sitthiyot–Holasut equation (SHE). Model performance was assessed using root-mean-square error (RMSE) and Akaike information criterion (AIC), while nonlinearity curvature measures were applied to evaluate the close-to-linear behavior of parameter estimates. In addition, the Lorenz asymmetry coefficient (LAC) was used to quantify the asymmetry of the Lorenz curves. Our results showed a clear trade-off between predictive accuracy and linear approximation behavior. Among the five models, GPE achieved the best fit, with the lowest RMSE and AIC values, yet did not show good close-to-linear behavior. In contrast, SHE provided the poorest fit but demonstrated the strongest close-to-linear properties. LAC values indicated that relatively abundant, larger leaves disproportionately contributed to the inequality in leaf area distribution. These findings highlight an inherent trade-off in using Lorenz-based models to describe leaf area frequency distributions: predictive accuracy does not necessarily align with statistical validity. By integrating model fit, nonlinearity diagnostics, and asymmetry assessment, this study provides new perspectives and methodological tools for future investigations into inequality in plant organ size distributions and their ecological significance. Full article
(This article belongs to the Section Mathematics)
Show Figures

Figure 1

30 pages, 8681 KB  
Article
The Consumer’s Reservation Price as an Adaptive Aspiration Level
by Sebastian van Baal
Behav. Sci. 2026, 16(3), 421; https://doi.org/10.3390/bs16030421 - 13 Mar 2026
Viewed by 462
Abstract
Reservation prices determine which goods consumers are willing to buy and, therefore, shape demand curves in markets. Neoclassical economics postulates that reservation prices optimally reflect the marginal utility provided by a good given all other possible uses of the consumer’s budget, as well [...] Read more.
Reservation prices determine which goods consumers are willing to buy and, therefore, shape demand curves in markets. Neoclassical economics postulates that reservation prices optimally reflect the marginal utility provided by a good given all other possible uses of the consumer’s budget, as well as a rational response to the information environment. In contrast, behavioral economics suggests that reservation prices are influenced by extraneous factors and are, thus, less stable and more difficult to predict. In this article, I propose a behavioral model of how the reservation price changes during sequential price searches. The model assumes bounded rationality, is rooted in the psychological theory of aspiration levels, and posits that the reservation price adjusts towards the lowest price known. A corollary is that when higher prices are charged in a market, consumers become willing to pay more in the short term. Results from an online laboratory experiment with more than 400 participants from the general population suggest that the model performs well in explaining the dynamics of the reservation price during a search spell. While the results imply that reservation prices are malleable, competition can protect consumers from sellers exploiting their adaptiveness. Full article
Show Figures

Figure 1

28 pages, 4550 KB  
Article
Inverse Design and Continuous Damping Adjustment of a Hydraulic Damper Using an Improved Genetic Algorithm and a Proportional Solenoid Valve
by Daixing Lu, Yunlong Chen and Ye Shen
Appl. Sci. 2026, 16(6), 2672; https://doi.org/10.3390/app16062672 - 11 Mar 2026
Viewed by 290
Abstract
Traditional passive hydraulic dampers face the challenges of extended design cycles, inefficient parameter matching, and fixed performance, limiting their adaptability. This paper proposes an integrated solution that combines inverse parametric design with active, continuously adjustable damping. First, a high-fidelity nonlinear model is developed [...] Read more.
Traditional passive hydraulic dampers face the challenges of extended design cycles, inefficient parameter matching, and fixed performance, limiting their adaptability. This paper proposes an integrated solution that combines inverse parametric design with active, continuously adjustable damping. First, a high-fidelity nonlinear model is developed based on valve plate elasticity and multi-valve coupling dynamics, achieving a simulation error of ≤4%. An improved genetic algorithm is then designed to inversely optimize five key parameters. This optimization reduces the deviation between the prototype’s damping force–velocity characteristics and the target curve to ≤3% and shortens the design cycle by approximately 40%. Building on this foundation, a pilot-operated electro-hydraulic proportional relief valve is integrated to enable continuous damping adjustment. Co-simulation using AMESim2404 and MatlabSimulinkR2022 reveals the influence of solenoid valve parameters on damping characteristics and calibrates the current–damping force mapping. A co-simulation of a skyhook-controlled quarter-vehicle model demonstrates that the semi-active suspension system reduces the root mean square (RMS) of vertical body acceleration by 21.7%, indicating a significant theoretical improvement in ride comfort. This study establishes a complete technical pathway of “modeling → inverse optimization → integration → verification,” providing an efficient and viable core component solution for intelligent suspension systems. Full article
(This article belongs to the Section Mechanical Engineering)
Show Figures

Figure 1

18 pages, 3652 KB  
Article
Loading of the Glenohumeral Joint: Biomechanical Evaluation Tools for Shoulder-Supporting Exoskeletons
by Maximilian Ebenbichler, Benjamin Reimeir, David Scherb, Robert Eberle and Robert Weidner
Appl. Sci. 2026, 16(6), 2661; https://doi.org/10.3390/app16062661 - 11 Mar 2026
Viewed by 263
Abstract
Due to their potential to reduce occupational physical strain and enhance human performance, the development of exoskeletons has gained significant attention. This study presents a musculoskeletal simulation pipeline designed to evaluate the biomechanical effects of shoulder-supporting exoskeletons. The focus of the investigation is [...] Read more.
Due to their potential to reduce occupational physical strain and enhance human performance, the development of exoskeletons has gained significant attention. This study presents a musculoskeletal simulation pipeline designed to evaluate the biomechanical effects of shoulder-supporting exoskeletons. The focus of the investigation is on the biomechanical tools obtained from musculoskeletal simulations for the evaluation of exoskeletons. Such tools result in many biomechanical values, such as joint kinematics, external joint torques, muscle activation and joint reaction forces. The pipeline was applied to a use case, where electromyography (EMG) signals were collected and compared with simulated muscle activations for validation. The simulated muscle activations had a relative root mean square error (RMSE) of 37% in the area under the curve (AUC) compared to the EMG muscle activation. Joint reaction force analysis revealed altered magnitude and direction of the tangential JRF in the glenohumeral joint during exoskeleton support. This work raises the question of whether the focus in the development of shoulder exoskeletons should be on reducing the load on the subacromial space. By analyzing joint reaction forces and muscle activations, the pipeline can help to identify design parameters that reduce the load on the rotator cuff in the subacromial space. Full article
Show Figures

Figure 1

Back to TopTop