Sign in to use this feature.

Years

Between: -

Subjects

remove_circle_outline
remove_circle_outline
remove_circle_outline
remove_circle_outline
remove_circle_outline
remove_circle_outline
remove_circle_outline
remove_circle_outline

Journals

Article Types

Countries / Regions

Search Results (29)

Search Parameters:
Keywords = cryo-rolling

Order results
Result details
Results per page
Select all
Export citation of selected articles as:
28 pages, 17376 KB  
Review
Structural Capsidomics of Single-Stranded DNA Viruses
by Mario Mietzsch, Antonette Bennett and Robert McKenna
Viruses 2025, 17(3), 333; https://doi.org/10.3390/v17030333 - 27 Feb 2025
Cited by 2 | Viewed by 1786
Abstract
Single-stranded DNA (ssDNA) viruses are a diverse group of pathogens with broad host range, including bacteria, archaea, protists, fungi, plants, invertebrates, and vertebrates. Their small compact genomes have evolved to encode multiple proteins. This review focuses on the structure and functional diversity of [...] Read more.
Single-stranded DNA (ssDNA) viruses are a diverse group of pathogens with broad host range, including bacteria, archaea, protists, fungi, plants, invertebrates, and vertebrates. Their small compact genomes have evolved to encode multiple proteins. This review focuses on the structure and functional diversity of the icosahedral capsids across the ssDNA viruses. To date, X-ray crystallography and cryo-electron microscopy structural studies have provided detailed capsid architectures for 8 of the 35 ssDNA virus families, illustrating variations in assembly mechanisms, symmetry, and structural adaptations of the capsid. However, common features include the conserved jelly-roll motif of the capsid protein and strategies for genome packaging, also showing evolutionary convergence. The ever-increasing availability of genomic sequences of ssDNA viruses and predictive protein modeling programs, such as using AlphaFold, allows for the extension of structural insights to the less-characterized families. Therefore, this review is a comparative analysis of the icosahedral ssDNA virus families and how the capsid proteins are arranged with different tessellations to form icosahedral spheres. It summarizes the current knowledge, emphasizing gaps in the structural characterization of the ssDNA capsidome, and it underscores the importance of continued exploration to understand the molecular underpinnings of capsid function and evolution. These insights have implications for virology, molecular biology, and therapeutic applications. Full article
(This article belongs to the Special Issue Virus Assembly and Genome Packaging)
Show Figures

Figure 1

14 pages, 4203 KB  
Article
Cryo-Rolled AA5052 Alloy: Insights into Mechanical Properties, Formability, and Microstructure
by Arun Achuthankutty, Rohith Saravanan, Hariesh Nagarajan, Vidyanand Pasunuri, Nishanth Hari Gopal, Ajith Ramesh, Sumesh Arangot and Dinu Thomas Thekkuden
J. Manuf. Mater. Process. 2024, 8(6), 284; https://doi.org/10.3390/jmmp8060284 - 7 Dec 2024
Cited by 1 | Viewed by 1475
Abstract
Industries operating in extreme conditions demand materials with exceptional strength, fatigue resistance, corrosion resistance, and formability. While AA5052 alloy is widely used in such industries due to its high fatigue strength and corrosion resistance, its strength frequently falls short of stringent standards. For [...] Read more.
Industries operating in extreme conditions demand materials with exceptional strength, fatigue resistance, corrosion resistance, and formability. While AA5052 alloy is widely used in such industries due to its high fatigue strength and corrosion resistance, its strength frequently falls short of stringent standards. For AA5052 alloy, this study explores the combined use of solutionizing and cryo-rolling, followed by annealing, to improve strength. Although several alloys have been reported to undergo solution treatment before cryo-rolling, this study focuses on how post-processing via annealing can lessen the formability constraints usually connected to conventional cryo-rolling. The study sheds light on the ways that solutionizing, cryo-rolling, and annealing interact to affect the alloy’s mechanical characteristics. Microstructure analysis shows that solutionizing improves the grain structure by reducing dynamic recovery, promoting dislocation density, and facilitating precipitate formation. Sheets subjected to solutionizing + cryo-rolling and partially annealed at 250 °C produce optimal results. Interestingly, formability is decreased when cryo-rolling alone is used instead of cold rolling, whereas formability is successfully increased when solutionizing is used. Comparing solutionized + cryo-rolled sheets that are partially annealed at 250 °C to cold-rolled sheets that are annealed at the same temperature, the former show notable quantitative improvements: a notable 17% increase in ultimate strength, a 10% boost in yield strength, and a noteworthy 13% enhancement in microhardness. Formability has improved with the solutionized + cryo-rolled specimens by annealing. This proposed approach led to noticeable gains in formability, hardness, and strength, which would significantly improve material performance for industrial applications. Full article
Show Figures

Figure 1

13 pages, 6682 KB  
Article
Tensile Properties of Cryorolled Cu/Al Clad Sheet with an SUS304 Interlayer after Annealing at Various Temperatures
by Yanni Xuan, Jing Li, Haitao Gao and Hailiang Yu
Materials 2024, 17(16), 4065; https://doi.org/10.3390/ma17164065 - 15 Aug 2024
Cited by 1 | Viewed by 1244
Abstract
This paper investigates the tensile properties and microstructures of Cu/Al clad sheets with an SUS304 interlayer after cryorolling and subsequent annealing and compares them with hot-rolled samples. The experimental results show that the inhibition of dynamic recovery by cryorolling enables the Cu/Al clad [...] Read more.
This paper investigates the tensile properties and microstructures of Cu/Al clad sheets with an SUS304 interlayer after cryorolling and subsequent annealing and compares them with hot-rolled samples. The experimental results show that the inhibition of dynamic recovery by cryorolling enables the Cu/Al clad sheets to achieve a tensile strength of 302 MPa. After annealing, the tensile strength sharply drops to 159 MPa, while the elongation recovers to 29.0%. Compared with hot-rolled samples, the tensile strength of cryorolled samples is increased by 13.1% due to the effect of fine-grain strengthening. During the annealing process, the cryorolled samples exhibit improved elongation under a comparable strength with the hot-rolled samples, profiting from the higher degree of recrystallization and a higher proportion of annealing twins. The tensile properties of Cu/Al clad sheet with an SUS304 interlayer are strengthened by cryorolling and subsequent annealing, providing a new method for the fabrication of high-performance Cu/Al clad sheets. Full article
Show Figures

Figure 1

11 pages, 2798 KB  
Article
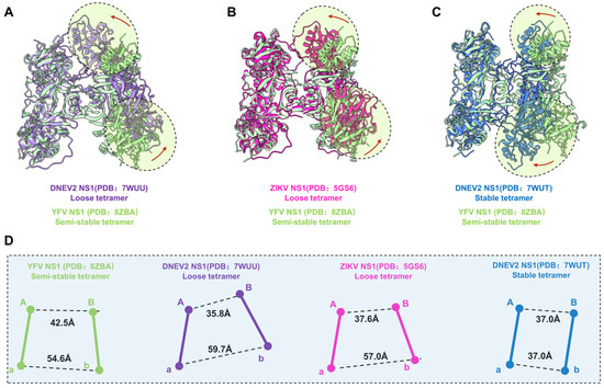
Structural Insights into the Dynamic Assembly of a YFV sNS1 Tetramer
by Qi Pan, Qiang Chen, Wanqin Zhang, Haizhan Jiao, Lei Yu and Hongli Hu
Viruses 2024, 16(8), 1212; https://doi.org/10.3390/v16081212 - 29 Jul 2024
Viewed by 1352
Abstract
Yellow fever virus (YFV) infections can cause severe diseases in humans, resulting in mass casualties in Africa and the Americas each year. Secretory NS1 (sNS1) is thought to be used as a diagnostic marker of flavivirus infections, playing an essential role in the [...] Read more.
Yellow fever virus (YFV) infections can cause severe diseases in humans, resulting in mass casualties in Africa and the Americas each year. Secretory NS1 (sNS1) is thought to be used as a diagnostic marker of flavivirus infections, playing an essential role in the flavivirus life cycle, but little is known about the composition and structure of YFV sNS1. Here, we present that the recombinant YFV sNS1 exists in a heterogeneous mixture of oligomerizations, predominantly in the tetrameric form. The cryoEM structures show that the YFV tetramer of sNS1 is stacked by the hydrophobic interaction between β-roll domains and greasy fingers. According to the 3D variability analysis, the tetramer is in a semi-stable state that may contain multiple conformations with dynamic changes. We believe that our study provides critical insights into the oligomerization of NS1 and will aid the development of NS1-based diagnoses and therapies. Full article
(This article belongs to the Section Human Virology and Viral Diseases)
Show Figures

Figure 1

26 pages, 32591 KB  
Article
Integrating Experimental and Computational Analyses for Mechanical Characterization of Titanium Carbide/Aluminum Metal Matrix Composites
by Waqas Farid, Hailin Li, Zhengyu Wang, Huijie Cui, Charlie Kong and Hailiang Yu
Materials 2024, 17(9), 2093; https://doi.org/10.3390/ma17092093 - 29 Apr 2024
Cited by 5 | Viewed by 2091
Abstract
This study investigates the mechanical properties of titanium carbide/aluminum metal matrix composites (AMMCs) using both experimental and computational methods. Through accumulative roll bonding (ARB) and cryorolling (CR) processes, AA1050 alloy surfaces were reinforced with TiCp particles to create the Al–TiCp composite. The experimental [...] Read more.
This study investigates the mechanical properties of titanium carbide/aluminum metal matrix composites (AMMCs) using both experimental and computational methods. Through accumulative roll bonding (ARB) and cryorolling (CR) processes, AA1050 alloy surfaces were reinforced with TiCp particles to create the Al–TiCp composite. The experimental analysis shows significant improvements in tensile strength, yield strength, elastic modulus, and hardness. The finite element analysis (FEA) simulations, particularly the microstructural modeling of RVE−1 (the experimental case model), align closely with the experimental results observed through scanning electron microscopy (SEM). This validation underscores the accuracy of the computational models in predicting the mechanical behavior under identical experimental conditions. The simulated elastic modulus deviates by 5.49% from the experimental value, while the tensile strength shows a 6.81% difference. Additionally, the simulated yield strength indicates a 2.85% deviation. The simulation data provide insights into the microstructural behavior, stress distribution, and particle–matrix interactions, facilitating the design optimization for enhanced performance. The study also explores the influence of particle shapes and sizes through Representative Volume Element (RVE) models, highlighting nuanced effects on stress–strain behavior. The microstructural evolution is examined via transmission electron microscopy (TEM), revealing insights regarding grain refinement. These findings demonstrate the potential of Al–TiCp composites for lightweight applications. Full article
(This article belongs to the Special Issue Advances in High-Performance Non-ferrous Materials—2nd Volume)
Show Figures

Figure 1

15 pages, 7292 KB  
Article
A 3D Non-Linear FE Model and Optimization of Cavity Die Sheet Hydroforming Process
by Arun Achuthankutty, Ajith Ramesh and Ratna Kishore Velamati
Metals 2024, 14(4), 478; https://doi.org/10.3390/met14040478 - 19 Apr 2024
Cited by 5 | Viewed by 1569
Abstract
Cryo-rolled aluminum alloys have a much higher strength-to-weight ratio than cold-rolled alloys, which makes them invaluable in the aerospace and automotive industries. However, this strength gain is frequently accompanied by a formability loss. When uniformly applied to the blank surface, hydroforming provides a [...] Read more.
Cryo-rolled aluminum alloys have a much higher strength-to-weight ratio than cold-rolled alloys, which makes them invaluable in the aerospace and automotive industries. However, this strength gain is frequently accompanied by a formability loss. When uniformly applied to the blank surface, hydroforming provides a solution by generating geometries with constant thickness, making it possible to produce complex structures with “near-net dimensions”, which are difficult to achieve with conventional approaches. This study delves into the cavity die sheet hydroforming (CDSHF) process for high-strength cryo-rolled AA5083 aluminum alloy, focusing on two primary research questions. Firstly, we explored the utilization of a nonlinear 3D finite-element (FE) model to understand its impact on the dimensional accuracy of hydroformed components within the CDSHF process. Specifically, we investigated how decreasing fluid pressure and increasing the holding time of peak fluid pressure can be quantitatively assessed. Secondly, we delved into the optimization of process parameters—fluid pressure (FP), blank holding force (BHF), coefficient of friction (CoF), and flange radius (FR)—to achieve dimensional accuracy in hydroformed square cups through the CDSHF process. Our findings reveal that our efforts, such as reducing peak fluid pressure to 22 MPa, implementing a 30 s holding period, and utilizing an unloading path, enhanced component quality. We demonstrated this with a 35 mm deep square cup exhibiting a 16.1 mm corner radius and reduced material thinning to 5.5%. Leveraging a sophisticated nonlinear 3D FE model coupled with response surface methodology (RSM) and multi-objective optimization techniques, we systematically identified the optimal process configurations, accounting for parameter interactions. Our results underscore the quantitative efficacy of these optimization strategies, as the optimized RSM model closely aligns with finite-element (FE) simulation results, predicting a thinning percentage of 5.27 and a corner radius of 18.64 mm. Overall, our study provides valuable insights into enhancing dimensional accuracy and process optimization in CDSHF, with far-reaching implications for advancing metal-forming technologies. Full article
(This article belongs to the Section Metal Casting, Forming and Heat Treatment)
Show Figures

Figure 1

25 pages, 4650 KB  
Article
Sustainability through Optimal Compositional and Thermomechanical Design for the Al-7XXX Alloys: An ANOVA Case Study
by Muhammad Farzik Ijaz, Basim T. Nashri and Mansour T. Qamash
Sustainability 2024, 16(4), 1515; https://doi.org/10.3390/su16041515 - 10 Feb 2024
Cited by 2 | Viewed by 2109
Abstract
The quest for lightweight, high-performance structural materials for demanding applications such as in the fields of automotive, aerospace, and other high-tech and military industries pushes the boundaries of material science. The present work aims to draw attention to a novel, sustainable manufacturing approach [...] Read more.
The quest for lightweight, high-performance structural materials for demanding applications such as in the fields of automotive, aerospace, and other high-tech and military industries pushes the boundaries of material science. The present work aims to draw attention to a novel, sustainable manufacturing approach for the development of next-generation 7xxx series aluminum alloys that have higher strength by rejuvenating a sustainable compositional and thermomechanical processing strategy. Our innovative strategy integrates two key synergies: trace hafnium (Hf) addition for microstructural refinement, unique thermomechanical treatment involving cryorolling, and a short annealing method. Experimental results revealed that our base alloy exhibited a 33 µm grain size and impressive initial mechanical properties (334 MPa UTS, 150 HV). Adding 0.6 wt.% Hf and employing 50% cryorolling with short annealing led to a remarkable 10 µm grain size reduction and significant mechanical property leaps. The resulting alloy boasts a 452 MPa UTS and 174 HV, showcasing the synergistic advantageous effect of Hf and cryorolling plus annealing treatment. The developed alloys were compositional- and work hardening-dependent, leading to a rich mix of strengthening mechanisms. Optical and scanning electron microscopy reveal several intermetallic phases within the fcc matrix, wherein the Al3Hf phase plays a key role in strengthening by impeding dislocation movement. In addition to experimental results, a 12-full-factorial design experiment via ANOVA analysis was also utilized to validate the significant influence of Hf and cryorolling on properties with (p-values < 0.05). Among the different parameters, cryorolling plus annealing appeared as the most noteworthy factor, followed by the composition. Using the regression model, the ultimate tensile strength and hardness were predicted to be 626 MPa UTS and 192 HV for an alloy with 0.6 wt.% Hf and 85% cryorolling, which opens a new avenue for ultra-high-strength Al7xxx alloys. Full article
Show Figures

Figure 1

13 pages, 7405 KB  
Article
Microstructure and Mechanical Properties of AA1050/AA6061 Laminated Composites Fabricated through Three-Cycle Accumulative Roll Bonding and Subsequent Cryorolling
by Lingling Song, Haitao Gao, Zhengyu Wang, Huijie Cui, Charlie Kong and Hailiang Yu
Materials 2024, 17(3), 577; https://doi.org/10.3390/ma17030577 - 25 Jan 2024
Cited by 4 | Viewed by 2414
Abstract
In this study, AA1050/AA6061 laminated composites were prepared by three-cycle accumulative roll bonding (ARB) and subsequent rolling. The effects of the rolling process on the microstructure evolution and mechanical properties of AA1050/AA6061 laminated composites were systematically investigated. The results indicate that the mechanical [...] Read more.
In this study, AA1050/AA6061 laminated composites were prepared by three-cycle accumulative roll bonding (ARB) and subsequent rolling. The effects of the rolling process on the microstructure evolution and mechanical properties of AA1050/AA6061 laminated composites were systematically investigated. The results indicate that the mechanical properties of the laminated composites can be effectively improved by cryorolling compared with room-temperature rolling. The microstructure analysis reveals that cryorolling can suppress the necking of the hard layer to obtain a flat lamellar structure. Moreover, the microstructure characterized by transmission electron microscopy shows that cryorolling can inhibit the dynamic recovery and significantly refine the grain size of the constituent layers. Meanwhile, the tensile fracture surface illustrates that AA1050/AA6061 laminated composites have the optimal interfacial bonding quality after cryorolling. Therefore, the laminated composites obtain excellent mechanical properties with the contribution of these factors. Full article
(This article belongs to the Special Issue Advances in High-Performance Non-ferrous Materials—2nd Volume)
Show Figures

Figure 1

18 pages, 9334 KB  
Article
Development of Mechanical Properties of Stainless Steel 316LN-IG after Cryo-Plastic Deformation
by Alica Fedoriková, Patrik Petroušek, Tibor Kvačkaj, Róbert Kočiško and Michal Zemko
Materials 2023, 16(19), 6473; https://doi.org/10.3390/ma16196473 - 29 Sep 2023
Cited by 7 | Viewed by 3080
Abstract
The article deals with increasing the mechanical properties of stainless steel 316 Ln-IG, which is intended for work in cryogenic temperatures (liquid nitrogen and liquid helium), such as conductor conduits for the ITER magnet system. The strength and plastic properties were increased by [...] Read more.
The article deals with increasing the mechanical properties of stainless steel 316 Ln-IG, which is intended for work in cryogenic temperatures (liquid nitrogen and liquid helium), such as conductor conduits for the ITER magnet system. The strength and plastic properties were increased by a combination of cold and cryo-rolling and heat treatment. The mechanical properties of rolled material were investigated at 293 K, 77 K, and 4.2 K. The work-hardening rate of the steel increased continuously with a lowering of the temperature. The maximum yield strength and ultimate tensile strength were achieved by the cryo-rolling process with a total thickness deformation of 50%. The material properties tested at ambient temperature were 0.2YS = 1050 MPa, UTS = 1200 MPa, and at 4.2 K, the values were 0.2YS = 1804 MPa and UTS = 2081 MPa. Two types of long-term heat treatment were applied after experimental rolling (823 K and 1093 K for 10 h). The highest precipitation hardening of steel was achieved at a temperature of 823 K after 50% deformation. The resulting grain size decreased from the initial 216 μm (before the rolling process) to 70 μm after ambient rolling and 72 μm after cryo-rolling. Full article
Show Figures

Figure 1

9 pages, 3546 KB  
Communication
Hierarchical Multiple Precursors Induced Heterogeneous Structures in Super Austenitic Stainless Steels by Cryogenic Rolling and Annealing
by Duo Tan, Bin Fu, Wei Guan, Yu Li, Yanhui Guo, Liqun Wei and Yi Ding
Materials 2023, 16(18), 6298; https://doi.org/10.3390/ma16186298 - 20 Sep 2023
Cited by 4 | Viewed by 1351
Abstract
Multiple deformed substructures including dislocation cells, nanotwins (NTs) and martensite were introduced in super austenitic stainless steels (SASSs) by cryogenic rolling (Cryo-R, 77 K/22.1 mJ·m−2). With the reduction increasing, a low stacking fault energy (SFE) and increased flow stress led to [...] Read more.
Multiple deformed substructures including dislocation cells, nanotwins (NTs) and martensite were introduced in super austenitic stainless steels (SASSs) by cryogenic rolling (Cryo-R, 77 K/22.1 mJ·m−2). With the reduction increasing, a low stacking fault energy (SFE) and increased flow stress led to the activation of secondary slip and the occurrence of NTs and martensite nano-laths, while only dislocation tangles were observed under a heavy reduction by cold-rolling (Cold-R, 293 K/49.2 mJ·m−2). The multiple precursors not only possess variable deformation stored energy, but also experience competition between recrystallization and reverse transformation during subsequent annealing, thus contributing to the formation of a heterogeneous structure (HS). The HS, which consists of bimodal-grained austenite and retained martensite simultaneously, showed a higher yield strength (~1032 MPa) and a larger tensile elongation (~9.1%) than the annealed coarse-grained Cold-R sample. The superior strength–ductility and strain hardening originate from the synergistic effects of grain refinement, dislocation and hetero-deformation-induced hardening. Full article
Show Figures

Figure 1

13 pages, 5558 KB  
Article
Effects of Cr Addition on the Precipitation and Properties of Cryo-Rolled CuNiSi Alloys
by Wei Wang, Zongning Chen, Enyu Guo, Siruo Zhang, Huijun Kang and Tongmin Wang
Metals 2023, 13(4), 758; https://doi.org/10.3390/met13040758 - 13 Apr 2023
Cited by 11 | Viewed by 2349
Abstract
CuNiSi alloys are widely used for lead frames and connectors due to the combination of high strength and high electrical conductivity. In this work, the microstructures, properties and precipitation behaviors of cryo-rolled CuNiSi alloys with different Cr additions were investigated. The results show [...] Read more.
CuNiSi alloys are widely used for lead frames and connectors due to the combination of high strength and high electrical conductivity. In this work, the microstructures, properties and precipitation behaviors of cryo-rolled CuNiSi alloys with different Cr additions were investigated. The results show that the microstructures of cryo-rolled CuNiSi alloys are mainly composed of nano-sized deformation twins. During aging, discontinuous precipitation gradually takes the place of continuous precipitation with the onset of recrystallization. The addition of chromium reacts to form Cr3Si particles and facilitates the formation of lamellar structures in the cryo-rolled states of CuNiSi alloys. Moreover, both the recrystallization and the discontinuous precipitation of cryo-rolled CuNiSi alloys are hindered by the addition of Cr elements. As a result, the mechanical strength of cryo-rolled CuNiSi alloys after aging can be maintained. The best combination of properties obtained in the CuNiSi-0.15Cr alloy is 761 MPa, 6.1% and 48.4% IACS in ultimate strength, elongation and electrical conductivity, respectively. Full article
(This article belongs to the Special Issue Grain Refinement and Mechanical Properties of Cast Alloys)
Show Figures

Figure 1

10 pages, 2749 KB  
Communication
Investigation of the Formability of Cryogenic Rolled AA6061 and Its Improvement Using Artificial Aging Treatment
by Abbas Sadeghi, Ernst Kozeschnik and Farid R. Biglari
J. Manuf. Mater. Process. 2023, 7(2), 54; https://doi.org/10.3390/jmmp7020054 - 27 Feb 2023
Cited by 4 | Viewed by 2521
Abstract
Cryogenic rolling is one of the essential severe plastic deformation processes to manufacture high-strength aluminum sheets with excellent formability limits. The present work characterizes the formability of AA6061 for cryogenic rolling before and after artificial aging. Nakajima method based on ISO standard is [...] Read more.
Cryogenic rolling is one of the essential severe plastic deformation processes to manufacture high-strength aluminum sheets with excellent formability limits. The present work characterizes the formability of AA6061 for cryogenic rolling before and after artificial aging. Nakajima method based on ISO standard is used to measure formability. Samples are aged in the range of 100 °C to 150 °C. Artificial aging at 150 °C is found to be the optimum temperature for achieving a good combination of strength and formability. Over the course of artificial aging, strength improved up to 40%, where the original value of 250 MPa for cryo-rolled condition increased to 350 MPa after 50 h of aging at 150 °C, and the formability of the cryo-rolled sample improved especially for multi-axial forming condition. Full article
(This article belongs to the Special Issue Advances in Metal Forming and Thermomechanical Processing)
Show Figures

Figure 1

12 pages, 4684 KB  
Article
Influence of Cementite Precipitation on Work Hardening Behavior in Ultrafine Grain Steels Rolled at Room and Cryogenic Temperatures
by Zhoutou Wang, Qing Yuan, Zhicheng Zhang, Qingxiao Zhang and Guang Xu
Metals 2022, 12(11), 1845; https://doi.org/10.3390/met12111845 - 28 Oct 2022
Cited by 6 | Viewed by 2373
Abstract
The work hardening behavior of α + θ UFG steel related to α + θ two phase microstructure is more complicated than that of single-phase materials. Very few studies have been conducted on the work hardening of α + θ UFG steels. Therefore, [...] Read more.
The work hardening behavior of α + θ UFG steel related to α + θ two phase microstructure is more complicated than that of single-phase materials. Very few studies have been conducted on the work hardening of α + θ UFG steels. Therefore, it is necessary to study the correlation between the work hardening and α + θ microstructure. In this study, the work hardening behavior of low-carbon ultrafine grain (UFG) steels with different grain size of ferrite and cementite particles, fabricated by rolling and annealing process, was studied. The α grain size was decreased to 132 ± 11 and 200 ± 19 nm in specimens cryorolled and annealed at 450 and 550 °C, which were smaller than that in specimen cold-rolled and annealed at 550 °C. However, the specimen cryorolled and annealed at 550 °C had a tensile strength of 740.3 MPa, which was lower than that in the other specimens. Results indicate that the work hardening is affected by ferrite and cementite in the UFG steels. The relatively coarse ferrite phase and the large number of fine intragranular cementite particles contribute to better work hardening. The intragranular cementite particles play a significant role in the improvement of work hardening, because the geometrically necessary dislocations are apt to form and store around intragranular cementite particles, while the intergranular cementite particles result in the decreased dislocation accumulation ability of ferrite and impair the strength of grain boundaries and work hardening of ferrite + cementite ultrafine grain steels. Full article
(This article belongs to the Special Issue Novel Steel Compositions and Processing Technologies)
Show Figures

Figure 1

9 pages, 2358 KB  
Article
Hydrogen Generation from Mg Wastes by Cold Rolling and Ball Milling by Hydrolysis Reaction: Elektron 21 (UNS-M12310) in Simulated Seawater
by Guillaume Donadey, Simon Caillaud, Pierre Coeuret, Maria Moussa, Laurent Cuzacq and Jean-Louis Bobet
Metals 2022, 12(11), 1821; https://doi.org/10.3390/met12111821 - 27 Oct 2022
Cited by 6 | Viewed by 2217
Abstract
Hydrolysis is an efficient way of producing hydrogen by using Mg-based waste. In this study, H2 production is realized in simulated seawater (i.e., 3.5 wt.% NaCl) using the Elektron21 (EL21) alloy as a reagent. This alloy is a magnesium-based alloy composed of [...] Read more.
Hydrolysis is an efficient way of producing hydrogen by using Mg-based waste. In this study, H2 production is realized in simulated seawater (i.e., 3.5 wt.% NaCl) using the Elektron21 (EL21) alloy as a reagent. This alloy is a magnesium-based alloy composed of 96 wt.% Mg and 4 wt.% rare earth (approx. 3 wt.% Nd and 1 wt.% Gd). EL21 is known for its excellent corrosion resistance and high tensile strength. The impact of different mechanical treatments (ball milling, cold rolling, cryo rolling, and cryo ball milling) on the hydrolysis yield of the material was discussed. A pretreatment with cryo rolling before ball-milling treatment shows the best hydrolysis performance, with a yield of 90.5% achieved in 10 min in salted water. The ductile-to-brittle transition induced a modification of the microstructure, which explains the good hydrolysis performances. Full article
(This article belongs to the Section Corrosion and Protection)
Show Figures

Figure 1

12 pages, 7213 KB  
Article
Study on Mechanical Properties and Microstructure of FeCoCrNi/Al Composites via Cryorolling
by Kaiguang Luo, Yuze Wu, Yun Zhang, Gang Lei and Hailiang Yu
Metals 2022, 12(4), 625; https://doi.org/10.3390/met12040625 - 4 Apr 2022
Cited by 5 | Viewed by 3823
Abstract
Aluminum matrix composites (AMCs) reinforced by 1.5 and 3 wt% FeCoCrNi high-entropy alloy particles (HEAp) were obtained by a stir casting process. The AMCs strip was further prepared by room temperature rolling (RTR, 298 K) and cryorolling (CR, 77 K). The mechanical properties [...] Read more.
Aluminum matrix composites (AMCs) reinforced by 1.5 and 3 wt% FeCoCrNi high-entropy alloy particles (HEAp) were obtained by a stir casting process. The AMCs strip was further prepared by room temperature rolling (RTR, 298 K) and cryorolling (CR, 77 K). The mechanical properties of the AMCs produced by RTR and CR were studied. The effect of a microstructure on mechanical properties of composites was analyzed by scanning electron microscopy (SEM). The results show that CR can greatly improve the mechanical properties of the HEAp/AMCs. Under 30% rolling reduction, the ultimate tensile strength (UTS) of the RTR 1.5 wt% HEAp/AMCs was 120.3 MPa, but it increased to 139.7 MPa in CR composites. Due to the volume shrinkage effect, the bonding ability of CR HEAp/AMCs reinforcement with Al matrix was stronger, exhibiting higher mechanical properties. Full article
(This article belongs to the Special Issue Microstructure and Properties of Rolled Alloys)
Show Figures

Figure 1

Back to TopTop