Sign in to use this feature.

Years

Between: -

Subjects

remove_circle_outline
remove_circle_outline
remove_circle_outline
remove_circle_outline

Journals

Article Types

Countries / Regions

Search Results (10)

Search Parameters:
Keywords = congenital Zika infection and neurological outcomes

Order results
Result details
Results per page
Select all
Export citation of selected articles as:
14 pages, 266 KB  
Article
Neonatal Microcephaly and Central Nervous System Abnormalities During the Zika Outbreak in Rio de Janeiro
by Marlos Melo Martins, Roberto de Andrade Medronho, Carlos Eduardo Raymundo, Arnaldo Prata-Barbosa and Antonio José Ledo Alves da Cunha
Viruses 2025, 17(2), 208; https://doi.org/10.3390/v17020208 - 31 Jan 2025
Cited by 1 | Viewed by 1749
Abstract
This retrospective cohort study analyzed 7870 pregnant women, including 2269 with confirmed Zika virus (ZIKV) infection and 5601 without Zika infection, along with their fetuses and newborns. Data were sourced from multiple databases in the state of Rio de Janeiro, Brazil. A propensity [...] Read more.
This retrospective cohort study analyzed 7870 pregnant women, including 2269 with confirmed Zika virus (ZIKV) infection and 5601 without Zika infection, along with their fetuses and newborns. Data were sourced from multiple databases in the state of Rio de Janeiro, Brazil. A propensity score model was employed to control confounding factors and stratify outcomes by pregnancy trimester. Among ZIKV+ pregnant women, 49 cases of congenital microcephaly or congenital nervous system (CNS) abnormalities were identified (2.16%, or 193.9 cases in 10,000 live births), whereas 44 cases were identified among ZIKV− women (0.78%, or 71.4 cases in 10,000 live births). Multivariable analysis yielded an odds ratio of 2.46 (95% CI 1.30–4.64) overall, with 4.29 (95% CI 1.93–9.53) in the first trimester, 5.29 (95% CI 1.08–25.95) in the second trimester, and 0.68 (95% CI 0.21–2.14) in the third trimester. The most frequent findings among ZIKV+ cases included intracranial calcifications, ventriculomegaly, posterior fossa malformations, reduced brain volume, corpus callosum malformations, cortex dysplasia, lissencephaly, and pachygyria. Ophthalmologic abnormalities were detected in 55.5% of cases, and brainstem auditory evoked potential anomalies were reported in 33.3%. ZIKV infection can result in structural or functional anomalies. Given the absence of specific treatment for congenital Zika syndrome (CZS), clinical care should prioritize monitoring and managing neurological, motor, auditory, visual, and orthopedic disorders in all children with in utero ZIKV exposure, especially during the first and second trimesters of pregnancy. Full article
(This article belongs to the Special Issue Zika Virus and Congenital Zika Syndrome)
12 pages, 623 KB  
Article
Would Zika virus Infection in Pregnancy Be a Sentence of Poor Neurological Prognosis for Exposed Children? Neurodevelopmental Outcomes in a Cohort from Brazilian Amazon
by Marília Rosa Abtibol-Bernardino, Lucíola de Fátima Albuquerque de Almeida Peixoto, Marcia da Costa Castilho, Camila Helena Aguiar Bôtto-Menezes, Silvana Gomes Benzecry, Rodrigo Haruo Otani, Gabriela Ribeiro Ivo Rodrigues, Beatriz Caroline Soares Chaves, Geruza Alfaia de Oliveira, Cristina de Souza Rodrigues, Flor Ernestina Martinez-Espinosa and Maria das Graças Costa Alecrim
Viruses 2022, 14(12), 2659; https://doi.org/10.3390/v14122659 - 28 Nov 2022
Cited by 3 | Viewed by 3894
Abstract
Infections with Flavivirus in pregnant women are not associated with vertical transmission. However, in 2015, severe cases of congenital infection were reported during the Zika virus outbreak in Brazil. More subtle infections in children born to mothers with ZIKV still remain uncertain and [...] Read more.
Infections with Flavivirus in pregnant women are not associated with vertical transmission. However, in 2015, severe cases of congenital infection were reported during the Zika virus outbreak in Brazil. More subtle infections in children born to mothers with ZIKV still remain uncertain and the spectrum of this new congenital syndrome is still under construction. This study describes outcomes regarding neurodevelopment and neurological examination in the first years of life, of a cohort of 77 children born to pregnant women with ZIKV infection in Manaus, Brazil, from 2017 to 2020. In the group of normocephalic children (92.2%), most showed satisfactory performance in neuropsychomotor development, with a delay in 29.6% and changes in neurological examination in 27.1%, with two children showing muscle-strength deficits. All microcephalic children (5.2%) evolved with severe neuropsychomotor-development delay, spastic tetraparesis, and alterations in the imaging exam. In this cohort, 10.5% of the children had macrocephaly at birth, but only 2.6% remained in this classification. Although microcephaly has been considered as the main marker of congenital-Zika-virus syndrome in previous studies, its absence does not exclude the possibility of the syndrome. This highlights the importance of clinical follow-up, regardless of the classification of head circumference at birth. Full article
(This article belongs to the Special Issue Zika Viruses: State-of-the-Art Research in Brazil)
Show Figures

Figure 1

23 pages, 29084 KB  
Review
From Fetal to Neonatal Neuroimaging in TORCH Infections: A Pictorial Review
by Giulia Lucignani, Alessia Guarnera, Maria Camilla Rossi-Espagnet, Giulia Moltoni, Amanda Antonelli, Lorenzo Figà Talamanca, Chiara Carducci, Francesca Ippolita Calo Carducci, Antonio Napolitano, Carlo Gandolfo, Francesca Campi, Cinzia Auriti, Cecilia Parazzini and Daniela Longo
Children 2022, 9(8), 1210; https://doi.org/10.3390/children9081210 - 11 Aug 2022
Cited by 22 | Viewed by 12663
Abstract
Congenital infections represent a challenging and varied clinical scenario in which the brain is frequently involved. Therefore, fetal and neonatal neuro-imaging plays a pivotal role in reaching an accurate diagnosis and in predicting the clinical outcome. Congenital brain infections are characterized by various [...] Read more.
Congenital infections represent a challenging and varied clinical scenario in which the brain is frequently involved. Therefore, fetal and neonatal neuro-imaging plays a pivotal role in reaching an accurate diagnosis and in predicting the clinical outcome. Congenital brain infections are characterized by various clinical manifestations, ranging from nearly asymptomatic diseases to syndromic disorders, often associated with severe neurological symptoms. Brain damage results from the complex interaction among the infectious agent, its specific cellular tropism, and the stage of development of the central nervous system at the time of the maternal infection. Therefore, neuroradiological findings vary widely and are the result of complex events. An early detection is essential to establishing a proper diagnosis and prognosis, and to guarantee an optimal and prompt therapeutic perinatal management. Recently, emerging infective agents (i.e., Zika virus and SARS-CoV2) have been related to possible pre- and perinatal brain damage, thus expanding the spectrum of congenital brain infections. The purpose of this pictorial review is to provide an overview of the current knowledge on fetal and neonatal brain neuroimaging patterns in congenital brain infections used in clinical practice. Full article
Show Figures

Figure 1

15 pages, 1732 KB  
Article
A Rat Model of Prenatal Zika Virus Infection and Associated Long-Term Outcomes
by Morgan L. Sherer, Elise A. Lemanski, Rita T. Patel, Shannon R. Wheeler, Mark S. Parcells and Jaclyn M. Schwarz
Viruses 2021, 13(11), 2298; https://doi.org/10.3390/v13112298 - 18 Nov 2021
Cited by 8 | Viewed by 2788
Abstract
Zika virus (ZIKV) is a mosquito-borne flavivirus that became widely recognized due to the epidemic in Brazil in 2015. Since then, there has been nearly a 20-fold increase in the incidence of microcephaly and birth defects seen among women giving birth in Brazil, [...] Read more.
Zika virus (ZIKV) is a mosquito-borne flavivirus that became widely recognized due to the epidemic in Brazil in 2015. Since then, there has been nearly a 20-fold increase in the incidence of microcephaly and birth defects seen among women giving birth in Brazil, leading the Centers for Disease Control and Prevention (CDC) to officially declare a causal link between prenatal ZIKV infection and the serious brain abnormalities seen in affected infants. Here, we used a unique rat model of prenatal ZIKV infection to study three possible long-term outcomes of congenital ZIKV infection: (1) behavior, (2) cell proliferation, survival, and differentiation in the brain, and (3) immune responses later in life. Adult offspring that were prenatally infected with ZIKV exhibited motor deficits in a sex-specific manner, and failed to mount a normal interferon response to a viral immune challenge later in life. Despite undetectable levels of ZIKV in the brain and serum in these offspring at P2, P24, or P60, these results suggest that prenatal exposure to ZIKV results in lasting consequences that could significantly impact the health of the offspring. To help individuals already exposed to ZIKV, as well as be prepared for future outbreaks, we need to understand the full spectrum of neurological and immunological consequences that could arise following prenatal ZIKV infection. Full article
(This article belongs to the Special Issue Viral Infection of Neural Stem Cells)
Show Figures

Figure 1

12 pages, 1555 KB  
Systematic Review
Congenital Zika Infection and the Risk of Neurodevelopmental, Neurological, and Urinary Track Disorders in Early Childhood. A Systematic Review
by Evangelia Antoniou, Eirini Orovou, Paraskevi Eva Andronikidi, Christos Orovas, Nikolaos Rigas, Ermioni Palaska, Angeliki Sarella, Georgios Iatrakis and Chrysa Voyiatzaki
Viruses 2021, 13(8), 1671; https://doi.org/10.3390/v13081671 - 23 Aug 2021
Cited by 10 | Viewed by 4123
Abstract
It was late 2015 when Northeast Brazil noticed a worrying increase in neonates born with microcephaly and other congenital malformations. These abnormalities, characterized by an abnormally small head and often neurological impairment and later termed Congenital Zika Syndrome, describe the severity of neurodevelopmental [...] Read more.
It was late 2015 when Northeast Brazil noticed a worrying increase in neonates born with microcephaly and other congenital malformations. These abnormalities, characterized by an abnormally small head and often neurological impairment and later termed Congenital Zika Syndrome, describe the severity of neurodevelopmental and nephrological outcomes in early childhood, and the implication of microcephaly at birth. The purpose of the study was to describe the neurodevelopmental outcomes in children exposed to Zika virus during fetal life, with and without microcephaly at birth. The systematic review included research studies about the neurodevelopmental outcomes with and without microcephaly, as well as nephrological outcomes in early childhood. We searched PubMed, Crossref, PsycINFO, Scopus, and Google Scholar publications and selected 19 research articles published from 2018 to 2021. Most studies have linked the severity of microcephaly in childbirth to the neurodevelopmental and urinary outcomes in early childhood. However, most children without microcephaly at birth develop typically, while others may be at risk for language impairment. Full article
(This article belongs to the Special Issue Zika Virus: Unanswered Questions)
Show Figures

Figure 1

11 pages, 282 KB  
Article
Neurodevelopment in Children Exposed to Zika Virus: What Are the Consequences for Children Who Do Not Present with Microcephaly at Birth?
by Paula Fabiana Sobral da Silva, Sophie Helena Eickmann, Ricardo Arraes de Alencar Ximenes, Celina Maria Turchi Martelli, Elizabeth B. Brickley, Marília C. Lima, Ulisses R. Montarroyos, Maria Durce Costa Gomes de Carvalho, Laura Cunha Rodrigues, Thalia Velho Barreto de Araújo, Liana O. Ventura, Danielle Maria da Silva Oliveira, Regina Coeli Ferreira Ramos, Demócrito de Barros Miranda-Filho and on behalf of the Microcephaly Epidemic Research Group (MERG)
Viruses 2021, 13(8), 1427; https://doi.org/10.3390/v13081427 - 22 Jul 2021
Cited by 16 | Viewed by 4292
Abstract
The relation of Zika virus (ZIKV) with microcephaly is well established. However, knowledge is lacking on later developmental outcomes in children with evidence of maternal ZIKV infection during pregnancy born without microcephaly. The objective of this analysis is to investigate the impact of [...] Read more.
The relation of Zika virus (ZIKV) with microcephaly is well established. However, knowledge is lacking on later developmental outcomes in children with evidence of maternal ZIKV infection during pregnancy born without microcephaly. The objective of this analysis is to investigate the impact of prenatal exposure to ZIKV on neuropsychomotor development in children without microcephaly. We evaluated 274 children including 235 ZIKV exposed and 39 controls using the Bayley-III Scales of Infant and Toddler Development (BSIDIII) and neurological examination. We observed a difference in cognition with a borderline p-value (p = 0.052): 9.4% of exposed children and none of the unexposed control group had mild to moderate delays. The prevalence of delays in the language and motor domains did not differ significantly between ZIKV-exposed and unexposed children (language: 12.3% versus 12.8%; motor: 4.7% versus 2.6%). Notably, neurological examination results were predictive of neurodevelopmental delays in the BSIDIII assessments for exposed children: 46.7% of children with abnormalities on clinical neurological examination presented with delay in contrast to 17.8% among exposed children without apparent neurological abnormalities (p = 0.001). Overall, our findings suggest that relative to their unexposed peers, ZIKV-exposed children without microcephaly are not at considerably increased risk of neurodevelopmental impairment in the first 42 months of life, although a small group of children demonstrated higher frequencies of cognitive delay. It is important to highlight that in the group of exposed children, an abnormal neuroclinical examination may be a predictor of developmental delay. The article contributes to practical guidance and advances our knowledge about congenital Zika. Full article
(This article belongs to the Special Issue Pediatric Viral Infection Long-Term Consequences)
18 pages, 1497 KB  
Article
Evaluation of the Expression of CCR5 and CX3CR1 Receptors and Correlation with the Functionality of T Cells in Women infected with ZIKV during Pregnancy
by Débora Familiar-Macedo, Iury Amancio Paiva, Jessica Badolato-Corrêa da Silva, Fabiana Rabe de Carvalho, Helver Gonçalves Dias, Alex Pauvolid-Corrêa, Caroline Fernandes dos Santos, Mariana Gandini, Andréa Alice Silva, Silvia Maria Baeta Cavalcanti, Solange Artimos de Oliveira, Renata Artimos de Oliveira Vianna, Elzinandes Leal de Azeredo, Alba Grifoni, Alessandro Sette, Daniela Weiskopf, Claudete Aparecida Araújo Cardoso and Luzia Maria de-Oliveira-Pinto
Viruses 2021, 13(2), 191; https://doi.org/10.3390/v13020191 - 28 Jan 2021
Cited by 4 | Viewed by 3445
Abstract
There have been reports of neurological abnormalities associated with the Zika virus (ZIKV), such as congenital Zika syndrome (CZS) in children born to mothers infected during pregnancy. We investigated how the immune response to ZIKV during pregnancy is primed and conduct a thorough [...] Read more.
There have been reports of neurological abnormalities associated with the Zika virus (ZIKV), such as congenital Zika syndrome (CZS) in children born to mothers infected during pregnancy. We investigated how the immune response to ZIKV during pregnancy is primed and conduct a thorough evaluation of the inflammatory and cytotoxic profiles as well as the expression of CCR5 and CX3CR1. We compared the reactivity of T cells to ZIKV peptides in convalescent mothers infected during pregnancy. The child’s clinical outcome (i.e., born with or without CZS) was taken to be the variable. The cells were stimulated in vitro with ZIKV peptides and evaluated using the ELISPOT and flow cytometry assays. After in vitro stimulation with ZIKV peptides, we observed a tendency toward a higher Interferon gamma (IFN-γ)-producing T cell responses in mothers who had asymptomatic children and a higher CD107a expression in T cells in mothers who had children with CZS. We found a higher frequency of T cells expressing CD107a+ and co-expressing CX3CR1+CCR5+, which is much clearer in the T cells of mothers who had CZS children. We suggest that this differential profile influenced the clinical outcome of babies. These data need to be further investigated, including the evaluation of other ZIKV peptides and markers and functional assays. Full article
Show Figures

Figure 1

14 pages, 442 KB  
Article
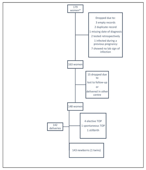
Clinical Outcomes of a Zika Virus Mother–Child Pair Cohort in Spain
by Antoni Soriano-Arandes, Marie Antoinette Frick, Milagros García López-Hortelano, Elena Sulleiro, Carlota Rodó, María Paz Sánchez-Seco, Marta Cabrera-Lafuente, Anna Suy, María De la Calle, Mar Santos, Eugenia Antolin, María del Carmen Viñuela, María Espiau, Ainara Salazar, Borja Guarch-Ibáñez, Ana Vázquez, Juan Navarro-Morón, José-Tomás Ramos-Amador, Andrea Martin-Nalda, Eva Dueñas, Daniel Blázquez-Gamero, Resurrección Reques-Cosme, Iciar Olabarrieta, Luis Prieto, Fernando De Ory, Claire Thorne, Thomas Byrne, Anthony E. Ades, Elisa Ruiz-Burga, Carlo Giaquinto, María José Mellado-Peña, Alfredo García-Alix, Elena Carreras and Pere Soler-Palacínadd Show full author list remove Hide full author list
Pathogens 2020, 9(5), 352; https://doi.org/10.3390/pathogens9050352 - 7 May 2020
Cited by 7 | Viewed by 4078
Abstract
Background: Zika virus (ZIKV) infection has been associated with congenital microcephaly and other neurodevelopmental abnormalities. There is little published research on the effect of maternal ZIKV infection in a non-endemic European region. We aimed to describe the outcomes of pregnant travelers diagnosed as [...] Read more.
Background: Zika virus (ZIKV) infection has been associated with congenital microcephaly and other neurodevelopmental abnormalities. There is little published research on the effect of maternal ZIKV infection in a non-endemic European region. We aimed to describe the outcomes of pregnant travelers diagnosed as ZIKV-infected in Spain, and their exposed children. Methods: This prospective observational cohort study of nine referral hospitals enrolled pregnant women (PW) who travelled to endemic areas during their pregnancy or the two previous months, or those whose sexual partners visited endemic areas in the previous 6 months. Infants of ZIKV-infected mothers were followed for about two years. Results: ZIKV infection was diagnosed in 163 PW; 112 (70%) were asymptomatic and 24 (14.7%) were confirmed cases. Among 143 infants, 14 (9.8%) had adverse outcomes during follow-up; three had a congenital Zika syndrome (CZS), and 11 other potential Zika-related outcomes. The overall incidence of CZS was 2.1% (95%CI: 0.4–6.0%), but among infants born to ZIKV-confirmed mothers, this increased to 15.8% (95%CI: 3.4–39.6%). Conclusions: A nearly 10% overall risk of neurologic and hearing adverse outcomes was found in ZIKV-exposed children born to a ZIKV-infected traveler PW. Longer-term follow-up of these children is needed to assess whether there are any later-onset manifestations. Full article
(This article belongs to the Section Human Pathogens)
Show Figures

Figure 1

9 pages, 387 KB  
Review
Zika Virus Pathogenesis: From Early Case Reports to Epidemics
by Ryan D. Pardy and Martin J. Richer
Viruses 2019, 11(10), 886; https://doi.org/10.3390/v11100886 - 21 Sep 2019
Cited by 15 | Viewed by 6917
Abstract
For the first 60 years following its isolation, Zika virus (ZIKV) remained a relatively poorly described member of the Flaviviridae family. However, since 2007, it has caused a series of increasingly severe outbreaks and is now associated with neurological symptoms such as Guillain-Barré [...] Read more.
For the first 60 years following its isolation, Zika virus (ZIKV) remained a relatively poorly described member of the Flaviviridae family. However, since 2007, it has caused a series of increasingly severe outbreaks and is now associated with neurological symptoms such as Guillain-Barré syndrome and congenital Zika syndrome (CZS). A number of reports have improved our understanding of rare complications that may be associated with ZIKV infection in adults, the areas of the body to which it spreads, and viral persistence in various tissues. Likewise, studies on the effect of ZIKV infection during pregnancy have identified risk factors for CZS and the impact this syndrome has on early childhood. Understanding these outcomes and the factors that drive ZIKV pathogenesis are key to developing vaccination and therapeutic approaches to avoid these severe and potentially debilitating symptoms. Full article
(This article belongs to the Special Issue Pathogenesis of Emerging Viral Infections)
Show Figures

Figure 1

21 pages, 654 KB  
Review
Late Neurological Consequences of Zika Virus Infection: Risk Factors and Pharmaceutical Approaches
by Isis N. O. Souza, Fernanda G. Q. Barros-Aragão, Paula S. Frost, Claudia P. Figueiredo and Julia R. Clarke
Pharmaceuticals 2019, 12(2), 60; https://doi.org/10.3390/ph12020060 - 17 Apr 2019
Cited by 24 | Viewed by 7913
Abstract
Zika virus (ZIKV) infection was historically considered a disease with mild symptoms and no major consequences to human health. However, several long-term, late onset, and chronic neurological complications, both in congenitally-exposed babies and in adult patients, have been reported after ZIKV infection, especially [...] Read more.
Zika virus (ZIKV) infection was historically considered a disease with mild symptoms and no major consequences to human health. However, several long-term, late onset, and chronic neurological complications, both in congenitally-exposed babies and in adult patients, have been reported after ZIKV infection, especially after the 2015 epidemics in the American continent. The development or severity of these conditions cannot be fully predicted, but it is possible that genetic, epigenetic, and environmental factors may contribute to determine ZIKV infection outcomes. This reinforces the importance that individuals exposed to ZIKV are submitted to long-term clinical surveillance and highlights the urgent need for the development of therapeutic approaches to reduce or eliminate the neurological burden of infection. Here, we review the epidemiology of ZIKV-associated neurological complications and the role of factors that may influence disease outcome. Moreover, we discuss experimental and clinical evidence of drugs that have shown promising results in vitro or in vitro against viral replication and and/or ZIKV-induced neurotoxicity. Full article
(This article belongs to the Special Issue Zika Virus: Therapeutic Advances)
Show Figures

Figure 1

Back to TopTop