Sign in to use this feature.

Years

Between: -

Subjects

remove_circle_outline
remove_circle_outline
remove_circle_outline
remove_circle_outline
remove_circle_outline
remove_circle_outline
remove_circle_outline
remove_circle_outline
remove_circle_outline

Journals

remove_circle_outline
remove_circle_outline
remove_circle_outline
remove_circle_outline
remove_circle_outline
remove_circle_outline
remove_circle_outline
remove_circle_outline
remove_circle_outline

Article Types

Countries / Regions

remove_circle_outline
remove_circle_outline
remove_circle_outline
remove_circle_outline
remove_circle_outline
remove_circle_outline

Search Results (2,673)

Search Parameters:
Keywords = component faults

Order results
Result details
Results per page
Select all
Export citation of selected articles as:
25 pages, 1114 KB  
Article
Research on Remaining Useful Life Prediction of Equipment Based on Digital Twins
by Jiaju Wu, Yuanlin Zhou, Xiaodong Wang, Chuan Chen, Yongqi Ma and Chunrui Zhang
Sensors 2026, 26(4), 1240; https://doi.org/10.3390/s26041240 - 13 Feb 2026
Abstract
Remaining Useful Life (RUL) prediction is a key factor in fault diagnosis, prediction, and health management (PHM) during equipment operation and service. Its purpose is to predict the time interval from the current moment to the complete failure of the equipment, serving as [...] Read more.
Remaining Useful Life (RUL) prediction is a key factor in fault diagnosis, prediction, and health management (PHM) during equipment operation and service. Its purpose is to predict the time interval from the current moment to the complete failure of the equipment, serving as the basis for condition-based maintenance strategies. Effective RUL prediction enables the scheduling of maintenance plans in advance, thereby reducing equipment downtime and safety incidents. The RUL prediction of equipment and its critical components is an important means of fault diagnosis and prediction. Real-time and accurate RUL prediction results are prerequisites for implementing preventive maintenance, condition-based maintenance, and failure-based maintenance strategies, allowing the identification of optimal maintenance timing. This constitutes a crucial aspect of precise equipment support. The real-time, high-efficiency communication of digital twin technology can support real-time online RUL prediction for equipment. This paper introduces digital twin technology and constructs a digital twin-based RUL prediction model for equipment. The study proposes an integrated learning-based RUL prediction method for equipment, validated through experiments to demonstrate its accuracy and robustness. Finally, this paper presents an engineering implementation plan for online RUL prediction of equipment based on digital twins. Full article
19 pages, 1068 KB  
Article
Domain-Adaptive Multimodal Large Language Models for Photovoltaic Fault Diagnosis via Dynamic LoRA Routing
by Junjian Wu, Yiwei Chen, Qihao Min, Ming Chen, Jie Zhao and Mang Ye
Processes 2026, 14(4), 653; https://doi.org/10.3390/pr14040653 - 13 Feb 2026
Abstract
The reliability of photovoltaic (PV) equipment is vital for ensuring the safe and stable operation of power systems. While multimodal large language models (MLLMs) open up promising avenues for intelligent fault diagnosis, they often falter when confronted with the heterogeneity of PV data—where [...] Read more.
The reliability of photovoltaic (PV) equipment is vital for ensuring the safe and stable operation of power systems. While multimodal large language models (MLLMs) open up promising avenues for intelligent fault diagnosis, they often falter when confronted with the heterogeneity of PV data—where visual observations come from different sensor modalities (e.g., visible, infrared, and thermal) and display strong domain-dependent variations. Conventional Low-Rank Adaptation (LoRA) is not expressive enough to model such modality-aware differences, which can result in insufficient exploitation of informative patterns. To overcome this limitation, we propose PV-FaultExpert, a domain-adaptive MLLM designed specifically for PV equipment fault analysis. PV-FaultExpert is built upon DyLoRA (Dynamic Expert Routing with LoRA), a dynamic routing strategy that reformulates standard LoRA into a shared low-rank component coupled with multiple expert-specific adapters. A routing module then selects expert paths according to input characteristics, allowing the model to adapt to diverse modalities while maintaining parameter efficiency. Moreover, we construct a PVfault diagnosis dataset via ChatGPT-4o-assisted chain-of-thought reasoning and subsequent expert verification, which both supports model training and enables rigorous evaluation of our method. Extensive experiments demonstrate that PV-FaultExpert consistently surpasses strong baselines, including GPT-4 and Claude-3, across multiple evaluation criteria, producing fault analysis reports that are accurate, interpretable, and aligned with safety-critical requirements. Full article
25 pages, 1563 KB  
Article
BERT-LogAnom: Enhancing Log Anomaly Detection with Gated Residual BiLSTM and Dynamic Thresholding
by Xi Lu, Shufan An, Jingmei Chen, Zhan Shu, Weiping Wang, Runyi Qi and Yapeng Diao
Electronics 2026, 15(4), 806; https://doi.org/10.3390/electronics15040806 - 13 Feb 2026
Abstract
As modern software systems continue to grow in scale and structural complexity, log anomaly detection has become an essential component of system monitoring and fault diagnosis. However, existing approaches often struggle to adequately capture sequential dependencies in log data and to remain robust [...] Read more.
As modern software systems continue to grow in scale and structural complexity, log anomaly detection has become an essential component of system monitoring and fault diagnosis. However, existing approaches often struggle to adequately capture sequential dependencies in log data and to remain robust under distributional changes. To mitigate these issues, this paper presents BERT-LogAnom, an unsupervised framework for log anomaly detection that combines contextual representation learning, sequential modeling, and adaptive decision mechanisms. Specifically, a BERT-based encoder is employed to learn global contextual semantics from log sequences, while a gated residual bidirectional Long Short-Term Memory (GR-BiLSTM) network is introduced to model bidirectional temporal dependencies without disrupting the learned contextual information. To characterize normal system behavior from unlabeled logs, two self-supervised objectives—masked log key prediction and volume hypersphere minimization—are jointly optimized during training. Furthermore, a Dynamic Thresholding Prediction Module (DTPM) is incorporated to adjust anomaly decision boundaries in response to short-term statistical fluctuations and longer-term distribution drift. Experiments conducted on three public benchmark datasets (HDFS, BGL, and Thunderbird) show that BERT-LogAnom achieves consistently superior performance compared with representative baseline methods across precision, recall, and F1-score. Additional ablation studies further confirm the contribution of each major component in the proposed framework. Full article
(This article belongs to the Section Computer Science & Engineering)
Show Figures

Figure 1

19 pages, 7178 KB  
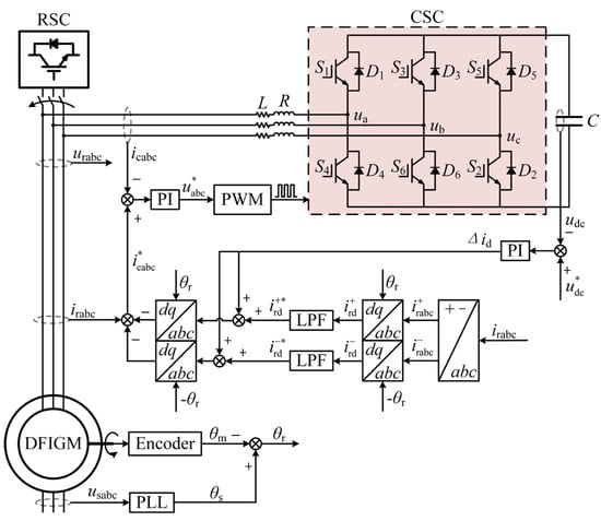
Article
Cooperative Control Strategy for Low-Voltage Ride-Through of DFIGM Based on an Improved IGBT-Based Active Crowbar
by Yu Zhang, Kai Li, Zhi Chen, Yutian Sun and Liangxing Hu
Micromachines 2026, 17(2), 243; https://doi.org/10.3390/mi17020243 - 13 Feb 2026
Abstract
To address the low-voltage fault issue in doubly fed induction generator-motor (DFIGM) systems, this paper proposes a practically implementable cooperative control strategy that integrates an improved current reversely tracking control (CRTC) scheme with an enhanced IGBT-based active crowbar topology. The proposed method optimizes [...] Read more.
To address the low-voltage fault issue in doubly fed induction generator-motor (DFIGM) systems, this paper proposes a practically implementable cooperative control strategy that integrates an improved current reversely tracking control (CRTC) scheme with an enhanced IGBT-based active crowbar topology. The proposed method optimizes the current-tracking coefficients under rotor voltage and current constraints during LVRT operation. Meanwhile, the enhanced active crowbar provides reactive power support, thereby suppressing negative-sequence current components, mitigating harmonic distortion, and improving the power quality at the point of common coupling (PCC). A 10-MW DFIGM model is developed, and comparative studies are conducted with the conventional inductance emulating control (IEC) and the crowbar structure. The experimental results show the feasibility and effectiveness of the proposed method. Full article
Show Figures

Figure 1

19 pages, 2010 KB  
Article
Decoupling Global and Local Faults in Satellite Swarms Using Smart-Freeze Adaptation and Isolation-Priority Logic
by Mahsa Azadmanesh, Krasin Georgiev, Stanyo Kolev and Michael Todorov
Aerospace 2026, 13(2), 176; https://doi.org/10.3390/aerospace13020176 - 13 Feb 2026
Abstract
Satellite swarm operations require robust methodologies to distinguish between leader-induced reference frame biases (global errors) and individual follower anomalies (local deviations). This is the challenge of distributed fault diagnosis. In leader–follower topologies, distinguishing between a global reference error (leader satellite broadcasting incorrect navigation [...] Read more.
Satellite swarm operations require robust methodologies to distinguish between leader-induced reference frame biases (global errors) and individual follower anomalies (local deviations). This is the challenge of distributed fault diagnosis. In leader–follower topologies, distinguishing between a global reference error (leader satellite broadcasting incorrect navigation data) and a local node error (follower satellite drifting) is mathematically ambiguous when we use standard methods. Even recent unsupervised frameworks, such as Model-Guided Online Transfer Learning (MGOTL), that excel at single-satellite component diagnosis, suffer from adaptation and signal bleed when they are applied directly to distributed topologies. Therefore, we propose the Isolation-First Consensus Anomaly Detection (IF-CAD) framework for Decoupling Global and Local Faults in Satellite Swarms. We introduce a Smart Freeze mechanism to prevent the learning of persistent faults and a hierarchical logic that prioritizes local isolation over global agreement. The IF-CAD framework successfully decouples global leader faults from local follower faults. Fault detection remains stable even during long-duration anomalies. Full article
Show Figures

Figure 1

20 pages, 730 KB  
Article
Fault-Tolerant Model Predictive Control with Discrete-Time Linear Kalman Filter for Frequency Regulation of Shipboard Microgrids
by Omid Mofid and Mahdi Khodayar
Energies 2026, 19(4), 967; https://doi.org/10.3390/en19040967 - 12 Feb 2026
Abstract
In this paper, frequency control of shipboard microgrids is achieved in the presence of measurement noise, dynamic uncertainty, and actuator faults. Measurement noise arises from incorrect signal processing, electromagnetic interference, converter switching dynamics, mechanical vibrations from propulsion and generators, and transients caused by [...] Read more.
In this paper, frequency control of shipboard microgrids is achieved in the presence of measurement noise, dynamic uncertainty, and actuator faults. Measurement noise arises from incorrect signal processing, electromagnetic interference, converter switching dynamics, mechanical vibrations from propulsion and generators, and transients caused by sudden changes in load or generation. Actuator faults are caused by intense mechanical vibrations, temperature-induced stress, degradation of power electronic devices, communication latency, and wear or saturation in fuel injection and governor components. To regulate the frequency deviation under these challenges, a cross-entropy-based fault-tolerant model predictive control method, utilizing a discrete-time linear Kalman filter, is developed. Firstly, the discrete-time linear Kalman filter ensures that uncertain states of the shipboard microgrids are measurable in a noisy environment. Afterward, the model predictive control scheme is employed to obtain an optimal control input based on the measurable states. This controller ensures the frequency regulation of shipboard microgrids in the presence of measurement noise. Furthermore, a fault-tolerant control technique that utilizes the concept of cross-entropy is extended to provide a robust controller that verifies the frequency regulation of shipboard microgrids with actuator faults. To demonstrate the stability of the closed-loop system of the shipboard microgrids based on the proposed controller, considering the effects of measurement noise, state uncertainty, and actuator faults, the Lyapunov stability concept is employed. Finally, simulation results in MATLAB/Simulink R2025b are provided to show that the proposed control method for frequency regulation in renewable shipboard microgrids is both effective and practicable. Full article
(This article belongs to the Special Issue Advanced Grid Integration with Power Electronics: 2nd Edition)
Show Figures

Figure 1

20 pages, 1113 KB  
Article
Experimental Cross-Domain Bearing Fault Diagnosis Method Based on Local Mean Decomposition and Improved Transfer Component Analysis
by Jia-Peng Liu, Zi-Hang Lv, Jia-Li Wang, Xin-Cheng Yang, Zhen-Kun He and Run-Sen Zhang
Machines 2026, 14(2), 216; https://doi.org/10.3390/machines14020216 - 12 Feb 2026
Abstract
To address the issue of reduced fault diagnosis accuracy caused by insufficient samples in laboratory datasets, this study proposes an improved Transfer Component Analysis (TCA) algorithm with dynamic kernel parameter adjustment, combined with Local Mean Decomposition (LMD). Firstly, the original signals are decomposed [...] Read more.
To address the issue of reduced fault diagnosis accuracy caused by insufficient samples in laboratory datasets, this study proposes an improved Transfer Component Analysis (TCA) algorithm with dynamic kernel parameter adjustment, combined with Local Mean Decomposition (LMD). Firstly, the original signals are decomposed using LMD, and representative signal components are reconstructed based on the Pearson’s correlation coefficient to enhance feature representativeness. Then, multidimensional features, including Root Mean Square (RMS), kurtosis, and main frequency (MF), are extracted from the reconstructed signals to comprehensively reflect signal characteristics in terms of energy distribution, impact properties, and frequency structure. Subsequently, a dynamic kernel parameter adjustment strategy is incorporated into TCA to adaptively optimize the kernel parameters, effectively reducing the distribution discrepancy between the source and target domains and enhancing the generalization capability of cross-domain feature transfer. Finally, a Least Squares Support Vector Machine (LSSVM) classifier is employed to perform fault diagnosis on the reconstructed features. The experimental results demonstrate that the proposed method achieves significantly higher diagnostic accuracy than traditional approaches under various operating conditions, especially when signals are complex and distribution differences are large, showing strong robustness and adaptability. Full article
(This article belongs to the Section Machines Testing and Maintenance)
Show Figures

Figure 1

24 pages, 5450 KB  
Article
Interpretable and Noise-Robust Bearing Fault Diagnosis for CNC Machine Tools via Adaptive Shapelet-Based Deep Learning Model
by Weiqi Hu, Huicheng Zhou and Jianzhong Yang
Machines 2026, 14(2), 214; https://doi.org/10.3390/machines14020214 - 12 Feb 2026
Abstract
Rolling bearings are crucial components in CNC machine tool spindles, and their health condition directly affects machining precision and operational reliability. To address the significant challenges of bearing fault diagnosis in industrial environments, this paper proposes an adaptive shapelet-based deep learning model for [...] Read more.
Rolling bearings are crucial components in CNC machine tool spindles, and their health condition directly affects machining precision and operational reliability. To address the significant challenges of bearing fault diagnosis in industrial environments, this paper proposes an adaptive shapelet-based deep learning model for bearing fault diagnosis. The proposed model integrates three key components: (1) an adaptive multi-scale shapelet extraction module for discriminative pattern learning, (2) a gated parallel CNN with depthwise separable convolutions for multi-scale spatial feature extraction, (3) an enhanced bidirectional long short-term memory network with residual connections for temporal dependency modeling. A composite loss function combining cross-entropy, supervised contrastive learning, and multi-scale consistency regularization is employed for training. To simulate real-world industrial noise conditions, Gaussian, uniform, and impulse noise were injected into the signals. Experiments conducted on the CWRU and IMS datasets demonstrate that, compared with state-of-the-art methods, the proposed approach achieves stronger noise robustness, higher fault classification accuracy, and more stable performance under severe noise contamination. Full article
(This article belongs to the Section Advanced Manufacturing)
Show Figures

Figure 1

32 pages, 5615 KB  
Article
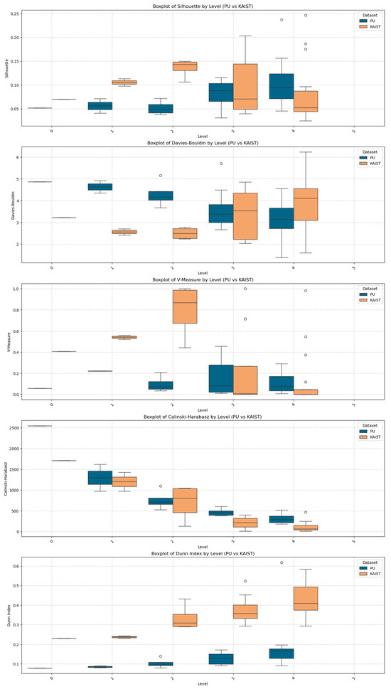
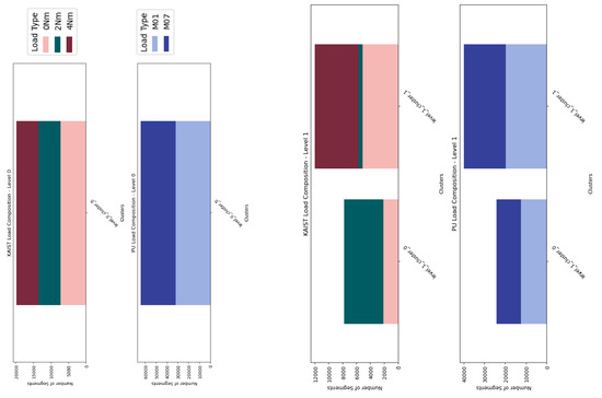
Unsupervised Feature Space Analysis for Robust Motor Fault Diagnosis Under Varying Operating Conditions
by Ubada El Joulani, Tatiana Kalganova and Stanislas Pamela
Appl. Sci. 2026, 16(4), 1780; https://doi.org/10.3390/app16041780 - 11 Feb 2026
Viewed by 48
Abstract
Reliable fault diagnosis of induction motors from current signals is critical for preventing failures in industrial systems. However, deep learning models often exhibit performance degradation when the torque load and other operating conditions change. Although a lot of research has been completed on [...] Read more.
Reliable fault diagnosis of induction motors from current signals is critical for preventing failures in industrial systems. However, deep learning models often exhibit performance degradation when the torque load and other operating conditions change. Although a lot of research has been completed on supervised fault classification using current signals, the investigation of the behaviour of these datasets for unsupervised learning has not been done. This study quantifies and analyses the “shadowing effect” of operational variability, demonstrating that a baseline 1D-CNN achieving 100% accuracy under static 0 Nm loads drops to 53.19% accuracy when subjected to 4 Nm load in the KAIST dataset using a stator current. Similar trends were validated using the Paderborn University (PU) bearing dataset. Using 1D-CNN feature extraction followed by Principal Component Analysis (PCA), t-SNE, and hierarchical clustering, we show that standard linear mitigation strategies, such as removing high-variance principal components, are ineffective because fault and load features are deeply entangled. Hierarchical clustering analysis confirms that the feature space is organised by load dominance, with the primary tree split consistently occurring by torque load rather than fault type. Crucially, we identify that internal geometric metrics, such as “spread” and “diameter”, correlate with external purity metrics like the proposed “Dominance Score”. The findings establish a quantitative basis for developing unsupervised, load-invariant diagnostic models that utilise geometric stopping criteria to isolate fault clusters without using ground-truth labels. Full article
(This article belongs to the Special Issue Big Data Analytics and Deep Learning for Predictive Maintenance)
Show Figures

Figure 1

18 pages, 3592 KB  
Article
Vibration-Based Mechanical Fault Diagnosis of On-Load Tap Changers Using Fuzzy Set Theory
by Zhaoyu Qin, Feng Lin, Xiaoyi Cheng, Sasa Kong and Qingxiang Hu
Appl. Sci. 2026, 16(4), 1766; https://doi.org/10.3390/app16041766 - 11 Feb 2026
Viewed by 96
Abstract
On-load tap changers (OLTCs) are critical components of power transformers. In recent years, condition monitoring technologies for OLTCs based on vibration signals have attracted increasing research interest. However, practical applications still face several challenges, including background noise interference, insufficient characterization of transient signals, [...] Read more.
On-load tap changers (OLTCs) are critical components of power transformers. In recent years, condition monitoring technologies for OLTCs based on vibration signals have attracted increasing research interest. However, practical applications still face several challenges, including background noise interference, insufficient characterization of transient signals, signal complexity, difficulty in detecting subtle anomalies, and ambiguous associations between fault modes and signal features. To address these issues, this paper proposes an OLTC acoustic fingerprint feature recognition method based on multidimensional phase-space trajectory analysis. First, an OLTC fault simulation platform was established, in which typical mechanical faults—such as fastener loosening, contact wear, and insufficient spring energy storage—were physically simulated. Corresponding vibration signals were then acquired under different operating conditions. Considering the independence of vibration characteristics at different locations of the distribution transformer, a blind source separation method based on endpoint detection was employed to separate OLTC vibration signals from the operational noise of the transformer body. Given the nonlinear and chaotic characteristics of OLTC vibration signals, phase-space reconstruction was introduced for signal analysis. Based on the reconstructed phase space, characteristic patterns and geometric feature parameters corresponding to different mechanical states of the OLTC were extracted. Furthermore, a two-dimensional membership function was constructed using the phase-space trajectories, and fuzzy inference based on predefined fuzzy rules was applied to compute representative feature parameters. A feature parameter database was subsequently established to enable OLTC condition identification. Experimental results demonstrate that the proposed diagnostic model can effectively classify and identify OLTC fault conditions using vibration signals, achieving an average classification accuracy exceeding 91.25%. The proposed method provides an effective non-intrusive approach for online monitoring and mechanical fault diagnosis of OLTCs without interrupting normal transformer operation. Full article
Show Figures

Figure 1

26 pages, 15341 KB  
Article
A Multimodal Three-Channel Bearing Fault Diagnosis Method Based on CNN Fusion Attention Mechanism Under Strong Noise Conditions
by Yingyong Zou, Chunfang Li, Yu Zhang, Zhiqiang Si and Long Li
Algorithms 2026, 19(2), 144; https://doi.org/10.3390/a19020144 - 10 Feb 2026
Viewed by 156
Abstract
Bearings, as core components of mechanical equipment, play a critical role in ensuring equipment safety and reliability. Early fault detection holds significant importance. Addressing the challenges of insufficient robustness in bearing fault diagnosis under industrial high-noise conditions and the difficulty of extracting fault [...] Read more.
Bearings, as core components of mechanical equipment, play a critical role in ensuring equipment safety and reliability. Early fault detection holds significant importance. Addressing the challenges of insufficient robustness in bearing fault diagnosis under industrial high-noise conditions and the difficulty of extracting fault features from a single modality, this study proposes a three-channel multimodal fault diagnosis method that integrates a Convolutional Auto-Encoder (CAE) with a dual attention mechanism (M-CNNBiAM). This approach provides an effective technical solution for the precise diagnosis of bearing faults in high-noise environments. To suppress substantial noise interference, a CAE denoising module was designed to filter out intense noise, providing high-quality input for subsequent diagnostic networks. To address the limitations of single-modal feature extraction and restricted generalization capabilities, a three-channel time–frequency signal joint diagnosis model combining the Continuous Wavelet Transform (CWT) with an attention mechanism was proposed. This approach enables deep mining and efficient fusion of multi-domain features, thereby enhancing fault diagnosis accuracy and generalization capabilities. Experimental results demonstrate that the designed CAE module maintains excellent noise reduction performance even under −10 dB strong noise conditions. When combined with the proposed diagnostic model, it achieves an average diagnostic accuracy of 98% across both the CWRU and self-test datasets, demonstrating outstanding diagnostic precision. Furthermore, under −4 dB noise conditions, it achieves a 94% diagnostic accuracy even without relying on the CAE denoising module. With a single training cycle taking only 6.8 s, it balances training efficiency and diagnostic performance, making it well-suited for real-time, reliable bearing fault diagnosis in industrial environments with high noise levels. Full article
Show Figures

Figure 1

21 pages, 5106 KB  
Article
Dynamic Maintenance Optimization of the DS306 Detacher: A Preventive Approach and Operational Diagnosis
by Omar Kebour, Rabah Magraoui and Nadir Belgroune
Appl. Mech. 2026, 7(1), 16; https://doi.org/10.3390/applmech7010016 - 9 Feb 2026
Viewed by 135
Abstract
The dynamic behavior of the DS306 detacher, a critical component in industrial fiber processing lines, plays a decisive role in maintenance performance and overall operational reliability. This study introduces a strengthened preventive maintenance strategy that leverages vibration analysis and dynamic modeling with a [...] Read more.
The dynamic behavior of the DS306 detacher, a critical component in industrial fiber processing lines, plays a decisive role in maintenance performance and overall operational reliability. This study introduces a strengthened preventive maintenance strategy that leverages vibration analysis and dynamic modeling with a strong emphasis on early fault anticipation. A detailed numerical finite element model of the detacher was developed to determine its natural frequencies, critical modes, and dynamic response under real operating conditions. Experimental vibration measurements were conducted to validate the numerical model and identify characteristic frequencies associated with imbalance and wear. The results show that the proposed predictive framework not only reproduces the machine’s dynamic behavior with high accuracy but also anticipates mechanical degradation trends well before the occurrence of critical failures. This early-warning capability allows maintenance teams to plan interventions proactively, significantly reducing unexpected downtime, avoiding cascading damage, and improving long-term equipment availability. Overall, the study provides a robust and practical methodology for dynamic diagnosis, fault prediction, and optimized preventive maintenance in industrial rotating machinery. Full article
(This article belongs to the Collection Fracture, Fatigue, and Wear)
Show Figures

Figure 1

21 pages, 5948 KB  
Article
Adaptive Impulse Reconstruction of Seismic Signals Induced by TBM Drilling Noise via CEEMDAN-Assisted MDD Interferometry
by Lei Zhang and Guowei Zhu
Sensors 2026, 26(4), 1115; https://doi.org/10.3390/s26041115 - 9 Feb 2026
Viewed by 96
Abstract
Tunnel ahead prospecting is important for reducing construction risks associated with faults, fractured zones, and cavities ahead of the tunnel face, but controlled active-source surveys are often impractical during continuous TBM operation. TBM drilling-noise records provide persistent passive excitation; however, strong nonstationarity and [...] Read more.
Tunnel ahead prospecting is important for reducing construction risks associated with faults, fractured zones, and cavities ahead of the tunnel face, but controlled active-source surveys are often impractical during continuous TBM operation. TBM drilling-noise records provide persistent passive excitation; however, strong nonstationarity and narrowband tonal contamination can hinder stable retrieval of interpretable impulse-like responses. We propose an adaptive impulse reconstruction algorithm that couples CEEMDAN-based mode screening with MDD interferometry. CEEMDAN screening suppresses quasi-stationary tonal components while preserving coherent propagation-related wavefields, producing effective signals suitable for interferometric processing. The MDD stage is stabilized using band-limited inversion, phase-only whitening, and a multi-reference strategy. Numerical experiments with a 3D elastic tunnel model indicate that the proposed workflow yields a more compact and laterally coherent virtual-source gather than correlation-based baselines (CC and PHAT-CC) and single-reference deconvolution interferometry, supporting reflection-oriented interpretation beyond simple wavelet compression. Field measurements from an operating TBM tunnel, together with a hammer-impact benchmark, are consistent with the feasibility of the workflow under real tunneling conditions and with physically plausible moveout behavior in the reconstructed gathers. Full article
(This article belongs to the Section Industrial Sensors)
Show Figures

Figure 1

26 pages, 13257 KB  
Article
Multi-Scale Feature Enhancement for Gearbox Fault Diagnosis Under Variable Operating Conditions
by Xianping Zeng, Chaoqi Jiang, Yanpeng Wu, Jinmin Peng and Yihan Wang
Actuators 2026, 15(2), 109; https://doi.org/10.3390/act15020109 - 9 Feb 2026
Viewed by 142
Abstract
Effective and intelligent fault diagnosis is essential for ensuring the operational safety and reliability of gearbox systems. In practical engineering environments, however, weak fault-related features are often obscured by strong background noise, pronounced nonstationarity, and time-varying operating conditions, which significantly degrade the performance [...] Read more.
Effective and intelligent fault diagnosis is essential for ensuring the operational safety and reliability of gearbox systems. In practical engineering environments, however, weak fault-related features are often obscured by strong background noise, pronounced nonstationarity, and time-varying operating conditions, which significantly degrade the performance of conventional feature extraction techniques. To address these challenges, this paper proposes an adaptive feature extraction approach that integrates the complementary advantages of variational mode decomposition (VMD), Teager energy operator (TEO), and multi-scale permutation entropy (MPE) to enhance the characterization of weak and transient fault signatures. Vibration signals associated with different fault conditions are first adaptively decomposed into a series of intrinsic mode functions (IMFs) using VMD, enabling the effective separation of fault-sensitive components and enrichment of fault-related information. Subsequently, an enhanced multi-scale permutation entropy (EMPE) method is developed to emphasize transient impulsive characteristics and capture fault-induced complexity variations across multiple temporal scales. By jointly exploiting instantaneous energy modulation and multi-scale dynamical complexity analysis, the proposed approach exhibits improved sensitivity to weak fault signatures and enhanced robustness against variable operating conditions. The effectiveness and generalization capabilities of the proposed framework are validated using three experimental datasets involving gearboxes and rolling bearings under diverse operating conditions. Comparative results demonstrate that the proposed method outperforms conventional entropy-based approaches in terms of fault feature separability and diagnostic performance, highlighting its potential for practical condition monitoring and fault diagnosis of rotating machinery. Full article
(This article belongs to the Section Actuators for Manufacturing Systems)
Show Figures

Figure 1

22 pages, 3412 KB  
Review
Review of Health Monitoring and Intelligent Fault Diagnosis for High-Strength Bolts: Failure Mechanisms, Multi-Modal Sensing, and Data-Driven Approaches
by Yingjie Wang, Guanghui Chu, Zhifang Sun, Fei Yang, Jun Yang, Xiaoli Sun, Yi Zhao and Shuai Teng
Buildings 2026, 16(4), 691; https://doi.org/10.3390/buildings16040691 - 7 Feb 2026
Viewed by 105
Abstract
High-strength bolted connections are fundamental load-bearing components in critical engineering infrastructures such as wind turbines, bridges, and heavy machinery. Under complex service environments involving dynamic loading, vibration, corrosion, and temperature variations, bolts are prone to interacting failure mechanisms, including fatigue fracture, corrosion-assisted cracking, [...] Read more.
High-strength bolted connections are fundamental load-bearing components in critical engineering infrastructures such as wind turbines, bridges, and heavy machinery. Under complex service environments involving dynamic loading, vibration, corrosion, and temperature variations, bolts are prone to interacting failure mechanisms, including fatigue fracture, corrosion-assisted cracking, hydrogen embrittlement, and progressive preload loss, which pose significant challenges for reliable condition monitoring and early fault diagnosis. This review provides a structured synthesis of recent advances in bolt health monitoring and intelligent fault diagnosis. A unified framework is established to link multi-physics failure mechanisms with multi-modal sensing technologies and data-driven diagnostic methods. Key sensing approaches—such as piezoelectric impedance techniques, ultrasonic phased array inspection, and computer vision-based monitoring—are critically reviewed in terms of their physical principles, diagnostic capabilities, and limitations. Furthermore, the transition from traditional model-based and signal-processing-driven methods to machine learning- and deep learning-based approaches is examined, with emphasis on multi-modal data fusion, real-time monitoring, and lifecycle-oriented health management enabled by IoT and digital twin technologies. Finally, key challenges and future research directions toward robust and scalable intelligent bolt health management systems are outlined. This review’s primary contribution lies in establishing a novel, integrated framework that links failure physics to sensing and diagnosis, thereby providing a structured roadmap for transitioning from isolated component monitoring to lifecycle-oriented, intelligent health management systems for critical bolted connections. Full article
(This article belongs to the Special Issue Advances in Building Structure Analysis and Health Monitoring)
Show Figures

Figure 1

Back to TopTop