Sign in to use this feature.

Years

Between: -

Subjects

remove_circle_outline
remove_circle_outline
remove_circle_outline
remove_circle_outline

Journals

Article Types

Countries / Regions

Search Results (9)

Search Parameters:
Keywords = coelacanth

Order results
Result details
Results per page
Select all
Export citation of selected articles as:
5 pages, 779 KB  
Brief Report
An Early Cretaceous Record of the Mawsoniid Coelacanth Axelrodichthys from Niger
by Michael D. Gottfried
Foss. Stud. 2025, 3(4), 16; https://doi.org/10.3390/fossils3040016 - 23 Oct 2025
Viewed by 876
Abstract
Coelacanths in the Family Mawsoniidae include ten genera with a primarily Gondwanan distribution. Two of the genera—Mawsonia and Axelrodichthys—show a related biogeographic pattern of occurrences in the Cretaceous of Brazil and Africa. This report documents the presence of Axelrodichthys in the [...] Read more.
Coelacanths in the Family Mawsoniidae include ten genera with a primarily Gondwanan distribution. Two of the genera—Mawsonia and Axelrodichthys—show a related biogeographic pattern of occurrences in the Cretaceous of Brazil and Africa. This report documents the presence of Axelrodichthys in the Early Cretaceous of Niger based on a partial skull roof and partial extrascapular series from the Aptian ‘Fish Mountain’ site at Ingal (or Ingall) in central western Niger. Assignment of the specimen to Axelrodichthys is based on the presence of a median extrascapular along the posterior margin of the skull roof, an element that is absent in the sister-genus Mawsonia. This record from Niger fits into the broader pattern of the genus co-occurring in both northeastern Brazil and northwestern Africa, and then subsequently expanding its range across Africa during the Cretaceous—reaching Niger at an intermediate stage—and then eventually dispersing as far east as Madagascar and as far north as what is now southern Europe by the Late Cretaceous. Full article
(This article belongs to the Special Issue Continuities and Discontinuities of the Fossil Record)
Show Figures

Figure 1

22 pages, 20312 KB  
Review
On the Incompleteness of the Coelacanth Fossil Record
by Zhiwei Yuan, Lionel Cavin and Haijun Song
Foss. Stud. 2025, 3(3), 10; https://doi.org/10.3390/fossils3030010 - 8 Jul 2025
Cited by 2 | Viewed by 5221
Abstract
This study conducted a spatiotemporal review of the coelacanth fossil record and explored its distribution and diversity patterns. Coelacanth research can be divided into two distinct periods: the first period, which is based solely on the fossil record, and the second period following [...] Read more.
This study conducted a spatiotemporal review of the coelacanth fossil record and explored its distribution and diversity patterns. Coelacanth research can be divided into two distinct periods: the first period, which is based solely on the fossil record, and the second period following the discovery of extant taxa, significantly stimulating research interest. The distribution and research intensity of coelacanth fossils exhibit marked spatial heterogeneity, with Europe and North America being the most extensively studied regions. In contrast, Asia, South America, and Oceania offer substantial potential for future research. Temporally, the coelacanth fossil record also demonstrates significant variation across geological periods, revealing three diversity peaks in the Middle Devonian, Early Triassic, and Late Jurassic, with the Early Triassic peak exhibiting the highest diversity. With the exception of the Late Devonian, Carboniferous, and Late Cretaceous, most periods remain understudied, particularly the Permian, Early Jurassic, and Middle Jurassic, where the record is notably scarce. Integrating the fossil record with phylogenetic analyses enables more robust estimations of coelacanth diversity patterns through deep time. The diversity peak observed in the Middle Devonian is consistent with early burst models of diversification, whereas the Early and Middle Triassic peaks are considered robust, and the Late Jurassic peak may be influenced by taphonomic biases. The low population abundance and limited diversity of coelacanths reduce the number of specimens available for fossilization. The absence of a Cenozoic coelacanth fossil record may be linked to their moderately deep-sea habitat. Future research should prioritize addressing gaps in the fossil record, particularly in Africa, Asia, and Latin America; employing multiple metrics to mitigate sampling biases; and integrating a broader range of taxa into phylogenetic analyses. In contrast to the widespread distribution of the fossil record, extant coelacanths exhibit a restricted distribution, underscoring the urgent need to increase conservation efforts. Full article
(This article belongs to the Special Issue Continuities and Discontinuities of the Fossil Record)
Show Figures

Figure 1

9 pages, 1432 KB  
Brief Report
The First Fossil Coelacanth from Thailand
by Lionel Cavin, Haiyan Tong, Eric Buffetaut, Kamonlak Wongko, Varavudh Suteethorn and Uthumporn Deesri
Diversity 2023, 15(2), 286; https://doi.org/10.3390/d15020286 - 16 Feb 2023
Cited by 6 | Viewed by 7500
Abstract
Mawsoniidae is a family of coelacanths restricted to the Mesozoic. During the Cretaceous, mawsoniids were mainly represented by the Mawsonia/Axelrodichthy complex, long known to be from western Gondwana only (South America and Africa). This apparent biogeographical distribution then faded following the [...] Read more.
Mawsoniidae is a family of coelacanths restricted to the Mesozoic. During the Cretaceous, mawsoniids were mainly represented by the Mawsonia/Axelrodichthy complex, long known to be from western Gondwana only (South America and Africa). This apparent biogeographical distribution then faded following the discovery of representatives in the Late Cretaceous of Laurasia (Europe and North America). We report here the presence, in the Lower Cretaceous site of Kham Phok, NE Thailand, of an angular bone referred to the Mawsonia/Axelrodichthys complex. A comparison with angulars referring to both genera found in various regions of the world between the Late Jurassic and the Late Cretaceous indicated that the distinctions between these genera, and even more so between their constituent species, are unclear. This discovery is further confirmation of the very slow morphological evolution within this lineage, which may explain why their evolutionary history appears to be disconnected, at least in part, from their geographical distribution over time. Full article
(This article belongs to the Special Issue Evolution and Diversity of Fishes in Deep Time)
Show Figures

Graphical abstract

15 pages, 3322 KB  
Article
TFAM’s Contributions to mtDNA Replication and OXPHOS Biogenesis Are Genetically Separable
by Natalya Kozhukhar and Mikhail F. Alexeyev
Cells 2022, 11(23), 3754; https://doi.org/10.3390/cells11233754 - 24 Nov 2022
Cited by 12 | Viewed by 2673
Abstract
The ability of animal orthologs of human mitochondrial transcription factor A (hTFAM) to support the replication of human mitochondrial DNA (hmtDNA) does not follow a simple pattern of phylogenetic closeness or sequence similarity. In particular, TFAM from chickens (Gallus gallus, chTFAM), [...] Read more.
The ability of animal orthologs of human mitochondrial transcription factor A (hTFAM) to support the replication of human mitochondrial DNA (hmtDNA) does not follow a simple pattern of phylogenetic closeness or sequence similarity. In particular, TFAM from chickens (Gallus gallus, chTFAM), unlike TFAM from the “living fossil” fish coelacanth (Latimeria chalumnae), cannot support hmtDNA replication. Here, we implemented the recently developed GeneSwap approach for reverse genetic analysis of chTFAM to obtain insights into this apparent contradiction. By implementing limited “humanization” of chTFAM focused either on amino acid residues that make DNA contacts, or the ones with significant variances in side chains, we isolated two variants, Ch13 and Ch22. The former has a low mtDNA copy number (mtCN) but robust respiration. The converse is true of Ch22. Ch13 and Ch22 complement each other’s deficiencies. Opposite directionalities of changes in mtCN and respiration were also observed in cells expressing frog TFAM. This led us to conclude that TFAM’s contributions to mtDNA replication and respiratory chain biogenesis are genetically separable. We also present evidence that TFAM residues that make DNA contacts play the leading role in mtDNA replication. Finally, we present evidence for a novel mode of regulation of the respiratory chain biogenesis by regulating the supply of rRNA subunits. Full article
(This article belongs to the Section Mitochondria)
Show Figures

Graphical abstract

17 pages, 7617 KB  
Article
Diversity of Harbinger-like Transposons in Teleost Fish Genomes
by Ema Etchegaray, Corentin Dechaud, Jérémy Barbier, Magali Naville and Jean-Nicolas Volff
Animals 2022, 12(11), 1429; https://doi.org/10.3390/ani12111429 - 31 May 2022
Cited by 5 | Viewed by 4569
Abstract
Harbinger elements are DNA transposons that are widespread from plants to vertebrates but absent from mammalian genomes. Among vertebrates, teleost fish are the clade presenting not only the largest number of species but also the highest diversity of transposable elements, both quantitatively and [...] Read more.
Harbinger elements are DNA transposons that are widespread from plants to vertebrates but absent from mammalian genomes. Among vertebrates, teleost fish are the clade presenting not only the largest number of species but also the highest diversity of transposable elements, both quantitatively and qualitatively, making them a very attractive group to investigate the evolution of mobile sequences. We studied Harbinger DNA transposons and the distantly related ISL2EU elements in fish, focusing on representative teleost species compared to the spotted gar, the coelacanth, the elephant shark and the amphioxus. We observed high variability in the genomic composition of Harbinger-like sequences in teleost fish, as they covered 0.002–0.14% of the genome, when present. While Harbinger transposons might have been present in a common ancestor of all the fish species studied here, with secondary loss in elephant shark, our results suggests that ISL2EU elements were gained by horizontal transfer at the base of teleost fish 200–300 million years ago, and that there was secondary loss in a common ancestor of pufferfishes and stickleback. Harbinger transposons code for a transposase and a Myb-like protein. We reconstructed and compared molecular phylogenies of both proteins to get insights into the evolution of Harbinger transposons in fish. Transposase and Myb-like protein phylogenies showed global congruent evolution, indicating unique origin of the association between both genes and suggesting rare recombination between transposon sublineages. Finally, we report one case of Harbinger horizontal transfer between divergent fish species and the transcriptional activity of both Harbinger and ISL2EU transposons in teleost fish. There was male-biased expression in the gonads of the medaka fish. Full article
(This article belongs to the Special Issue Evolution and Diversity of Transposable Elements in Fish Genomes)
Show Figures

Figure 1

25 pages, 31041 KB  
Article
The KRAB Domain of ZNF10 Guides the Identification of Specific Amino Acids That Transform the Ancestral KRAB-A-Related Domain Present in Human PRDM9 into a Canonical Modern KRAB-A Domain
by Peter Lorenz, Felix Steinbeck, Ludwig Krause and Hans-Jürgen Thiesen
Int. J. Mol. Sci. 2022, 23(3), 1072; https://doi.org/10.3390/ijms23031072 - 19 Jan 2022
Cited by 10 | Viewed by 5485
Abstract
Krüppel-associated box (KRAB) zinc finger proteins are a large class of tetrapod transcription factors that usually exert transcriptional repression through recruitment of TRIM28/KAP1. The evolutionary root of modern KRAB domains (mKRAB) can be traced back to an ancestral motif (aKRAB) that occurs even [...] Read more.
Krüppel-associated box (KRAB) zinc finger proteins are a large class of tetrapod transcription factors that usually exert transcriptional repression through recruitment of TRIM28/KAP1. The evolutionary root of modern KRAB domains (mKRAB) can be traced back to an ancestral motif (aKRAB) that occurs even in invertebrates. Here, we first stratified three subgroups of aKRAB sequences from the animal kingdom (PRDM9, SSX and coelacanth KZNF families) and defined ancestral subdomains for KRAB-A and KRAB-B. Using human ZNF10 mKRAB-AB as blueprints for function, we then identified the necessary amino acid changes that transform the inactive aKRAB-A of human PRDM9 into an mKRAB domain capable of mediating silencing and complexing TRIM28/KAP1 in human cells when employed as a hybrid with ZNF10-B. Full gain of function required replacement of residues KR by the conserved motif MLE (positionsA32-A34), which inserted an additional residue, and exchange of A9/S for F, A20/M for L, and A27/R for V. AlphaFold2 modelling documented an evolutionary conserved L-shaped body of two α-helices in all KRAB domains. It is transformed into a characteristic spatial arrangement typical for mKRAB-AB upon the amino acid replacements and in conjunction with a third helix supplied by mKRAB-B. Side-chains pointing outward from the core KRAB 3D structure may reveal a protein-protein interaction code enabling graded binding of TRIM28 to different KRAB domains. Our data provide basic insights into structure-function relationships and emulate transitions of KRAB during evolution. Full article
(This article belongs to the Special Issue Structure, Function and Evolution of Protein Domains)
Show Figures

Figure 1

15 pages, 6158 KB  
Article
Genetic Adaptations in Mudskipper and Tetrapod Give Insights into Their Convergent Water-to-Land Transition
by Juwan Kim, Chul Lee, DongAhn Yoo and Heebal Kim
Animals 2021, 11(2), 584; https://doi.org/10.3390/ani11020584 - 23 Feb 2021
Cited by 4 | Viewed by 6568
Abstract
Water-to-land transition has been independently evolved in multiple vertebrate lineages including the most recent common ancestor of tetrapod and multiple fish clades, and among them, mudskippers uniquely adapted to the mudflat. Even though physiological and morphological adaptation of mudskippers is thought to resemble [...] Read more.
Water-to-land transition has been independently evolved in multiple vertebrate lineages including the most recent common ancestor of tetrapod and multiple fish clades, and among them, mudskippers uniquely adapted to the mudflat. Even though physiological and morphological adaptation of mudskippers is thought to resemble that of the ancestral tetrapod, it is unclear if they share genome-wide evolutionary signatures. To detect potential signatures of positive selection in mudskipper and tetrapods, we analyzed 4118 singleton orthologues of terrestrial tetrapods, coelacanth, mudskipper, and fully aquatic fishes. Among positively selected genes identified in mudskipper and tetrapod lineages, genes involved in immune responses, mitochondrial oxidative phosphorylation, and kidney development were detected. On the other hand, tetrapod-specific and mudskipper-specific positively selected genes were functionally enriched for DNA repair processes, which could be associated with higher exposure to UV light. We also performed gene family analysis and discovered convergent contraction of eight gene families, including βγ-crystallin coding genes in both tetrapod and mudskipper lineages. Findings of this study suggest the similar genetic adaptation against environmental constraints between the ancient tetrapod and mudskippers for their land adaptation. Full article
(This article belongs to the Section Aquatic Animals)
Show Figures

Graphical abstract

20 pages, 6461 KB  
Article
Production and Characterization of Recombinant Wild Type Uricase from Indonesian Coelacanth (L. menadoensis) and Improvement of Its Thermostability by In Silico Rational Design and Disulphide Bridges Engineering
by Sakda Yainoy, Thanawat Phuadraksa, Sineewanlaya Wichit, Maprang Sompoppokakul, Napat Songtawee, Virapong Prachayasittikul and Chartchalerm Isarankura-Na-Ayudhya
Int. J. Mol. Sci. 2019, 20(6), 1269; https://doi.org/10.3390/ijms20061269 - 13 Mar 2019
Cited by 18 | Viewed by 7131
Abstract
The ideal therapeutic uricase (UOX) is expected to have the following properties; high expression level, high activity, high thermostability, high solubility and low immunogenicity. The latter property is believed to depend largely on sequence identity to the deduced human UOX (dH-UOX). Herein, we [...] Read more.
The ideal therapeutic uricase (UOX) is expected to have the following properties; high expression level, high activity, high thermostability, high solubility and low immunogenicity. The latter property is believed to depend largely on sequence identity to the deduced human UOX (dH-UOX). Herein, we explored L. menadoensis uricase (LM-UOX) and found that it has 65% sequence identity to dH-UOX, 68% to the therapeutic chimeric porcine-baboon UOX (PBC) and 70% to the resurrected ancient mammal UOX. To study its biochemical properties, recombinant LM-UOX was produced in E. coli and purified to more than 95% homogeneity. The enzyme had specific activity up to 10.45 unit/mg, which was about 2-fold higher than that of the PBC. One-litre culture yielded purified protein up to 132 mg. Based on homology modelling, we successfully engineered I27C/N289C mutant, which was proven to contain inter-subunit disulphide bridges. The mutant had similar specific activity and production yield to that of wild type (WT) but its thermostability was dramatically improved. Up on storage at −20 °C and 4 °C, the mutant retained ~100% activity for at least 60 days. By keeping at 37 °C, the mutant retained ~100% activity for 15 days, which was 120-fold longer than that of the wild type. Thus, the I27C/N289C mutant has potential to be developed for treatment of hyperuricemia. Full article
(This article belongs to the Special Issue Enzymes as Targets for Drug Development)
Show Figures

Figure 1

13 pages, 5986 KB  
Article
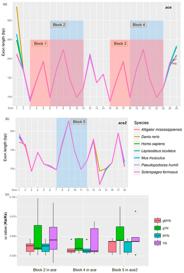
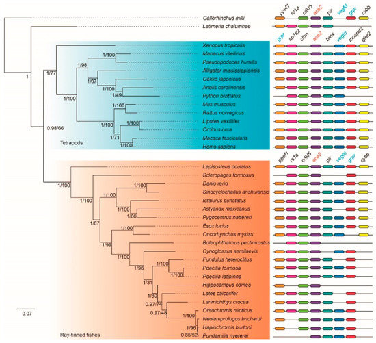
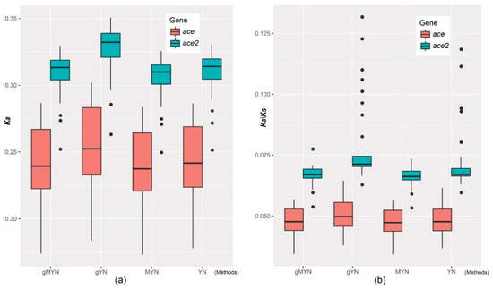
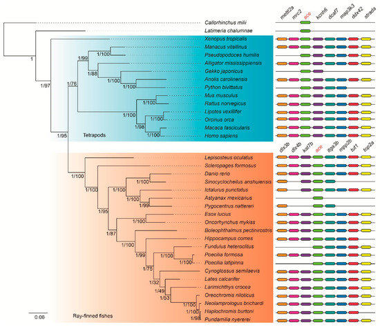
A Genomic Survey of Angiotensin-Converting Enzymes Provides Novel Insights into Their Molecular Evolution in Vertebrates
by Yunyun Lv, Yanping Li, Yunhai Yi, Lijun Zhang, Qiong Shi and Jian Yang
Molecules 2018, 23(11), 2923; https://doi.org/10.3390/molecules23112923 - 9 Nov 2018
Cited by 16 | Viewed by 4752
Abstract
Angiotensin-converting enzymes, ACE and ACE2, are two main elements in the renin–angiotensin system, with a crucial role in the regulation of blood pressure in vertebrates. Previous studies paid much attention to their physiological functions in model organisms, whereas the studies on other animals [...] Read more.
Angiotensin-converting enzymes, ACE and ACE2, are two main elements in the renin–angiotensin system, with a crucial role in the regulation of blood pressure in vertebrates. Previous studies paid much attention to their physiological functions in model organisms, whereas the studies on other animals and related evolution have been sparse. Our present study performed a comprehensive genomic investigation on ace and ace2 genes in vertebrates. We successfully extracted the nucleotide sequences of ace and ace2 genes from high-quality genome assemblies of 36 representative vertebrates. After construction of their evolutionary tree, we observed that most of the phylogenetic positions are consistent with the species tree; however, certain differences appear in coelacanths and frogs, which may suggest a very slow evolutionary rate in the initial evolution of ace and ace2 in vertebrates. We further compared evolutionary rates within the entire sequences of ace and ace2, and determined that ace2 evolved slightly faster than ace. Meanwhile, we counted that the exon numbers of ace and ace2 in vertebrates are usually 25 and 18 respectively, while certain species may occur exon fusion or disruption to decrease or increase their exon numbers. Interestingly, we found three homologous regions between ace and ace2, suggesting existence of gene duplication during their evolutionary process. In summary, this report provides novel insights into vertebrate ace and ace2 genes through a series of genomic and molecular comparisons. Full article
Show Figures

Figure 1

Back to TopTop